初中上册古诗赏析答案怎么找?
经典古诗 2026年1月13日 21:26:23 99ANYc3cd6
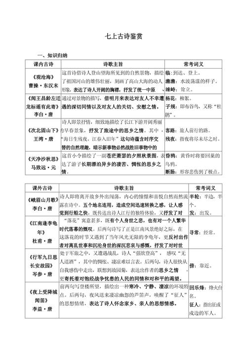
这份资料将按照【诗歌原文】、【作者简介】、【中心思想】、【名句赏析】、【艺术特色】、【中考常见题型及答案】的结构进行梳理,方便您系统学习和复习。
第一部分:观沧海 (曹操)
【诗歌原文】

东临碣石,以观沧海。 水何澹澹,山岛竦峙。 树木丛生,百草丰茂。 秋风萧瑟,洪波涌起。 日月之行,若出其中; 星汉灿烂,若出其里。 幸甚至哉,歌以咏志。
【作者简介】 曹操(155年-220年),字孟德,东汉末年杰出的政治家、军事家、文学家、诗人,他的诗歌气势雄伟,慷慨悲凉,反映了汉末的社会动乱和自己的政治抱负,开创了“建安风骨”的诗风。
【中心思想】 这首诗是曹操北征乌桓胜利后,途经碣山时所作,诗人通过描绘大海吞吐日月、包容星汉的壮阔景象,抒发了自己统一中国、建功立业的雄心壮志和博大胸怀。
【名句赏析】

“日月之行,若出其中;星汉灿烂,若出其里。”
- 翻译:太阳和月亮的运行,好像出自大海之中;银河里的星光灿烂,也好像出自大海里面。
- 赏析:这两句是全诗的点睛之笔,运用了想象和夸张的手法,诗人将眼前的大海与宇宙联系起来,想象大海包容了日月星辰,展现了大海无比广阔、气势磅礴的景象,这不仅仅是写景,更是诗人博大胸襟和远大抱负的象征,他希望自己也能像这大海一样,包罗万象,统一天下,成就一番宏图伟业。
【艺术特色】
- 借景抒情,情景交融:全诗前八句写景,后两句抒情写志,景是雄伟壮阔的景,情是豪迈激昂的情,二者完美融合。
- 虚实结合:前六句写眼前实景(水、山、树、草、秋风、洪波),后两句写虚景(日月星辰运行于大海之中),使诗歌的意境更加宏大深远。
- 语言质朴有力:用词不加雕琢,如“澹澹”、“竦峙”、“涌起”,准确而生动地描绘了大海的动态和静态之美。
【中考常见题型及答案】
-
问:这首诗表达了诗人怎样的思想感情?
(图片来源网络,侵删)- 答:这首诗通过描绘大海的壮阔景象,抒发了诗人博大开阔的胸襟和统一天下、建功立业的雄心壮志。
-
问:“日月之行,若出其中;星汉灿烂,若出其里”是千古名句,请简要赏析。
- 答:这两句诗运用了想象和夸张的手法,将大海与日月星辰联系起来,描绘出大海包容一切的宏伟气象,这既是写景,更是诗人博大胸襟和远大政治抱负的象征,意境开阔,气势雄浑。
-
问:分析“水何澹澹,山岛竦峙”中“澹澹”和“竦峙”的表达效果。
- 答:“澹澹”形容海水波涛荡漾的样子,写出了大海的动态美;“竦峙”描绘出山岛高高耸立的静态美,一静一动,相互映衬,展现了大海的辽阔和山岛的挺拔,勾勒出一幅壮丽的海景图。
第二部分:次北固山下 (王湾)
【诗歌原文】
客路青山外,行舟绿水前。 潮平两岸阔,风正一帆悬。 海日生残夜,江春入旧年。 乡书何处达?归雁洛阳边。
【作者简介】 王湾(约693年~约751年),唐代诗人,他的诗格调清新,意境开阔。
【中心思想】 这首诗描绘了诗人停泊在北固山下,在江南旅途中所见的壮丽景色,并流露出淡淡的思乡之情,全诗景中含情,情景交融,既有对自然美景的赞叹,也有对时光流逝、身在旅途的感慨。
【名句赏析】
“海日生残夜,江春入旧年。”
- 翻译:一轮红日从残夜中升起,新春的气息已来到旧年岁末。
- 赏析:这两句诗被誉为“唐人写景的绝唱”,它不仅写景,更蕴含着深刻的哲理。
- 写景之妙:“生”字和“入”字用得极为传神。“生”描绘了太阳喷薄而出的动态,充满了力量和希望;“入”字将无形的“春意”写得有形可感,仿佛春天是主动闯入旧年的,一“生”一“入”,将昼夜交替、新旧更迭的自然规律写得生动形象。
- 哲理之深:诗句描绘了新旧事物更替的自然规律,暗含着积极向上的乐观精神,黑夜即将过去,黎明就在眼前;旧年即将逝去,新春已经来临,这既是写景,也是诗人对未来的美好憧憬和乐观态度。
【艺术特色】
- 对仗工整,意境开阔:“潮平两岸阔,风正一帆悬”是千古传诵的对偶句,描绘了风平浪静、开阔壮丽的景象。
- 炼字精准:“生”、“入”、“悬”等动词用得极好,使画面充满了动感和生命力。
- 情景交融:壮丽的景色(潮平、风正、海日、江春)与诗人的思乡之情(乡书、归雁)自然地融合在一起,含蓄隽永。
【中考常见题型及答案】
-
问:“潮平两岸阔,风正一帆悬”描绘了一幅怎样的画面?
- 答:描绘了一幅潮水上涨,江面与两岸齐平,显得无比开阔;江上顺风,船帆高高悬挂的壮丽画面,展现了诗人旅途的顺利和开阔的心境。
-
问:请赏析“海日生残夜,江春入旧年”的妙处。
- 答:这两句诗炼字精准,意境开阔。“生”和“入”二字,将日出的动态和春来的感觉写得生动传神,富有力量和希望,它不仅写出了江南早春的景色,更蕴含着新旧事物更替的自然哲理,表现了诗人积极乐观、奋发向上的精神。
-
问:这首诗抒发了诗人怎样的情感?
- 答:这首诗抒发了诗人旅途中的思乡之情,但全诗基调并不哀伤,而是在壮丽的景色描写中,流露出一种积极乐观、对未来充满希望的情感。
第三部分:钱塘湖春行 (白居易)
【诗歌原文】
孤山寺北贾亭西,水面初平云脚低。 几处早莺争暖树,谁家新燕啄春泥。 乱花渐欲迷人眼,浅草才能没马蹄。 最爱湖东行不足,绿杨阴里白沙堤。
【作者简介】 白居易(772年-846年),字乐天,号香山居士,唐代伟大的现实主义诗人,他的诗歌题材广泛,语言通俗,长于叙事,被称为“诗魔”。
【中心思想】 这首诗描绘了西湖早春的明媚风光,抒发了诗人对西湖美景的喜爱和赞美之情,以及漫步湖畔的喜悦心情。
【名句赏析】
“几处早莺争暖树,谁家新燕啄春泥。”
- 翻译:几只早来的黄莺争着飞上向阳的树枝,不知是谁家刚来的燕子在衔泥筑巢。
- 赏析:这两句是写春景的千古名句。
- 观察细致:诗人抓住了“早莺”和“新燕”这两个最能代表春天生机的动物,写出了早春的特征。
- 用词生动:“争”字写出了黄莺的活泼好动,充满了生机;“啄”字写出了燕子的忙碌和对春天的热爱。
- 对仗工整:“几处”对“谁家”,“早莺”对“新燕”,“争暖树”对“啄春泥”,对仗工整,读起来朗朗上口,富有音韵美。
- 情景交融:黄莺争树,燕子啄泥,一派生机勃勃的景象,正是诗人喜悦心情的写照。
【艺术特色】
- 结构清晰:全诗按照“行踪”的顺序来写,从孤山寺到贾公亭,再到湖东白沙堤,移步换景,层次分明。
- 炼字精准:“初平”、“争”、“啄”、“渐欲”、“才能”等词语,准确而生动地描绘了早春的特点。
- 动静结合:黄莺争树是动,云脚低垂是静;乱花迷人眼是动,浅草没马蹄是静,动静结合,使画面富有生机。
【中考常见题型及答案】
-
问:这首诗的颔联“几处早莺争暖树,谁家新燕啄春泥”描绘了怎样的画面?有何妙处?
- 答:画面:描绘了早春时节,几只黄莺争相飞上向阳的树枝,燕子们忙着衔泥筑巢的生机勃勃的景象,妙处:①炼字精准,“争”和“啄”字生动传神;②对仗工整,富有音韵美;③抓住了早春的特征,细致入微地展现了春天的活力。
-
问:全诗以“行”为线索,写出了作者怎样的心情?
- 答:全诗以“行”为线索,写出了作者在西湖边漫步时,被早春美景所陶醉的喜悦、轻松和对大自然的无限热爱之情。
-
问:“乱花渐欲迷人眼,浅草才能没马蹄”描绘了初春怎样的特点?
- 答:描绘了初春时节,百花即将开放,但还未繁盛(乱花渐欲),春草刚刚长出,还很矮浅(才能没马蹄)的特点,准确地写出了早春“生机萌动,但尚未到盛春”的景象。
第四部分:天净沙·秋思 (马致远)
【诗歌原文】
枯藤老树昏鸦, 小桥流水人家, 古道西风瘦马。 夕阳西下, 断肠人在天涯。
【作者简介】 马致远(约1250年-约1321年),元代著名杂剧家、散曲家,他与关汉卿、郑光祖、白朴并称“元曲四大家”,他的散曲语言清丽,意境深远。
【中心思想】 这首小令通过描绘一幅萧瑟凄凉的秋日黄昏羁旅图,抒发了游子在秋天思念故乡、倦于漂泊的孤寂愁苦之情。
【名句赏析】
“夕阳西下,断肠人在天涯。”
- 翻译:太阳快要落山了,思念故乡而愁肠寸断的人还漂泊在天边。
- 赏析:这是全曲的点睛之笔,是“景”与“情”的完美融合。
- 情景交融:“夕阳西下”既是写景,也象征着游子暮年、事业无成、前途渺茫的悲凉处境,黄昏时分,最容易勾起人的愁思。
- 直抒胸臆:“断肠人”三字直接抒发了游子内心极度的悲痛和思念之情。“天涯”二字则点明了游子远离故乡、身在他乡的处境,深化了孤寂之感。
- 意境深远:前九句写景,层层渲染悲凉气氛,最后一句直抒胸臆,将景中之情推向高潮,使全曲的意境更加深远,感染力极强。
【艺术特色】
- 意象叠加,情景交融:全曲用“枯藤、老树、昏鸦、小桥、流水、人家、古道、西风、瘦马、夕阳”等一系列意象,巧妙地组合在一起,营造出萧瑟凄凉的意境,最后以“断肠人”点明主旨,做到了景中有情,情中有景。
- 白描手法:全曲语言极其凝练,不加任何修饰,只是将景物和人物简单罗列,却勾勒出一幅鲜明生动的画面,收到了“言有尽而意无穷”的艺术效果。
- 结构精巧:前三句是“鼎足对”,三句九个名词,九个意象,由远及近,由静到动,层层递进,共同渲染了悲凉的气氛。
【中考常见题型及答案】
-
问:这首小令描绘了一幅什么样的画面?营造了怎样的氛围?
- 答:描绘了一幅深秋黄昏,一位漂泊异乡的游子,骑着一匹瘦马,在古道上迎着西风,看着夕阳,走过小桥,看到“小桥流水人家”而更加思念故乡的画面,营造了一种萧瑟、凄凉、孤寂的氛围。
-
问:“小桥流水人家”一句在全曲中有什么作用?
- 答:这一句是“乐景写哀”的典范,它描绘了一幅温馨、宁静、祥和的家园景象,与游子孤独凄凉的处境形成鲜明对比,美好的家园景象反而更加衬托出游子有家难回的悲痛和思乡之情的深切。
-
问:简要分析“断肠人在天涯”一句是如何抒发情感的。
- 答:这一句是全曲情感的集中爆发,它运用了直抒胸臆的手法,“断肠人”直接表达了游子极度的悲痛和思念。“天涯”则点明了其远离故乡的处境,这一句将前面所有景物所渲染的悲凉气氛都凝聚于此,使全曲的情感达到了高潮,感人至深。
学习建议
- 理解为主,背诵为辅:不要死记硬背赏析答案,首先要理解诗歌的字面意思,然后体会作者的情感。
- 掌握方法:学会从炼字、意象、意境、手法(比喻、拟人、夸张、对比、借景抒情等)、情感这几个角度去分析一首诗。
- 对比阅读:将同一主题(如思乡、咏物)或同一作者的不同诗歌放在一起比较,可以更好地理解诗歌的异同。
- 联系背景:了解作者的生平和诗歌的创作背景,有助于更准确地把握诗歌的情感。
希望这份详细的赏析答案能对您有所帮助!