初二古诗题怎么答?
经典古诗 2025年12月15日 09:48:31 99ANYc3cd6
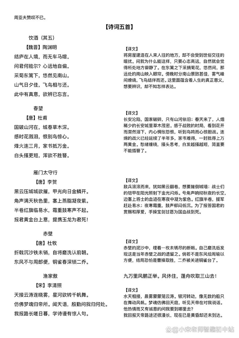
《野望》【唐·王绩】
原诗
东皋薄暮望,徙倚欲何依。 树树皆秋色,山山唯落晖。 牧人驱犊返,猎马带禽归。 相顾无相识,长歌怀采薇。
核心考点与解答
默写填空

-
(1)诗中写诗人举目远望,天地之间一片秋色,一派落日余晖的景象,渲染出一种宁静而略带萧瑟的氛围的诗句是:树树皆秋色,山山唯落晖。
-
(2)诗中通过对远景的描绘,为我们展现了一幅乡间晚归图的句子是:牧人驱犊返,猎马带禽归。
-
(3)诗中点明主旨,抒发诗人孤独、苦闷、彷徨之情的诗句是:相顾无相识,长歌怀采薇。 理解与赏析**
-
问题1: “东皋薄暮望,徙倚欲何依”在全诗中起什么作用?
(图片来源网络,侵删)- 解答: 这两句是全诗的开篇,点明了时间(薄暮)、地点(东皋)和人物的活动(望、徙倚),诗人“徙倚”(徘徊)不定,不知道自己可以依靠什么,为全诗奠定了孤独、彷徨、苦闷的感情基调,引出下文对所见景物的描绘和内心的感慨。
-
问题2: “树树皆秋色,山山唯落晖”描绘了一幅怎样的画面?有何作用?
- 解答: 这两句描绘了一幅广阔而静谧的秋日黄昏图,放眼望去,每一棵树都染上了秋天的色彩,每一座山峰都沐浴在落日的余晖之中,画面色彩浓烈(秋色、落晖),意境开阔,但同时又带着一种萧瑟、寂寥之感,这既是写景,也是诗人内心孤独、彷徨心情的投射,以乐景写哀情,更突显了诗人的落寞。
-
问题3: 请结合全诗,分析“相顾无相识,长歌怀采薇”表达了诗人怎样的思想感情?
- 解答: 这两句直接抒发了诗人的情感,诗人看到牧人、猎人结伴而归,彼此熟悉,有说有笑,而自己却孑然一身,无人相识,内心充满了孤独与苦闷。“长歌”是诗人排解苦闷的方式,而“怀采薇”则引用了伯夷、叔齐“采薇而食”的典故,表达了诗人想要远离尘世、归隐田园,却又无法真正超脱的矛盾与无奈之情。
《黄鹤楼》【唐·崔颢】
原诗
昔人已乘黄鹤去,此地空余黄鹤楼。 黄鹤一去不复返,白云千载空悠悠。 晴川历历汉阳树,芳草萋萋鹦鹉洲。 日暮乡关何处是?烟波江上使人愁。
核心考点与解答
默写填空
-
(1)唐代诗人崔颢在《黄鹤楼》中,抒发物是人非、世事沧桑感慨的诗句是:昔人已乘黄鹤去,此地空余黄鹤楼。
-
(2)诗中用仙人乘鹤的传说和眼前白云悠悠的景象,形成时空上的对比,抒发了诗人孤独、惆怅之情的千古名句是:黄鹤一去不复返,白云千载空悠悠。
-
(3)晴空之下,清晰可见汉阳的树木,鹦鹉洲上长满了茂盛的芳草,色彩鲜明,充满生机,但更反衬出诗人的思乡愁绪,这两句是:晴川历历汉阳树,芳草萋萋鹦鹉洲。
-
(4)直接点明诗人思乡之情的,将全诗的情感推向高潮的句子是:日暮乡关何处是?烟波江上使人愁。 理解与赏析**
-
问题1: 这首诗被称为唐人七律之首,其结构有何特点?
- 解答: 这首诗被称为“严整而又有流动之势”,前四句连用三个“黄鹤”,句式参差不齐,打破了格律的束缚,营造出一种悠远、空灵的意境,仿佛仙人故事在诗人耳边回响,后四句则严格遵守格律,对仗工整(“晴川”对“芳草”,“历历”对“萋萋”,“汉阳树”对“鹦鹉洲”),由虚转实,由远及近,由怀古转向思乡,结构完整,意境深远。
-
问题2: “晴川历历汉阳树,芳草萋萋鹦鹉洲”描绘了怎样一幅画面?在全诗中有什么作用?
- 解答: 这两句描绘了一幅色彩明丽、生机勃勃的江景图,在晴朗的天气下,阳光普照,汉阳的树木清晰可见,鹦鹉洲上的芳草茂盛葱茏,这幅画面与开篇的虚无缥缈形成鲜明对比,是诗人从怀古的思绪中回到现实所见的景色,美景当前,诗人的愁绪却并未消减,反而因“日暮”的降临和“乡关何处”的疑问而愈发浓重,这种以乐景衬哀情的手法,使得诗人的思乡愁绪显得更加深沉和浓重。
-
问题3: “烟波江上使人愁”中的“愁”包含了哪些情感?
- 解答: “愁”是全诗的诗眼,包含了多重复杂的情感:
- 怀古之愁: 面对黄鹤楼,想起仙人已逝,物是人非,感叹时光流逝,世事变迁。
- 漂泊之愁: 诗人远离家乡,常年在外,面对壮阔的江景,更添羁旅漂泊之感。
- 思乡之愁: “日暮”时分,正是游子思乡心切的时候,而“乡关何处”的迷茫,将思乡之情推向了顶点。
- 解答: “愁”是全诗的诗眼,包含了多重复杂的情感:
《使至塞上》【唐·王维】
原诗
单车欲问边,属国过居延。 征蓬出汉塞,归雁入胡天。 大漠孤烟直,长河落日圆。 萧关逢候骑,都护在燕然。
核心考点与解答
默写填空
-
(1)诗中叙事,点明此行目的和地点,写出路途遥远的句子是:单车欲问边,属国过居延。
-
(2)诗中以“征蓬”“归雁”自比,暗写诗人被排挤出朝廷、孤独飘零的境况,表达其孤寂心情的诗句是:征蓬出汉塞,归雁入胡天。
-
(3)被誉为“千古壮观”的名句,用简练的笔墨,描绘了边塞奇特壮丽风光的诗句是:大漠孤烟直,长河落日圆。
-
(4)诗中交代到达边塞前沿阵地,侦察兵告知都护正在前线取得胜利的消息,侧面赞颂了将士们奋勇杀敌、保家卫国精神的句子是:萧关逢候骑,都护在燕然。 理解与赏析**
-
问题1: “征蓬出汉塞,归雁入胡天”运用了什么修辞手法?表达了诗人怎样的情感?
- 解答: 运用了比喻的修辞手法,诗人将自己比作“征蓬”(随风飘转的蓬草)和“归雁”(北归的大雁),这两句不仅写出了边塞的辽阔和路途的遥远,更深刻地表达了诗人被排挤出朝廷,像孤蓬、归雁一样漂泊无依、孤独失落的内心感受。
-
问题2: 请赏析“大漠孤烟直,长河落日圆”这两句诗的妙处。
- 解答:
- 炼字精妙: “直”字写出了烽烟在无垠大漠上笔直升腾的景象,显得刚劲、坚毅,展现了边塞的雄浑和军营的平静。“圆”字写出了落日在长河之上显得格外浑圆、壮观的景象,给人以温暖而又苍茫的感觉。
- 构图巧妙: 这两句诗描绘了一幅构图极其简练而意境极其宏大的画面,有“大漠”(面)、“孤烟”(线)、“长河”(线)、“落日”(点),点、线、面结合,描绘了边塞雄浑壮阔、奇特壮丽的景象。
- 意境深远: 诗人将自己的孤寂情感融入到这雄浑壮阔的自然景象中,形成一种“诗中有画,画中有诗”的意境,既有边塞的苍凉,又有诗人的开阔胸襟,意境雄浑,被后人誉为“千古绝唱”。
- 解答:
《渡荆门送别》【唐·李白】
原诗
渡远荆门外,来从楚国游。 山随平野尽,江入大荒流。 月下飞天镜,云生结海楼。 仍怜故乡水,万里送行舟。
核心考点与解答
默写填空
-
(1)诗中用移动的视角来描写景物的变化,写出渡过荆门山后,江面开阔,平原旷野在眼前展开的诗句是:山随平野尽,江入大荒流。
-
(2)诗中描绘了水中映月,如同明镜飞升;云彩兴起,如同海市蜃楼的绚丽景象,充满浪漫主义色彩的诗句是:月下飞天镜,云生结海楼。
-
(3)诗中用拟人的手法,借写故乡水恋恋不舍地一路送我,表达了诗人离开故乡时依依不舍之情的句子是:仍怜故乡水,万里送行舟。 理解与赏析**
-
问题1: “山随平野尽,江入大荒流”是如何体现诗人视点的移动的?
- 解答: 这两句诗巧妙地写出了诗人视点的变化,随着船的行进,诗人眼中的高山逐渐远去,最终消失在广阔的平原尽头(山随平野尽);而江水则奔腾不息,流向那荒远的原野(江入大荒流),一“随”一“入”,将静止的山和流动的江写得极富动感,生动地展现了三峡两岸山势险峻到江面开阔壮丽的巨大变化,也暗示了诗人开阔的胸襟和对未来的憧憬。
-
问题2: “仍怜故乡水,万里送行舟”运用了什么手法?表达了诗人怎样的情感?
- 解答: 运用了拟人的修辞手法,诗人不说自己思念故乡,而说故乡的江水“怜”我,一路“送”我,这样写,将无情的江水赋予了人的情感,显得格外亲切、真挚,这不仅是写水,更是写人,通过写江水的深情,反衬出诗人对故乡的无限眷恋和依依不舍之情,全诗的意境也从雄浑壮阔转向了细腻缠绵,情感得到了升华。