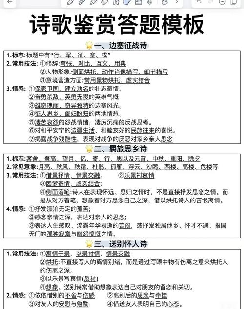
高中语文古诗鉴赏答题有哪些技巧?
经典古诗 2026年1月20日 14:13:12 99ANYc3cd6
第一部分:心法篇——读懂诗是王道
在动笔答题前,最重要的一步是真正读懂这首诗,诗歌鉴赏的答案,几乎都隐藏在诗歌的字里行间,请按照以下步骤,像侦探一样“破案”:
第一步:看标题,抓信息
是诗歌的眼睛,往往包含重要信息:

- 题材类型:如《送元二使安西》(送别诗)、《登高》(登临诗)、《春望》(咏物/即景抒怀诗)、《声声慢》(词牌名,暗示情感基调)。
- 写作对象:如《望庐山瀑布》(写景)、《咏鹅》(咏物)。
- 时间地点:如《春夜喜雨》(春夜)、《九月九日忆山东兄弟》(重阳节)。
- 情感基调:如《愁》(直接点明情感)、《闻官军收河南河北》(喜)。
【示例】《枫桥夜泊》
- 枫桥:地点,江南水乡,有画面感。
- 夜泊:时间(夜晚),事件(停船靠岸)。
- 初步判断:这是一首夜晚在江南水边停船时写的诗,可能会涉及旅途、孤独、愁绪等情感。
第二步:看作者,知背景
“诗如其人”,了解作者的时代背景、人生经历和创作风格,能帮你快速锁定诗歌的情感方向。
- 李白:浪漫主义,风格飘逸豪放,多写山水、饮酒、求仙问道。
- 杜甫:现实主义,风格沉郁顿挫,多写战乱、民生疾苦、个人漂泊。
- 苏轼:豪放旷达,也能写婉约,常体现豁达乐观的人生态度。
- 李清照:前期清新明快,后期(国破家亡后)凄凉哀婉。
- 边塞诗人(王昌龄、高适等):风格雄浑悲壮,多写边塞风光、战争、思乡。
【示例】如果作者是杜甫,那么诗中很可能有“家国之忧”、“身世之悲”;如果是苏轼,即使身处逆境,也可能看到“一蓑烟雨任平生”的豁达。
第三步:看注释,破障碍
命题人给出的注释是“送分题”,一定要看!

- 解释生僻字词:帮你扫清阅读障碍。
- 介绍写作背景:直接告诉你这首诗的创作缘由(如:被贬、送别友人、安史之乱等),这是理解情感的金钥匙!
- 介绍典故:解释诗中引用的神话传说、历史故事,理解其深层含义。
【示例】注释:“此诗作于作者被贬黄州期间。” —— 看到这个,你就知道诗中不可能有“春风得意马蹄疾”的喜悦,而更可能是“人生如梦,一尊还酹江月”的感慨。
第四步:读诗句,品意象
逐句朗读,圈画出诗中的意象,意象是诗人情感的载体,是诗歌的“零件”。
- 送别类:杨柳(谐音“留”)、长亭、南浦、酒、秋月。
- 思乡类:月亮(举头望明月)、鸿雁、莼羹鲈脍、双鲤(书信)。
- 愁苦类:梧桐(寂寞)、芭蕉(忧愁)、细雨(愁绪)、猿啼(悲凄)。
- 高洁/隐逸类:梅花(傲骨)、菊花(隐逸)、松柏(坚贞)、渔樵(隐士)。
- 豪迈/开阔类:大江、长风、落日、沧海、泰山。
【示例】《枫桥夜泊》中的“月落”、“乌啼”、“霜满天”、“江枫”、“渔火”,这些意象共同营造了一个清冷、孤寂、愁绪弥漫的氛围。
第二部分:招式篇——答题模板与技巧
读懂了诗,就可以开始组织答案了,古诗鉴赏题无非两大类:形象、语言、表达技巧、思想情感。

鉴赏形象(人物形象/景物形象)
【提问方式】
- 这首诗塑造了一个怎样的诗人形象?
- 诗中描绘了一幅怎样的画面?意境如何?
- 这首诗中的XX(意象)有什么特点?
【答题模板】
- 总括特点:用一两个词概括形象/画面的整体特征。
- 人物形象:孤傲、豪迈、忧国忧民、闲适恬淡、怀才不遇……
- 景物形象:雄浑壮阔、清幽静谧、萧瑟凄凉、生机勃勃……
- 分点论证:结合诗句,具体分析。
- 答诗句:引用诗中原话。
- 析手法:这句诗用了什么手法(写景、叙事、抒情等)?
- 说效果/情感:这个手法起到了什么作用?表达了诗人怎样的情感?
- 总结升华:再次强调形象/画面的意义或作用。
【示例】 问:分析《山居秋暝》中诗人塑造的形象。 答:
- 总括:这首诗塑造了一个寄情山水、高洁脱俗的隐士形象。
- 分点论证:
- 通过“明月松间照,清泉石上流”的描绘,展现了一幅宁静优美的山中秋夜图,体现了诗人对自然的热爱和内心的恬淡闲适。
- “竹喧归浣女,莲动下渔舟”一句,以动衬静,通过人的活动反衬出环境的幽静,表达了诗人与世无争、怡然自得的心境。
- “随意春芳歇,王孙自可留”直接点明,即使春花凋谢,诗人也甘愿留下,表明了他远离尘俗、归隐山林的志趣。
- 这个形象是诗人王维“诗中有画,画中有诗”风格的体现,也寄托了他对理想生活的追求。
鉴赏语言(炼字/炼句/语言风格)
【提问方式】
- 这个“XX”字用得好,好在哪里?
- 赏析某句诗的妙处。
- 这首诗的语言有什么特色?
【答题模板】
- 解释字/句义:解释该字/句在诗中的表层意思和深层含义。
- 分析手法/效果:
- 炼字:分析其修辞(比喻、拟人、夸张、双关等)、词性(动词、形容词、数词、副词的妙用)、表现手法(化静为动、以乐景写哀情等)。
- 炼句:分析其句式特点(倒装、对仗、叠词)、意境营造、情感表达。
- 点明情感/主旨:说明这个字/句对表达诗人情感或主旨起到了什么作用。
【示例】 问:赏析“春风又绿江南岸”中“绿”字的妙处。 答:
- 解释字义:“绿”在这里是“……变绿了”的意思,是一个使动用法。
- 分析手法/效果:
- 手法:这个“绿”字,将形容词“绿”用作动词,化抽象为具体,化静为动。
- 效果:它生动形象地描绘出春风吹拂,江南大地万物复苏、一片葱茏的景象,画面感极强。
- 点明情感:一个“绿”字,不仅写出了春天的生机,更反衬出诗人“何时照我还”的深切思乡之情,把无形的乡愁变得有形有色。
鉴赏表达技巧(修辞手法/表现手法/结构技巧)
【提问方式】
- 这首诗运用了哪些表现手法?请简要分析。
- 作者是怎样抒发自己的情感的?有何效果?
- 请从XX角度(如:动静、虚实、远近)赏析这首诗。
【常见手法速查表】
| 类别 | 常见手法 | 释义与作用 |
|---|---|---|
| 修辞手法 | 比喻、拟人、夸张、对偶、借代、设问、反问、双关 | 使语言更生动、形象、含蓄、有气势。 |
| 表现手法 | 抒情:直接抒情(直抒胸臆)、间接抒情(借景抒情、托物言志、寓情于景) | 使情感表达更委婉、深沉、富有感染力。 |
| 描写:白描、细节描写、衬托(正衬、反衬)、动静结合、虚实结合、色彩渲染、多感官结合(视听嗅触) | 使描写对象更鲜明、立体,意境更丰富。 | |
| 结构技巧 | 起承转合、开门见山、卒章显志、铺垫、伏笔、照应、以景结情 | 使诗歌结构严谨、完整,有波澜。 |
【答题模板】
- 点明手法:直接说出用了什么手法(如:运用了借景抒情的表现手法)。
- 结合诗句:引用诗中具体句子作为依据。
- 分析效果:阐述该手法是如何营造意境、突出形象、表达情感的。
【示例】 问:分析《绝句》(两个黄鹂鸣翠柳)的表现手法。 答:
- 点明手法:这首诗运用了动静结合、色彩鲜明的表现手法。
- 结合诗句:
- “两个黄鹂鸣翠柳”是动景,“一行白鹭上青天”是动景,“窗含西岭千秋雪”是静景,“门泊东吴万里船”是静景。
- 诗中“黄”、“翠”、“白”、“青”四种色彩,构成了一幅绚丽多彩的春日画卷。
- 分析效果:动静结合,使画面富有生机与层次感;色彩鲜明,让景物更加明媚、喜人,全诗描绘了一幅生机勃勃、清新开阔的春景图,表达了诗人对初春景物的无比喜爱之情。
鉴赏思想情感
【提问方式】
- 这首诗表达了作者怎样的思想感情?
- 结合全诗,简要分析作者的情感变化。
【答题模板】
- 总括情感:用概括性的词语点明主要情感。
- 分点阐述:结合诗句,分析情感的体现,注意诗歌情感的复杂性,可能是多种情感的交织(如:既有喜悦,又有感慨)。
- 指出原因:简要说明为什么会产生这种情感(联系背景或诗句内容)。
【常见情感关键词】
- 忧国伤时:忧国忧民、怀古伤今、揭露黑暗、同情百姓。
- 建功报国:建功立业、保家卫国、报国无门的悲愤、建功立业的渴望。
- 思乡怀人:羁旅愁思、思乡念亲、边塞思乡、闺中怀人。
- 生活杂感:寄情山水、归隐田园、登高览胜、惜春悲秋、时光易逝。
- 送别怀人:依依不舍、情深意长、劝勉安慰、坦率乐观。
【示例】 问:分析《登高》的思想情感。 答:
- 总括情感:这首诗表达了诗人漂泊异乡、年老多病、忧国伤时的复杂而深沉的情感。
- 分点阐述:
- 首联“风急天高猿啸哀,渚清沙白鸟飞回”,描绘了一幅萧瑟凄凉的秋景,奠定了全诗悲凉的基调,抒发了诗人孤独悲苦的心情。
- 颔联“无边落木萧萧下,不尽长江滚滚来”,通过“落木”与“长江”的对比,感叹了时光易逝、人生短暂,抒发了韶华已逝、壮志未酬的悲愤。
- 颈联“万里悲秋常作客,百年多病独登台”,直接点明了自己漂泊万里、年老多病的处境,将个人命运与国家命运(安史之乱后)联系起来,充满了身世之悲和家国之忧。
- 尾联“艰难苦恨繁霜鬓,潦倒新停浊酒杯”,更是将这种悲苦推向极致,表达了诗人有国难报、有家难回的无奈与绝望。
- 全诗情景交融,将个人身世之悲与时代之悲融为一体,沉郁顿挫,感人至深。
第三部分:避坑指南——答题注意事项
- 忌“贴标签”:不要只说“表达了作者思乡之情”,一定要结合诗句分析“从哪一句可以看出思乡之情”。
- 忌“无组织”:答案一定要分点作答,条理清晰,可以用“…………”或“1、2、3、4”来组织。
- 忌“抄原句”:分析时不能大段抄写诗句,要用自己的话进行阐释和串联。
- 忌“答非所问”:看清题目问的是“形象”还是“手法”,是“炼字”还是“情感”,不要答偏。
- 术语要准确:记牢并准确使用专业术语,如“借景抒情”和“寓情于景”有细微差别,“正衬”和“反衬”要分清。
- 书写要工整:卷面整洁,字迹清晰,给阅卷老师一个好印象。
古诗鉴赏的本质,就是“披文入情”,先读懂文本(披文),再深入体会作者的情感(入情),记住这个流程:→ 看作者 → 看注释 → 读诗句品意象 → 答题(总-分-总)**
多练是王道,找一些经典诗歌,按照上述方法自己分析,对照参考答案,找出差距,慢慢你就会发现,古诗鉴赏其实很有趣!祝你考试顺利,金榜题名!