古诗表现手法赏析例题如何解?
经典古诗 2025年12月18日 01:24:41 99ANYc3cd6
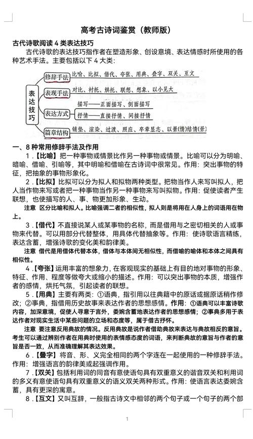
第一部分:核心概念梳理
在开始例题之前,我们先快速回顾一下最核心的几种表现手法,并理解它们的核心作用。
| 手法大类 | 具体手法 | 核心作用/特点 | 赏析角度(通常回答什么) |
|---|---|---|---|
| 表达方式 | 抒情 | 直接或间接地抒发情感。 | 直接抒情:直抒胸臆,情感浓烈,如“安能摧眉折腰事权贵,使我不得开心颜!” 间接抒情:寓情于景、情景交融,情感含蓄,如“感时花溅泪,恨别鸟惊心。” |
| 描写 | 描绘人物、景物、事件。 | 白描:简笔勾勒,不加渲染,如“鸡声茅店月,人迹板桥霜。” 细节描写:抓住细微特征,使形象更生动,如“临行密密缝,意恐迟迟归。” 动静结合:以动衬静,或以静衬动,使画面富有生机,如“明月松间照,清泉石上流。” 虚实结合 |
|
| 用典 | 引用神话、传说、历史故事或前人诗句。 | 使诗歌语言精炼,内涵丰富; 通过对比古人古事,表达自己的情感或观点; 增加诗歌的厚重感和历史感。 |
|
| 对比 | 把不同事物或同一事物的不同方面进行比较。 | 使矛盾突出,是非、好坏、美丑的对比更加鲜明,增强感染力。 | |
| 衬托 | 为了突出主要事物,用类似或相反、有差别的事物作陪衬。 | 正衬(烘托):用相似事物衬托,如“桃花潭水深千尺,不及汪伦送我情。”(以深水衬深情) 反衬:用相反事物衬托,如“蝉噪林逾静,鸟鸣山更幽。”(以声衬静) |
|
| 象征 | 通过某一具体事物来表现某种抽象的概念、思想或情感。 | 使情感表达更含蓄、深刻,意境更深远。 如“梅花”象征高洁,“梧桐”象征凄凉。 |
第二部分:经典例题精讲
我们按照“是什么(指出手法) + 怎么样(分析诗句) + 为什么(分析效果/情感)”的三步法来赏析。

情景交融(间接抒情)
诗歌: 《春望》· 杜甫
国破山河在,城春草木深。 感时花溅泪,恨别鸟惊心。 烽火连三月,家书抵万金。 白头搔更短,浑欲不胜簪。
问题: 颔联“感时花溅泪,恨别鸟惊心”是千古名句,请从表现手法的角度进行赏析。
【答题思路与示范】

- 指出手法: 这两句诗主要运用了情景交融(或“移情于景”、“移情于物”)的表现手法。
- 分析诗句: 诗人将自己的主观情感——“感时”(感伤时局)的“泪”和“恨别”(怨恨离别)的“心”——投射到客观景物“花”和“鸟”上,原本是诗人看到盛开的花儿而落泪,听到鸟儿的鸣叫而心惊,但诗句却写成了花儿在为他流泪,鸟儿的鸣叫声让他心惊。
- 分析效果/情感: 这种手法使得无情之景(花、鸟)皆着我之有情(泪、心),将内心的沉痛、悲伤与眼前生机勃勃的春景形成强烈反差,春景越是美好,越反衬出诗人内心的悲凉和国家的残破,极大地增强了诗歌的感染力,含蓄而深沉地表达了诗人忧国思家的沉痛之情。
动静结合
诗歌: 《山居秋暝》· 王维
空山新雨后,天气晚来秋。 明月松间照,清泉石上流。 竹喧归浣女,莲动下渔舟。 随意春芳歇,王孙自可留。
问题: 颔联“明月松间照,清泉石上流”描绘了怎样一幅画面?请从表现手法的角度进行赏析。
【答题思路与示范】

- 指出手法: 这两句诗运用了动静结合的表现手法。
- 分析诗句: 诗中“明月”和“松”是静景,它们高悬、挺立,是相对静止的,描绘了山中秋夜宁静、安详的底色。“清泉”和“流”是动景,泉水在石上潺潺流淌,赋予了画面生机和动感。
- 分析效果/情感: 诗人以静衬动,又以动衬静,静态的明月、松树为动态的清泉提供了一个静谧的背景,使得泉水的流动声和动感更加清晰可闻、更加突出,这种动静结合的描写,不仅构成了一幅清幽、明净、富有层次感的山中秋夜图,更渲染出一种空灵、静谧的意境,表达了诗人对宁静、闲适、远离尘嚣的田园生活的喜爱和向往之情。
虚实结合
诗歌: 《夜雨寄北》· 李商隐
君问归期未有期,巴山夜雨涨秋池。 何当共剪西窗烛,却话巴山夜雨时。
问题: 请赏析本诗中“何当共剪西窗烛,却话巴山夜雨时”一句的表现手法及其艺术效果。
【答题思路与示范】
- 指出手法: 这两句诗运用了虚实结合的表现手法。
- 分析诗句: 实写(眼前景/现实)是“巴山夜雨涨秋池”,这是诗人当前身在巴蜀,被夜雨包围的孤独、凄凉的现实景象。虚写(想象/是“何当共剪西窗烛,却话巴山夜雨时”,这是诗人想象未来与妻子在长安家中,夜晚一起剪着烛花,愉快地聊起今晚在巴山夜雨中的情景。
- 分析效果/情感: 诗歌由实(眼前的雨)入虚(未来的相逢),再由虚(未来的相逢)回到实(回忆今夜的雨),一实一虚,一今一昔,一远一近,形成强烈的时空对比,这种虚实结合的手法,极大地拓展了诗歌的意境空间,将诗人此刻的孤寂与对未来的期盼、对家人的思念巧妙地融合在一起,不仅没有冲淡现实的愁苦,反而使这份思念变得更加深切和具体,情感表达更为曲折、含蓄而又真挚。
对比
诗歌: 《观刈麦》· 白居易
足蒸暑土气,背灼炎天光。 力尽不知热,但惜夏日长。 ... ... 今我何功德,曾不事农桑。 吏禄三百石,岁晏有余粮。 念此私自愧,尽日不能忘。
问题: 诗中“力尽不知热,但惜夏日长”与“吏禄三百石,岁晏有余粮”形成了怎样的对比?请结合全诗内容,简要分析这种对比的表达效果。
【答题思路与示范】
- 指出手法: 这两句诗运用了对比的表现手法。
- 分析诗句: 对比双方:一方面是辛苦劳作的农民,他们筋疲力尽,酷热难耐,却因为珍惜收割的每一刻时光而“不知热”;另一方面是悠闲的诗人自己,不事农桑,却享受着三百石的俸禄,年末还有余粮,农民的“惜”与“不知热”是源于生活的重压和生存的渴望;而诗人“有余粮”则是安逸生活的写照。
- 分析效果/情感: 这种尖锐的对比,深刻地揭示了封建社会巨大的贫富差距和阶级矛盾,一边是农民的极度辛劳与贫困,一边是官吏的安逸与富足,强烈的反差,极大地触动了诗人的内心,引发了他“念此私自愧,尽日不能忘”的深刻自责和同情,这种对比手法的运用,使得诗歌的主题思想更加鲜明突出,增强了批判现实的力量,也体现了诗人忧国忧民的博大胸怀。
第三部分:实战演练(请你来试一试)
诗歌: 《绝句》· 杜甫
两个黄鹂鸣翠柳,一行白鹭上青天。 窗含西岭千秋雪,门泊东吴万里船。
问题: 这首诗在写景上运用了多种表现手法,请选择其中一种进行赏析。
【参考答案(选择“色彩对比”为例)】
这首诗运用了色彩鲜明、对比强烈的表现手法。 诗中“黄鹂”的“黄”,“翠柳”的“翠”,“白鹭”的“白”,“青天”的“青”,以及“西岭千秋雪”的“白”,构成了一幅色彩绚丽的画卷,黄、翠、白、青四种色彩鲜明、亮丽,相互映衬,使得画面生机勃勃,明丽动人,这种对色彩的巧妙运用,不仅描绘出初春时节万物复苏、清新明媚的景象,也传递出诗人内心暂时安宁、喜悦的心情,意境开阔,格调明快。
总结与技巧
- 熟记手法,心中有数: 首先要掌握核心表现手法的定义和特点。
- 回归文本,寻找依据: 答案永远在诗歌里,仔细读诗,看有没有明显的比喻词(如“似、如、仿佛”)、拟人词(如“知、笑、恨”)、对比意象(如“朱门”与“冻骨”)、虚实转换的词语(如“忆、想、盼、何当”)等。
- 遵循三步,条理清晰: 手法是什么 → 诗句怎么体现 → 效果/情感是什么,这是最基本、最稳妥的答题结构。
- 结合情感,升华主旨: 任何表现手法的运用,最终都是为了表达诗人的情感或诗歌的主旨,在分析效果时,一定要点出它对表达情感、深化主题的作用。
希望这些例题和思路能帮助你更好地掌握古诗表现手法的赏析!