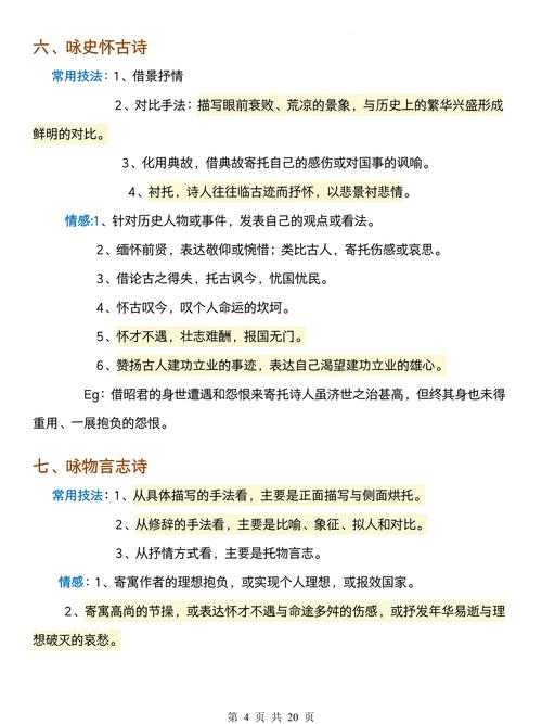
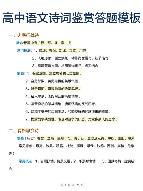
高中古诗阅读如何高效掌握技巧?
经典古诗 2026年1月19日 21:17:16 99ANYc3cd6
高中古诗阅读技巧全攻略
古诗阅读的核心,可以概括为八个字:“知人论世,由表及里”,意思是,你要先了解作者和时代背景(知人论世),然后从诗歌的字面意思(表)深入到其思想情感和艺术手法(里)。
我们可以将整个阅读过程分为三个阶段:读前准备、读中分析、读后总结。

第一阶段:读前准备——构建你的“古诗知识库”
在拿到一首诗之前,你的大脑里应该有一个“工具箱”,这个工具箱里装着以下几样东西:
最重要的“工具”:作者与背景(知人论世)
这是读懂一首诗的钥匙,高考古诗题干中,几乎都会给出作者和朝代信息,这绝不是多余的。
-
作者生平与风格:
- 李白:盛唐,浪漫主义。“诗仙”,风格飘逸豪放,想象奇特,语言清新自然,常写山水、饮酒、求仙问道,关键词:豪放、洒脱、飘逸、自信。
- 杜甫:盛唐转中唐,现实主义。“诗圣”,风格沉郁顿挫,语言精炼,反映社会现实与民生疾苦,关键词:沉郁、顿挫、忧国忧民、写实。
- 白居易:中唐,现实主义,主张“文章合为时而著,歌诗合为事而作”,语言通俗易懂,关键词:通俗、讽喻、关心民生。
- 苏轼:北宋,豪放派词人,风格豪迈旷达,又能于逆境中寻得超脱,关键词:旷达、豪放、哲理、豁达。
- 李清照:南北宋之交,婉约派词人,早期生活悠闲,词风清新明快;后期国破家亡,词风凄凉悲苦,关键词:婉约、凄苦、闲愁、悲怆。
- 陆游:南宋,爱国诗人,一生渴望收复失地,但壮志难酬,关键词:爱国、悲愤、报国无门。
- 辛弃疾:南宋,豪放派词人,一生以恢复中原为己任,词风雄壮悲凉,关键词:豪放、悲壮、爱国、用典。
-
时代背景:
(图片来源网络,侵删)- 盛唐:国力强盛,人民自信,诗歌多昂扬向上。
- 中晚唐:安史之乱后,由盛转衰,诗歌多反映社会动荡和个人漂泊之感。
- 两宋:宋代重文轻武,内忧外患(北方少数民族政权威胁),诗歌多抒发个人情感、哲理思辨和爱国情怀。
必备的“零件”:常见意象与典故
古诗中,很多意象和典故都有相对固定的含义,它们是诗人情感的“密码”。
- 送别类:
- 杨柳、长亭、南浦、酒:多与离愁别绪相关。
- 柳:谐音“留”,有挽留之意。
- 思乡类:
- 月亮、雁、杜鹃(子规)、双鲤、尺素:月亮是思乡的永恒主题。
- 愁绪类:
- 流水、落花、梧桐、细雨、芭蕉:流水喻愁之绵长,落花喻时光流逝、美好不再。
- 志向品格类:
- 梅花、菊花、松柏、竹、蝉:象征高洁、坚韧、不同流合污。
- 爱情类:
- 红豆、连理枝、比目鱼:象征忠贞不渝的爱情。
- 战争类:
- 烽火、金戈、铁马、关山、玉门关:多与边塞、征夫思妇有关。
基础的“语法”:古诗的特殊句法
古诗为了格律和意境,常常会打乱现代汉语的语序。
- 倒装:
- 正常语序:竹喧归浣女,莲动下渔舟。
- 还原后:浣女归而竹喧,渔舟下而莲动。(先写结果,后写原因,更具画面感)
- 省略:
- 省略主语:杜甫的很多诗句,如“感时花溅泪,恨别鸟惊心”,主语“我”被省略。
- 省略谓语/宾语:如“鸡声茅店月,人迹板桥霜”,省略了动词,名词罗列,意境顿生。
第二阶段:读中分析——“四步法”解构诗歌
拿到一首诗,不要急着看题目和选项,静下心来,按照以下四步来“解剖”它。
第一步:初读感知,把握大意(抓什么?)
- 是诗歌的眼睛,直接点明主旨、题材、时间、地点、事件等。
- 《春夜喜雨》:点明季节(春)、时间(夜)、事件(喜雨)、情感基调(喜)。
- 《登高》:点明事件(登高),通常与“望远”、“思乡”、“感怀”有关。
- 读作者:回忆作者的风格和生平,对诗歌进行初步定位。
- 抓意象:圈出诗中的核心意象(景物、事物),思考它们通常象征什么。
- 联注释:如果有注释,一定要读!注释会提供背景、典故、生僻字等关键信息。
- 译大意:用现代汉语把诗歌的意思串一遍,不求字字精准,但要明白主要讲了什么内容,描绘了什么画面。
第二步:精读品析,抓住“诗眼”(挖什么?)
“诗眼”是全诗最凝练、最传神、最能体现主旨的字或句,找到诗眼,就抓住了诗歌的“灵魂”。

- 炼字(动词、形容词、副词):
- 动词:最具表现力,如“红杏枝头春意闹”的“闹”字,化静为动,写出春意的盎然。
- 形容词:描绘状态,如“大漠孤烟直,长河落日圆”的“直”和“圆”,精准勾勒出边塞雄浑壮阔的景象。
- 副词/虚词:起修饰作用,能微妙地改变语气和情感,如“寻寻觅觅,冷冷清清,凄凄惨惨戚戚”中的叠词,加强了凄凉的氛围。
- 名句(哲理句、情感句):
- 哲理句:如“不识庐山真面目,只缘身在此山中”(苏轼),蕴含深刻的人生哲理。
- 情感句:如“但愿人长久,千里共婵娟”(苏轼),表达美好的祝愿。
第三步:深读探究,理解情感(问什么?)
这是诗歌鉴赏的核心,问自己三个问题:
- 这首诗写了什么景/事?层面:画面、故事)
- 这些景/事抒发了诗人怎样的情感?(情感层面:喜悦、悲伤、愤懑、旷达、思念等)
- 诗人为什么会有这种情感?(原因层面:结合背景、遭遇、理想)
第四步:赏析手法,品味艺术(怎么写?)
诗歌是如何通过艺术手法来表达情感的?这是高考的重点和难点。
-
修辞手法(必考):
- 比喻:生动形象,如“忽如一夜春风来,千树万树梨花开”(岑参),以梨花喻雪花。
- 拟人:赋予物以人的情态,生动活泼,如“感时花溅泪,恨别鸟惊心”,花鸟带有人情。
- 夸张:突出特征,强化感情,如“白发三千丈,缘愁似个长”(李白)。
- 对偶/对仗:形式整齐,音韵和谐,节奏鲜明,多见于律诗和词。
- 借代:用相关事物代替本体,如“座中泣下谁最多?江州司马青衫湿”(白居易),用“青衫”代指失意的官员。
- 用典:含蓄典雅,言简意丰,如“闲来垂钓碧溪上,忽复乘舟梦日边”(李白),用吕尚和伊尹的典故表达自己对前途的希望。
-
表现手法(高频):
- 借景抒情/情景交融:最常见的手法,诗人将情感融入景物描写中,一切景语皆情语。
- 托物言志:借助某一具体事物来寄托诗人的某种志向、品格或情感,如“零落成泥碾作尘,只有香如故”(陆游),以梅花自喻。
- 对比:突出事物特点,强化情感,如“朱门酒肉臭,路有冻死骨”(杜甫)。
- 衬托(正衬、反衬):用一事物来陪衬另一事物,如“蝉噪林逾静,鸟鸣山更幽”(王籍),以动衬静。
- 虚实结合:眼前的实景(实)与想象的、回忆的、未来的景象(虚)相结合,使内容更丰富,意境更深远,如“今夜鄜州月,闺中只独看”(杜甫)。
- 动静结合:既有动态描写,又有静态描写,使画面富有层次感和生命力。
第三阶段:读后总结——答题规范与技巧
分析完成后,就到了最关键的“输出”环节——答题。
审题是关键!
- 看清题干问什么:是问“表达了怎样的情感”,还是“分析XX手法及其作用”,或是“赏析XX字的妙处”?
- 圈出答题要求:有没有“结合全诗”、“简要分析”、“分点作答”等要求。
答题公式(万能模板)
-
分析情感/主旨
- 公式:本诗通过描绘了……(内容)的景象/事件,抒发了诗人……(情感)的情感,表达了……(主旨/志向)。
- 示例:本诗通过描绘了春夜细雨滋润万物的景象,抒发了诗人对春雨的喜爱和赞美之情,表达了诗人对美好生活的向往。
-
赏析炼字
- 公式:这个字是……(词性),意思是……(本义),在诗中,它生动地写出了……(描绘的景象/状态),它运用了……(手法),表现了……(情感/意境),具有……(表达效果)。
- 示例:“闹”字是动词,意思是喧闹、热闹,在诗中,它生动地写出了杏花开得繁盛、热烈的景象,它运用了拟人的手法,表现了春天蓬勃的生机和诗人内心的喜悦,具有极强的感染力。
-
赏析手法
- 公式:本诗运用了……(手法),诗人……(如何运用该手法,即结合诗句分析),这样写,使……(表达效果:如形象生动、意境深远、情感突出等),更好地表现了……(诗歌主旨/情感)。
- 示例:本诗运用了借景抒情的手法,诗人通过描绘“江水”、“孤舟”、“落叶”等萧瑟的秋景,将内心的漂泊无依、羁旅之愁融入其中,这样写,使情景交融,意境深远,更好地表现了诗人对故乡的深切思念和身世飘零的悲凉。
答题注意事项
- 观点明确,先总后分:开头先亮明你的观点(如“这首诗表达了……的情感”),然后分点论述。
- 紧扣文本,诗句支撑:每一个观点都必须有诗中原句作为依据,切忌空谈。
- 术语专业,表述规范:准确使用“炼字”、“情景交融”、“托物言志”等术语。
- 条理清晰,书写工整:分点作答,让阅卷老师一目了然。
实战演练(以杜甫《登高》为例)
《登高》 风急天高猿啸哀,渚清沙白鸟飞回。 无边落木萧萧下,不尽长江滚滚来。 万里悲秋常作客,百年多病独登台。 艰难苦恨繁霜鬓,潦倒新停浊酒杯。
读前准备:
- 作者:杜甫,中唐,现实主义,沉郁顿挫,忧国忧民。
- 背景:安史之乱后,诗人漂泊西南,年老多病,国家动荡。
读中分析(四步法):
- 第一步:初读感知
- 《登高》,点明事件,可能感怀。
- 意象:风、天、猿、渚、沙、鸟、落木、长江,清冷、萧瑟、壮阔。
- 大意:诗人独自登上高台,看到秋江景色,联想到自己漂泊异乡、年老多病的处境,内心充满悲凉。
- 第二步:抓诗眼
- 情感词:“悲秋”、“悲”、“苦恨”,全诗的基调是“悲”。
- 炼字:“哀”(猿啸)、“萧萧”(落木)、“滚滚”(长江),都渲染了悲凉、宏阔又无奈的氛围。
- 第三步:理解情感
- 写什么景:高台秋景,风急天高,猿啸鸟飞,落木萧萧,江水滚滚。
- 抒什么情:悲秋、漂泊之苦(万里作客)、衰老之悲(百年多病)、家国之忧(艰难苦恨)。
- 为什么悲:个人命运(年老多病、潦倒)与国家命运(战乱未平)交织在一起,无处排解。
- 第四步:赏析手法
- 情景交融:全诗将悲秋之情与萧瑟之景完美融合。
- 对仗工整:中间两联对仗极其工整,气势磅礴,被称为“古今七律第一”。
- 借景抒情:通过“落木”、“长江”等宏大意象,反衬出个人生命的渺小与悲苦。
读后总结(答题):
- 问:这首诗表达了怎样的情感?
- 答:这首诗通过描绘一幅壮阔而又悲凉的秋江图景,抒发了诗人晚年漂泊异乡、年老多病的孤独悲苦之情,同时也蕴含了对国家命运的深沉忧虑和身世潦倒的无限感慨。
送你几句心里话:
古诗阅读没有捷径,但有方法。多读、多背、多想、多练是王道,每天花15分钟背一首诗,周末做几道古诗鉴赏题,坚持下去,你的语感、知识储备和答题能力都会飞速提升。
希望这份攻略能对你有所帮助,祝你高考顺利,金榜题名!