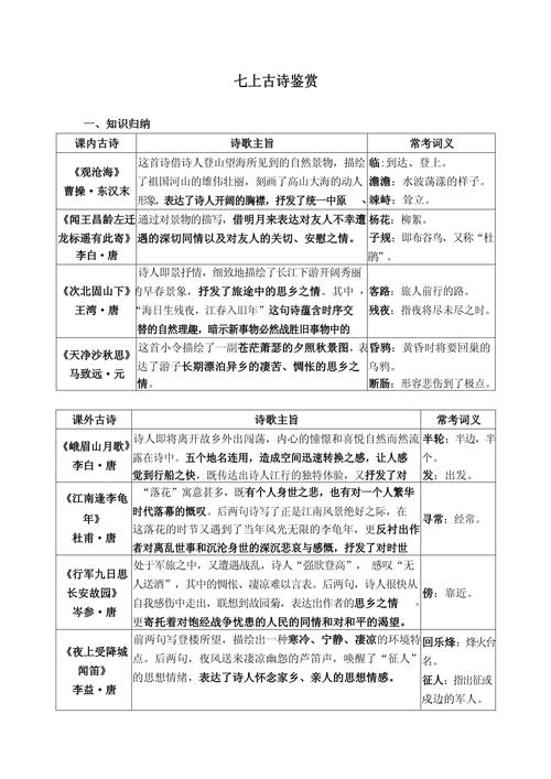
七上语文古诗题目有哪些?
经典古诗 2026年1月14日 04:52:48 99ANYc3cd6
第一单元
古代诗歌四首
-
《观沧海》
- 作者: 曹操 (东汉末年政治家、军事家、诗人)
- 出处: 《乐府诗集》
- 主题: 这首诗是曹操北征乌桓胜利后,碣石山登山望海所作,全诗气势雄浑,意境开阔,通过描绘大海吞吐日月、包孕星辰的壮丽景象,表现了作者博大的胸襟和统一天下的宏伟抱负。
-
《闻王昌龄左迁龙标遥有此寄》
(图片来源网络,侵删)- 作者: 李白 (唐代,被誉为“诗仙”)
- 出处: 《李太白全集》
- 主题: 这是一首充满同情和关切的送别诗,诗人听闻好友王昌龄被贬谪,写下此诗,将无形的“愁心”托付给明月,伴随友人直到遥远的夜郎西,想象奇特,情感真挚。
-
《次北固山下》
- 作者: 王湾 (唐代)
- 出处: 《全唐诗》
- 主题: 这是一首羁旅诗,描写了诗人停泊在北固山下所看到的江南早春景色,诗中“海日生残夜,江春入旧年”一联,不仅写景逼真,而且蕴含着新旧交替、时光流逝的哲理,是千古名句。
-
《天净沙·秋思》
- 作者: 马致远 (元代,被誉为“秋思之祖”)
- 出处: 《东篪乐府》
- 体裁: 散曲(小令)
- 主题: 这首小令用极其凝练的笔墨,通过描绘“枯藤、老树、昏鸦”等一系列萧瑟的秋日景物,烘托出一个长期漂泊异乡的游子内心的孤寂与愁苦,情景交融,被誉为“千古绝唱”。
第二单元
《世说新语》二则
-
《咏雪》
- 出处: 南朝宋·刘义庆编写的《世说新语·言语》
- 体裁: 笔记小说
- 主题: 通过记录谢朗和谢道韫兄妹对“白雪纷纷何所似”的回答,展现了古代儿童的聪慧和才思,特别是谢道韫“未若柳絮因风起”的比喻,因其形象生动、意境优美而广为流传。
-
《陈太丘与友期行》
(图片来源网络,侵删)- 出处: 南朝宋·刘义庆编写的《世说新语·方正》
- 体裁: 笔记小说
- 主题: 通过记述元方(陈纪)据理反驳父亲朋友的故事,赞扬了元方年纪虽小,但明白事理、正直守信、有原则的性格,同时也批评了友人言而无信、粗鲁无礼的行为。
第三单元
《古代诗歌五首》
-
《峨眉山月歌》
- 作者: 李白 (唐代)
- 出处: 《李太白全集》
- 主题: 这是一首出蜀途中所写的思乡诗,诗人通过“峨眉山、平羌江、清溪、三峡、渝州”五个地名,串联起自己顺流而下的旅程,描绘了一幅千里蜀江行旅图,抒发了对故乡山水的无限眷恋。
-
《江南逢李龟年》
- 作者: 杜甫 (唐代,被誉为“诗圣”)
- 出处: 《杜诗详注》
- 主题: 这首诗是杜甫晚年漂泊到长沙时,与故友李龟年重逢所作,诗中“岐王宅里寻常见,崔九堂前几度闻”写昔日的繁华,“正是江南好风景,落花时节又逢君”写今日的落魄,今昔对比,深沉地抒发了身世之悲和时代之感。
-
《行军九日思长安故园》
- 作者: 岑参 (唐代,边塞诗人)
- 出处: 《岑参集校注》
- 主题: 这首诗写于重阳节,诗人正在军中行军,他登高饮酒,却思念着沦陷的长安家园,诗中表达了诗人对和平的渴望和对饱受战乱之苦的故乡人民的深切同情。
-
《夜上受降城闻笛》
(图片来源网络,侵删)- 作者: 李益 (唐代)
- 出处: 《李益诗注》
- 主题: 这是一首边塞诗,诗人描绘了边塞月色如霜、大漠荒寒的景象,在万籁俱寂的夜晚,传来凄凉的芦笛声,激发了戍边将士的思乡之情,意境苍凉,含蓄深沉。
-
《秋词(其一)》
- 作者: 刘禹锡 (唐代)
- 出处: 《刘禹锡集》
- 主题: 这是一首咏秋诗,一反传统悲秋的格调,诗人认为秋天胜过春天,并借“晴空一鹤排云上”的意象,展现了秋日天高气爽、充满生机的景象,表达了一种积极乐观、昂扬向上的豪迈情怀。
第四单元
《古代诗歌四首》
-
《夜雨寄北》
- 作者: 李商隐 (唐代)
- 出处: 《李义山诗集》
- 主题: 这是一首思念妻子(或友人)的诗,诗人身处巴山蜀地,在一个秋雨绵绵的夜晚,想象着将来与家人团聚,在夜雨中共剪西窗烛的情景,语言朴实,情感真挚,时空交错,构思巧妙。
-
《十一月四日风雨大作(其二)》
- 作者: 陆游 (南宋,爱国诗人)
- 出处:《剑南诗稿》
- 主题: 这首诗写于诗人罢官闲居山阴之时,尽管年老体衰,僵卧孤村,但诗人依然心系战场,渴望着为国戍边,诗中“夜阑卧听风吹雨,铁马冰河入梦来”两句,将现实与梦境结合,强烈地抒发了诗人的爱国情怀和报国之志。
-
《潼关》
- 作者: 谭嗣同 (清末维新派政治家)
- 出处: 《莽苍苍斋诗》
- 主题: 这首诗是谭嗣同少年时途经潼关所作,诗人以奔放豪迈的笔触,描绘了潼关的雄伟险要和黄河的奔腾气势,表达了他渴望冲破束缚、追求自由、改造旧世界的远大志向和冲破一切束缚的豪迈胸襟。
名著导读
- 《朝花夕拾》: 鲁迅先生的散文集,原名《旧事重提》,收录了《从百草园到三味书屋》《阿长与<山海经>》《藤野先生》等十篇回忆性散文。
- 《西游记》: 明代吴承恩创作的中国古代第一部浪漫主义章回体长篇神魔小说,主要讲述了唐僧师徒四人西天取经的故事。
课外古诗词诵读
- 《客中作》 - 李白 (唐)
- 《淮上与友人别》 - 郑谷 (唐)
- 《破阵子·为陈同甫赋壮词以寄之》 - 辛弃疾 (宋) (词牌名:破阵子)
- 《浣溪沙·一曲新词酒一杯》 - 晏殊 (宋) (词牌名:浣溪沙)
希望这份整理对你有帮助!祝你学习进步!