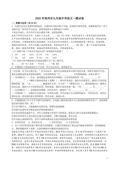
2025九年级中考语文考什么?
校园之窗 2025年12月16日 13:31:05 99ANYc3cd6
2025年是中考改革承上启下的一年,全国尚未完全统一,因此各地的试卷结构和题型存在差异,但总体来看,都体现了 “注重基础、强调能力、贴近生活、弘扬文化” 的命题趋势。
下面我将从 全国卷、地方卷特点、备考建议和真题示例 四个方面进行详细解析。

2025年全国中考语文命题趋势概览
2025年的中考语文试卷,无论是全国统一命题的省份(如河北、河南、山西、安徽、江西等使用的“新课标卷”),还是各省自主命题的试卷,都呈现出以下几个共同特点:
- 强化“立德树人”,传递正能量:现代文阅读和作文选材更加注重弘扬中华优秀传统文化、社会主义核心价值观、革命传统精神和时代风貌,引导学生树立正确的人生观、价值观。
- 注重核心素养,考查综合能力:试题不再局限于对知识点的简单记忆,而是更加注重在具体情境中运用知识解决问题的能力,信息提取、图文转换、逻辑思辨、批判性思维等能力成为考查重点。
- 加大传统文化考查力度:古诗文默写分值增加,题型更灵活(如理解性默写、情景式默写);文言文阅读材料不再局限于经典篇目,开始出现诸子百家、历史散文等更丰富的内容;综合性学习也常常围绕“传统节日”、“汉字文化”、“书法艺术”等主题展开。
- 读写深度融合,强化表达应用:作文题更加贴近学生生活,鼓励学生写真事、抒真情,在阅读理解中融入了对写作技巧的考查,如分析段落作用、赏析语言特色等,体现了读写结合的理念。
- 非连续性文本阅读成为新热点:图表、漫画、新闻材料、调查报告等非连续性文本阅读在多地试卷中出现,考查学生快速获取信息、筛选整合信息、并得出结论的能力。
各地试卷特点分析(以代表性地区为例)
全国卷(新课标卷)
使用地区:河北、河南、山西、安徽、江西、陕西、海南、吉林、黑龙江、辽宁、宁夏、新疆、云南、内蒙古等。
- 结构特点:试卷结构稳定,分为 积累与运用、现代文阅读、古诗文阅读、写作 四大部分。
- 考查重点:
- 积累与运用:字音、字形、词语运用、病句修改、标点符号、文学文化常识、综合性学习等基础题型全面覆盖。
- 现代文阅读:一篇记叙文/散文,一篇说明文/议论文,议论文阅读比重增加,且材料多选自时政热点或文化评论。
- 古诗文阅读:一首课内古诗,一篇课外文言文,文言文翻译注重关键词和语境理解。
- 写作:以全命题作文和半命题作文为主,题目平实但有深度,引导学生关注自我成长、社会生活和人生感悟,例如2025年河北卷的《不可错过的__》。
北京卷
- 结构特点:分为 基础·运用、文言文阅读、现代文阅读、写作 四部分。
- 考查重点:
- 基础·运用:这是北京卷的一大特色,题型非常灵活,常以一个大的主题(如“书法艺术”、“北京中轴线”、“节气文化”)为背景,将字音、字形、词语、病句、文学常识、名著阅读、综合性学习等多个考点融合在一起,考查学生的综合语文素养。
- 文言文阅读:通常包含两篇,一篇课内,一篇课外,有时两篇主题相关,进行比较阅读。
- 现代文阅读:一篇记叙文,一篇说明文/议论文,题目设计精巧,注重对文本细节的挖掘和深层含义的理解。
- 写作:二选一,一篇记叙文,一篇议论文,题目兼具开放性和思辨性,如《读书·实践·收获》、《神奇的书签》等。
上海卷
- 结构特点:分为 文言文阅读、现代文阅读、综合运用、写作 四部分。
- 考查重点:
- 文言文阅读:一篇课内,一篇课外,注重对实词、虚词、句式的理解和翻译。
- 现代文阅读:一篇记叙文,一篇说明文,上海卷的现代文阅读题目非常“抠细节”,考查学生精读文本、准确提取信息的能力。
- 综合运用:类似于综合性学习,常以活动设计、情境对话等形式出现。
- 写作:全命题作文,上海卷的作文题以思辨性见长,引导学生深入思考生活现象和人生哲理,没想到,真没想到》。
2025年中考备考建议(针对2025年考情)
虽然已经过去多年,但其备考策略至今仍有很强的参考价值。
夯实基础,回归课本
- 字词:不仅要会读、会写,还要理解其含义和用法,能结合具体语境辨析。
- 古诗文:对课本中的古诗词和文言文要做到“滚瓜烂熟”,不仅要会背,更要理解其主旨、情感、写作技巧和重点字词的含义。理解性默写是重中之重。
- 名著:不能只看情节梗要,要了解主要人物、核心情节和作品主题。
强化阅读,提升能力
- 精读与泛读结合:对于经典课文和模拟试卷中的阅读材料,要逐字逐句精读,分析其结构、语言和主旨,要进行广泛的课外阅读,尤其是时政评论、文化散文、科普文章等,拓宽视野。
- 掌握答题技巧:
- 现代文阅读:学会从原文中找答案,注意关键词、关键句,掌握概括段意、分析作用、赏析语言、理解主旨等题型的答题模式。
- 文言文阅读:遵循“词不离句,句不离篇”的原则,借助注释和上下文推断词义,掌握常见的文言虚词和特殊句式。
- 非连续性文本:学会快速浏览图表,提取关键数据和信息,注意图表标题、图例和注释,并进行横向和纵向比较。
勤于练笔,关注生活
- 多写多改:每周至少写一篇完整的作文,可以是日记、读后感、观后感,也可以是针对社会热点的评论,写完后自己修改,或请老师、同学帮忙批改,重点修改立意、选材和语言。
- 积累素材:建立一个素材本,记录生活中的点滴感悟、阅读中的优美词句、时事新闻中的感人故事等,做到“手中有粮,心中不慌”。
- 锤炼语言:在写作中,有意识地运用一些修辞手法、成语典故,让语言更生动、更有文采。
研究真题,模拟演练
- 做本地历年真题:这是最有效的备考方式,通过做真题,可以了解本地试卷的结构、题型、难度和命题风格。
- 限时模拟:在考前进行几次完整的模拟考试,严格按照考试时间进行,训练时间分配能力和应试心态。
2025年部分省市中考语文真题示例(节选)
示例1:2025年河北省中考作文题(全国卷)
不可错过的__**

要求:补充完整,具体,有真情实感。 3. 文体不限(诗歌除外)。 4. 不少于600字。 5. 文中不得出现真实的地名、校名、人名。
解析:这是一个典型的半命题作文,开放性强,给学生留下了广阔的写作空间。“不可错过”限定了文章的基调,即这件事物/这个人/这个时刻具有非常重要的意义,值得我们去珍惜和回味,可以写人、写事、写景、写物,也可以写一种情感、一个道理,关键在于写出“为什么不可错过”,以及它对自己成长的影响。
示例2:2025年北京市中考基础·运用题(节选)
学校开展“书法艺术进校园”活动,请你完成以下任务。**
-
书法欣赏:下面是唐代书法家颜真卿的楷书作品《多宝塔碑》的选段,请欣赏并判断下列选项中,对这幅书法作品评价不恰当的一项是( ) A. 笔画平正,端庄雄伟 B. 笔画连绵,飘逸流畅 C. 结构匀称,严谨端庄 D. 字体方正,大气磅礴
(图片来源网络,侵删) -
文化常识:书法史上,颜真卿与另一位书法家并称为“颜柳”,这位书法家是_____。
-
对联创作:请为本次活动创作一副对联,上联已给出,请你补写下联。 上联:翰墨飘香,校园处处闻墨韵 下联:__
解析:这道题是典型的北京卷“基础·运用”题型,它以“书法艺术”这一文化主题为线索,将书法欣赏、文化常识、对联创作等多个考点巧妙地融合在一起,全面考查了学生的语文综合素养,避免了死记硬背,体现了在情境中运用知识的能力。
希望这份详细的梳理能对您有所帮助!