初中语文古诗文必读答案在哪里找?
经典古诗 2025年12月14日 00:15:40 99ANYc3cd6
古诗文学习,答案不是最重要的,理解过程和知识积累才是关键。 考试中的“标准答案”其实是基于对文本最准确、最主流的理解,我为你整理的不是简单的“对错题库”,而是一份“知识点梳理 + 常考题型解析 + 学习方法指导”的综合性学习指南,希望能帮你真正掌握古诗文。
第一部分:核心学习法(比答案更重要!)
在直接看答案之前,请务必掌握这三步,这是你拿到任何一篇古诗文都能应对的法宝。

-
课前预习:扫清障碍
- 读准字音:通读全文,圈出不认识的字、读不准的多音字,这是最基础的一步。
- 理解词义:借助课下注释和工具书,理解重点词语的含义,特别是古今异义词、词类活用和通假字。
- 疏通大意:尝试用自己的话翻译每一句话,理解文章或诗歌的整体内容,不求字字精准,但求能说出个大概。
-
课堂精学:深入理解
- 抓主旨:作者想表达什么情感?是喜悦、悲伤,还是哲理?诗歌的“诗眼”、文章的中心句是关键。
- 析手法:作者用了什么写作技巧?
- 修辞:比喻、拟人、夸张、对偶、借代、用典等。
- 表达方式:记叙、描写、议论、抒情。
- 表现手法:托物言志、借景抒情、对比衬托、虚实结合、动静结合等。
- 品语言:品味关键词语的妙处,春风又绿江南岸”的“绿”字,为什么用得好?
-
课后巩固:化为己有
- 背诵默写:这是硬性要求,也是语感培养的基础,不仅要背,还要写对每一个字,特别是易错字。
- 整理笔记:将重点字词、主旨、写作手法、名句赏析整理到笔记本上,形成自己的知识体系。
- 适当拓展:了解作者的生平、写作背景,能帮助你更深刻地理解作品。
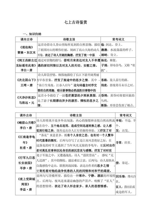
第二部分:初中常见古诗文知识点梳理(按主题分类)
这里为你梳理了初中阶段最常见的几类主题及其核心考点,你可以按图索骥,进行针对性复习。

思乡怀人
这类诗歌是考试的重中之重,情感核心是“愁”与“思”。
| 诗歌/文段 | 名句 | 核心情感 | 写作手法/考点 |
|---|---|---|---|
| 《次北固山下》王湾 | 海日生残夜,江春入旧年。 | 思乡、旅途愁绪 | 炼字:“入”字将“江春”拟人化,生动写出新年的景物变化。 2. 哲理:蕴含新旧更替的自然规律。 |
| 《天净沙·秋思》马致远 | 枯藤老树昏鸦,小桥流水人家,古道西风瘦马。 | 深切的游子之悲 | 意象:用九个名词性意象叠加,营造萧瑟凄凉的意境,被誉为“秋思之祖”。 2. 情景交融:景中含情,一切景语皆情语。 |
| 《夜雨寄北》李商隐 | 何当共剪西窗烛,却话巴山夜雨时。 | 对团聚的期盼与思念 | 想象:由眼前之景(巴山夜雨)想象未来之景(西窗剪烛),虚实结合。 2. 双关:“夜雨”既指此刻的雨,也指未来谈论的雨。 |
| 《水调歌头·明月几时有》苏轼 | 但愿人长久,千里共婵娟。 | 对亲人的美好祝愿与旷达胸襟 | 哲理:由对月亮的思考,上升到对人生的豁达感悟。 2. 名句赏析:超越了个人离愁,表达了对所有人的美好祝愿。 |
| 《乡愁》余光中 | 乡愁是一湾浅浅的海峡。 | 对祖国统一的渴望 | 意象:邮票、船票、坟墓、海峡,由小到大,情感层层递进。 2. 时代背景:理解“海峡”意象的深刻含义。 |
咏物言志
作者通过描写某一具体事物,来表明自己的志向、品格或情感。
| 诗歌/文段 | 名句 | 核心志向/品格 | 写作手法/考点 |
|---|---|---|---|
| 《爱莲说》周敦颐 | 予独爱莲之出淤泥而不染,濯清涟而不妖。 | 高洁、正直、不与世俗同流合污的君子品格 | 托物言志:以莲花自比,表明自己的君子追求。 2. 对比衬托:用菊的“隐逸”、牡丹的“富贵”来衬托莲的“君子”。 3. 理解“说”:“说”是一种古代议论性文体。 |
| 《陋室铭》刘禹锡 | 斯是陋室,惟吾德馨。 | 安贫乐道、高洁傲岸的君子情怀 | 托物言志:以“陋室”自比,表明“德馨”比“室华”更重要。 2. 类比:用“南阳诸葛庐,西蜀子云亭”类比自己的陋室。 |
| 《己亥杂诗》龚自珍 | 落红不是无情物,化作春泥更护花。 | 虽辞官但仍关心国家命运,甘于奉献的精神 | 象征:“落红”象征自己,“春泥”象征国家。 2. 哲理:新旧事物更替,生命价值在奉献中得以延续。 |
写景抒情
通过对自然景物的描写,抒发作者的情感。
| 诗歌/文段 | 名句 | 抒发情感 | 写作手法/考点 |
|---|---|---|---|
| 《钱塘湖春行》白居易 | 乱花渐欲迷人眼,浅草才能没马蹄。 | 对西湖早春美景的喜爱与赞美 | 炼字:“渐欲”写出花儿逐渐繁多的动态;“才能”写出草刚刚长高的状态。 2. 观察视角:从远到近,从高到低,写景有条理。 |
| 《使至塞上》王维 | 大漠孤烟直,长河落日圆。 | 对边塞风光的赞叹,以及孤寂、漂泊的情感 | 画面感:描绘出一幅雄奇壮阔的塞外图景。 2. 炼字:“直”字写出了孤烟的刚劲、坚毅;“圆”字写出了落日的苍茫、柔和。 |
| 《三峡》郦道元 | 素湍绿潭,回清倒影。 | 对三峡四季美景的热爱与赞叹 | 动静结合:“素湍”(急流)是动,“绿潭”(深潭)是静。 2. 四季顺序:按照夏、春、冬、秋的顺序来写,条理清晰。 |
家国情怀
这类作品往往与战争、历史、个人命运紧密相连,情感宏大深沉。

| 诗歌/文段 | 名句 | 核心情感 | 写作手法/考点 |
|---|---|---|---|
| 《春望》杜甫 | 国破山河在,城春草木深。 | 对国家衰败的沉痛之感,以及对家人的深切思念 | 对比:“国破”与“山河在”形成强烈对比,突出悲凉。 2. 炼字:“深”字写出荒草丛生、人烟稀少的景象。 |
| 《渔家傲·秋思》范仲淹 | 浊酒一杯家万里,燕然未勒归无计。 | 边关将士的思乡之情与渴望建功立业的矛盾心情 | 用典:“燕然未勒”化用“勒石燕然”的典故,指战功未成。 2. 情感矛盾:是“归”还是“战”,深刻揭示了将士的复杂内心。 |
| 《岳阳楼记》范仲淹 | 先天下之忧而忧,后天下之乐而乐。 | 以天下为己任的远大政治抱负和忧乐观 | 议论抒情:从写景过渡到议论,点明主旨。 2. 理解“记”:“记”是一种古代叙事性文体,但本文以议论为主。 |
第三部分:常见题型及答题模板
掌握了知识点,还要会用,以下是几种高频题型的答题思路。
名句默写(送分题,务必拿下!)
- 直接型默写:给出上句,写下句;或给出下句,写上句。
- 策略:背熟!背熟!背熟!特别注意易错字。
- 理解型默写:根据提示或情境,写出相应的诗句。
- 策略:不仅要背,还要理解诗句的含义和适用情境。
- 示例:表达朋友间深厚情谊,我们可以用“海内存知己,天涯若比邻”来送别。
- 拓展型默写:同一主题的不同诗句。
- 策略:按主题归类记忆,如“月亮”、“愁”、“爱国”等。
- 示例:请写出两句含有“月”字的古诗词:举头望明月,低头思故乡 / 人有悲欢离合,月有阴晴圆缺。
词语解释(基础题,考察积累)
- 策略:结合课下注释和上下文推断。
- 常见考点:
- 古今异义词:如《陋室铭》中“无丝竹之乱耳”的“丝竹”,古指“音乐”,今指“丝绸和竹子”。
- 词类活用:如《伤仲永》中“父异焉”的“异”,是形容词的意动用法,译为“……对……感到惊异”。
- 一词多义:如《桃花源记》中“便舍船”(shě,舍弃)和“屋舍俨然”(shè,房屋)。
句子翻译(核心题,考察综合能力)
- 翻译原则:信(忠实原文)、达(通顺流畅)、雅(优美生动),考试中重点做到“信”和“达”。
- 翻译步骤:
- 解词:先圈出句子中的重点词语(实词、虚词)。
- 调语序:将古汉语的语序(如宾语前置、定语后置)调整为现代汉语语序。
- 补成分:补出省略的主语、宾语等。
- 连成句:将调整好的词语连成通顺的现代汉语句子。
- 示例:翻译“予独爱莲之出淤泥而不染”。
- 解词:予(我),独(唯独),之(的),出(从……出来),而(却),染(沾染)。
- 调语序:语序基本正常。
- 补成分:无省略。
- 连成句:我唯独喜爱莲花从污泥中生长出来,却不受污染。
内容理解与赏析(拔高题,考察深度)
- 常见提问方式:
- 这首诗/文表达了作者怎样的思想感情?
- 某某句诗/文好在哪里?请简要赏析。
- 文中某某人物是一个怎样的人?
- 答题思路(万能公式):
- 观点:明确说出你的理解或判断。
- 分析:结合原文具体内容(引用诗句或原文句子)进行阐述。
- 再次强调你的观点,或分析其作用、效果。
- 示例:赏析“大漠孤烟直,长河落日圆”。
- 观点:这两句诗描绘了雄奇壮美的塞外风光,意境开阔,堪称千古名句。
- 分析:“直”字写出了烽烟的挺拔、坚毅,表现了边塞的宁静;“圆”字写出了落日的苍茫、柔和,给人以温暖的感觉,一“直”一“圆”,一“孤”一“长”,形成了鲜明的对比和强烈的画面感。
- 诗人仅用十个字,便将塞外风光写得如此雄浑壮丽,充分体现了其高超的炼字功底和艺术表现力。
第四部分:备考建议
- 回归课本:所有考题的源头都在课本,务必吃透每一篇课文的注释、思考和练习。
- 整理错题本:将做错的默写题、翻译题、赏析题整理下来,定期回顾,避免再犯。
- 专题复习:按照上面梳理的主题,进行专题复习,将同一主题的诗文放在一起比较阅读,效果更佳。
- 勤于动笔:赏析题一定要多写,尝试用上面提供的思路组织语言,形成自己的答题风格。
请记住: 学习古诗文,就像是在和古代的文人墨客对话,当你真正走进他们的世界,感受他们的喜怒哀乐,你会发现那些枯燥的文字背后,是无比生动和广阔的世界,这不仅是为了一份好成绩,更是为了丰富你自己的精神世界。
祝你学习进步,在古诗文的世界里游刃有余!