初中古诗赏析中考试题
经典古诗 2026年1月3日 12:47:53 99ANYc3cd6
初中古诗赏析中考试题高频考点与满分攻略(附真题例解) 本文深度剖析初中古诗赏析中考试题的核心考点、常见题型及答题策略,结合近年真题进行例解,助考生掌握答题技巧,轻松攻克古诗词难关,在中考中取得优异成绩。
引言:古诗赏析——中考语文的“半壁江山”

在初中语文的学习版图中,古诗词占据着举足轻重的地位,它不仅是中华优秀传统文化的瑰宝,更是中考语文试卷中的“常客”与“得分大户”,许多同学面对古诗赏析题,常常感到无从下手,要么理解偏差,要么表达不清,导致分数不理想,别担心!本文将以教育家的专业视角和内容策划的精准度,为你全方位解读初中古诗赏析中考试题,揭秘其“庐山真面目”,并提供一套切实可行的“满分攻略”,让你在考场上游刃有余!
知己知彼:初中古诗赏析中考试题到底考什么?
要想攻克古诗赏析,首先必须明确中考到底考我们什么,根据最新《义务教育语文课程标准》及各地中考真题分析,其核心考点主要集中在以下几个方面:
-
理解与鉴赏:
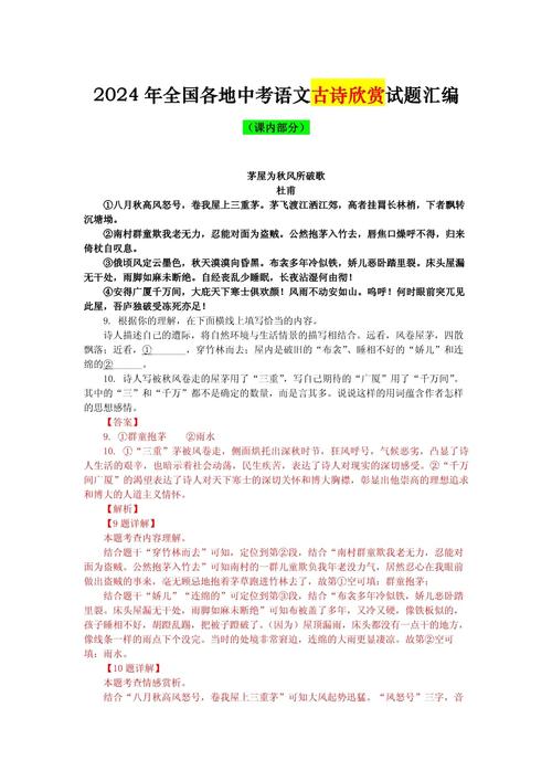
(图片来源网络,侵删)- 理解词句含义: 准确理解诗中关键词语、句子的表层含义和深层含义,包括活用词、古今异义词、特殊句式等。
- 把握思想内容: 理解诗歌所表达的情感、态度、观点,把握诗歌的主旨和寄托。
- 体会意境氛围: 感知诗歌所营造的意境(如雄浑壮阔、恬淡自然、孤寂清冷等)和渲染的氛围。
- 分析艺术手法: 识别并赏析诗歌运用的表达方式(记叙、描写、抒情、议论)、修辞手法(比喻、拟人、夸张、对偶、借代、设问、反问等)、表现手法(借景抒情、寓情于景、托物言志、虚实结合、动静结合、对比衬托、用典等)。
-
分析与评价:
- 分析景物形象/人物形象: 梳理诗中描绘的景物特点,分析其象征意义或情感内涵;概括诗歌中的人物形象特点。
- 评价语言特色: 体会诗歌语言精炼、生动、形象、含蓄等特点,品味“诗眼”的妙处。
- 比较鉴赏: 有时会要求比较两首(或多首)诗歌在主题、情感、手法、风格等方面的异同。
按图索骥:中考古诗赏析常见题型与答题模板
熟悉了考点,我们再来看看常见的题型以及对应的答题思路,掌握这些,就像拿到了打开高分之门的钥匙。
选择题(基础与理解并重)

- 词语解释、句子理解、主旨概括、手法判断、意境感知等。
- 答题策略:
- 审清题干: 明确题目要求是选“正确”还是“错误”,是“最主要”还是“不包含”。
- 回归文本: 仔细阅读诗歌及相关注释,从诗中寻找依据。
- 辨析选项: 对比选项与诗歌内容的差异,注意偷换概念、以偏概全、无中生有等陷阱。
- 运用知识: 结合所学古诗鉴赏知识,判断手法、情感等。
填空题/简答题(理解与表达为核心)
- 关键词句理解、主旨概括、情感分析、手法及其作用赏析等。
- 答题策略(万能公式:观点+分析+效果):
- 观点明确: 开门见山,给出对问题的直接回答(如:这首诗表达了诗人……的情感;运用了……手法)。
- 分析具体: 结合诗歌具体词句进行分析,说明你为什么这么认为。“这是因为在诗中……(引用原句或概括内容)”
- 效果阐释: 分析该词句、手法或情感的表达效果(如:更好地表现了……/增强了诗歌的……/使读者感受到……)。
- 示例: 问题:“‘春风又绿江南岸’中的‘绿’字有何妙处?”
- 参考答案: “绿”字妙在将春风拟人化,生动形象地写出了春风吹拂下江南大地万物复苏、生机盎然的景象(观点+分析),表达了诗人对江南春色的喜爱和思乡之情(效果/情感)。
综合赏析题(能力提升与拓展)
- 对诗歌进行全面赏析,可能涉及意象、意境、手法、情感、语言等多个方面。
- 答题策略(分点作答,条理清晰):
- 整体把握: 先通读全诗,理解诗歌大意和主要情感。
- 确定角度: 根据题目要求,从特定角度(如某一联、某一手法)切入。
- 结合文本: 紧扣诗歌内容,引用原句或概括具体意象、词句进行分析。
- 逻辑清晰: 分点阐述,每点一个中心,先观点后分析。
- 语言规范: 使用鉴赏术语,表达准确、简洁、流畅。
真题例解:手把手教你攻克赏析难关
【例题】(202X年某市中考卷)
阅读下面这首诗,完成后面题目。
《次北固山下》 王湾 客路青山外,行舟绿水前。 潮平两岸阔,风正一帆悬。 海日生残夜,江春入旧年。 乡书何处达?归雁洛阳边。
问题: 颔联“潮平两岸阔,风正一帆悬”是千古名句,请从炼字和表现手法两个角度进行赏析。
【参考答案与解析】
-
从炼字角度:
- “平”字:写出了春潮涌涨,江面开阔的景象,表现出水面平静、江水浩渺的特点。
- “阔”字:传神地描绘出潮水上涨后,两岸之间水面变得异常宽阔的视觉效果,意境开阔。
- “正”字:写出了风势平稳、顺遂的状态,既点明了航行的顺利,也暗示了诗人心情的舒畅。
- “悬”字:形象地写出了帆船在平静江面上高高悬挂的情景,显得平稳、有力,充满了动态美。
- 小结: 这几个字精炼传神,生动描绘了北固山下开阔、壮美、平顺的景象,为全诗奠定了乐观、开阔的基调。
-
从表现手法角度:
- 借景抒情/情景交融: 诗人通过描绘“潮平两岸阔,风正一帆悬”的开阔、壮美景象,自然流露出旅途顺利、心情愉悦的情感,情景交融,耐人寻味。
- 动静结合: “潮平”、“两岸阔”是静景,描绘了江面的辽阔;“风正”、“一帆悬”是动景,描绘了帆船的轻盈,动静结合,使画面更富有生机和层次感。
- 衬托/烘托: 开阔的江面和悬挂的帆船,也烘托了诗人胸襟的开阔和对未来充满希望的积极心态。
【解题思路点拨】
- 审题: 明确要求从“炼字”和“表现手法”两个角度赏析,缺一不可。
- 炼字: 先解释字面意思,再分析其在句中的表达效果和蕴含的情感,最好能替换比较,突出原字妙处。
- 表现手法: 准确判断所用手法,结合诗句具体分析如何运用该手法,以及表达了什么效果或情感。
- 组织语言: 分点作答,条理清晰,术语准确。
满分攻略:日常积累与应试技巧双管齐下
-
日常积累是基石:
- 背诵默写: 熟练掌握课标要求的古诗,不仅要会背,更要理解其内涵。
- 理解意象: 积累常见意象的象征意义(如“月亮”思乡、“柳树”送别、“梅花”高洁等)。
- 掌握术语: 熟记常见的修辞手法、表现手法及其作用。
- 广泛阅读: 适当阅读课外优秀诗词,拓展阅读面,培养语感。
-
应试技巧是关键:
- 先看问题,再读诗歌: 带着问题读诗,目标更明确,效率更高。
- 关注注释: 诗下的注释往往提供重要背景信息,有助于理解诗歌。
- 圈点勾画: 读诗时圈出关键词、中心句、意象词等,方便答题时查找。
- 规范作答: 看清题目要求,按要求答题,书写工整,条理清晰。
- 时间分配: 合理安排答题时间,避免在某一题上耗时过长。
初中古诗赏析并非“洪水猛兽”,只要我们掌握了正确的方法,勤于积累,善于思考,就一定能攻克这一难关,希望本文提供的考点分析、题型解析、真题例解和满分攻略,能像一盏明灯,照亮你备考古诗赏析的道路,每一次品读都是一次与古人的对话,每一次赏析都是一次心灵的旅行,愿你在古诗的世界里感受语言之美,在考场上挥洒自如,取得理想的成绩!
(文章末尾可加上相关标签,如:#初中古诗赏析 #中考语文 #古诗词答题技巧 #中考真题 #语文学习方法 #初中生必备) 策划说明:**
- 关键词布局: 标题、引言、各小标题及正文中自然融入“初中古诗赏析中考试题”、“中考”、“考点”、“题型”、“答题技巧”、“真题”等核心关键词及长尾关键词,利于百度搜索引擎抓取。
- 用户需求洞察: 直接针对初中生及家长对古诗赏析中考的痛点(不会考、不会答、得分低),提供系统性、可操作的解决方案。
- 结构清晰: 采用“总-分-总”结构,从“考什么”到“怎么考”再到“怎么学怎么答”,逻辑严谨,层层递进。
- 内容实用: 结合具体考点、题型和真题进行讲解,提供“答题模板”和“解题思路”,具有很强的指导性和可复制性。
- 语言风格: 既有教育家的专业严谨,又不失亲和力,语言通俗易懂,避免过于学术化,符合初中生阅读习惯。
- 原创性与价值: 基于通用考情和规律进行原创组织,提炼方法,总结经验,确保内容具有较高参考价值和独特性。
- SEO优化: 标题吸引人,内容详实,结构合理,关键词突出,能有效提升文章在百度搜索中的排名和曝光度。
希望这篇文章能满足您的要求!