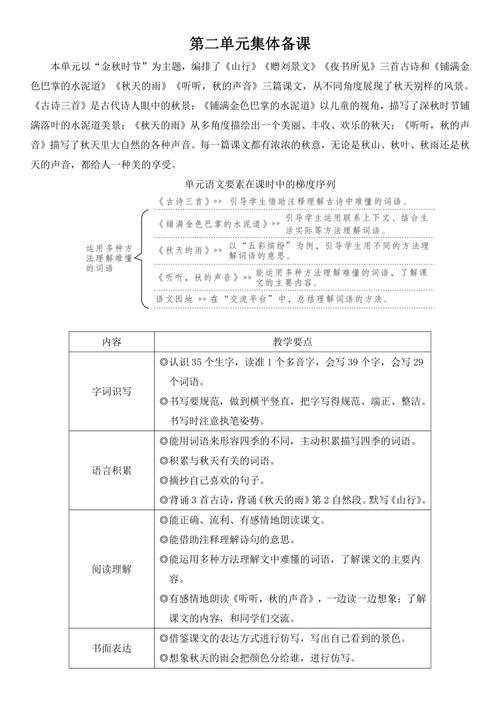
初中古诗教学设计如何有效落实核心素养?
经典古诗 2025年12月17日 05:45:41 99ANYc3cd6
初中语文古诗教学设计方案
课题: 《闻王昌龄左迁龙标遥有此寄》—— 一份穿越千年的深情慰藉
授课年级: 七年级上册

课时安排: 1课时(45分钟)
教材分析: 《闻王昌龄左迁龙标遥有此寄》是唐代大诗人李白的名作,这首诗语言浅白,意境深远,情感真挚,它不仅是一首送别诗,更是一首友情诗、慰藉诗,诗中“杨花落尽子规啼”的暮春之景,奠定了全诗凄凉哀伤的基调;“我寄愁心与明月”的奇思妙想,将抽象的愁绪化为可寄、可随、可依的具象之物,充分体现了李白诗歌浪漫主义的色彩和丰富的想象力,对于刚接触初中古诗的七年级学生而言,这首诗是理解诗人情感、品味诗歌语言、感受诗歌魅力的绝佳范例。
学情分析:
- 已有基础: 学生在小学阶段已背诵过部分简单古诗,对古诗有初步的感知和兴趣,对李白可能有“诗仙”的模糊印象。
- 认知特点: 七年级学生形象思维仍占主导,对具体、生动、富有想象力的内容更感兴趣,他们具备一定的理解能力,但对诗歌深层意蕴、炼字技巧和情感共鸣的把握尚有不足。
- 学习难点: 可能难以理解“左迁”的含义,对“愁心”为何要“寄与明月”这一核心意象的妙处体会不深,以及如何将诗人的个人情感与普遍的友情慰藉联系起来。
教学目标: 根据新课标要求,结合教材与学情,制定以下三维目标:

-
知识与技能:
- 准确、有感情地朗读并背诵全诗。
- 理解“左迁”、“龙标”、“子规”等关键词语的含义。
- 品味“杨花落尽子规啼”和“我寄愁心与明月”等重点诗句的意境和情感。
-
过程与方法:
- 通过“读诗-解诗-品诗-悟诗”的步骤,运用情境创设、问题引导、合作探究等方法,引导学生主动参与课堂。
- 学习通过抓关键词、联想画面、体会情感的方法来鉴赏诗歌。
-
情感、态度与价值观:
- 感受李白对友人王昌龄的深切同情和真挚友情。
- 体会诗歌中蕴含的乐观、豁达的人生态度。
- 增强对中华优秀传统文化的热爱,提升审美情趣。
教学重难点:

- 教学重点: 品味诗歌的意境,体会诗人对友人的深厚情感。
- 教学难点: 理解“我寄愁心与明月”这一千古名句的丰富内涵和艺术魅力。
教学方法: 情境教学法、诵读法、讨论法、探究法、多媒体辅助教学法。
教学准备:
- 教师:制作多媒体课件,包含作者简介、背景资料、相关图片(如暮春景色、明月图片)、音频(配乐朗诵)等。
- 学生:预习课文,借助工具书扫清字词障碍,初步了解诗歌大意。
教学过程
情境导入,激发兴趣 (约5分钟)
-
创设情境:
- 播放一段描绘“暮春”或“月夜”的唯美短视频或展示一组相关图片。
- 教师深情导入:“同学们,春天本是万物复苏、生机勃勃的季节,但诗人笔下的春天,有时却带着一丝伤感,当夜幕降临,一轮明月高悬,它又常常寄托着人们怎样的思念与愁绪呢?就让我们一起穿越千年,去聆听诗仙李白在一个月夜里,为他的朋友发出的一声深情的叹息。”
-
知人论世:
- 展示李白简介,强调“诗仙”的称号及其浪漫主义风格。
- 提问:“诗仙”的朋友会是怎样的?他们之间会发生什么故事?
- 简要介绍写作背景:王昌龄被贬(左迁)龙标(今湖南黔阳),李白闻讯后写下此诗表达牵挂与慰藉,板书课题和作者。
初读感知,疏通诗意 (约10分钟)
-
听范读,正字音:
- 播放名家配乐朗诵音频,要求学生闭眼聆听,初步感受诗歌的节奏和情感基调。
- 学生自由朗读,圈点勾画,注意“左迁”、“龙标”、“过五溪”等词语的读音和含义。
-
小组合作,疏通诗意:
- 学生以四人小组为单位,结合课下注释,讨论交流诗句的意思。
- 教师巡视指导,对“杨花”、“子规”、“愁心”等关键词进行点拨。
- 杨花落尽: 点明暮春时节,百花凋零,暗示伤感氛围。
- 子规啼: 介绍“子规”即杜鹃鸟,其啼叫声凄厉,常与“不如归去”相联系,更添哀愁。
- 左迁: 古代指降职、贬官。
- 五溪: 指雄溪、樠溪、酉溪、潕溪、辰溪,在今湖南西部,山高水远,路途艰险。
-
成果展示:
请小组代表用自己的话复述诗歌大意,教师进行补充和纠正,确保学生对诗歌内容有准确的理解。
再读品析,感悟情感 (约20分钟)
核心环节:围绕“情”字,层层深入。
-
品景:一切景语皆情语
- 提问: 诗歌开头两句“杨花落尽子规啼,闻道龙标过五溪”描绘了哪些景物?营造了怎样的氛围?
- 引导分析:
- 景物: 杨花、子规、龙标、五溪。
- 氛围: “杨花落尽”是凋零,“子规啼”是哀鸣,“过五溪”是遥远艰险,整个画面凄凉、哀伤、黯淡。
- 小结: 诗人以哀景写哀情,为全诗奠定了悲伤的基调,也为下文的“愁心”和“慰藉”做了铺垫,板书:景(哀)→ 情(愁)
-
品情:奇思妙想慰友人
- 提问: 面对友人的不幸,诗人的心情是怎样的?他仅仅是担忧和难过吗?
- 聚焦核心句:“我寄愁心与明月,随君直到夜郎西。”
- 小组探究:
- 诗人要把“愁心”寄给谁?(明月)
- 为什么是“明月”?(引导学生联想月亮的文化意象:思乡、团圆、永恒、纯洁等,月亮是跨越时空的使者。)
- “随君直到夜郎西”体现了诗人怎样的愿望?(希望自己的牵挂、慰藉能像月光一样,一路陪伴友人,驱散他的孤独和恐惧。)
- 教师点拨升华:
- 对比: 别人是“见月思乡”,李白是“寄月予友”,这是何等深厚的友情!
- 想象: 诗人将无形的“愁心”化为有形的、可随行的“月光”,这是多么奇特的想象!这正是李白浪漫主义诗歌的体现,板书:情(愁)→ 意(奇)→ 愿(慰)
- 情感升华: 这份“愁心”,包含了同情、担忧、牵挂,更包含了鼓励和祝福,这是一种“以我之愁,换君之慰”的伟大情怀。
-
诵读体验:
- 带着对诗歌情感的理解,再次有感情地朗读全诗。
- 可以尝试男女生分读、个人展示读,读出前两句的沉郁和后两句的深情与力量。
拓展延伸,总结升华 (约7分钟)
-
拓展联想:
- 提问: 在我们的文化中,月亮还寄托了哪些情感?(如“举头望明月,低头思故乡”——李白;“但愿人长久,千里共婵娟”——苏轼。)
- 小结: 月亮是中国诗人共同的精神家园,它承载了中国人最丰富、最细腻的情感。
-
课堂小结:
- 师生共同回顾本节课的学习内容。
- 教师总结:这首诗,我们不仅读到了李白对友人的深情,更感受到了一种在困境中依然能传递温暖、慰藉他人的力量,它告诉我们,真正的友情可以超越时空的阻隔,可以化悲为暖。
-
布置作业:
- 必做:
- 背诵并默写全诗。
- 写一段150字左右的赏析文字,谈谈你对“我寄愁心与明月”的理解。
- 选做(二选一):
- 搜集1-2句关于“月亮”或“友情”的诗句,制作成精美的书签。
- 假如你是王昌龄,在收到李白的这首诗后,你会给他回一首怎样的短诗或一段话?请试着写一写。
- 必做:
板书设计
闻王昌龄左迁龙标遥有此寄 李白
景(哀) → 情(愁) → 意(奇) → 愿(慰)
杨花落尽 → 闻道龙标 → 我寄愁心 → 随君直到 子规啼 → 过五溪 → 与明月 → 夜郎西
(一颗穿越时空的明月,承载着一份千古不渝的友情。)
教学反思
本设计力求打破传统古诗教学“逐字逐句串讲”的模式,以学生为主体,以“情感”为主线,通过情境创设、问题驱动和合作探究,引导学生主动走进诗歌,感受诗歌的魅力,在难点突破上,通过“为什么是明月”的探究,引导学生深入理解中国传统文化意象,实现语言学习与文化传承的统一,课堂上的朗读指导和拓展延伸,旨在将课堂学习延伸到课外,激发学生持续学习古诗的兴趣,在实际教学中,需根据学生的具体反应灵活调整节奏和提问深度,确保每个学生都能在原有基础上有所收获。