八年级上语文期末试卷有何重点难点?
校园之窗 2026年1月31日 07:12:23 99ANYc3cd6
八年级上册语文期末模拟试卷
(考试时间:120分钟 满分:120分)
注意事项:

- 本试卷共8页,包括四道大题。
- 请将答案填写在答题卡上,写在试卷上无效。
- 答题前,请务必将自己的姓名、准考证号填写在答题卡规定的位置上。
积累与运用(共22分)
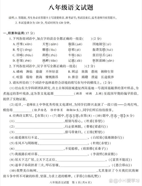
下列加点字注音完全正确的一项是( )(2分) A. 溃退 (kuì) 遗嘱 (zhǔ) 锐不可当 (dāng) B. 要塞 (sài) 翘首 (qiáo) 惊心动魄 (pò) C. 凌空 (líng) 匿名 (nì) 屏息敛声 (bǐng) D. 炽热 (zhì) 诘责 (jié) 惟妙惟肖 (xiāo)
下列词语书写完全正确的一项是( )(2分) A. 摧枯拉朽 油光可鉴 诚皇诚恐 B. 筋疲力尽 振聋发聩 藏污纳垢 C. 一丝不苟 正襟危坐 和言悦色 D. 惨绝人寰 为富不仁 自出新裁
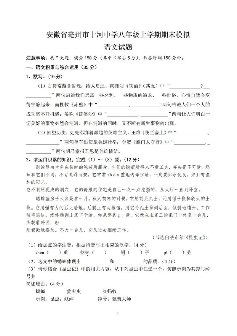
古诗文默写。(8分) (1)晴川历历汉阳树,____。(崔颢《黄鹤楼》) (2)____,志在千里。(曹操《龟虽寿》) (3)王维在《使至塞上》中,以比喻描写边塞奇特壮丽风光的千古名句是:____,____。 (4)《渡荆门送别》中,李白用移动的视角来描写景物变化,充满空间感和流动感的诗句是:____,____。 (5)《三峡》中,用“素湍绿潭,回清倒影”描绘了春冬之时三峡的清丽风光,而夏水则“____”,写出了江水的盛大与湍急。
综合性学习。(4分) 学校正在开展“人无信不立”的主题活动,请你参与并完成以下任务。 (1)【拟写标语】请你为本次活动拟写一条宣传标语。(2分)

(2)【探究材料】阅读下面两则材料,写出你的探究结论。(2分) 材料一:曾子烹彘,曾子的妻子要去集市,孩子哭闹着要跟去,妻子便对孩子说:“你先在家等着,我回来杀猪给你吃。”妻子从集市回来,曾子就要抓猪来杀,妻子阻止说:“我只是跟孩子开玩笑罢了。”曾子说:“小孩子不是能和他开玩笑的人,小孩子没有判断力,一切学习父母的样子,听从父母的教导,你现在欺骗他,就是教他欺骗啊。”于是曾子就杀猪煮肉给孩子吃。 材料二:商鞅立木,商鞅在变法前,立三丈之木于国都南门,招募百姓有能把此木搬到北门的,赏十金,百姓不信,无人敢动,商鞅又宣布“能徙者予五十金”,有一人抱着试试看的心态把木头搬到了北门,果然得到了五十金,从此,商鞅在百姓中树立了威信。
探究结论:___
名著阅读。(6分) (1)《红星照耀中国》是美国记者埃德加·斯诺的不朽名著,书中描绘了众多令人印象深刻的人物形象,请写出书中你最敬佩的一位人物及其事迹,并简述敬佩的原因。(3分) 人物:____ 事迹:____ 原因:___
(2)法布尔的《昆虫记》被誉为“昆虫的史诗”,它既是优秀的科普著作,又是卓越的文学作品,请从书中列举一种你喜欢的昆虫,并简要说明其特点。(3分) 昆虫:____ 特点:___

阅读理解(共38分)
(一) 阅读下面的文言文,完成6-9题。(共12分)
【甲】 自三峡七百里中,两岸连山,略无阙处;重岩叠嶂,隐天蔽日,自非亭午夜分,不见曦月。 至于夏水襄陵,沿溯阻绝,或王命急宣,有时朝发白帝,暮到江陵,其间千二百里,虽乘奔御风,不以疾也。 春冬之时,则素湍绿潭,回清倒影,绝巘多生柽柏,悬泉瀑布,飞漱其间,清荣峻茂,良多趣味。 每至晴初霜旦,林寒涧肃,常有高猿长啸,属引凄异,空谷传响,哀转久绝,故渔者歌曰:“巴东三峡巫峡长,猿鸣三声泪沾裳!”
【乙】 江水又东,径巫山峡,杜宇所凿①,两岸连山,略无绝处,重岩叠嶂,隐天蔽日,非日中夜半,不见日月。 (节选自郦道元《水经注》)
【注】①杜宇所凿:传说蜀国国王杜宇(望帝)派鳖灵(开明)治水,鳖灵凿开巫山,使江水东流。
解释下列加点词在文中的意思。(4分) (1)沿溯阻绝(__) (2)素湍绿潭(__) (3)自非亭午夜分(__) (4)径巫山峡(__)
将下列句子翻译成现代汉语。(4分) (1)虽乘奔御风,不以疾也。
(2)两岸连山,略无绝处。
**8. 【甲】【乙】两段文字都描绘了三峡的景色,但侧重点有所不同,请简要分析。(2分)
**9. 【甲】文结尾引用渔者之歌有什么作用?(2分)
(二) 阅读下面的文字,完成10-13题。(共14分)
母亲的诗 ①在我的记忆中,母亲并不是一位诗人,她甚至不识字,但母亲却用她那独特的方式,为我写下了许多“诗”。 ②小时候,家里穷,兄弟姐妹多,日子过得紧巴巴的,记得有一年冬天,我闹着要一件新棉袄,母亲叹了口气,说:“孩子,家里实在困难,等开春了,妈给你做一件新的。”可我不管,又哭又闹,母亲没辙了,只好从箱底翻出一件旧棉袄,在灯下一针一线地缝补,我趴在炕上,看着母亲佝偻的背影,昏黄的灯光下,母亲的白发格外刺眼,她一边缝,一边轻声哼着歌谣,那调子不成曲调,却像一股暖流,温暖了我冰冷的心,那一刻,我忽然觉得,母亲哼唱的,就是世界上最美的诗。 ③上初中时,有一次我考试失利,心情沮丧,回到家把自己关在房间里不肯出来,母亲轻轻地敲门,端着一碗热气腾腾的荷包蛋走了进来,她没说什么大道理,只是把碗放在桌上,拍拍我的肩膀说:“吃吧,吃饱了才有力气学习,一次考不好不算什么,下次努力就行了。”说完,她就悄悄地走了出去,我端起碗,看着金黄的荷包蛋,眼泪忍不住掉了下来,母亲没有说教,她用一碗荷包蛋,为我写下了关于“鼓励”的诗。 ④后来我到外地上学,每次离家,母亲都会往我的行李箱里塞满各种吃食,嘴里不停地唠叨:“天冷了要加衣服,别为了风度不要温度;按时吃饭,别老吃泡面……”我嫌她啰嗦,有时还会不耐烦地打断她,可每次打开行李箱,看到那些被塞得满满当当的包裹,闻到熟悉的味道,我的心里就充满了温暖,我知道,母亲的唠叨,就是那首关于“牵挂”的诗。 ⑤我已长大成人,有了自己的工作和家庭,但无论我走多远,母亲的爱,就像一首首无声的诗,永远镌刻在我的生命里,它教会我坚强,给予我温暖,指引我方向,母亲,您或许不曾写下华丽的辞藻,但您用一生的爱,为我谱写了最动人的诗篇。
**10. 文章围绕母亲的“诗”,写了哪几件事?请简要概括。(4分)
**11. 请从修辞手法的角度,赏析第②段中画线的句子。(3分) 她一边缝,一边轻声哼着歌谣,那调子不成曲调,却像一股暖流,温暖了我冰冷的心。
**12. 文章第④段中,“我”对母亲的唠叨从“嫌啰嗦”到“心里就充满了温暖”,这种情感变化的原因是什么?(3分)
**13. 结合全文,谈谈你对标题“母亲的诗”的理解。(4分)
(三) 阅读下面的文字,完成14-17题。(共12分)
为什么我们离不开手机? ①清晨,你睁开眼的第一件事是什么?是伸手去摸枕边的手机,睡前,你做的最后一件事又是什么?是把手机放在床头充电,从睁开眼到闭上眼,手机似乎已经成为了我们身体的一部分,我们为什么如此依赖手机呢? ②手机是强大的信息获取工具,在信息爆炸的时代,我们渴望随时随地了解世界,手机让我们可以快速浏览新闻、查阅资料、学习新知识,它像一个永不疲倦的图书馆,能满足我们几乎所有的求知欲,对于学生来说,它是移动的课堂;对于上班族来说,它是高效的办公助手。 ③手机是便捷的社交平台,人是社会性动物,有与他人交流、建立情感连接的需求,微信、微博、QQ等社交App,打破了时空的限制,让我们可以随时随地与朋友、家人保持联系,一个点赞、一条评论、一次视频通话,都能拉近彼此的距离,带来情感上的慰藉,特别是对于身处异乡的人来说,手机更是维系亲情友情的“情感热线”。 ④手机是丰富的娱乐中心,在快节奏的生活中,我们需要放松和调剂,手机里有海量的游戏、短视频、电影和音乐,可以随时为我们提供娱乐,帮助我们缓解压力,等车时刷刷短视频,排队时玩玩游戏,睡前听听音乐,手机成了我们打发碎片化时间的“神器”。 ⑤手机的过度依赖也带来了许多问题,它让我们“低头族”越来越多,忽视了现实生活中的亲情和友情;它让我们注意力分散,难以进行深度思考;它甚至影响了我们的视力和睡眠,我们既要享受手机带来的便利,也要警惕它可能带来的负面影响,学会做手机的主人,而不是奴隶。
**14. 本文的中心论点是什么?(2分)
**15. 文章是从哪几个方面来论证中心论点的?(3分)
**16. 请简要分析第④段的论证思路。(3分)
**17. 联系生活实际,谈谈我们应该如何“做手机的主人,而不是奴隶”?(4分)
作文(共60分)
阅读下面的文字,按要求作文。
成长,是一个不断遇见和告别的过程,我们遇见了美丽的风景,遇见了重要的人,遇见了全新的自己;我们也告别了无忧的童年,告别了熟悉的校园,告别了曾经的遗憾……
请以“遇见”或“告别”为题,写一篇文章。 要求: (1)若选“遇见”,请将题目补充完整,如“遇见那片花海”“遇见更好的自己”等。 (2)立意自定,文体不限(诗歌除外)。 (3)不少于600字。 (4)文中不得出现真实的人名、校名、地名。
参考答案及评分标准
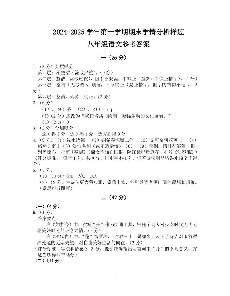
积累与运用(共22分)
C (2分)
- A项,“当”应读“dāng”。
- B项,“塞”应读“sài”。
- D项,“肖”应读“xiào”。
B (2分)
- A项,“皇”应为“惶”。
- C项,“言”应为“颜”。
- D项,“新”应为“心”。
古诗文默写(8分,每空1分,有错字、漏字、添字均不得分) (1)芳草萋萋鹦鹉洲 (2)老骥伏枥 (3)大漠孤烟直,长河落日圆 (4)山随平野尽,江入大荒流 (5)素湍绿潭,回清倒影(或:沿溯阻绝)
综合性学习(4分) (1)(2分)示例一:诚信是立身之本,交往之基,示例二:人无信不立,业无信不兴,示例三:让诚信之花,开满你我心中。(言之有理即可) (2)(2分)示例:无论是家庭教育还是国家治理,诚信都是立身、立威的根本,只有言行一致,才能取信于人,成就事业。(围绕“诚信的重要性”或“言行一致才能取信于人”等核心意思作答即可)
名著阅读(6分) (1)(3分)示例:毛泽东,他生活简朴,与士兵同甘共苦;他博览群书,有远大理想和坚定的革命信念;他既是杰出的军事家,也是充满人格魅力的领袖。(人物1分,事迹1分,原因1分,言之有理即可) (2)(3分)示例:蝉(或:螳螂),蝉:幼虫在地下潜伏四年,靠吸食树根的汁液生存,然后爬上树枝,经过五次蜕皮,才能变成成虫,在阳光下歌唱。(昆虫1分,特点2分,能结合书中具体描述即可)
阅读理解(共38分)
(一) 文言文阅读(共12分)
(4分,每词1分) (1)逆流而上 (2)白色的 (3) (4)经过,路过
(4分,每句2分) (1)即使是骑着奔驰的骏马,驾着长风,也没有这么快。 (2)两岸都是连接的山,几乎没有中断的地方。
**8. (2分)【甲】文侧重于描写三峡四季不同的景色(或:动静结合,有声有色地描绘了三峡的雄奇险峻和清幽秀丽),【乙】文则侧重于描写三峡两岸山势的连绵不绝和险峻高耸。(答出侧重点不同,并简要说明即可)
**9. (2分)引用渔者之歌,从侧面(听觉)烘托了三峡秋景的凄清、哀婉,渲染了悲凉的气氛,使文章的意境更加深远,也增强了文章的感染力。(答出侧面烘托、渲染气氛、增强感染力等任意两点即可)
(二) 现代文阅读(共14分)
(4分) ①小时候,母亲在灯下为我缝补旧棉袄,哼唱歌谣安慰我。 ②我考试失利时,母亲用一碗荷包蛋鼓励我。 ③我离家上学时,母亲为我准备行李,唠叨叮嘱。(每件事2分,共4分,意思对即可)
**11. (3分)运用了比喻的修辞手法,将母亲不成调的歌谣比作“暖流”,生动形象地写出了母亲歌声带给“我”的温暖和安慰,表现了母亲对“我”深沉的爱。(修辞手法1分,内容分析1分,表达效果1分)
**12. (3分)因为“我”长大了,理解了母亲唠叨背后的关心和爱意,体会到母亲时刻牵挂着“我”,这种唠叨充满了亲情,让“我”感到温暖。(答出“理解”“关心”“爱”“牵挂”等关键词即可)
**13. (4分)“母亲的诗”运用了比喻的修辞手法,将母亲的爱和行动比作“诗”,这些“诗”虽然没有华丽的辞藻,却蕴含着母爱的温暖、鼓励和牵挂,它们无声地影响着“我”,是“我”成长过程中最宝贵的精神财富,永远镌刻在“我”的生命里。(点明比喻手法1分,解释“诗”的内涵2分,总结其意义1分)
(三) 说明文/议论文阅读(共12分)
**14. (2分)我们如此依赖手机(或:我们离不开手机)。(意思对即可)
**15. (3分)①手机是强大的信息获取工具;②手机是便捷的社交平台;③手机是丰富的娱乐中心。(每点1分)
**16. (3分)首先提出本段观点“手机是丰富的娱乐中心”;然后列举游戏、短视频、电影、音乐等具体例子来支撑观点;最后总结手机在打发碎片化时间方面的作用。(结构:提出观点+举例论证+意思对即可)
**17. (4分)示例:①合理规划使用时间,设定“手机使用时段”,在学习、工作、与家人交流时,尽量将手机静音或放在视线外。②培养线下兴趣爱好,如阅读、运动、绘画等,减少对手机娱乐的依赖。③有意识地控制刷短视频、玩游戏的时间,避免沉迷。④多与现实中的朋友、家人面对面交流,享受真实的情感互动。(答出任意两点,言之有理即可)
作文(共60分)
(60分)
评分标准:
- 基础等级(40分)、表达、结构三方面综合评分。
- 内容(16分):切题,中心明确,内容充实,感情真挚。
- 表达(16分):语言流畅,生动形象,无语病,书写规范,卷面整洁。
- 结构(8分):结构完整,层次清晰,过渡自然。
- 发展等级(20分):在“深刻、丰富、有文采、有创新”四个方面有一项突出即可得分。
- 深刻:立意深刻,能透过现象看本质。
- 丰富:材料丰富,论据或形象丰满。
- 有文采:用词生动,句式灵活,善用修辞,意蕴丰富。
- 有创新:构思新颖,见解独特,材料新鲜。 解析】**
- “遇见”:这是一个开放性题目,可以写人、写事、写景、写物、写感悟。
- 遇见人:可以是亲人、老师、朋友,甚至是陌生人,重点是通过这次相遇,对自己产生了怎样的影响或改变。
- 遇见事:可以是一次挑战、一次失败、一次成功,重点是通过这件事,自己获得了怎样的成长和感悟。
- 遇见景/物:可以是一处风景、一本书、一首歌,重点是通过它,自己发现了怎样的美,获得了怎样的精神力量。
- 补充题目:如“遇见那片花海”(侧重于描写景物之美和由此带来的愉悦感受)、“遇见更好的自己”(侧重于通过某件事或某个人,实现了自我提升和蜕变)。
- “告别”:这个题目带有一定的情感色彩,可以写对过去的人、事、物的告别,也可以是对自己某个阶段、某种习惯、某种情感的告别。
- 告别的人/事:如“告别童年”、“告别母校”,重点在于抒发不舍之情,以及对未来的展望。
- 告别某种状态:如“告别胆小”、“告别拖延”,重点在于写告别的过程和最终的成长与收获。
- 立意:告别不是结束,而是新的开始,告别过去,是为了更好地拥抱未来。
写作建议:
- 以小见大:选择一件具体、细微的小事来展开,通过细腻的描写和深刻的感悟来揭示大主题。
- 真情实感:无论是“遇见”还是“告别”,都要融入真情实感,避免空洞的抒情和无病呻吟。
- 细节描写:运用外貌、动作、语言、心理等细节描写,使人物形象更丰满,事件过程更生动。
- 结构清晰:可以采用“总-分-总”的结构,或者按照时间顺序、事件发展顺序来组织材料,开头点题,结尾升华,中间部分详略得当。