人教版八年级语文试题考什么?
校园之窗 2026年1月21日 05:15:18 99ANYc3cd6
人教版八年级语文上册综合模拟试题
(考试时间:120分钟 满分:120分)
积累与运用(共26分)

-
下列加点字注音完全正确的一项是( )(3分) A. 溃退 (kuì) 锐不可当 (dǎng) 翘首 (qiáo) 屏息敛声 (bǐng) B. 遗嘱 (zhǔ) 惨绝人寰 (huán) 凌空 (líng) 殚精竭虑 (dān) C. 仲裁 (zhòng) 深恶痛疾 (wù) 炽热 (zhì) 恹恹欲睡 (yān) D. 轩昂 (xuān) 正襟危坐 (jīn) 诘责 (jí) 藏污纳垢 (gòu)
-
下列词语书写完全正确的一项是( )(3分) A. 锐不可当 眼花缭乱 振聋发聩 筋疲力尽 B. 沧海桑田 惟妙惟肖 正重其事 油光可鉴 C. 无动于衷 殚精竭虑 惨绝人还 为富不仁 D. 和颜悦色 恹恹欲睡 诚惶诚恐 旁逸斜出
-
下列加点成语使用有误的一项是( )(3分) A. 在科技日新月异的今天,我们也要保持学习的热情,否则就会被时代淘汰。 B. 这座古老的建筑虽然饱经风霜,但依然屹立不倒,令人叹为观止。 C. 面对记者的提问,这位外交官不置可否,巧妙地回避了核心问题。 D. 这部小说情节曲折,人物形象鲜明,读起来引人入胜,让人手不释卷。
-
下列句子没有语病的一项是( )(3分) A. 通过这次社会实践活动,使我们接触了社会,开阔了眼界。 B. 为了防止校园欺凌事件不再发生,学校加强了安全教育和管理。 C. 能否拥有健康的体魄,关键在于养成持之以恒的锻炼习惯。 D. 为了迎接大运会,许多城市都纷纷提出了自己的吉祥物。
(图片来源网络,侵删) -
古诗文默写。(共8分,每空1分) (1) 树树皆秋色,____。(王绩《野望》) (2) 晴川历历汉阳树,____。(崔颢《黄鹤楼》) (3) ____,志在千里。(曹操《龟虽寿》) (4) 李白在《渡荆门送别》中,用比喻描写水中月影、天上云彩的美丽景象的诗句是:____,____。 (5) 《使至塞上》中,以传神的笔墨,刻画奇特壮美的塞外风光,被誉为“千古壮观”的名句是:____,____。
-
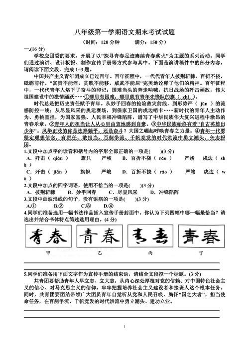
综合性学习。(共6分) 学校正在开展“走进小说天地,感受人物魅力”的读书活动,请你参与并完成以下任务。 (1) 请你为本次活动设计一个主题标语。(2分)
(2) 在阅读《红星照耀中国》时,毛泽东同志给你留下了深刻印象,请结合书中内容,用一句话概括他给你留下的印象。(2分)
(3) 请你向同学们推荐一本你最喜欢的小说,并说明推荐理由。(2分) 书名:____ 理由:___
(图片来源网络,侵删)
阅读理解(共44分)
(一) 阅读下面这首诗,完成7-8题。(共5分)
春 望 (唐)杜甫
国破山河在,城春草木深。 感时花溅泪,恨别鸟惊心。 烽火连三月,家书抵万金。 白头搔更短,浑欲不胜簪。
-
“感时花溅泪,恨别鸟惊心”一句历来为人们所称道,请简要赏析其妙处。(2分)
-
全诗抒发了诗人怎样的思想感情?(3分)
(二) 阅读下面的文言文,完成9-12题。(共13分)
【甲】 自三峡七百里中,两岸连山,略无阙处;重岩叠嶂,隐天蔽日,自非亭午夜分,不见曦月。 至于夏水襄陵,沿溯阻绝,或王命急宣,有时朝发白帝,暮到江陵,其间千二百里,虽乘奔御风,不以疾也。 春冬之时,则素湍绿潭,回清倒影,绝巘多生柽柏,悬泉瀑布,飞漱其间,清荣峻茂,良多趣味。 每至晴初霜旦,林寒涧肃,常有高猿长啸,属引凄异,空谷传响,哀转久绝,故渔者歌曰:“巴东三峡巫峡长,猿鸣三声泪沾裳!”
【乙】 江水又东,径黄牛山,下有滩,名曰“黄牛滩”,南岸重岭叠起,最外高崖间,有石色如人负刀牵牛,人黑牛黄,成就①分明,既人迹所绝,莫得②而窥,此岩既高,加以江湍纡回,虽途迳③信宿④,犹望见此物,故行者谣曰:“朝发黄牛,暮宿黄牛,三朝三暮,黄牛如故。”言水路纡深,回望如一矣。
(节选自郦道元《水经注》)
【注释】①成就:轮廓。②莫得:不能。③迳:同“经”,经过。④信宿:两夜。
-
解释下列加点词在文中的意思。(4分) (1) 沿溯阻绝( ) (2) 良多趣味( ) (3) 径黄牛山( ) (4) 言水路纡深( )
-
将下列句子翻译成现代汉语。(4分) (1) 虽乘奔御风,不以疾也。
(2) 此岩既高,加以江湍纡回,虽途迳信宿,犹望见此物。
-
【甲】文用“____”一句,从侧面写出了三峡山的高峻;【乙】文则直接描绘了黄牛滩山石“____”的特点。(用原文填空)(2分)
-
结合两文内容,说说三峡和黄牛滩的共同点是什么?这给你带来了怎样的启示?(3分) 共同点: 启示:____
(三) 阅读下面的文字,完成13-16题。(共13分)
父亲是一盏灯 崔修建
①父亲是农民,没什么文化,但他却是我人生路上最重要的一盏灯。 ②小时候,我家很穷,但父亲总是想方设法让我吃饱穿暖,他最大的愿望就是让我好好读书,将来走出农村,每天晚上,昏暗的煤油灯下,父亲一边抽着旱烟,一边看着我写作业,他的眼神里充满了期待,那眼神,就像一盏温暖的灯,照亮了我前行的路。 ③上初中时,我要去镇上上学,每周只能回家一次,每次离家时,父亲都会送我到村口,他总是叮嘱我:“到了学校要好好学,别想家。”我看着他佝偻的背影,在夕阳下拉得很长,心里酸酸的,我知道,那背影里,有父亲沉甸甸的爱。 ④有一次,我考试没考好,心情非常沮丧,父亲知道了,不但没有责备我,反而安慰我说:“一次失败不算什么,只要努力,下次一定能行。”他给我讲了很多他年轻时遇到的困难和如何克服的故事,那些故事,像一盏灯,驱散了我心中的阴霾,让我重新振作起来。 ⑤后来,我考上了大学,成了村里第一个大学生,父亲高兴得合不拢嘴,但他还是像以前一样,不多说什么,只是默默地为我准备行囊,送我到火车站时,他紧紧地握着我的手,说:“到了外面,要照顾好自己,别让人看笑话。”那一刻,我看到了父亲眼中的不舍和骄傲,我知道,无论我走多远,父亲的爱都会像一盏灯,永远为我照亮前路。 ⑥我已工作多年,在城市里有了自己的家,每次回家,看到父亲日渐苍老的面容和花白的头发,我都会心疼不已,他依然像一盏灯,用他的方式温暖着我,提醒我不要忘记来时的路,不要忘记感恩。 ⑦父亲,您或许平凡,甚至有些卑微,但在我心中,您永远是我生命中最亮的那盏灯,感谢您,用一生的爱,为我照亮了前行的方向。
-
文章围绕“父亲是一盏灯”,写了哪几件具体的事?请简要概括。(3分)
-
赏析第⑤段中画线的句子。(3分) 那一刻,我看到了父亲眼中的不舍和骄傲,我知道,无论我走多远,父亲的爱都会像一盏灯,永远为我照亮前路。
-
文中的父亲是一个怎样的人?请结合文章内容简要分析。(4分)
-
“父亲是一盏灯”有何含义?请谈谈你的理解。(3分)
(四) 阅读下面的文字,完成17-19题。(共13分)
为什么要读书? ①我们为什么要读书?这是一个看似简单,实则深刻的问题,在信息爆炸的今天,我们每天都被海量的资讯包围,但碎片化的信息并不能构建起我们完整的知识体系和独立思考的能力,读书,正是解决这一困境的良方。 ②读书可以拓展我们的视野,我们每个人生活的时空都是有限的,不可能亲历世界上所有的精彩,书籍就像一架时空穿梭机,可以带我们领略“大漠孤烟直,长河落日圆”的壮美,可以让我们与千年前的先哲对话,可以让我们了解不同国家和民族的文化,通过读书,我们的生命体验得以无限延伸。 ③读书可以涵养我们的精神,一本好书,就像一位良师益友,它能陶冶我们的情操,净化我们的心灵,当我们身处困境时,书中的文字可以给予我们力量和慰藉;当我们心浮气躁时,经典的篇章可以让我们沉静下来,正如苏轼所说:“腹有诗书气自华”,长期坚持阅读,会内化为一个人的气质和修养。 ④更重要的是,读书可以塑造我们的思维,在阅读中,我们学习如何分析问题、如何逻辑推理、如何批判性地看待世界,我们不再是被动接受信息的容器,而是能够独立思考、理性判断的个体,这种思维能力,是应对未来一切挑战的核心竞争力。 ⑤或许有人会说:“我工作很忙,没时间读书。”读书并不需要大块的时间,利用零碎时间进行阅读,积少成多,同样能收获颇丰,关键是培养起阅读的习惯,让读书成为一种生活方式。 ⑥读书不仅是为了获取知识,更是为了成为一个更完整、更丰盈、更有智慧的人,让我们打开书本,在墨香中遇见更好的自己。
-
本文的中心论点是什么?(3分)
-
文章第②③段能否调换顺序?为什么?(4分)
-
结合自身经历,谈谈你对“腹有诗书气自华”的理解。(6分)
写作(共50分)
- 从下面两个题目中任选一题,按要求作文。 (1) 题目:那一次,我___ 要求:①先将题目补充完整,如“那一次,我长大了”“那一次,我明白了”“那一次,我感动了”等。②立意自定,文体不限(诗歌除外)。③不少于600字。④文中不得出现真实的人名、校名、地名。 (2) 阅读下面的材料,按要求作文。 生活中,总有一些人、一些事、一些风景,会触动我们的心灵,让我们感受到温暖、力量、希望或启迪,它可能是一句温暖的问候,一个鼓励的眼神,一次无私的帮助,也可能是路边的一朵小花,雨后的一道彩虹。 请以“触动心灵的___”为题,写一篇文章。 要求:①先将题目补充完整,如“触动心灵的微笑”“触动心灵的声音”“触动心灵的瞬间”等。②立意自定,文体不限(诗歌除外)。③不少于600字。④文中不得出现真实的人名、校名、地名。
参考答案与解析
积累与运用(共26分)
- B (A. 当-dāng;C. 炽-chì;D. 诂-jié)
- A (B. 重-郑;C. 还-寰;D. 涣-焕)
- C (不置可否:不说对,也不说不对,指态度不明朗,用在此处语境不合,应为“避而不谈”或“闪烁其词”等。)
- C (A. 缺主语,去掉“通过”或“使”;B. 双重否定表否定,应去掉“不”;D. “许多”与“都”重复,去掉“都”。)
- (1) 山山唯落晖 (2) 芳草萋萋鹦鹉洲 (3) 老骥伏枥 (4) 月下飞天镜,云生结海楼 (5) 大漠孤烟直,长河落日圆 (每空1分,错字、漏字不得分)
- (1) 示例:①品味小说百态,感悟人生真谛。 ②与书中人物对话,点亮智慧人生。 (2分,符合主题即可) (2) 示例:①他是一位有远见卓识、平易近人、充满革命乐观主义精神的领袖。 (2分,结合书中具体事例概括) (3) 示例:《钢铁是怎样炼成的》,理由:这本书的主人公保尔·柯察金在身体残疾、双目失明的情况下,依然以顽强的毅力坚持写作,他的精神激励了无数人,让我明白了生命的意义在于奉献。 (2分,书名1分,理由1分,言之有理即可)
阅读理解(共44分)
(一)(共5分) 7. (2分) 运用了移情于景(或通感)的手法,诗人将感时伤世、离愁别恨的情感投射到花鸟上,本是诗人落泪,鸟儿惊心,却说花鸟也因“感时”“恨别”而落泪惊心,生动形象地表达了诗人内心深处的悲痛。 (答出“移情于景”或“通感”1分,分析表达效果1分) 8. (3分) 全诗抒发了诗人忧国伤时、念家悲己的深沉感情。 (答出“忧国伤时”1分,答出“念家悲己”1分,概括性语言1分)
(二)(共13分) 9. (4分) (1) 逆流而上 (2) 实在,确实 (3) 经过 (4) 说 10. (4分) (1) 即使骑着飞奔的马,驾着长风,也没有这么快。 (2) 这座山岩既然很高,加上江水湍急,迂回曲折,即使经过两三天的路程,还能望见这座石头。 (每句2分,关键词语翻译准确,句子通顺即可) 11. (2分) 自非亭午夜分,不见曦月 / 人黑牛黄,成就分明 (每空1分) 12. (3分) 共同点:两处山川都以其险峻、奇特的自然风光给行人留下了深刻印象,甚至影响了行人的行程和心情。 (1分) 启示:大自然的美是震撼人心的,它能给予我们力量,也能让我们感受到自身的渺小,从而激发我们对自然的敬畏和对生活的热爱。 (2分,言之有理即可)
(三)(共13分) 13. (3分) ①父亲在煤油灯下陪伴“我”读书,眼神充满期待。②父亲送“我”上学,在村口叮嘱“我”。③“我”考试失利时,父亲用亲身经历安慰“我”。④“我”考上大学时,父亲送“我”到火车站,眼中充满不舍与骄傲。 (答出任意三点即可得3分) 14. (3分) 这句话运用了神态描写和心理描写,生动地刻画出父亲在儿子远行时复杂的内心世界——既有对儿子远行的不舍,又有对儿子成才的骄傲。 (1分) 将父亲的爱比作“一盏灯”,形象地写出了父爱的永恒、温暖和指引作用,深化了文章主旨。 (2分) 15. (4分) ①父亲是一个关爱孩子的人,他为了让“我”读书,想方设法让“我”吃饱穿暖,并陪伴“我”学习。②父亲是一个善于鼓励的人,当“我”考试失利时,他没有责备,而是用故事安慰和鼓励“我”。③父亲是一个平凡而伟大的人,他虽然文化不高,但用自己的言行教会了“我”坚强、感恩和努力。 (答出任意两点并结合内容分析即可得4分) 16. (3分) “父亲是一盏灯”运用了比喻的修辞手法, (1分) 将父亲的爱和指引比作灯, (1分) 生动形象地写出了父爱的温暖、光明和指引方向的作用,表达了“我”对父亲深深的感激和爱戴之情。 (1分)
(四)(共13分) 17. (3分) 读书不仅是为了获取知识,更是为了成为一个更完整、更丰盈、更有智慧的人。 (或:读书可以拓展视野、涵养精神、塑造思维。) 18. (4分) 不能调换。 (1分) 因为第②段论述读书可以“拓展视野”,是从获取外部知识、丰富人生体验的角度来说的;第③段论述读书可以“涵养精神”,是从提升内在修养、陶冶情操的角度来说的。 (2分) 这两者是由外到内、由浅入深的逻辑关系,所以不能调换。 (1分) 19. (6分) 示例:我理解“腹有诗书气自华”是说,一个人读的书多了,知识渊博,见识开阔,他的言谈举止、气质风度自然会与众不同,会散发出一种独特的、由内而外的优雅和光彩。 (2分) 记得有一次,班级辩论赛上,我方观点遇到了强有力的挑战,当时,我脑海里突然想起了《论语》中“君子和而不同”的论述,我用它来论证包容不同意见的重要性,最终赢得了大家的认可,那一刻,我深刻体会到,平时读的书,会在关键时刻给予我智慧和力量,这种自信和从容,就是读书赋予我的“气”。 (4分,结合自身经历,言之有理即可)
写作(共50分)
- 略 评分标准:
- 一类卷(45-50分): 立意深刻,内容充实,感情真挚,结构严谨,语言流畅优美,书写规范。
- 二类卷(38-44分): 中心明确,内容较充实,结构完整,语言通顺,书写较规范。
- 三类卷(30-37分): 中心基本明确,内容单薄,结构基本完整,语言基本通顺,有少量病句。
- 四类卷(29分以下): 中心不明确,内容空洞,结构混乱,语言不通,字数不足。