七年级下册整式的乘法如何快速掌握?
校园之窗 2026年1月12日 22:38:51 99ANYc3cd6
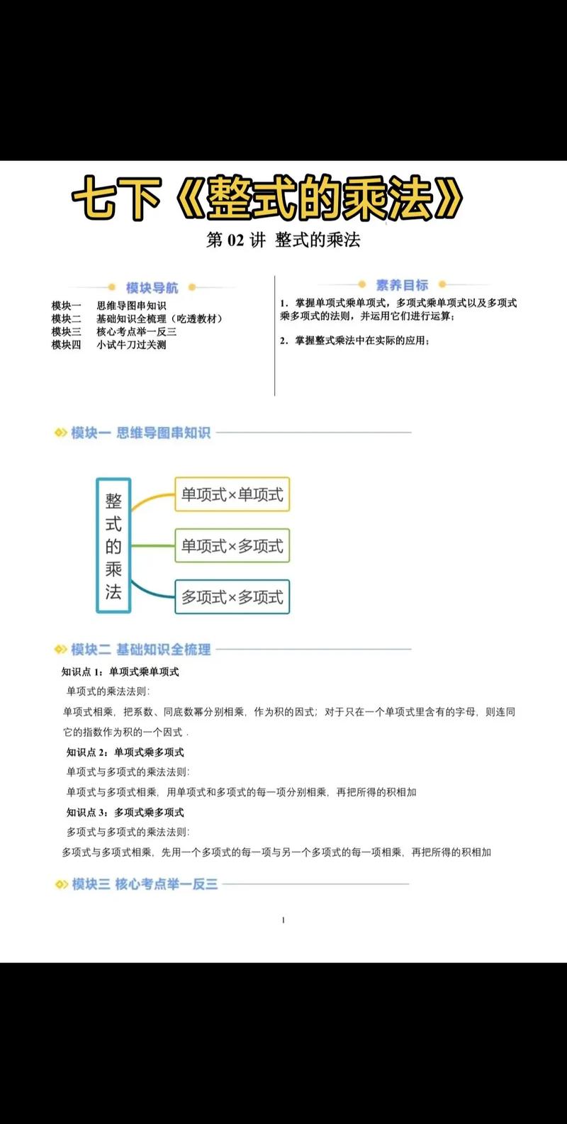
核心知识框架
整式的乘法主要包括以下几个部分:
- 幂的运算性质:这是所有乘法运算的基础。
- 单项式乘以单项式
- 单项式乘以多项式
- 多项式乘以多项式
- 乘法公式:特殊的、简便的运算方法。
- 平方差公式
- 完全平方公式
幂的运算性质 (基石)
在进行整式乘法之前,必须先熟练掌握幂的运算,这里的 a 代表任意数、字母或式子,m 和 n 都是正整数。

| 运算名称 | 公式 | 语言描述 | 举例 |
|---|---|---|---|
| 同底数幂相乘 | $a^m \cdot a^n = a^{m+n}$ | 底数不变,指数相加。 | $x^3 \cdot x^2 = x^{3+2} = x^5$ |
| 幂的乘方 | $(a^m)^n = a^{m \cdot n}$ | 底数不变,指数相乘。 | $(y^2)^3 = y^{2 \cdot 3} = y^6$ |
| 积的乘方 | $(ab)^n = a^n \cdot b^n$ | 把积的每一个因式分别乘方,再把所得的幂相乘。 | $(2x)^3 = 2^3 \cdot x^3 = 8x^3$ |
| 同底数幂相除 | $a^m \div a^n = a^{m-n}$ (a≠0) | 底数不变,指数相减。(指数 m>n) |
$a^7 \div a^4 = a^{7-4} = a^3$ |
【易错点提醒】
- 底数必须相同:$x^2 \cdot y^3$ 不能合并,底数不同。
- 指数不能直接相乘:$x^2 \cdot x^3 \neq x^6$,应该是 $x^5$。
- 系数和指数要区分开:系数的运算是普通的乘除法,指数的运算要遵循幂的规则。$2x^3 \cdot 3x^2 = (2 \cdot 3) \cdot (x^3 \cdot x^2) = 6x^5$。
整式的乘法
单项式 × 单项式
法则: 系数与系数相乘,同底数幂分别相乘,只在一个单项式里含有的字母,则连同它的指数作为积的一个因式。
步骤:
- 系数相乘。
- 相同字母的幂相乘。
- 单独出现的字母,连同它的指数直接作为积的一部分。
示例: 计算 $(-2xy^2) \cdot (3x^2y)$

解: 原式 $= (-2) \cdot 3 \cdot (x \cdot x^2) \cdot (y^2 \cdot y)$ $= -6 \cdot x^{1+2} \cdot y^{2+1}$ $= -6x^3y^3$
单项式 × 多项式
法则: 根据分配律,用单项式去乘多项式的每一项,再把所得的积相加。
公式:$m(a+b+c) = ma + mb + mc$
步骤:

- 单项式分别与多项式的每一项相乘。
- 将所得的积相加(注意合并同类项)。
示例: 计算 $-2a^2 \cdot (3a - b + 1)$
解: 原式 $= (-2a^2) \cdot 3a + (-2a^2) \cdot (-b) + (-2a^2) \cdot 1$ $= -6a^{2+1} + 2a^2b - 2a^2$ $= -6a^3 + 2a^2b - 2a^2$
多项式 × 多项式
法则: 先用一个多项式的每一项乘以另一个多项式的每一项,再把所得的积相加。
公式:$(a+b)(m+n) = am + an + bm + bn$
步骤:
- 第一个多项式的每一项,分别与第二个多项式的每一项相乘。
- 将所得的积全部相加。
- 合并同类项。
示例: 计算 $(x+2)(x-3)$
解: 方法一(逐项相乘): 原式 $= x \cdot x + x \cdot (-3) + 2 \cdot x + 2 \cdot (-3)$ $= x^2 - 3x + 2x - 6$ $= x^2 - x - 6$ (合并同类项)
方法二(使用乘法公式,见下文): $(x+2)(x-3) = x^2 + (2-3)x + (2)(-3) = x^2 - x - 6$
乘法公式 (特殊、简便)
平方差公式
公式:$(a+b)(a-b) = a^2 - b^2$
语言描述:两数和与这两数差的积,等于它们的平方差。
特征:
- 左边是两个二项式相乘,两个项中一项完全相同,另一项互为相反数。
- 右边是这两项的平方差。
示例: 计算 $(3m+2n)(3m-2n)$
解: 原式 $= (3m)^2 - (2n)^2$ $= 9m^2 - 4n^2$
完全平方公式
公式: $(a+b)^2 = a^2 + 2ab + b^2$ $(a-b)^2 = a^2 - 2ab + b^2$
语言描述:
- 两数和的平方,等于它们的平方和,加上它们积的两倍。
- 两数差的平方,等于它们的平方和,减去它们积的两倍。
特征:
- 左边是一个二项式的完全平方。
- 右边是一个三项式,
- 首项是第一个数 $a$ 的平方。
- 末项是第二个数 $b$ 的平方。
- 中间项是 $2ab$ 或 $-2ab$,符号由括号内的符号决定。
【易错点提醒】:中间项容易漏掉 $2$ 倍!$(a+b)^2 \neq a^2 + b^2$。
示例: 计算 $(x-4)^2$
解: 原式 $= x^2 - 2 \cdot x \cdot 4 + 4^2$ $= x^2 - 8x + 16$
拓展与延伸
多项式除以单项式
法则: 多项式除以单项式,先把这个多项式的每一项分别除以这个单项式,再把所得的商相加。
公式:$(a+b+c) \div m = a \div m + b \div m + c \div m$
示例: 计算 $(12a^3b^2 - 6a^2b + 3ab) \div 3ab$
解: 原式 $= 12a^3b^2 \div 3ab - 6a^2b \div 3ab + 3ab \div 3ab$ $= 4a^{3-1}b^{2-1} - 2a^{2-1}b^{1-1} + 1$ $= 4a^2b - 2a + 1$
学习建议
- 理解是第一位:不要死记硬背公式,要理解每个法则背后的道理(比如分配律)。
- 分步计算:刚开始学习时,不要跳步,一步一步来,保证每一步的正确性。
- 检查结果:计算完成后,可以尝试用代入法(给字母赋一个简单的值,如1)来检验你的结果是否正确。
- 多加练习:整式乘法是后续学习因式分解、分式、方程等知识的基础,必须通过大量练习来形成条件反射,提高速度和准确率。
希望这份详细的梳理能帮助你学好整式的乘法!加油!