九年级上册语文书文言文
校园之窗 2025年12月31日 09:17:24 99ANYc3cd6
这里以目前全国最广泛使用的“部编版”(人民教育出版社)为例,为您梳理九年级上册语文书中的文言文篇目、核心考点和重点内容。
部编版九年级上册文言文篇目汇总
九年级上册共有 4篇 文言文,分别是:

(图片来源网络,侵删)
- 《岳阳楼记》 - 范仲淹
- 《醉翁亭记》 - 欧阳修
- 《湖心亭看雪》 - 张岱
- 《诗词三首》
- 《行路难》(其一)- 李白
- 《酬乐天扬州初逢席上见赠》- 刘禹锡
- 《水调歌头·明月几时有》- 苏轼
各篇目详细解析与重点
第一篇:《岳阳楼记》 - 范仲淹
【核心主旨】 本文通过描绘洞庭湖的两种景象(悲景、喜景),引出“不以物喜,不以己悲”的旷达胸襟和“先天下之忧而忧,后天下之乐而乐”的政治抱负,表达了作者忧国忧民、以天下为己任的远大理想。
【重点字词与句式】
- 通假字:
- 百废具兴:具通“俱”,全,都。
- 属予作文以记之:属通“嘱”,嘱咐。
- 一词多义:
- 然:
- 然则北通巫峡(那么)
- 满目萧然(……的样子)
- 观:
- 予观夫巴陵胜状(看,观赏)
- 此则岳阳楼之大观也(景象)
- 或:
- 或异二者之为(或许,也许)
- 或长烟一空(有时)
- 然:
- 词类活用:
- 北通巫峡,南极潇湘:北、极,名词作状语,向北、向南。
- 或异二者之为:异,形容词作动词,不同,不同于。
- 先天下之忧而忧,后天下之乐而乐:先、后,名词作状语,在……之前、在……之后。
- 特殊句式:
- 判断句:“此则岳阳楼之大观也。”(……也,表判断)
- 倒装句:“刻唐贤今人诗赋于其上。”(介词结构后置,正常语序为“于其上刻唐贤今人诗赋”)
- 名句默写(重中之重):
- 予观夫巴陵胜状,在洞庭一湖。
- 衔远山,吞长江,浩浩汤汤,横无际涯。
- 朝晖夕阴,气象万千。
- 登斯楼也,则有去国怀乡,忧谗畏讥,满目萧然,感极而悲者矣。
- 登斯楼也,则有心旷神怡,宠辱偕忘,把酒临风,其喜洋洋者矣。
- 不以物喜,不以己悲。
- 居庙堂之高则忧其民,处江湖之远则忧其君。
- 先天下之忧而忧,后天下之乐而乐。
【中考考点】
- 背诵并默写全文。
- 理解并解释重点字词的含义。
- 分析文章的结构(叙事、写景、抒情、议论)。
- 理解作者“忧乐”思想的内涵及其现实意义。
- 对比“悲”与“喜”两种景象描写,分析其作用。
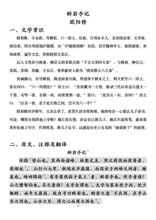
第二篇:《醉翁亭记》 - 欧阳修
【核心主旨】 本文以“醉”和“乐”为核心线索,描绘了琅琊山的美景和太守与民同乐的情景,抒发了作者被贬后的复杂情感:既有寄情山水排遣郁闷的旷达,也有对现实政治的无奈和苦闷。

(图片来源网络,侵删)
【重点字词与句式】
- 通假字:
- 环滁皆山也:滁通“除”,指滁州。
- 翼然临于泉上者:翼通“翳”,遮蔽。(此说法有争议,多解为像鸟张开翅膀的样子)
- 一词多义:
- 乐:
- 不知太守之乐其乐也(以……为乐 / 快乐)
- 人知从太守游而乐(快乐)
- 而:
- 望之蔚然而深秀者(表并列)
- �辄醉而归(表承接)
- 溪深而鱼肥(表并列)
- 杂然而前陈者(表修饰)
- 也:
- 环滁皆山也(表陈述)
- 山行六七里(表句中停顿)
- 得之心而寓之酒也(表陈述)
- 乐:
- 词类活用:
- 名之者谁:名,名词作动词,命名。
- 而不知太守之乐其乐也:乐(前),形容词的意动用法,以……为乐;乐(后),形容词作名词,快乐的事情。
- 山行六七里:山,名词作状语,沿着山路。
- 有亭翼然临于泉上者:翼,名词作状语,像鸟的翅膀一样。
- 特殊句式:
- 判断句:“环滁皆山也。”(……也,表判断)
- 倒装句:“醒能述以文者。”(介词结构后置,正常语序为“能以文述者”)
- 名句默写(重中之重):
- 醉翁之意不在酒,在乎山水之间也。
- 山行六七里,渐闻水声潺潺而泻出于两峰之间者,酿泉也。
- 人知从太守游而乐,而不知太守之乐其乐也。
- 醉能同其乐,醒能述以文者,太守也。
【中考考点】
- 背诵并默写全文。
- 理解并解释重点字词的含义,尤其是“乐”字的多重含义。
- 分析“醉”与“乐”的关系,理解作者的深层情感。
- 掌握文中大量的骈散结合的句式特点。
- 理解本文层层铺垫、环环相扣的结构特色。
第三篇:《湖心亭看雪》 - 张岱
【核心主旨】 本文用白描手法,描绘了西湖雪后空灵、寂静、清冷的景象,表达了作者孤独、高洁、不与世俗同流合污的情怀和淡淡的故国之思。
【重点字词与句式】

(图片来源网络,侵删)
- 词类活用:
- 焚香:焚,名词作动词,点燃。
- 与余舟一芥:芥,名词作动词,像小草一样微小。
- 古今异义:
- 更定:古义,晚上八点左右;今义,更加确定。
- 毳衣:古义,毛皮的衣服;今义,羽绒服。
- 特殊句式:
省略句:“见余,大喜曰:‘湖中焉得更有此人!’”(省略了主语“他”,即“那两个人”)
- 名句默写(重中之重):
- 雾凇沆砀,天与云与山与水,上下一白。
- 惟长堤一痕、湖心亭一点、与余舟一芥、舟中人两三粒而已。
- 莫说相公痴,更有痴似相公者!
【中考考点】
- 背诵并默写全文。
- 理解并解释重点字词的含义,特别是古今异义词。
- 分析文章的写作顺序(时间、空间)和结构。
- 品味“白描”手法的妙处,体会文中简洁传神的语言。
- 理解作者“痴”的含义(痴迷于雪景、痴迷于孤独、痴迷于知己相遇)。
第四篇:《诗词三首》
这三首诗是中考的必考内容,需要重点背诵和理解。
《行路难》(其一) - 李白
- 核心主旨: 抒发了诗人怀才不遇的苦闷,但并未消沉,而是充满了对未来的憧憬和自信,展现了豪迈奔放的浪漫主义情怀。
- 名句:
- 长风破浪会有时,直挂云帆济沧海。 (表达坚信未来、勇往直前的豪情)
- 金樽清酒斗十千,玉盘珍羞直万钱。
- 停杯投箸不能食,拔剑四顾心茫然。
- 欲渡黄河冰塞川,将登太行雪满山。
- 闲来垂钓碧溪上,忽复乘舟梦日边。
《酬乐天扬州初逢席上见赠》 - 刘禹锡
- 核心主旨: 诗人对被贬谪23年的遭遇感慨万千,但最终以积极乐观的态度,表达了对新生活的向往和豁达的胸襟。
- 名句:
- 沉舟侧畔千帆过,病树前头万木春。 (比喻新事物必将取代旧事物,社会总是向前发展的)
- 巴山楚水凄凉地,二十三年弃置身。
- 怀旧空吟闻笛赋,到乡翻似烂柯人。
- 今日听君歌一曲,暂凭杯酒长精神。
《水调歌头·明月几时有》 - 苏轼
- 核心主旨: 这是一首中秋咏月兼怀亲人的抒情词,词中由对宇宙的探索,转到对人生的思考,最终以旷达的胸襟化解了人生的遗憾,表达了对亲人的美好祝愿。
- 名句:
- 但愿人长久,千里共婵娟。 (这是全词的点睛之笔,表达了超越时空的美好祝愿)
- 明月几时有?把酒问青天。
- 不应有恨,何事长向别时圆?
- 人有悲欢离合,月有阴晴圆缺,此事古难全。
复习建议
- 背诵是基础: 所有文言文和古诗词必须做到滚瓜烂熟,这是默写题的保证。
- 理解是关键: 不能只背不理解,要逐字逐句翻译,搞清楚每个实词、虚词的含义和用法,特别是词类活用和特殊句式。
- 主旨要吃透: 每篇文章和诗词都有其核心情感和主旨,要能准确概括并理解其现实意义。
- 对比阅读: 可以将几篇文章进行对比,如《岳阳楼记》与《醉翁亭记》的“忧乐”情怀对比;《行路难》与《酬乐天扬州初逢席上见赠》面对挫折的不同态度等。
- 多做练习: 通过做课后的练习题和历年的中考真题,巩固知识点,熟悉题型。
希望这份详细的梳理能对你的九年级语文学习有所帮助!祝你学业进步,中考取得好成绩!