八年级上册地理复习重点有哪些?
校园之窗 2025年11月30日 03:43:42 99ANYc3cd6
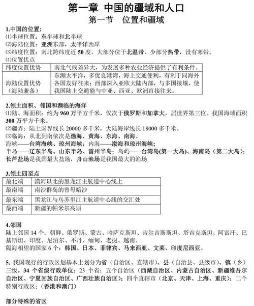
人教版八年级上册地理复习提纲
第一部分:陆地和海洋
第一章 从世界看中国
第一节 疆域与行政区划

(图片来源网络,侵删)
-
优越的地理位置
- 半球位置: 东半球、北半球。
- 海陆位置: 亚洲东部、太平洋西岸,是一个海陆兼备的国家。
- 纬度位置及优越性:
- 大部分位于中纬度地区,属北温带,南部少数地区在热带,没有寒带。
- 优越性: 气候复杂多样,有利于农业多种经营;南北气候差异大,有利于发展多种农业经济。
-
辽阔的疆域
- 陆地面积: 约960万平方千米,仅次于俄罗斯和加拿大,居世界第三位。
- 四至点(记忆口诀):
- 最北: 漠河以北黑龙江主航道中心线(约53°N)。
- 最南: 曾母暗沙(约4°N)。
- 最东: 黑龙江与乌苏里江主航道中心线的汇合处(约135°E)。
- 最西: 帕米尔高原(约73°E)。
- 东西距离: 约5000千米,跨经度多,时差大(东五区至东九区)。
- 南北距离: 约5500千米,跨纬度广,气候差异大。
-
众多的邻国
- 陆上邻国(14个): 朝、俄、蒙、哈、吉、塔、阿、巴、印、尼、不、缅、老、越。(按逆时针顺序记忆)
- 隔海相望的国家(6个): 日、韩、菲、马、文、印。
-
漫长的海岸线
(图片来源网络,侵删)- 大陆海岸线: 长达1.8万多千米,从北到南依次濒临渤海、黄海、东海、南海。
- 两大岛屿: 台湾岛(第一大岛)、海南岛(第二大岛)。
- 两大内海: 渤海、琼州海峡。
-
行政区划
- 三级行政区划: 省(自治区、直辖市、特别行政区)、县(自治县、县级市)、乡(镇)。
- 34个省级行政单位:
- 23个省: (如:河北省、山东省、广东省、四川省等)
- 5个自治区: (新疆维吾尔自治区、西藏自治区、宁夏回族自治区、广西壮族自治区、内蒙古自治区)
- 4个直辖市: (北京市、天津市、上海市、重庆市)
- 2个特别行政区: (香港特别行政区、澳门特别行政区)
- 简称和行政中心: 必须熟记!
- 简称最多的省: 四川省(川或蜀)、贵州省(贵或黔)、云南省(云或滇)。
- 有简称的直辖市: 京(北京)、津(天津)、沪(上海)、渝(重庆)。
- 记忆技巧: 联想其历史、地理特征或地理位置。
第二节 人口与民族
-
世界上人口最多的国家
- 人口数量: 超过14亿(2025年第七次人口普查)。
- 人口特点: 人口基数大,人口增长速度有所减缓,但“独生子女”政策调整后,人口问题依然严峻。
-
人口分布
(图片来源网络,侵删)- 分布特点: 东多西少,疏密不均。
- 分界线: 黑河—腾冲一线。
- 东部: 平原、丘陵为主,气候湿润,经济发达,人口稠密。
- 西部: 高原、山地为主,气候干旱,经济落后,人口稀疏。
-
人口政策
- 基本国策: 计划生育。
- 当前政策: 全面二孩、三孩政策,以应对人口老龄化问题。
-
56个民族
- 民族构成: 以汉族为主,占总人口的92%左右,其他55个民族是少数民族。
- 民族分布特点: 大杂居、小聚居、交错居住。
- 汉族分布最广,主要集中在东部和中部。
- 少数民族主要分布在西南、西北和东北地区。
- 民族政策: 民族平等、民族团结、各民族共同繁荣。
- 人口最多的少数民族: 壮族(主要分布在广西)。
- 独特的民族风情:
- 蒙古族: 那达慕大会、摔跤、骑马。
- 傣族: 泼水节(云南西双版纳)。
- 藏族: 布达拉宫、雪顿节。
- 维吾尔族: 手鼓舞、开斋节(新疆)。
- 朝鲜族: 长鼓舞、跳板(吉林、辽宁)。
第二部分:中国的自然环境
第二章 中国的自然环境
第一节 地形和地势
-
地势特征: 西高东低,呈三级阶梯状分布。
- 第一级阶梯: 青藏高原,平均海拔4000米以上,有“世界屋脊”之称。
- 第二级阶梯: 高原和盆地为主,如内蒙古高原、黄土高原、云贵高原、塔里木盆地、准噶尔盆地、四川盆地,海拔1000-2000米。
- 第三级阶梯: 平原和丘陵为主,如东北平原、华北平原、长江中下游平原、东南丘陵,海拔500米以下。
- 意义:
- 利于海洋湿润气流深入内陆,形成丰富降水。
- 使许多大河滚滚东流,沟通东西交通,方便沿海与内地的联系。
- 阶梯交界处,落差大,水能资源丰富。
-
地形特征: 地形复杂多样,山区面积广大。
- 五种基本地形: 山地、高原、盆地、平原、丘陵。
- 主要山脉(“骨架”): 走向主要有东西走向、东北-西南走向、西北-东南走向、南北走向。
- 东西走向: 天山—阴山;昆仑山—秦岭;南岭。
- 东北-西南走向: 大兴安岭—太行山—巫山—雪峰山;长白山—武夷山。
- 南北走向: 贺兰山、横断山脉。
- 弧形山脉: 喜马拉雅山脉(世界最高大的山脉),主峰珠穆朗玛峰(世界最高峰)。
- 四大高原: 青藏高原、内蒙古高原、黄土高原、云贵高原。
- 四大盆地: 塔里木盆地(最大)、准噶尔盆地、柴达木盆地(“聚宝盆”)、四川盆地(“紫色盆地”)。
- 三大平原: 东北平原(最大)、华北平原、长江中下游平原(“鱼米之乡”)。
- 三大丘陵: 东南丘陵、辽东丘陵、山东丘陵。
第二节 气候
-
气温的分布与变化
- 冬季气温分布特点: 南北温差大,越往北气温越低。
原因:纬度位置(主要)、冬季风。
- 夏季气温分布特点: 除青藏高原外,全国普遍高温,南北温差小。
- 温度带: 从南到北划分为热带、亚热带、暖温带、中温带、寒温带、高原气候区。
- 冬季气温分布特点: 南北温差大,越往北气温越低。
-
降水的分布与变化
- 空间分布: 从东南沿海向西北内陆递减。
- 分界线: 800毫米等降水量线(秦岭—淮河一线);400毫米等降水量线(大兴安岭—兰州—拉萨一线)。
- 时间分布: 季节分配不均,主要集中在夏秋两季;年际变化大。
- 干湿地区: 湿润地区、半湿润地区、半干旱地区、干旱地区。
- 空间分布: 从东南沿海向西北内陆递减。
-
气候特征: 气候复杂多样,季风气候显著。
**季风气候显著: