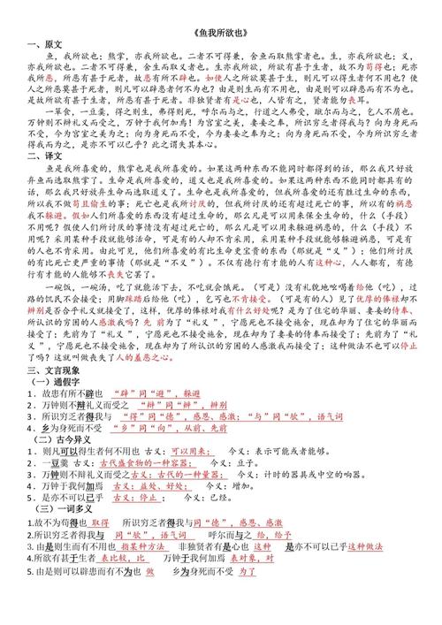
九年级下册语文复习资料有哪些重点?
校园之窗 2025年12月16日 02:29:17 99ANYc3cd6
九年级下册语文总复习指南
复习的核心思想是:回归课本、梳理知识、专题突破、模拟实战。
第一部分:回归课本,夯实基础
这是所有复习的起点,万变不离其宗,中考很多考点都直接或间接源于课本。

(图片来源网络,侵删)
重点课文梳理(按体裁/单元)
-
文言文:
- 《曹刿论战》:
- 重点字词:间、鄙、牺牲、狱、孚、福、加、鼓、驰、辙、轼、靡、竭、盈、靡、竭、盈、靡、竭、盈。
- 中心思想:阐述了“取信于民”是战争胜利的先决条件,强调了战争中战略战术的重要性(一鼓作气,再而衰,三而竭)。
- 人物形象:曹刿:政治远见、军事才能、爱国热情,鲁庄公:昏庸但能纳谏。
- 《邹忌讽齐王纳谏》:
- 重点字词:修、昳丽、窥、我孰与城北徐公美?、私、畏、欲、寝、旦日、孰、地方、左右、面刺、谤讥、间、期年、虽。
- 中心思想:说明广开言路、虚心纳谏对于国家治理的重要性。
- 论证方法:类比论证(以家事喻国事)、三叠式结构(三问三答)。
- 《出师表》:
- 重点字词:崩、殂、殊遇、开张圣听、陟罚臧否、刑赏、平明之理、偏私、内外异法、引喻失义、陟、臧、否、遗、以塞忠谏之路、性行淑均、晓畅、行阵和睦、优劣所、以彰其咎、斟酌损益、托付、以伤先帝之明、夙夜忧叹、庶、驽钝、攘除、斟酌损益、托付、以伤先帝之明、夙夜忧叹、庶、驽钝、攘除、彰、斟酌损益、托付、以伤先帝之明、夙夜忧叹、庶、驽钝、攘除。
- 中心思想:劝勉后主要继承先帝遗志,广开言路、严明赏罚、亲贤远佞,以完成“兴复汉室”的大业。
- 名句:亲贤臣,远小人,此先汉所以兴隆也;亲小人,远贤臣,此后汉所以倾颓也,受任于败军之际,奉命于危难之间,鞠躬尽瘁,死而后已。
- 《陈涉世家》:
- 重点字词:尝、辍、怅恨、苟、若、燕雀安知鸿鹄之志哉、发闾左、適戍、屯长、亡、等死、死国可乎、卜者、念鬼、篝火、狐鸣、指目、被、坚锐、刑、长吏、藉第令、十六七、王侯将相宁有种乎!
- 中心思想:记叙了陈胜、吴广发动起义的经过,揭示了“官逼民反”的真理。
- 人物形象:陈胜:有远大抱负、有组织领导能力、有反抗精神。
- 《曹刿论战》:
-
古诗词:
- 《词四首》:范仲淹《渔家傲·秋思》、苏轼《江城子·密州出猎》、李清照《满江红》、辛弃疾《破阵子·为陈同甫赋壮词以寄之》,重点把握词的意境、情感和名句。
- 《送东阳马生序》:宋濂,重点理解作者求学的艰辛和“以中有足乐者,不知口体之奉不若人也”的高尚境界。
- 《诗经》两首:《关雎》、《蒹葭》,重点了解“赋、比、兴”手法和重章叠句的结构特点。
-
现代文:
(图片来源网络,侵删)- 小说单元:《孔乙己》、《变色龙》、《蒲柳人家》,重点分析人物形象、环境描写的作用、小说的主题。
- 散文单元:《谈生命》、《那树》,重点理解散文的“形散神不散”,品味语言,把握作者的情感和哲理。
- 戏剧单元:《威尼斯商人》、《变脸》,重点了解戏剧冲突、人物语言(个性化、动作性)的特点。
语文基础知识(课本“读读写写”、“注释”是重点)
- 字音字形:整理课本中“读读写写”的所有字词,做到会读、会写、会用,注意多音字、形近字、易错字。
- 词语运用:重点掌握成语、近义词、关联词的用法,结合具体语境理解词义。
- 文学文化常识:记住重要作家的朝代、国籍、代表作;了解重要的文学流派和文化常识。
第二部分:专题突破,强化能力
针对中考的几大题型进行专项训练。
积累与运用
-
古诗文默写:
(图片来源网络,侵删)- 范围:九年级下册所有必背古诗词 + 七、八年级重点篇目。
- 方法:
- 理解记忆:理解诗句的含义,不要死记硬背。
- 归类记忆:按“爱国”、“思乡”、“咏物”、“哲理”等主题归类。
- 易错字:专门整理默写中容易写错的字(如“己”、“已、巳”,“赢、羸、蠃”)。
- 情景式默写:练习根据给定的情景写出相应的诗句。
-
综合性学习:
- 常见考点:图表信息提取、活动方案设计、材料探究与概括、语言表达得体。
- 复习方法:研究近3-5年的中考真题,掌握每种题型的答题思路和模板,图表题要“看标题、看内容、看变化、得结论”。
文言文阅读
-
课内文言文:
- 复习重点:见第一部分“重点课文梳理”。
- 训练方法:对每一篇重点文言文,都要做到:
- 逐字翻译:能准确翻译重点句子和全文。
- 虚词总结:整理“之、其、而、以、于、为、乎、者、也”等常见虚词的用法和意义。
- 特殊句式:判断句、省略句、倒装句、被动句。
- 内容理解:能回答关于文章内容、主旨、人物、写法的简答题。
-
课外文言文:
- 能力要求:能运用课内学到的知识和方法,读懂浅易的课外文言文。
- 答题技巧:
- 快速浏览:先读问题,再带着问题读文章,大致了解文章内容。
- 联系课内:遇到熟悉的实词、虚词,联系课内知识推断词义。
- 上下文推断:根据上下文的语境推断词义和句意。
- 翻译原则:直译为主,意译为辅,做到“信、达、雅”。
现代文阅读
-
记叙文(散文、小说)阅读
- 常见考点及答题思路:
- 标题的作用、点明主旨、作为线索、设置悬念、吸引读者等。
- 段落的作用:开头(总领全文、引出下文、设置悬念);中间(承上启下、铺垫);总结全文、点明主旨、深化主题、引人深思)。
- 句子的含义和作用:
- 含义:表层意思 + 深层含义(结合主旨和情感)。
- 作用:结构上(承上启下等);内容上(点明主旨、表现人物、渲染气氛等)。
- 人物形象分析:从语言、动作、神态、心理、外貌等描写入手,结合具体事例和作者的议论抒情来概括。
- 写作手法(表现手法):
- 比喻、拟人、排比、夸张、反复:增强语言表现力。
- 对比、衬托:突出……特点。
- 象征、托物言志:含蓄地表达主旨。
- 铺垫、伏笔:使结构严谨,情节发展合理。
- 设置悬念、欲扬先抑:增强文章吸引力。
- 主旨/情感概括:本文通过记叙……(内容),表达了作者……的情感/揭示了……的道理。
- 常见考点及答题思路:
-
说明文阅读
- 常见考点及答题思路:
- 说明对象及其特征:通读全文,抓住首尾段和关键句。
- 说明方法及作用:
- 举例子:具体真切地说明了……的特征。
- 列数字:科学准确、具体地说明了……的特征。
- 打比方:生动形象地说明了……的特征,增强文章的趣味性。
- 作比较:突出强调了……的特征。
- 分类别:条理清晰地说明了……的特征。
- 下定义:科学准确、简明扼要地揭示了……的本质特征。
- 画图表:直观形象地说明了……。
- 说明顺序:时间顺序、空间顺序、逻辑顺序(从整体到局部、从原因到结果、从主要到次要等)。
- 语言特点:准确性、科学性、严密性,答题时,常使用“XX词”表示……(限制/估计/推测),体现了说明文语言的准确性。
- 段落/句子作用:结构上(承上启下);内容上(引出/说明了……的特征/道理)。
- 常见考点及答题思路:
-
议论文阅读
- 常见考点及答题思路:
- 中心论点:通常在标题、开头(首段)、结尾或中间段落,表述形式是一个明确的判断句。
- 分论点:位于段首或段尾,是中心论点的支撑。
- 论据:
- 事实论据:概括事例。
- 道理论据:引用名言警句、公理定理。
- 作用:证明作者的……观点,增强说服力。
- 论证方法及作用:
- 举例论证:用……的事例,具体有力地论证了……的观点,使论证更有说服力。
- 道理论证:引用……的名言,充分有力地论证了……的观点,增强权威性。
- 对比论证:将……和……加以比较,突出强调了……的观点。
- 比喻论证:将……比作……,生动形象地论证了……的观点,使道理通俗易懂。
- 论证结构:并列式、层进式、总分式。
- 词句含义及作用:分析其在论证过程中的作用(如:使用“其次、等词语,使论证层次分明)。
- 常见考点及答题思路:
作文
作文是中考的“半壁江山”,必须高度重视。
-
素材积累:
- 课本素材:从课文中的人物(如陈胜、范仲淹、邹忌)和事件提炼写作素材。
- 生活素材:记录生活中的点滴感悟、难忘瞬间、亲情友情。
- 社会热点:关注时事新闻、社会现象(如科技发展、环境保护、传统文化)。
- 名言警句:分类整理名人名言、古诗词名句。
-
结构训练:
- 凤头:开头要漂亮,引人入胜,可采用开门见山、引用名言、设置悬念、描绘场景等方法。
- 猪肚:主体部分要内容充实,层次分明,学习使用“总-分-总”、“并列式”、“层进式”等结构,每个段落最好有中心句。
- 豹尾:结尾要有力,升华主旨,可采用总结全文、点明中心、发出号召、引人深思等方法。
-
语言锤炼:
- 避免语病:句子要通顺、完整。
- 生动形象:运用比喻、拟人、排比等修辞手法。
- 情感真挚:写自己真实的感受,打动人心。
-
专项训练:
- 审题立意:练习根据题目要求,准确把握题意,确立一个新颖、深刻的中心思想。
- 列提纲:动笔前先列提纲,明确文章的结构和主要内容。
- 限时训练:每周至少写一篇作文,并控制在45-60分钟内完成。
- 修改升格:写完后自己修改,或请老师、同学帮忙批改,针对问题进行修改。
第三部分:模拟实战,查漏补缺
- 使用高质量的模拟卷:选择2-3套最新的、质量高的中考模拟题。
- 严格限时模拟:完全按照中考的时间和流程进行,培养时间管理能力和应试心态。
- 认真分析试卷:
- 统计失分点:是基础知识不牢固,还是阅读理解能力欠缺,或是作文拖后腿?
- 建立错题本:将错题抄录下来,分析错误原因,并写下正确的解题思路,考前反复看错题本。
- 回归基础:针对模拟考试暴露出的问题,回归课本和复习资料,进行有针对性的巩固。
最后的小建议
- 心态平稳:复习是一个过程,不要因为暂时的困难而焦虑,相信自己,坚持到底。
- 劳逸结合:保证充足的睡眠,适当进行体育锻炼,保持良好的精神状态。
- 积极求助:遇到不懂的问题,及时向老师和同学请教。
祝你复习顺利,在中考中取得优异的成绩!加油!