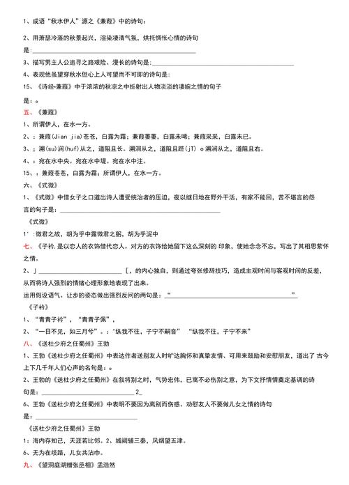
人教版八下语文默写范围有哪些重点?
校园之窗 2025年12月15日 17:04:09 99ANYc3cd6
古诗文
这部分是默写的重中之重,务必做到准确无误,包括字、词、句、标点。
课内古诗词
-
《关雎》
(图片来源网络,侵删)- 关关雎鸠,在河之洲,窈窕淑女,君子好逑。
- 参差荇菜,左右流之,窈窕淑女,寤寐求之。
- 求之不得,寤寐思服,悠哉悠哉,辗转反侧。
- 参差荇菜,左右采之,窈窕淑女,琴瑟友之。
- 参差荇菜,左右芼之,窈窕淑女,钟鼓乐之。
-
《蒹葭》
- 蒹葭苍苍,白露为霜,所谓伊人,在水一方。
- 溯洄从之,道阻且长,溯游从之,宛在水中央。
- 蒹葭萋萋,白露未晞,所谓伊人,在水之湄。
- 溯洄从之,道阻且跻,溯游从之,宛在水中坻。
- 蒹葭采采,白露未已,所谓伊人,在水之涘。
- 溯洄从之,道阻且右,溯游从之,宛在水中沚。
-
《式微》
- 式微,式微,胡不归?微君之故,胡为乎中露?
- 式微,式微,胡不归?微君之躬,胡为乎泥中?
-
《子衿》
- 青青子衿,悠悠我心,纵我不往,子宁不嗣音?
- 青青子佩,悠悠我思,纵我不往,子宁不来?
- 挑兮达兮,在城阙兮,一日不见,如三月兮。
-
《送杜少府之任蜀州》 王勃
(图片来源网络,侵删)- 城阙辅三秦,风烟望五津。
- 与君离别意,同是宦游人。
- 海内存知己,天涯若比邻。
- 无为在歧路,儿女共沾巾。
-
《望洞庭湖赠张丞相》 孟浩然
- 八月湖水平,涵虚混太清。
- 气蒸云梦泽,波撼岳阳城。
- 欲济无舟楫,端居耻圣明。
- 坐观垂钓者,徒有羡鱼情。
-
《石壕吏》 杜甫
- 暮投石壕村,有吏夜捉人,老翁逾墙走,老妇出门看。
- 吏呼一何怒!妇啼一何苦!
- 听妇前致词:三男邺城戍,一男附书至,二男新战死,存者且偷生,死者长已矣!室中更无人,惟有乳下孙,有孙母未去,出入无完裙,老妪力虽衰,请从吏夜归,急应河阳役,犹得备晨炊。
- 夜久语声绝,如闻泣幽咽,天明登前途,独与老翁别。
-
《茅屋为秋风所破歌》 杜甫
- 八月秋高风怒号,卷我屋上三重茅,茅飞渡江洒江郊,高者挂罥长林梢,下者飘转沉塘坳。
- 南村群童欺我老无力,忍能对面为盗贼,公然抱茅入竹去,唇焦口燥呼不得,归来倚杖自叹息。
- 俄顷风定云墨色,秋天漠漠向昏黑,布衾多年冷似铁,娇儿恶卧踏里裂,床头屋漏无干处,雨脚如麻未断绝,自经丧乱少睡眠,长夜沾湿何由彻!
- 安得广厦千万间,大庇天下寒士俱欢颜!风雨不动安如山,呜呼!何时眼前突兀见此屋,吾庐独破受冻死亦足!
-
《卖炭翁》 白居易
(图片来源网络,侵删)- 卖炭翁,伐薪烧炭南山中,满面尘灰烟火色,两鬓苍苍十指黑,卖炭得钱何所营?身上衣裳口中食,可怜身上衣正单,心忧炭贱愿天寒,夜来城外一尺雪,晓驾炭车辗冰辙,牛困人饥日已高,市南门外泥中歇。
- 翩翩两骑来是谁?黄衣使者白衫儿,手把文书口称敕,回车叱牛牵向北,一车炭,千余斤,宫使驱将惜不得,半匹红绡一丈绫,系向牛头充炭直。
-
《题破山寺后禅院》 常建
- 清晨入古寺,初日照高林。
- 曲径通幽处,禅房花木深。
- 山光悦鸟性,潭影空人心。
- 万籁此都寂,但余钟磬音。
-
《送友人》 李白
- 青山横北郭,白水绕东城。
- 此地一为别,孤蓬万里征。
- 浮云游子意,落日故人情。
- 挥手自兹去,萧萧班马鸣。
-
《卜算子·黄州定慧院寓居作》 苏轼
- 缺月挂疏桐,漏断人初静。
- 谁见幽人独往来,缥缈孤鸿影。
- 惊起却回头,有恨无人省。
- 拣尽寒枝不肯栖,寂寞沙洲冷。
-
《卜算子·咏梅》 陆游
- 驿外断桥边,寂寞开无主。
- 已是黄昏独自愁,更著风和雨。
- 无意苦争春,一任群芳妒。
- 零落成泥碾作尘,只有香如故。
-
《送东阳马生序》 宋濂 (节选)
- 余幼时即嗜学,家贫,无从致书以观,每假借于藏书之家,手自笔录,计日以还,天大寒,砚冰坚,手指不可屈伸,弗之怠,录毕,走送之,不敢稍逾约,以是人多以书假余,余因得遍观群书,既加冠,益慕圣贤之道,又患无硕师名人与游,尝趋百里外,从乡之先达执经叩问,先达德隆望尊,门人弟子填其室,未尝稍降辞色,余立侍左右,援疑质理,俯身倾耳以请;或遇其叱咄,色愈恭,礼愈至,不敢出一言以复;俟其欣悦,则又请焉,故余虽愚,卒获有所闻。
- 当余之从师也,负箧曳屣,行深山巨谷中,穷冬烈风,大雪深数尺,足肤皲裂而不知,至舍,四支僵劲不能动,媵人持汤沃灌,以衾拥覆,久而乃和,寓逆旅,主人日再食,无鲜肥滋味之享,同舍生皆被绮绣,戴朱缨宝饰之帽,腰白玉之环,左佩刀,右备容臭,烨然若神人;余则缊袍敝衣处其间,略无慕艳意,以中有足乐者,不知口体之奉不若人也,盖余之勤且艰若此。
课内文言文
-
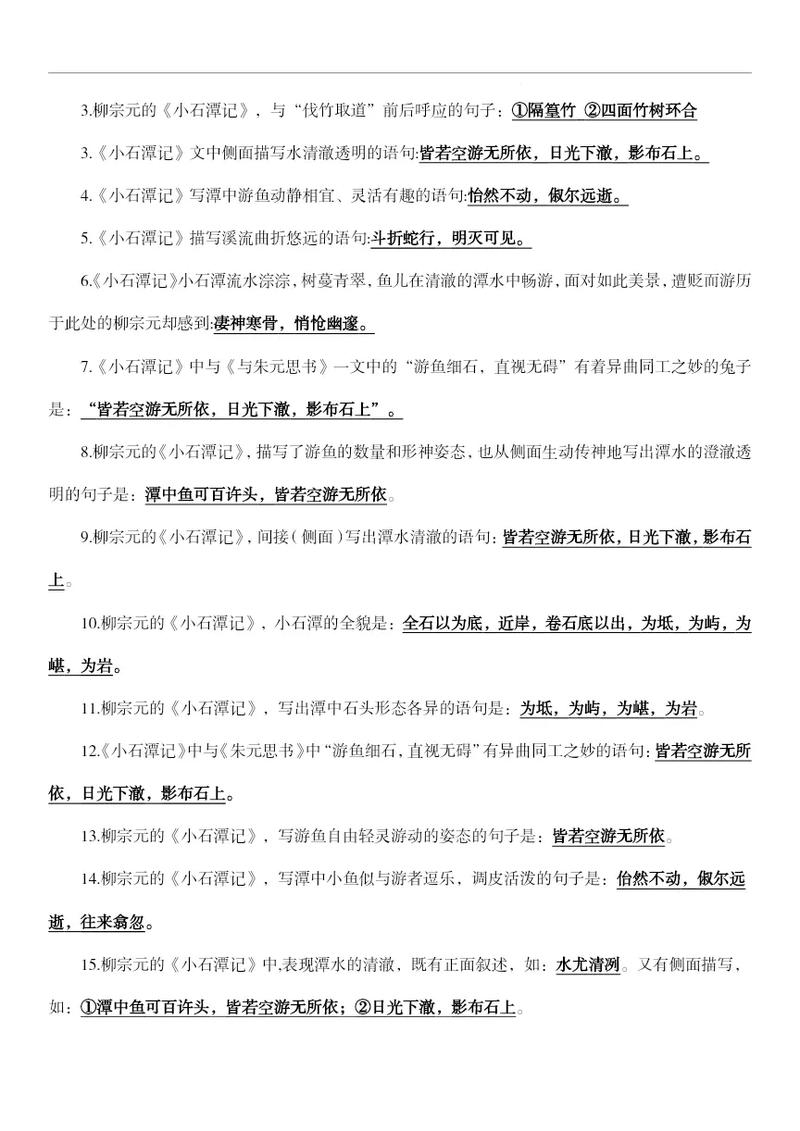
《小石潭记》 柳宗元
- 从小丘西行百二十步,隔篁竹,闻水声,如鸣珮环,心乐之,伐竹取道,下见小潭,水尤清冽,全石以为底,近岸,卷石底以出,为坻,为屿,为嵁,为岩,青树翠蔓,蒙络摇缀,参差披拂。
- 潭中鱼可百许头,皆若空游无所依,日光下澈,影布石上,佁然不动,俶尔远逝,往来翕忽,似与游者相乐。
- 潭西南而望,斗折蛇行,明灭可见,其岸势犬牙差互,不可知其源。
- 坐潭上,四面竹树环合,寂寥无人,凄神寒骨,悄怆幽邃,以其境过清,不可久居,乃记之而去。
-
《岳阳楼记》 范仲淹
- 庆历四年春,滕子京谪守巴陵郡,越明年,政通人和,百废具兴,乃重修岳阳楼,增其旧制,刻唐贤今人诗赋于其上,属予作文以记之。
- 予观夫巴陵胜状,在洞庭一湖,衔远山,吞长江,浩浩汤汤,横无际涯;朝晖夕阴,气象万千,此则岳阳楼之大观也,前人之述备矣,然则北通巫峡,南极潇湘,迁客骚人,多会于此,览物之情,得无异乎?
- 若夫淫雨霏霏,连月不开,阴风怒号,浊浪排空;日星隐曜,山岳潜形;商旅不行,樯倾楫摧;薄暮冥冥,虎啸猿啼,登斯楼也,则有去国怀乡,忧谗畏讥,满目萧然,感极而悲者矣。
- 至若春和景明,波澜不惊,上下天光,一碧万顷;沙鸥翔集,锦鳞游泳;岸芷汀兰,郁郁青青,而或长烟一空,皓月千里,浮光跃金,静影沉璧;渔歌互答,此乐何极!登斯楼也,则有心旷神怡,宠辱偕忘,把酒临风,其喜洋洋者矣。
- 嗟夫!予尝求古仁人之心,或异二者之为,何哉?不以物喜,不以己悲;居庙堂之高则忧其民;处江湖之远则忧其君,是进亦忧,退亦忧,然则何时而乐耶?其必曰“先天下之忧而忧,后天下之乐而乐”乎,噫!微斯人,吾谁与归?时六年九月十五日。
-
《醉翁亭记》 欧阳修
- 环滁皆山也,其西南诸峰,林壑尤美,望之蔚然而深秀者,琅琊也,山行六七里,渐闻水声潺潺而泻出于两峰之间者,酿泉也,峰回路转,有亭翼然临于泉上者,醉翁亭也,作亭者谁?山之僧智仙也,名之者谁?太守自谓也,太守与客来饮于此,饮少辄醉,而年又最高,故自号曰醉翁也,醉翁之意不在酒,在乎山水之间也,山水之乐,得之心而寓之酒也。
- 若夫日出而林霏开,云归而岩穴暝,晦明变化者,山间之朝暮也,野芳发而幽香,佳木秀而繁阴,风霜高洁,水落而石出者,山间之四时也,朝而往,暮而归,四时之景不同,而乐亦无穷也。
- 至于负者歌于途,行者休于树,前者呼,后者应,伛偻提携,往来而不绝者,滁人游也,临溪而渔,溪深而鱼肥;酿泉为酒,泉香而酒洌;山肴野蔌,杂然而前陈者,太守宴也,宴酣之乐,非丝非竹,射者中,弈者胜,觥筹交错,起坐而喧哗者,众宾欢也,苍颜白发,颓然乎其间者,太守醉也。
- 已而夕阳在山,人影散乱,太守归而宾客从也,树林阴翳,鸣声上下,游人去而禽鸟乐也,然而禽鸟知山林之乐,而不知人之乐;人知从太守游而乐,而不知太守之乐其乐也,醉能同其乐,醒能述以文者,太守也,太守谓谁?庐陵欧阳修也。
第二部分:现代文
现代文的默写相对较少,主要集中在一些优美的写景状物或议论抒情段落。
-
《大自然的语言》 竺可桢 (节选)
- 几千年来,劳动人民注意了草木荣枯、候鸟去来等自然现象同气候的关系,据以安排农事,杏花开,好像大自然在传语要赶快耕地;桃花开,又好像在暗示要赶快种谷子,布谷鸟开始唱歌,劳动人民懂得它在唱什么:“阿公阿婆,割麦插禾。”这样,花香鸟语,草长莺飞,都是大自然的语言。
-
《阿长与<山海经>》 鲁迅 (节选)
- “哥儿,有画儿的‘三哼经’,我给你买来了!”
- 我似乎遇着了一个霹雳,全体都震悚起来;赶紧去接过来,打开纸包,是四本小小的书,略略一翻,人面的兽,九头的蛇,……果然都在内,这又使我发生新的敬意了,别人不肯做,或不能做的事,她却能够做成功,她确有伟大的神力,谋害隐鼠的怨恨,从此完全消灭了。**
-
《安塞腰鼓》 刘成章 (节选)
- 好一个安塞腰鼓!
- 一捶起来就发狠了,忘情了,没命了!百十个斜背响鼓的后生,如百十块被强震不断击起的石头,狂舞在你的面前,骤雨一样,是急促的鼓点;旋风一样,是飞扬的流苏;乱蛙一样,是蹦跳的脚步;火花一样,是闪射的瞳仁;斗虎一样,是强健的风姿,黄土高原上,爆出一场多么壮阔、多么豪放、多么火烈的舞蹈哇——安塞腰鼓!**
默写小贴士
- 理解记忆: 先理解文章的意思、情感和结构,再进行记忆,效果远好于死记硬背。
- 分块背诵: 将长篇诗文分成几个小部分,逐个击破,最后再串联起来。
- 反复默写: “好记性不如烂笔头”,合上书,自己动手默写,写完后再对照原文,找出错别字、漏字、添字,重点订正。
- 注意易错点:
- 通假字: 如《送东阳马生序》中的“支”通“肢”,“被”通“披”。
- 同音字/形近字: 如“己、已、巳”,“在、再”,“拔、拨”。
- 虚词: 如“之、乎、者、也、而、以、于”等,不能漏掉或写错。
- 标点符号: 逗号、句号、分号、问号、感叹号等要准确。
- 利用早晚: 早晨和晚上是记忆的黄金时间,可以用来进行背诵和复习。
希望这份清单能对你的语文学习有所帮助!祝你学习进步,考试顺利!