北京中考古诗文阅读怎么考?
经典古诗 2026年1月30日 08:57:58 99ANYc3cd6
总体特点与趋势
- “稳”是主基调:考查范围基本紧扣《义务教育语文课程标准(2025年版)》推荐的背诵篇目,特别是北京本地教材(如人教版北京版)中的重点篇目,题型稳定,以选择题、填空题、简答题为主。
- “变”是方向标:近年来,越来越强调情境化和思维深度,不再是简单的字词翻译和默写,而是将古诗文放在一个具体的“情境”中(如旅行、交友、治国、言志),考查学生的理解和迁移能力。
- “素养”是核心:注重考查学生的文化传承与理解、思维发展与提升两大核心素养,题目设计引导学生感受中华优秀传统文化,并运用批判性思维进行分析评价。
考查内容与常见篇目
北京中考的古诗文阅读通常分为两个部分:古诗阅读和文言文阅读。
(一) 古诗阅读
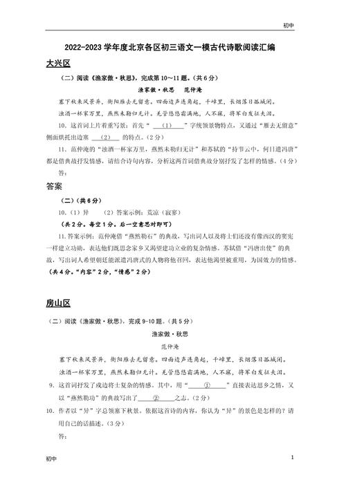
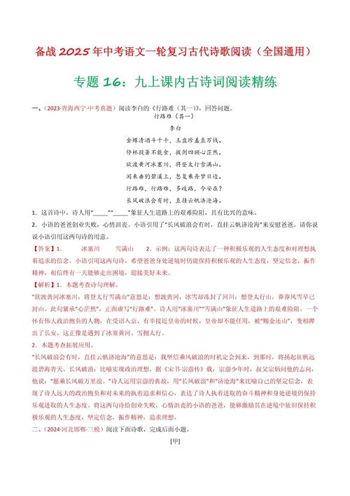
古诗阅读一般为两首诗的组合,考查形式多样。

(图片来源网络,侵删)
常见考查组合模式:
-
主题相同/相近,情感异同:这是最经典的模式,两首诗围绕同一个主题(如“送别”、“咏物”、“思乡”、“爱国”),但情感基调或侧重点不同,要求学生进行比较分析。
- 示例主题:
- 送别:李白《送友人》与王勃《送杜少府之任蜀州》。
- 咏物:陆游《卜算子·咏梅》与王安石《梅花》。
- 爱国:杜甫《春望》与文天祥《过零丁洋》。
- 哲理:王安石《登飞来峰》与朱熹《观书有感》。
- 田园:陶渊明《饮酒》与王维《山居秋暝》。
- 示例主题:
-
同一作者的不同作品:考查对作者风格、情感变化的理解。
- 示例:李清照前后期词作对比(如《如梦令·常记溪亭日暮》与《武陵春·春晚》)。
-
不同体裁的组合:如一首唐诗与一首宋词的组合,考查对诗歌体裁特点的把握。
(图片来源网络,侵删)
高频考查的诗人/词人:李白、杜甫、白居易、王维、苏轼、辛弃疾、李清照、陆游等。
(二) 文言文阅读
文言文阅读通常是一篇课内文言文 + 一篇课外文言文的组合。
课内文言文
这部分是基础,考查对教材篇目的掌握程度。

(图片来源网络,侵删)
高频考查篇目(近5-8年):
- 《论语》十二则:必考!考查对儒家思想、孔子教育理念的理解,如“学而时习之”、“己所不欲,勿施于人”、“三人行,必有我师焉”等。
- 《岳阳楼记》(范仲淹):经典中的经典,重点考查“不以物喜,不以己悲”的旷达胸襟和“先天下之忧而忧,后天下之乐而乐”的政治抱负。
- 《醉翁亭记》(欧阳修):考查“醉翁之意不在酒,在乎山水之间也”的深层含义,以及与民同乐的思想。
- 《出师表》(诸葛亮):考查诸葛亮“报先帝而忠陛下”的忠诚、智慧和“亲贤臣,远小人”的治国建议。
- 《桃花源记》(陶渊明):考查对理想社会“世外桃源”的理解,以及作者对现实的批判。
- 《曹刿论战》(《左传》):考查“一鼓作气,再而衰,三而竭”的军事思想和取信于民的道理。
- 《孟子》三章(《得道多助,失道寡助》《生于忧患,死于安乐》):考查“天时不如地利,地利不如人和”以及“生于忧患,死于安乐”的论证过程和现实意义。
- 《三峡》(郦道元):考查对三峡四季景物的描写和语言特点。
- 《记承天寺夜游》(苏轼):考查苏轼在逆境中依然保持的豁达心境和闲情雅趣。
课外文言文
这部分是拉开差距的关键,考查学生的迁移能力和文言素养。
-
选材特点:
- 篇幅短小:通常在150-300字之间。
- 主题鲜明:多选自《世说新语》(魏晋名士言行)、笔记小说、历史典籍等,内容多为品德修养、智慧故事、人生感悟、历史人物轶事。
- 难度适中:实词、虚词的考查难度不会超过课内所学,但会涉及少量新词,需要结合上下文推断。
-
高频主题:
- 品德:诚信、孝顺、谦逊、廉洁。
- 智慧:处事得当、巧言善辩、明辨是非。
- 教育:尊师重道、劝学。
- 人物:历史名人、隐士、文人雅士。
核心题型与解题技巧
(一) 古诗阅读
-
内容理解题
- 提问方式:“这两首诗分别描绘了怎样的画面?”、“这首诗主要写了什么内容?”
- 解题技巧:抓取诗中的意象(如“杨柳”、“明月”、“孤帆”),并用描绘性语言串联起来,构成一幅完整的画面,注意动词和形容词的运用。
-
情感主旨题
- 提问方式:“这两首诗都表达了……之情,但侧重点有何不同?”、“这首诗抒发了诗人怎样的思想感情?”
- 解题技巧:
- 是诗歌的眼睛,往往点明主旨或事件。
- 抓关键词:寻找诗中直接抒情的词(如“愁”、“喜”、“恨”、“乐”)。
- 析意象:不同的意象往往对应不同的情感(如“鸿雁”常指代思乡,“杜鹃”常指代悲苦)。
- 明背景:了解诗人的生平遭遇和写作背景至关重要。
- 比较异同:回答比较题时,要先分别概括两首诗的情感,然后找出其“同中之异”或“异中之同”。
-
炼字/炼句题
- 提问方式:“‘X’字用得好,好在哪里?”、“请赏析‘XX’这句诗的妙处。”
- 解题技巧(三步法):
- 解词义:解释该字/句在诗中的本义和引申义。
- 描景象:把该字/句放入原句中,描绘出它所展现的画面或情景。
- 说效果/情感:分析这个字/句在表情达意、炼字艺术(如炼动词、形容词、数词、虚词)上的作用。
-
表现手法/写作技巧题
- 提问方式:“这首诗运用了哪些表现手法来写……?”、“请简要分析这首诗的艺术特色。”
- 常见手法:
- 修辞:比喻、拟人、夸张、对偶、借代、用典。
- 表现手法:借景抒情、融情于景、托物言志、虚实结合、对比衬托、动静结合、以小见大。
- 解题技巧:“手法 + 分析 + 效果”,先点明手法,再结合诗句具体分析是如何运用的,最后说明这种手法达到了怎样的艺术效果或表达了什么情感。
(二) 文言文阅读
-
实词解释题
- 提问方式:“解释下列加点词在句中的意思。”
- 解题技巧:
- 课内迁移:优先回忆这个词在课内学过的意思。
- 语境推断:结合上下文,推断词义,一个字有几个意思,看哪个意思放在这里最通顺。
- 语法分析:分析这个词在句子中充当的成分(主语、谓语、宾语等),有助于判断词性,从而推断词义。
- 成语联想:很多文言词义保留在现代成语中,如“走”在古文中是“跑”,可联想成语“走马观花”。
-
虚词辨析题
- 提问方式:“下列各组加点词意义和用法相同的一项是?”
- 解题技巧:重点掌握常见虚词(之、其、而、以、于、为、乎、者、也)的几种常见用法,做题时,将每个选项中的两个“之”(或其他词)的用法分别分析,然后进行比较。
-
句子翻译题
- 提问方式:“将文中画线句子翻译成现代汉语。”
- 解题技巧(信、达、雅):
- 直译为主,意译为辅:尽量字字对应,忠实原文。
- 注意通假字、词类活用、特殊句式:这是翻译的难点和得分点。
- 词类活用:名词作动词、形容词作动词等(如“一狼洞其中”的“洞”是名词作动词,打洞)。
- 特殊句式:判断句(……者,……也)、省略句(省略主语、宾语)、倒装句(宾语前置、状语后置)等。
- 补充成分,语意通顺:把省略的成分补上,使句子符合现代汉语的表达习惯。
-
内容理解与探究题
- 提问方式:“请结合全文,谈谈你对……的看法。”、“文中XX人物具有怎样的品质?”、“两则材料都谈到了……,但有何不同?”
- 解题技巧:
- 回归原文:答案一定在原文中,不要凭空想象。
- 筛选信息:找到与问题相关的句子,进行概括和提炼。
- 整合归纳:将分散的信息点整合起来,分点作答,条理清晰。
- 谈启示/看法:要结合文章主旨,联系现实生活,谈出自己的真实感悟,做到言之有理。
备考策略
- 回归教材,夯实基础:把北京版教材中的所有古诗文篇目过一遍,做到“三会”:会背诵、会默写、会翻译,特别是高频篇目,要逐字逐句过关。
- 构建知识网络:将学过的文言实词、虚词、通假字、词类活用、特殊句式等分类整理,形成自己的知识体系。
- 专题训练,强化技巧:针对不同的题型(炼字、手法、情感比较、人物分析等)进行专项练习,熟练掌握解题方法和答题模式。
- 广泛阅读,提升语感:在课余时间,可以适当阅读一些浅易的文言文选段,如《世说新语》、《聊斋志异》等,培养文言文阅读的语感和兴趣。
- 研究真题,把握方向:认真研究近3-5年的北京中考古诗文真题,感受其命题风格、考查重点和难度变化,做到知己知彼。
- 规范书写,卷面整洁:简答题和翻译题要注意条理清晰,书写工整,给阅卷老师留下好印象。
北京中考的古诗文阅读既注重基础知识的扎实,又考查学生的思辨能力和文化素养,只要方法得当,持之以恒,一定能取得理想的成绩,祝你备考顺利!