课标九年级必背古诗文
经典古诗 2025年12月23日 16:39:33 99ANYc3cd6
第一部分:古诗词
这部分诗词不仅要求背诵,还要求理解其内容、情感和艺术特色。
课内必背篇目
-
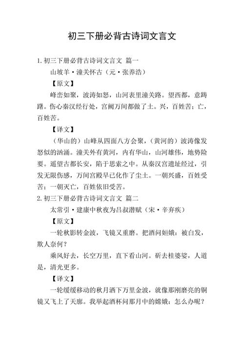
《行路难·其一》· 李白
(图片来源网络,侵删)- 核心名句: 长风破浪会有时,直挂云帆济沧海。
- 赏析要点: 这首诗以行路难比喻世道险阻,抒发了诗人怀才不遇的苦闷和愤激,但最终又以“长风破浪”的豪迈诗句,表现了积极乐观、坚信理想的坚定信念,情感跌宕起伏,是李白浪漫主义诗歌的代表作。
-
《酬乐天扬州初逢席上见赠》· 刘禹锡
- 核心名句: 沉舟侧畔千帆过,病树前头万木春。
- 赏析要点: 诗人被贬谪二十多年后回到扬州,在宴席上酬答白居易,诗中既有对自身遭遇的感慨,更有对世事变迁、新事物必将取代旧事物的哲理思考。“沉舟”“病树”是自比,而“千帆过”“万木春”则展现了豁达的胸襟和积极进取的精神。
-
《水调歌头·明月几时有》· 苏轼
- 核心名句: 但愿人长久,千里共婵娟。
- 赏析要点: 这是一首中秋咏月兼怀亲人的杰作,词人由对宇宙、人生的哲理思考,转向对人间亲情的美好祝愿,全词意境开阔,想象奇特,将理趣、情趣、景趣融为一体,是宋词中豪放派的巅峰之作。
-
《破阵子·为陈同甫赋壮词以寄之》· 辛弃疾
- 核心名句: 了却君王天下事,赢得生前身后名,可怜白发生!
- 赏析要点: 这是一首“壮词”,充满了金戈铁马的战斗激情和收复失地的雄心壮志,上阕追忆军旅生涯,气势磅礴;下阔回到现实,发出“可怜白发生”的悲叹,形成了强烈的对比,抒发了报国无门、壮志未酬的悲愤。
-
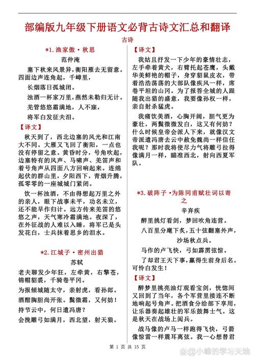
《渔家傲·秋思》· 范仲淹
(图片来源网络,侵删)- 核心名句: 浊酒一杯家万里,燕然未勒归无计。
- 赏析要点: 这首词写边塞秋景,抒发了将士们思乡与渴望建功立业的矛盾心情。“人不寐,将军白发征夫泪”是点睛之笔,将全词的悲壮气氛推向高潮,是宋词中最早以“边塞”入词的典范之一。
-
《江城子·密州出猎》· 苏轼
- 核心名句: 会挽雕弓如满月,西北望,射天狼。
- 赏析要点: 这是苏轼第一首豪放词,词人以出猎为题材,塑造了一个英武豪迈、气概非凡的太守形象。“天狼”星,在古代主侵掠,这里借指侵扰北宋的辽和西夏,表达了作者渴望杀敌报国、建功立业的雄心壮志。
-
《定风波·莫听穿林打叶声》· 苏轼
- 核心名句: 竹杖芒鞋轻胜马,谁怕?一蓑烟雨任平生。
- 赏析要点: 这首词通过途中遇雨这件小事,表达了词人面对人生风雨时豁达、乐观、超然的态度,词人从自然界的风雨联想到人生的风雨,展现了其“也无风雨也无晴”的旷达胸襟和随遇而安的人生态度。
-
《临江仙·夜登小阁,忆洛中旧游》· 陈与义
- 核心名句: 杏花疏影里,吹笛到天明。
- 赏析要点: 这首词通过今昔对比,抒发了对往昔美好生活的怀念和对国家兴亡的深沉感慨,上阕回忆年少时与友人在洛阳的欢聚,意境优美;下阕写如今国破家亡的飘零之苦,情感悲凉,形成巨大反差。
-
《太常引·建康中秋夜为吕叔潜赋》· 辛弃疾
(图片来源网络,侵删)- 核心名句: 一轮秋影转金波,飞镜又重磨,把酒问姮娥:被白发、欺人奈何?
- 赏析要点: 这首词借中秋赏月,抒发了词人功业未成、岁月流逝的焦虑与悲愤,词人想象丰富,将月亮比作“飞镜”,并想“斫去桂婆娑”,表达了自己扫清障碍、收复中原的强烈愿望。
-
《浣溪沙·一曲新词酒一杯》· 晏殊
- 核心名句: 无可奈何花落去,似曾相识燕归来。
- 赏析要点: 这首词抒发了对春光易逝、好景不常的惆怅之情,语言圆融,意境优美,尤其是“无可奈何花落去,似曾相识燕归来”一联,对仗工整,蕴含着深刻的人生哲理,成为千古传诵的名句。
第二部分:文言文
文言文不仅要求背诵关键段落,更重要的是理解实词、虚词的含义,把握文章的思路和主旨。
课内必背篇目
-
《岳阳楼记》· 范仲淹
- 核心背诵段落:
- “予观夫巴陵胜状……” (开篇总写洞庭湖胜景)
- “若夫淫雨霏霏……” (写悲景悲情)
- “至若春和景明……” (写喜景喜情)
- “嗟夫!予尝求古仁人之心……” (议论,点明“不以物喜,不以己悲”的核心)
- “先天下之忧而忧,后天下之乐而乐。” (千古名句,点明主旨)
- 赏析要点: 这是一篇融叙事、写景、抒情、议论于一体的千古名文,文章通过对洞庭湖两种不同景象的描写,引出“迁客骚人”的“览物之情”,并以此铺垫,提出了“不以物喜,不以己悲”和“先天下之忧而忧,后天下之乐而乐”的崇高政治抱负和旷达胸襟。
- 核心背诵段落:
-
《醉翁亭记》· 欧阳修
- 核心背诵段落:
- “环滁皆山也……” (开篇写景,气势不凡)
- “醉翁之意不在酒,在乎山水之间也。” (点明主旨)
- “若夫日出而林霏开……” (描写山中四时之景)
- “然而禽鸟知山林之乐,而不知人之乐;人知从太守游而乐,而不知太守之乐其乐也。” (结尾议论,升华主题)
- 赏析要点: 本文以“乐”字贯穿全文,写了山水之乐、宴酣之乐、禽鸟之乐、游人之乐,最终归结为太守与民同乐的情怀,文章语言优美,句式灵活,多用骈偶,音律和谐,一唱三叹,是宋代散文的典范。
- 核心背诵段落:
-
《湖心亭看雪》· 张岱
- 核心背诵段落:
- “大雪三日,湖中人鸟声俱绝。” (写雪后寂静)
- “雾凇沆砀,天与云与山与水,上下一白。” (写雪景空阔)
- “莫说相公痴,更有痴似相公者!” (舟子评价,点出“痴”字)
- 赏析要点: 本文用极简的笔墨,描绘了西湖雪后空濛、寂静的景象,营造出一种天人合一、万物渺小的意境,作者以“痴”自况,表现出他清高脱俗、孤芳自赏的情怀和对故国往事的怀念。
- 核心背诵段落:
-
《诗词三首》
- 《行路难》(李白) (已在古诗词部分详述)
- 《酬乐天扬州初逢席上见赠》(刘禹锡) (已在古诗词部分详述)
- 《水调歌头·明月几时有》(苏轼) (已在古诗词部分详述)
-
《诗词三首》
- 《岳阳楼记》(范仲淹) (已在文言文部分详述)
- 《醉翁亭记》(欧阳修) (已在文言文部分详述)
- 《湖心亭看雪》(张岱) (已在文言文部分详述)
学习建议
- 理解先行: 不要死记硬背,先理解每一首诗、每一篇文章的写作背景、作者情感和文章主旨。
- 反复诵读: 大声朗读,感受诗词的韵律和节奏,体会文言文的语感和气势。
- 抓住关键: 重点记忆核心名句和关键段落,这些往往是考试的重点。
- 勤于梳理: 对于文言文,要自己动手梳理通假字、一词多义、词类活用、特殊句式等知识点,建立自己的知识体系。
- 学以致用: 尝试运用学到的诗句和典故,在写作中引用,提升文章的文化底蕴。
这份清单基本涵盖了九年级语文学习的重点和难点,希望这份整理能帮助你高效地复习和备考!加油!