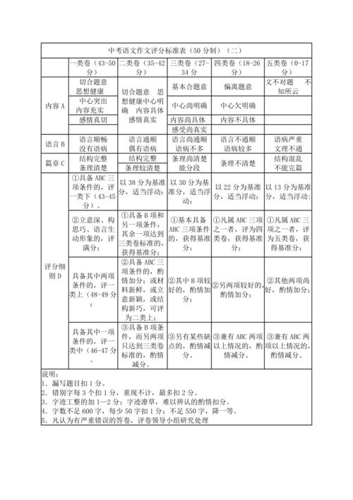
60分的作文评分标准
作文示例 2025年12月25日 17:27:03 99ANYc3cd6
总体原则
60分制的作文评分遵循“内容为王,文采为辅,结构清晰,卷面整洁”的总体原则,评分的核心是考察考生的思想深度、语言表达能力和逻辑思维能力。
评分过程通常分为四等:

- 一等(50-60分):优秀
- 二等(40-49分):良好
- 三等(30-39分):基础
- 四等(29分及以下):不合格
在确定等次后,阅卷老师会根据细则在该等次内打分。
核心评分维度(细则)
一篇作文的得分主要取决于以下四个方面,它们共同构成了评分的骨架。
内容与立意 (20分)
这是评分的灵魂,决定文章的档次,主要考察文章的思想性、深刻性和现实意义。
-
一等(16-20分):立意深刻,思想健康
(图片来源网络,侵删)- 切题精准:完全理解并紧扣题目要求,中心思想明确、突出。
- 思想深刻:能够由表及里,由浅入深,探讨问题的本质,展现出独特的见解和思考,从个人经历上升到时代精神,从社会现象挖掘文化根源。
- 材料新颖:选材独特,能够使用新颖、典型、有说服力的例子来支撑观点,避免陈词滥调。
- 现实意义与时代、社会、生活紧密联系,能引发读者共鸣或思考。
-
二等(12-15分):立意明确,内容较充实
- 基本切题:能够理解题意,中心思想明确,但可能不够突出或稍有偏差。
- 思想平稳:观点正确,但缺乏深度和新意,停留在对问题的表面描述。
- 材料恰当:能够使用常见、恰当的例子来证明观点,但可能不够新颖或典型。
- 内容完整:文章要素齐全,有头有尾。
-
三等(8-11分):立意基本清晰,内容单薄
- 基本切题:中心思想基本明确,但表达不清或存在部分游离主题的情况。
- 思想肤浅:观点比较简单,缺乏独立思考,多为常识性论述。
- 材料贫乏:例子陈旧、单一,或与观点关联不紧密,说服力不强。
- 内容不完整:可能缺少某些必要的环节,论述不充分。
-
四等(7分及以下):立意不明或偏题,内容空洞
- 偏离题意:完全误解题目要求,另起炉灶,或观点错误、消极。
- 思想混乱:没有明确的中心思想,东拉西扯,不知所云。
- 无材料:通篇是空话、套话,没有具体事例支撑。
- 内容残缺:字数严重不足,结构混乱。
语言表达 (20分)
这是评分的血肉,展现考生的语文功底,主要考察语言的准确性、生动性和流畅性。

-
一等(16-20分):语言流畅,富有文采
- 用词精准:词汇丰富,用词准确、生动,能准确表达细微差别。
- 句式灵活:句式多样,长短句结合,善用排比、比喻、拟人等修辞手法,增强语言表现力。
- 表达流畅:行文如流水,没有语病,逻辑清晰,衔接自然。
- 文采斐然:语言优美,富有感染力,能给人留下深刻印象。
-
二等(12-15分):语言通顺,表达清楚
- 用词基本准确:用词恰当,偶有不准确或重复之处。
- 句式较单一:以陈述句为主,句式变化较少,但无明显语病。
- 表达基本流畅:文章通顺易懂,偶有生硬或不连贯的地方。
- 文采一般:语言朴实,缺乏修辞和变化。
-
三等(8-11分):语言基本通顺,表达不畅
- 用词不当:用词不准、啰嗦或存在方言词汇。
- 句式单调:句式单一,缺乏变化,存在少量语病。
- 表达欠流畅:句子之间衔接生硬,有拗口或费解之处。
- 文采欠缺:语言平淡,缺乏感染力。
-
四等(7分及以下):语言不通,语病严重
- 用词混乱:用词错误百出,词不达意。
- 句式杂糅:病句多,句式混乱,严重影响阅读。
- 表达不通:文章晦涩难懂,无法顺畅阅读。
- 无文采可言。
结构与层次 (10分)
这是评分的骨架,体现考生的逻辑组织能力,主要考察文章的条理性和完整性。
-
一等(9-10分):结构严谨,层次分明
- 思路清晰:开头、主体、结尾完整,过渡自然,逻辑严密。
- 层次清晰:主体部分有明确的段落中心,段落之间有清晰的逻辑关系(如并列、递进、转折等)。
- 详略得当:重点突出,次要内容简略处理,主次分明。
-
二等(7-8分):结构完整,层次较清楚
- 思路基本清晰:有开头、主体、但过渡可能不够自然。
- 层次基本清楚:段落大意明确,但逻辑关系可以更清晰。
- 详略基本得当:能分清主次,但处理得不够好。
-
三等(5-6分):结构基本完整,层次不清
- 思路混乱:结构不完整,如缺少开头或结尾,段落之间缺乏逻辑联系。
- 层次不清:段落中心不明确,或内容交叉重复。
- 详略不当:该详不详,该略不略,重点不突出。
-
四等(4分及以下):结构混乱,不成篇章
- 结构残缺:文章没有基本的结构,段落划分随意。
- 逻辑混乱:思路不清,东一榔头西一棒子。
- 无层次感。
卷面与书写 (10分)
这是评分的门面,体现考生的学习态度,主要考察书写规范性和卷面整洁度。
-
一等(9-10分):书写美观,卷面整洁
- 字体工整:字迹清晰、美观,易于辨认。
- 卷面整洁:无涂改,无污渍,格式规范。
-
二等(7-8分):书写规范,卷面较整洁
- 字体清楚:字迹清楚,辨认无障碍,但不够美观。
- 卷面较整洁:有少量涂改,但不影响整体观感。
-
三等(5-6分):书写潦草,卷面不洁
- 字迹潦草:字迹难以辨认,影响阅读。
- 卷面不洁:涂改较多,有污渍,格式混乱。
-
四等(4分及以下):字迹难辨,卷面极差
- 字迹极差:如“天书”,严重影响阅读。
- 卷面极差:乱涂乱画,无法下笔。
关键注意事项
- 错别字和标点:错别字和标点符号使用不当会酌情扣分,每3个错别字扣1分,最多扣3分,标点错误较多也会扣分。
- 字数要求:未达到字数要求的作文会酌情扣分,要求800字,每少50字扣1分。
- 抄袭与套作:一旦发现抄袭或套作(宿构),将视情况严重扣分,甚至判为0分。
- 评分流程:阅卷老师通常采用“整体印象分”和“分项打分”相结合的方式,先通读全文,给出一个总体印象,再根据上述细则进行微调,确保评分的公平性。
要想在60分制的作文中取得高分,考生需要做到:
- 立意上:准、深、新。
- 语言上:准、活、美。
- 结构上:清、严、当。
- 卷面上:工、整、洁。
这四者相辅相成,共同构成了一篇优秀作文的完整要素。