九年级历史知识点速记,如何高效记忆不混淆?
校园之窗 2026年1月23日 12:33:04 99ANYc3cd6
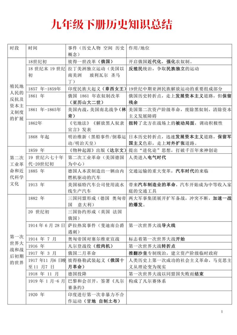
第一部分:世界古代史(作为背景,简要回顾)
相对较少,主要作为理解近现代史发展的基础。
| 时间段 | 核心事件 | 速记口诀/要点 | |
|---|---|---|---|
| 古代亚非文明 | 古代埃及、两河流域、印度、中国文明 | 金字塔、汉谟拉比法典、种姓制度、甲骨文 | 四大文明古国,各有“代表作” |
| 古代欧洲文明 | 古希腊(民主政治)、古罗马(法制) | 雅典民主、罗马法、十二铜表法 | 西方源头:希腊的“脑”,罗马的“法” |
| 封建时代的欧洲与亚洲 | 西欧封建庄园、拜占庭帝国、阿拉伯帝国、日本大化改新 | 庄园、封君封臣、伊斯兰教、武士道 | 欧洲“分”,亚洲“合”(阿拉伯、日本) |
第二部分:世界近代史(九年级上册核心)
这是中考的重中之重,以“资本主义产生、发展、扩张”为主线。

(图片来源网络,侵删)
【单元一:资本主义制度的初步确立】(14-18世纪)
| 时间 | 事件 | 意义/影响 | 速记口诀 | |
|---|---|---|---|---|
| 14-17世纪 | 文艺复兴 | 人文主义、但丁《神曲》、莎士比亚、“人的发现” | 思想解放运动,为资本主义产生奠定思想基础。 | 文艺复兴,人性解放;但丁莎士比亚,光芒万丈。 |
| 15-16世纪 | 新航路开辟 | 迪亚士、哥伦布、达·伽马、麦哲伦、“世界”的发现 | 世界开始连为一个整体,资本主义世界市场开始形成。 | 迪亚士好望角,哥伦布到美洲,达伽马到印度,环球航行麦哲伦。 |
| 16世纪 | 早期殖民掠夺 | 三角贸易、殖民扩张、资本原始积累 | 给亚非拉带来灾难,但客观上促进了欧洲资本主义发展。 | 三角贸易,血与泪;欧洲崛起,代价悲。 |
| 17世纪 | 英国资产阶级革命 | 《权利法案》、君主立宪制、议会 | 确立了君主立宪制,为英国资本主义发展扫清道路。 | 《权利法案》签,国王权力限;君主立宪制,英国走在前。 |
| 18世纪 | 美国独立战争 | 《独立宣言》、华盛顿、自由女神、联邦制 | 美国诞生,鼓舞了拉美独立和法国大革命。 | 《独立宣言》喊自由,华盛顿领导美利坚。 |
| 18世纪 | 法国大革命 | 《人权宣言》、拿破仑、罗伯斯庇尔、摧毁封建 | 彻底摧毁了法国封建统治,传播了自由民主思想。 | 《人权宣言》播火种,拿破仑帝国兴又落。 |
【单元二:资本主义制度的扩展与巩固】(18世纪末-19世纪)
| 时间 | 事件 | 意义/影响 | 速记口诀 | |
|---|---|---|---|---|
| 18世纪60年代 | 第一次工业革命 | 珍妮机、瓦特改良蒸汽机、工厂制度、铁路时代 | 人类进入“蒸汽时代”,资本主义最终战胜封建主义,世界市场基本形成。 | 珍妮机开先河,瓦特蒸汽火车跑;工厂制度立,世界面貌新。 |
| 19世纪60年代 | 俄国农奴制改革 | 亚历山大二世、自上而下、保留封建残余 | 俄国走上资本主义发展道路,但改革不彻底。 | 沙皇亚历山大,废除农奴救国家。 |
| 1868年 | 日本明治维新 | “富国强兵”、文明开化、天皇制、军国主义 | 日本走上资本主义道路,开始对外扩张。 | 明治维新日变强,脱亚入欧野心藏。 |
| 1861-1865年 | 美国内战 | 林肯、《解放黑人奴隶宣言》、维护统一 | 废除了奴隶制,维护了国家统一,为经济迅速发展扫清障碍。 | 林肯救美国,废除奴隶保统一。 |
| 19世纪中期 | 国际工人运动 | 马克思、恩格斯、《共产党宣言》、第一国际 | 马克思主义诞生,无产阶级斗争有了科学理论指导。 | 马克思、恩格斯,《宣言》发表标志新。 |
【单元三:殖民地人民的反抗与资本主义制度的扩展】(19世纪)
| 时间 | 事件 | 意义/影响 | 速记口诀 | |
|---|---|---|---|---|
| 1857-1859年 | 印度民族大起义 | 章西女王、反抗殖民统治 | 沉重打击了英国殖民者,反映了印度民族意识的觉醒。 | 章西女王真英雄,反抗殖民不留情。 |
| 1804-1826年 | 拉丁美洲独立运动 | 玻利瓦尔、圣马丁、“南美解放者” | 摆脱了西班牙和葡萄牙的殖民统治。 | 玻利瓦尔圣马丁,拉美独立并肩行。 |
第三部分:世界现代史(九年级下册核心)
以“两次世界大战、冷战与两极格局、以及世界格局的多极化趋势”为主线。
【单元一:两次世界大战和战后世界格局的演变】
| 时间 | 事件 | 意义/影响 | 速记口诀 | |
|---|---|---|---|---|
| 1914-1918年 | 第一次世界大战 | 萨拉热窝、同盟国 vs 协约国、凡尔赛-华盛顿体系、一战 | 帝国主义掠夺战争,给人类带来巨大灾难,战后形成“凡尔赛-华盛顿体系”。 | 萨拉热窝是导火索,同盟协约来开战;凡尔赛华盛顿,分赃体系建。 |
| 1929-1933年 | 经济大危机 | 罗斯福新政、国家干预经济、法西斯上台 | 罗斯福新政开创了国家干预经济的模式,德日走上法西斯道路。 | 经济危机天下乱,罗斯福新政来救盘;德日法西斯,战争策源地建。 |
| 1939-1945年 | 第二次世界大战 | 慕尼黑阴谋、绥靖政策、斯大林格勒、诺曼底登陆、雅尔塔会议、联合国 | 世界反法西斯战争,人类历史上规模最大的战争,战后形成两极格局。 | 二战起因是慕尼黑,绥靖政策害人深;转折斯大林格勒,反法西斯终胜利。 |
| 1945年后 | 冷战 | 杜鲁门主义、马歇尔计划、北约 vs 华约、两极格局 | 美苏两大集团对峙,世界形成两极格局,但避免了直接的“热战”。 | 杜鲁门主义先开枪,马歇尔计划经济战;北约华约对立,两极格局形成。 |
【单元二:战后资本主义的新变化与社会主义国家的发展】
| 时间 | 事件 | 意义/影响 | 速记口诀 | |
|---|---|---|---|---|
| 二战后 | 欧洲的联合 | 欧共体 → 欧盟、欧元、一体化 | 促进欧洲经济发展,提高国际地位,成为世界重要一极。 | 欧洲走向联合,欧盟欧元一体。 |
| 二战后 | 日本崛起 | 美国扶持、科技立国、经济大国 | 成为仅次于美国的世界第二号资本主义经济大国。 | 美国扶持加科技,日本崛起成大国。 |
| 二战后 | 苏联改革 | 赫鲁晓夫、勃列日涅夫、戈尔巴乔夫、解体 | 改革失败,最终导致苏联解体,社会主义事业遭受严重挫折。 | 赫鲁晓夫捅娄子,戈尔巴乔夫终解体。 |
【单元三:亚非拉国家的独立与振兴】
| 时间 | 事件 | 意义/影响 | 速记口诀 | |
|---|---|---|---|---|
| 二战后 | 印度独立 | 尼赫鲁、“非暴力不合作”、印巴分治 | 印度获得独立,但分治留下后患。 | 尼赫鲁领导,印巴分治了。 |
| 20世纪五六十年代 | 非洲独立年 | 纳赛尔(埃及)、阿尔及利亚、殖民体系崩溃 | 非洲民族独立运动高潮,被称为“非洲年”。 | 非洲独立浪潮高,殖民体系终垮掉。 |
| 20世纪60年代 | 巴拿马收回运河 | 卡斯特罗、巴拿马人民斗争 | 拉美国家维护国家主权的典范。 | 收回运河主权,巴拿马人真牛。 |
【单元四:现代科技文化与经济全球化】
| 时间 | 事件 | 意义/影响 | 速记口诀 | |
|---|---|---|---|---|
| 20世纪四五十年代 | 第三次科技革命 | 计算机、互联网、生物技术、信息时代 | 推动社会生产力空前发展,深刻改变着人类的生产和生活方式。 | 电脑网络新时代,信息社会已到来。 |
| 20世纪90年代 | 经济全球化 | 世界贸易组织(WTO)、跨国公司、机遇与挑战 | 国家之间经济联系日益密切,但也带来了风险和不平等。 | WTO是载体,经济全球化,机遇挑战并存。 |
高效速记技巧总结
- 时间轴记忆法:在纸上画一条长长的横线,将上述所有事件按时间顺序标上去,形成一条清晰的“历史长河”,这能帮你建立宏观时空观念。
- 关键词/短语记忆法:每个事件都提炼出2-3个核心关键词(如“文艺复兴-人文主义”、“工业革命-蒸汽机”),先记关键词,再回忆具体内容。
- 对比记忆法:将相似或相反的事件放在一起比较。
- 对比:美国独立战争 vs 法国大革命(都是反殖民/反封建,都颁布了重要文件)。
- 对比:俄国1861年改革 vs 日本明治维新(都是自上而下的资产阶级改革,但日本更彻底)。
- 对比:第一次工业革命 vs 第三次科技革命(都极大推动了生产力,但领域和影响不同)。
- 口诀/歌谣记忆法:把枯燥的知识点编成顺口溜或小故事,朗朗上口,便于记忆,上面表格中的“速记口诀”就是例子。
- 理解记忆法:不要死记硬背,要问自己“为什么会发生这个事件?”(如工业革命为什么首先发生在英国?)、“它带来了什么影响?”,理解了,记忆才会牢固。
- 专题归类法:将知识按主题分类,如“改革史”(俄国、日本、罗斯福新政)、“战争史”(一战、二战)、“国际格局演变史”(凡尔赛体系→两极格局→多极化趋势)等。
最后的小贴士:
- 回归课本:速记是辅助,最终要回归课本,掌握细节和表述。
- 做题巩固:通过做练习题来检验和巩固记忆,查漏补缺。
- 主动回忆:合上书,尝试自己复述知识点,这是最高效的记忆方式。
祝你学习顺利,历史中考取得优异成绩!

(图片来源网络,侵删)