八年级地理会考知识点有哪些重点?
校园之窗 2026年1月21日 07:15:04 99ANYc3cd6
八年级地理会考核心知识点清单
八年级地理主要围绕“中国地理”展开,核心是认识中国的位置、疆域、自然环境、人文经济以及区域差异。
第一部分:中国的疆域与人口
这是学习中国地理的基础,重在记忆和理解。

(图片来源网络,侵删)
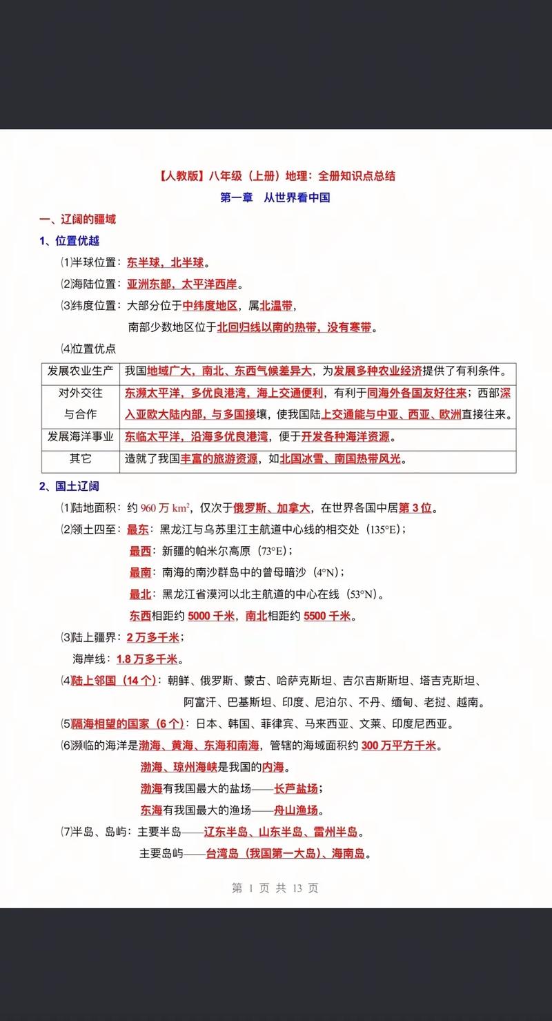
疆域与行政区划
- 优越的地理位置:
- 半球位置:东半球、北半球。
- 海陆位置:亚洲东部、太平洋西岸,是海陆兼备的国家。
- 纬度位置:大部分在北温带,小部分在热带,没有寒带,气候适宜。
- 辽阔的疆域:
- 陆地面积:约960万平方千米,世界第三。
- 四至点:
- 最东:黑龙江与乌苏里江主航道中心线的交汇处(约135°E)。
- 最西:帕米尔高原(约73°E)。
- 最南:曾母暗沙(约4°N)。
- 最北:漠河以北黑龙江主航道中心线(约53°N)。
- 南北、东西距离:相距遥远,气候差异大。
- 众多的邻国:
- 陆上邻国:14个(重点记忆:朝鲜、俄罗斯、蒙古、哈萨克斯坦、印度、缅甸、越南等)。
- 隔海相望的国家:6个(日本、韩国、菲律宾、马来西亚、文莱、印度尼西亚)。
- 漫长的海岸线:
- 大陆海岸线:长18000多千米。
- 临海:从北到南依次是渤海、黄海、东海、南海,台湾岛东面直接濒临太平洋。
- 内海:渤海、琼州海峡。
- 行政区划:
- 三级行政区划:省(自治区、直辖市、特别行政区)→ 县(自治县、县级市)→ 乡(镇)。
- 省级行政单位:共34个。
- 23个省:重点记忆人口大省(如广东、山东)、形状特殊省(如黑龙江“天鹅”、云南“孔雀”)。
- 5个自治区:新疆维吾尔自治区、西藏自治区、宁夏回族自治区、广西壮族自治区、内蒙古自治区。
- 4个直辖市:北京、天津、上海、重庆。
- 2个特别行政区:香港、澳门。
- 记忆技巧:可以结合地图,分区记忆(如东北三省、两湖两广、西南五省等)。
人口与民族
- 世界上人口最多的国家:
- 人口数量:超过14亿(2025年第七次人口普查)。
- 人口分布特点:黑河—腾冲一线(胡焕庸线)东南部人口稠密,西北部人口稀疏,原因:东部地形平坦、气候湿润、交通便利、经济发达。
- 人口政策:
- 基本国策:计划生育。
- 当前政策:三孩政策,以应对人口老龄化问题。
- 统一的多民族国家:
- 民族构成:共有56个民族,汉族人口最多,占92%,其他55个民族是少数民族。
- 民族分布特点:大杂居、小聚居、交错居住。
- 民族政策:民族平等、民族团结、各民族共同繁荣。
- 主要少数民族分布:
- 壮族——广西
- 藏族——西藏、青海
- 维吾尔族——新疆
- 回族——宁夏、甘肃等地
- 蒙古族——内蒙古
- 少数民族风情:如傣族泼水节、蒙古族那达慕大会、藏族雪顿节等。
第二部分:中国的自然环境
这是中国地理的核心和难点,重在理解各要素之间的相互关系。
地形地势

(图片来源网络,侵删)
- 地势特征:西高东低,呈三级阶梯状分布。
- 第一级阶梯:青藏高原(平均海拔4000米以上),有“世界屋脊”之称。
- 第二级阶梯:高原和盆地为主(如内蒙古高原、黄土高原、云贵高原、塔里木盆地、准噶尔盆地、四川盆地)。
- 第三级阶梯:平原和丘陵为主(如东北平原、华北平原、长江中下游平原、东南丘陵)。
- 地形特征:类型复杂多样,山区面积广大。
- 五种基本地形:山地、高原、盆地、平原、丘陵。
- 主要山脉:构成地形骨架,是重要的地理分界线。
- 东西走向:天山—阴山、昆仑山—秦岭、南岭。
- 东北—西南走向:大兴安岭—太行山—巫山—雪峰山(二、三阶梯分界)、长白山、武夷山。
- 南北走向:横断山脉、贺兰山。
- 弧形山脉:喜马拉雅山脉(世界最高山脉)。
- 主要地形区:
- 四大高原:青藏高原、内蒙古高原、黄土高原、云贵高原。
- 四大盆地:塔里木盆地(最大)、准噶尔盆地、柴达木盆地(“聚宝盆”)、四川盆地(“紫色盆地”)。
- 三大平原:东北平原(最大)、华北平原、长江中下游平原(“鱼米之乡”)。
- 主要丘陵:东南丘陵(最大)。
气候
- 气候特征:
- 气候复杂多样:因纬度、海陆、地形差异大。
- 季风气候显著:是世界上季风气候最典型的国家。
- 气温分布:
- 冬季:南北温差大(纬度、冬季风影响),0℃等温线大致经过秦岭—淮河一线。
- 夏季:除青藏高原外,全国普遍高温,南北温差小。
- 降水分布:
- 空间分布:从东南沿海向西北内陆递减,800mm等降水量线大致经过秦岭—淮河一线。
- 时间分布:季节分配不均,集中在夏秋季节;年际变化大。
- 主要气候类型:
- 东部季风区:
- 热带季风气候:云南南部、雷州半岛、海南岛。
- 亚热带季风气候:秦岭—淮河以南地区。
- 温带季风气候:秦岭—淮河以北地区(东北、华北)。
- 温带大陆性气候:西北地区。
- 青藏高原区:高原山地气候。
- 东部季风区:
- 影响气候的主要因素:纬度位置、海陆位置、地形。
- 特殊天气:寒潮、梅雨、台风、沙尘暴。
河流与湖泊
- 外流河与内流河:
- 外流河:最终流入海洋的河流(如长江、黄河),主要分布在东部。
- 内流河:最终未流入海洋的河流(如塔里木河),主要分布在西北。
- 主要河流:
- 长江:
- 发源地:唐古拉山脉。
- 注入海洋:东海。
- 长度:6300千米,中国第一长河,世界第三。
- 上、中、下游划分:宜昌(上中游分界)、湖口(中下游分界)。
- 水文特征:流量大、汛期长、无结冰期。
- 重要意义:“黄金水道”,水能资源宝库(三峡水电站)。
- 黄河:
- 发源地:巴颜喀拉山脉。
- 注入海洋:渤海。
- 长度:5464千米,中国第二长河。
- 上、中、下游划分:河口(上中游分界)、桃花峪(中下游分界)。
- 水文特征:含沙量大(“一碗水,半碗沙”)、有结冰期、下游形成“地上河”。
- 治理关键:治沙,特别是中游的水土保持。
- 长江:
- 主要湖泊:
- 淡水湖:鄱阳湖(最大)、洞庭湖、太湖、洪泽湖。
- 咸水湖:青海湖(最大)、纳木错。
自然灾害
- 类型:气象灾害(旱涝、寒潮、台风)和地质灾害(地震、滑坡、泥石流)。
- 分布:
- 旱涝:分布最广,危害最大,主要受夏季风强弱和进退时间影响。
- 地震:主要分布在板块交界地带,如台湾、西南、华北等地区。
第三部分:中国的自然资源与经济发展
联系紧密,重在理解资源分布与经济发展的关系。

(图片来源网络,侵删)
自然资源
- 基本特征:总量丰富,人均不足。
- 土地资源:
- 类型:耕地、林地、草地、建设用地等。
- 分布:耕地主要分布在东部季风区的平原和盆地;草地主要分布在西部内陆。
- 问题:耕地减少、水土流失、土地荒漠化、土壤污染。
- 国策:十分珍惜和合理利用每一寸土地,切实保护耕地。
- 水资源:
- 空间分布:南丰北缺,与降水分布基本一致。
- 时间分布:夏秋多,冬春少。
- 解决措施:跨流域调水(如南水北调工程)、兴修水库。
- 海洋资源:
- 渔场:舟山渔场(最大)。
- 盐场:长芦盐场(最大)。
- 海洋能源:潮汐能、波浪能。
农业
- 分布:东部季风区,受自然条件影响,形成明显的南北差异和东西差异。
- 东部:种植业为主。秦岭—淮河是重要分界线。
- 北方:旱作农业(小麦、玉米、棉花)。
- 南方:水田农业(水稻、油菜、甘蔗)。
- 西部:畜牧业为主,四大牧区:内蒙古、新疆、青海、西藏。
- 东部:种植业为主。秦岭—淮河是重要分界线。
- 因地制宜:根据当地自然条件和社会经济条件,发展适宜的农业类型。
工业
- 分布格局:
- 沿海地区:工业最发达的地区,形成了四大工业基地。
- 辽中南工业基地(重工业为主)
- 京津唐工业基地(综合性工业)
- 沪宁杭工业基地(规模最大、结构最完整、技术最高)
- 珠江三角洲工业基地(以轻工业和出口加工工业为主)
- 内陆地区:能源、原材料、机械制造工业发展迅速。
- 沿海地区:工业最发达的地区,形成了四大工业基地。
- 高新技术产业:
- 特点:科技人员比例大、研发费用高、产品更新快。
- 分布:多依附于大城市,呈现大分散、小集中的特点,如北京的中关村、上海的张江。
第四部分:中国的地理差异与区域发展
这部分是综合性内容,重在学会运用地图,分析区域特征。
四大地理区域 根据地理位置、自然和人文地理特点,将中国划分为四大区域:
- 北方地区:
- 地形:平原、高原为主。
- 气候:温带季风气候。
- 农业:旱作农业。
- 资源:煤炭、石油丰富。
- 南方地区:
- 地形:平原、丘陵、盆地为主。
- 气候:亚热带、热带季风气候。
- 农业:水田农业。
- 经济:水陆交通便利,经济发达。
- 西北地区:
- 地形:高原、盆地为主。
- 气候:温带大陆性气候。
- 特征:干旱,是主要的畜牧业区和灌溉农业区。
- 生态环境问题:土地荒漠化。
- 青藏地区:
- 地形:青藏高原(世界屋脊)。
- 气候:高原山地气候。
- 特征:高寒,是主要的畜牧业区(牦牛、藏绵羊)。
- 能源:太阳能、地热能丰富。
认识省内区域、跨省区域和乡土地理
- 省内区域:如珠江三角洲(对外开放的前沿)、长江三角洲(我国最大的综合性工业基地)、黄土高原(水土流失的治理)。
- 跨省区域:如香港和澳门(特别行政区)、台湾(祖国的神圣领土)。
- 乡土地理:了解自己家乡的地理位置、地形、气候、河流、资源、经济和文化特色。
复习建议
- 回归地图:地理是“地图的科学”,一定要养成“左图右书”的习惯,把知识点落实到地图上。
- 构建框架:用思维导图等方式,将零散的知识点串联成知识网络,理解它们之间的因果关系。
- 对比记忆:如对比南方与北方、东部与西部、长江与黄河的异同点,这样记得更牢固。
- 关注热点:结合时事热点(如南水北调、雄安新区、一带一路等)来理解地理知识的应用。
- 多做练习:通过做题来检验和巩固知识点,特别是读图分析题。
祝你地理会考取得优异成绩!