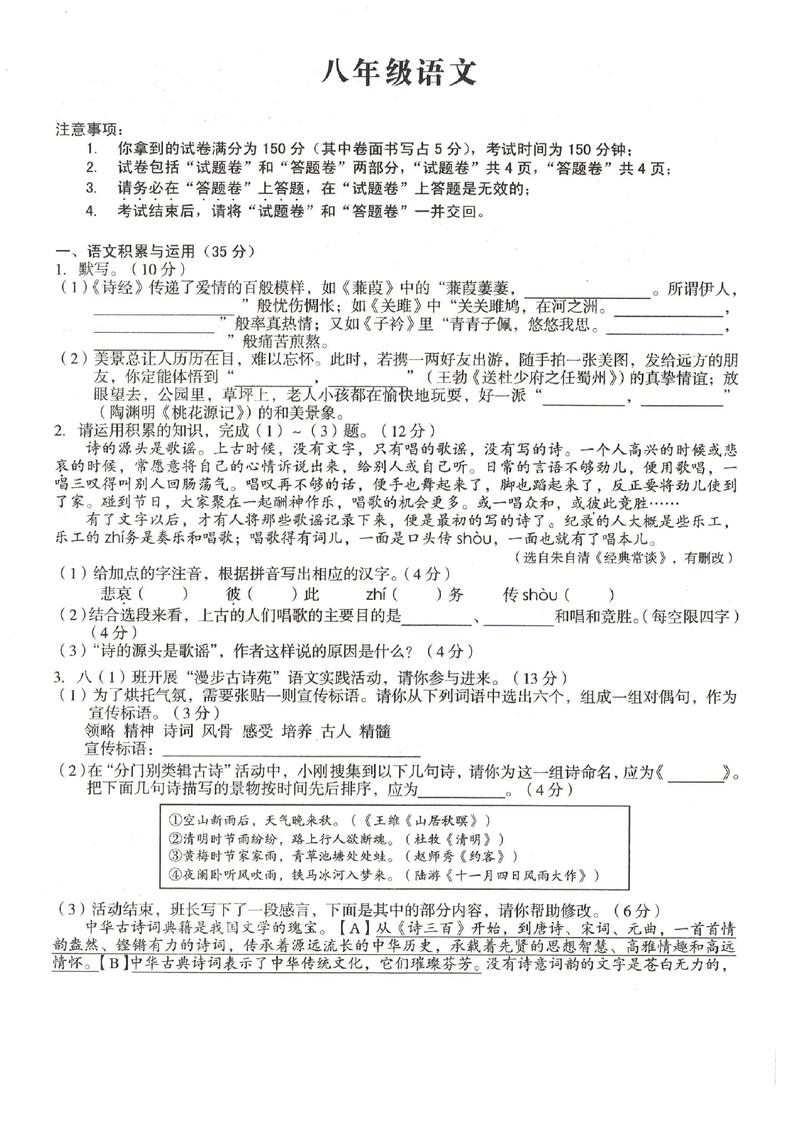
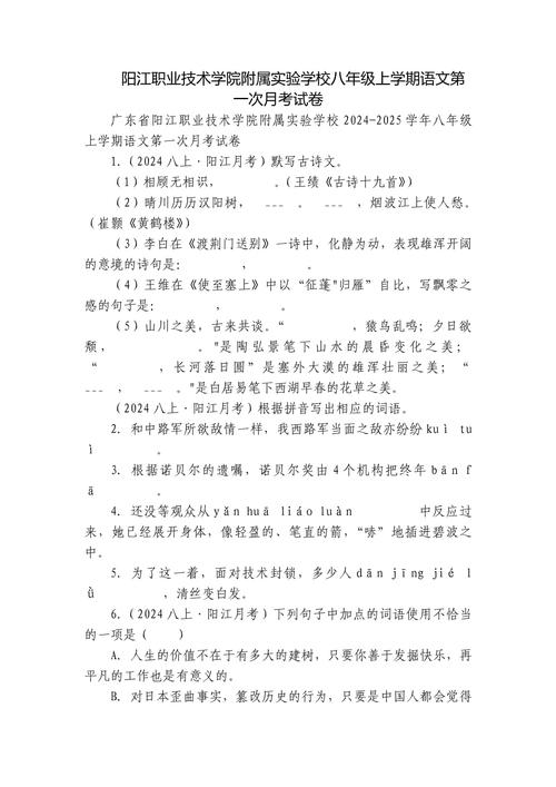
八年级第一次月考语文重点难点有哪些?
校园之窗 2026年1月20日 02:35:46 99ANYc3cd6
下面我为你整理了一份超详细的八年级语文第一次月考备考指南,涵盖了考什么、怎么考、怎么复习、怎么应试等各个方面,希望能助你一臂之力!
第一部分:考试内容与范围分析(知己知彼)
八年级语文的第一次月考,通常会考察以下几个模块,具体范围以老师上课强调为准,但大体不出这个框架:

(图片来源网络,侵删)
基础知识积累与运用 (约20-30分) 这是试卷的“送分题”和“基础题”,一定要稳扎稳打。
- 字音字形: 考查课本“读读写写”中的生字词,特别是多音字、形近字、易错字,三峡》中的“巘(yǎn)”“漱(shù)”,《新闻两则》中的“绥(suí)靖”等。
- 词语运用: 成语、近义词、关联词的辨析和使用,要理解词语的含义和感情色彩。
- 病句修改: 常见的病句类型(成分残缺、搭配不当、语序不当、前后矛盾等)。
- 文学与文化常识: 考查本单元学过的作家、作品、朝代、体裁等,新闻的“六要素”(时间、地点、人物、事件的起因、经过、结果),传记的特点等。
- 名著阅读: 考查暑期必读书目或本学期推荐书目,红星照耀中国》《昆虫记》等,会涉及作者、主要内容、主要人物形象、经典情节等。
- 语言运用: 可能包括仿写句子、图表信息转换、口语交际(如劝说、转述)、综合性学习等。
古诗文阅读 (约20-25分) 这是拉开差距的关键部分,也是难点。
- 古诗默写: 重中之重! 课本要求背诵的古诗、文言文(包括课下注释),必须做到“一字不差”,通常会出“理解性默写”,即根据提示语写出相应句子。
- 文言文阅读:
- 课内文言文: 考查范围通常是开学初学习的1-2篇文言文,如《三峡》《答谢中书书》《记承天寺夜游》等。
- 重点实词(解释加点字词)、虚词(之、乎、者、也、以、于等)、句子翻译(重点句、特殊句式)、内容理解与概括、主旨情感分析。
- 古诗鉴赏:
- 通常是课内学过的古诗。
- 考查点: 理解诗歌内容、分析意象意境(如“月”“柳”“孤帆”等)、品味炼字(如“春风又绿江南岸”的“绿”)、体会作者情感(豪迈、愁绪、喜悦、思乡等)。
现代文阅读 (约30-40分) 这是考察综合能力的核心板块。
- 说明文/议论文阅读: 八年级上册开始重点学习这两种文体。
- 说明文: 考查说明对象、说明特征、说明方法(举例子、列数字、打比方、作比较等)及其作用、说明语言的特点(准确性)。
- 议论文: 考查中心论点、分论点、论证方法(举例论证、道理论证、对比论证、比喻论证等)及其作用、论证思路(结构)、论据的作用。
- 记叙文阅读: 这是考试的常客,也是失分重灾区。
- 概括文章内容/情节: 谁在什么时间什么地点做了什么事,结果如何。
- 理解词句含义: 结合上下文,理解关键词语、句子的深层含义或作用。
- 人物形象分析: 通过人物的言行、心理等分析其性格特点。
- 写作手法赏析: 如环境描写(烘托气氛、推动情节、衬托人物心理)、细节描写、对比、铺垫、伏笔、线索等。
- 作用: 结构上(承上启下、总领全文、总结全文等)、内容上(点明中心、突出主题等)。
- 拓展延伸/谈启示: 结合文章内容和生活实际,谈自己的看法或感悟。
写作 (50-60分) 语文的“半壁江山”,决定最终成绩的上限。

(图片来源网络,侵删)
- 考查形式: 命题作文、半命题作文、材料作文都有可能,题目通常会贴近学生生活,引导思考成长、亲情、友情、自然、社会等主题。
- 评分标准: 切合题意、中心突出、内容充实、结构完整、语言流畅、字迹工整、无错别字。
第二部分:高效复习策略(备战攻略)
回归课本,夯实基础(地基要牢)
- 生字词: 把每个单元的“读读写写”抄写几遍,然后自己听写或找人抽查,重点标记易错字。
- 古诗文:
- 背诵: 每天早晚各花15分钟大声朗读并背诵,直到滚瓜烂熟,不仅要背正文,还要背课下注释。
- 翻译: 对照课下注释,逐字逐句翻译课文,特别是重点句子,可以自己尝试合上书翻译,再对照原文检查。
- 课文: 快速浏览课文,特别是老师重点讲解的段落,回忆文章主旨、结构、写作手法。
整理笔记,专题突破(查漏补缺)
- 建立错题本: 把平时作业、练习册中的错题(特别是基础题和阅读题)整理到错题本上,写下正确答案和错误原因。
- 专题复习:
- 病句修改: 整理常见的病句类型,并各找2-3个例子练习。
- 文言文: 整理本学期学过的文言文中的重点实词、虚词、特殊句式,做成表格,方便记忆。
- 阅读技巧: 针对说明文、议论文、记叙文的不同题型,回顾老师讲过的答题公式和技巧。
- 说明方法作用: “举例子”——举了……的例子,具体有力地说明了……的特征,使文章更有说服力。
- 人物形象分析: “通过……(动作/语言/心理描写),表现了人物……的性格特点。”
- 环境描写作用: “渲染了……的气氛,烘托了人物……的心情,为下文……情节做铺垫。”
精做真题,模拟实战(演练提升)
- 限时训练: 找1-2套往年的月考题或模拟题,严格按照考试时间(比如120分钟)完成,这能帮你合理分配时间,适应考试节奏。
- 分析试卷: 做完后认真批改,分析失分点,是粗心?是知识点没掌握?还是答题方法不对?针对性地进行弥补。
- 练习写作:
- 审题立意: 看到作文题,先花5分钟审题,明确题目要求、写作范围和中心思想。
- 列提纲: 动笔前列一个简单的提纲,确定文章结构(总分总、分总等),想好开头、结尾和中间的几个段落大意。
- 积累素材: 准备一些通用的、积极向上的素材(名人故事、个人经历、优美词句),可以应对不同的作文题目,考前可以写一篇完整的作文,找老师或同学帮忙看看。
第三部分:考场应试技巧(决胜秘诀)
考前准备

(图片来源网络,侵删)
- 物品: 2B铅笔、橡皮、黑色签字笔(多备几支)、直尺、准考证。
- 心态: 保持平常心,相信自己平时的努力,考前可以深呼吸,给自己积极的心理暗示。
答题策略
- 通览全卷,心中有数: 拿到试卷后花2-3分钟快速浏览一遍,了解试卷结构、题量、难度,做到心中有数。
- 先易后难,合理分配时间:
- 基础题(约30分钟): 快速、准确,争取不丢分。
- 阅读题(约50分钟): 认真审题,圈点勾画,答案尽量用原文词语概括,分点作答条理清晰。
- 作文(约45分钟): 留足时间!审题、构思、写作、修改一气呵成。
- 仔细审题,圈点关键词: 特别是阅读理解和作文,把“请简要概括”“分析原因”“结合全文”等要求词圈出来,避免答非所问。
- 书写工整,卷面整洁: 这是“隐形分”!字迹清晰,段落分明,会给阅卷老师留下好印象,如果写错了,轻轻划掉,不要涂黑团。
不同题型注意事项
- 选择题: 相信第一直觉,没有十足把握不要轻易改。
- 主观题:
- 文言文翻译: 字字落实,直译为主,意译为辅,注意特殊句式(判断句、倒装句)。
- 现代文阅读: 答案尽量从原文中找依据,用自己的话组织语言,但不要脱离原文天马行空,分点作答,用“其次、或“①②③”标明,显得条理清晰。
- 作文:
- 开头要亮眼: 可以用名言、排比、设问等方式吸引阅卷老师。
- 结尾要点题: 总结全文,升华主题,与开头呼应。
- 真情实感: 写自己真实的生活和感悟,最能打动人。
- 控制字数: 一定要写够字数,不要写得太少。
第四部分:考后分析与调整(持续进步)
考试不是结束,而是新的开始。
- 分析试卷: 和老师、同学一起认真分析试卷,搞清楚每一道错题为什么错。
- 总结反思: 总结这次考试的经验教训,是知识漏洞还是应试技巧不足?
- 调整计划: 根据分析结果,调整接下来的学习计划,针对性地补强薄弱环节。
送你一句话:
“乾坤未定,你我皆是黑马。”
第一次月考是起点,不是终点,放下焦虑,脚踏实地,用充分的准备和自信的心态去迎接它,祝你考出理想的成绩,在八年级的学习道路上旗开得胜!加油!