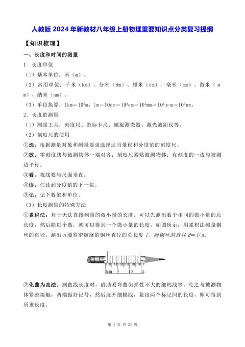
人教版八年级物理核心考点有哪些?
校园之窗 2026年1月17日 16:03:07 99ANYc3cd6
人教版八年级物理全册总结
八年级物理主要围绕力学和声学、光学、热学的基础知识展开,是整个物理学科的入门和基石。
第一部分:声现象
本章主要研究声音的产生、传播和利用。

(图片来源网络,侵删)
核心概念
- 声音的产生:声音是由物体的振动产生的,振动停止,发声也停止。(注意:声音不一定消失,因为声音可能已经传播出去)
- 声音的传播:
- 介质:声音的传播需要物质,这些物质叫做介质,固体、液体、气体都能传声,真空不能传声。
- 声波:声音以波的形式传播,我们称之为声波。
- 声速:
- 影响因素:介质的种类和温度。
- 关系:v固 > v液 > v气,声音在15℃空气中的速度为 340 m/s。
- 声音的特性:
- 音调:声音的高低,由声源振动的频率决定,频率越高,音调越高。(单位:赫兹 Hz)
- 人耳听觉范围:20Hz ~ 20000Hz。
- 次声波:低于20Hz。
- 超声波:高于20000Hz。
- 响度:声音的强弱,由声源振动的振幅和距离声源的远近决定,振幅越大,响度越大;距离越远,响度越小。
- 音色:声音的特色,由发声体的材料、结构决定,我们根据音色来辨别不同的人和乐器。
- 音调:声音的高低,由声源振动的频率决定,频率越高,音调越高。(单位:赫兹 Hz)
- 噪声的危害和控制:
- 噪声定义:从物理角度(无规则振动)和环保角度(妨碍人们正常休息、学习和工作)。
- 控制途径:
- 声源处减弱(如消声器)。
- 传播过程中减弱(如隔音墙、植树)。
- 人耳处减弱(如戴耳塞)。
- 声的利用:
- 传递信息:声呐、B超、回声定位。
- 传递能量:超声波清洗、碎石、加湿器。
重要公式
- 回测距离公式:
s = vt / 2s:发声体到障碍物的距离。v:声速。t:从发声到听到回声的时间。(除以2是因为声音走了个来回)
第二部分:光现象
本章是几何光学的入门,重点是光的传播规律和光学元件。
核心概念
- 光的传播:
- 规律:光在同种均匀介质中沿直线传播。
- 现象:影子、日食、月食、小孔成像。
- 光线:为了表示光的传播路径而画的带箭头的直线。
- 光速:
- 真空中的光速是宇宙中最快的速度,约为
c = 3×10⁸ m/s。 - 光在空气中的速度略小于真空中的速度,可近似认为
c = 3×10⁸ m/s。 - 光在水中的速度约为
c/4,在玻璃中约为c/2。
- 真空中的光速是宇宙中最快的速度,约为
- 光的反射:
- 定义:光射到物体表面时,一部分光被反射回去的现象。
- 规律(反射定律):
- 反射光线、入射光线和法线都在同一平面内。
- 反射光线和入射光线分居法线两侧。
- 反射角等于入射角。(∠r = ∠i)
- 两种反射:
- 镜面反射:平滑表面,反射光线平行,看到刺眼的光。
- 漫反射:粗糙表面,反射光线向各个方向射去,我们能从不同方向看到物体。
- 平面镜成像:
- 特点:
- 成虚像(由反射光线的反向延长线会聚而成,不能用光屏承接)。
- 像与物大小相等。
- 像与物到镜面的距离相等。
- 像与物的连线与镜面垂直。
- 应用:成像、改变光路。
- 特点:
- 光的折射:
- 定义:光从一种介质斜射入另一种介质时,传播方向发生偏折的现象。
- 规律:
- 折射光线、入射光线和法线都在同一平面内。
- 折射光线和入射光线分居法线两侧。
- 光速大的介质角(角大):当光从空气斜射入水(或玻璃)中时,折射角小于入射角;当光从水(或玻璃)斜射入空气中时,折射角大于入射角。
- 现象:池水看起来变浅、筷子在水中“折断”、海市蜃楼。
- 光的色散:
- 定义:太阳光(白光)通过三棱镜后,分解成红、橙、黄、绿、蓝、靛、紫等多种颜色的光的现象。
- 色光的三原色:红、绿、蓝,它们按不同比例混合可以产生各种颜色的光。
- 颜料的三原色:红、黄、蓝。
- 看不见的光:
- 红外线:在红光之外,热效应显著,用于遥控、夜视仪等。
- 紫外线:在紫光之外,能使荧光物质发光,用于杀菌、验钞等。
重要作图
- 光的反射光路图:明确法线、入射角、反射角。
- 平面镜成像光路图:利用“像物等距、等大、垂直”的特点作图。
- 光的折射光路图:明确两种介质,判断角的大小关系。
第三部分:透镜及其应用
本章深入研究了光的折射规律在透镜上的具体应用。
核心概念
- 透镜:
- 凸透镜:中间厚,边缘薄,对光线有会聚作用。
- 凹透镜:中间薄,边缘厚,对光线有发散作用。
- 几个关键术语:
- 主光轴:通过两个球面球心的直线。
- 光心:透镜的中心。通过光心的光线传播方向不改变。
- 焦点:平行于主光轴的光线经凸透镜折射后会聚于一点(F),凹透镜是折射光线的反向延长线会聚于一点(虚焦点)。
- 焦距:焦点到光心的距离。
- 凸透镜成像规律(核心考点!):
| 物距 (u) | 像距 (v) | 像的性质 | 应用 |
|---|---|---|---|
| u > 2f | f < v < 2f | 倒立、缩小、实像 | 照相机 |
| u = 2f | v = 2f | 倒立、等大、实像 | (测焦距) |
| f < u < 2f | v > 2f | 倒立、放大、实像 | 投影仪、幻灯机 |
| u = f | v = ∞ | 不成像 | (平行光) |
| u < f | v > u | 正立、放大、虚像 | 放大镜 |
**记忆口诀**:“一倍焦距分虚实,二倍焦距分大小;物远像变小,物近像变大。”
- 眼睛和眼镜:
- 眼睛:像一个照相机,晶状体和角膜相当于凸透镜,视网膜相当于光屏。
- 近视眼:晶状体太厚或眼球前后径太长,像成在视网膜前方。凹透镜矫正。
- 远视眼:晶状体太薄或眼球前后径太短,像成在视网膜后方。凸透镜矫正。
重要公式
- 透镜成像公式(八年级要求了解,高中重点):
1/f = 1/u + 1/vf:焦距(凸透镜为正,凹透镜为负)。u:物距。v:像距(实像为正,虚像为负)。
- 放大率公式:
m = |v/u| = 像高 / 物高
第四部分:物态变化
本章研究物质的三种状态(固、液、气)之间的相互转化。
核心概念
- 温度:
- 定义:表示物体冷热程度的物理量。
- 单位:摄氏度 (℃),标准大气压下,冰水混合物的温度为0℃,沸水的温度为100℃。
- 工具:温度计,使用前观察量程和分度值,读数时玻璃泡要全部浸入被测液体,不要碰到容器底和壁,待示数稳定后读数,读数时玻璃泡要继续留在液体中。
- 物态变化(六种变化,三个吸热,三个放热):
| 变化名称 | 定义 | 吸/放热 | 例子 |
|---|---|---|---|
| 熔化 (固→液) | 固体变成液体 | 吸热 | 冰化成水 |
| 凝固 (液→固) | 液体变成固体 | 放热 | 水结成冰 |
| 汽化 (液→气) | 液体变成气体 | 吸热 | 水烧开、湿衣服变干 |
| 液化 (气→液) | 气体变成液体 | 放热 | 雾的形成、冬天哈气 |
| 升华 (固→气) | 固体直接变成气体 | 吸热 | 干冰制冷、冰冻衣服变干 |
| 凝华 (气→固) | 气体直接变成固体 | 放热 | 霜的形成、灯丝变细 |
**汽化的两种方式**:
* **蒸发**:只在液体表面进行,任何温度下都能发生,缓慢的,吸热,影响因素:温度、表面积、空气流动速度。
* **沸腾**:在液体表面和内部同时进行,达到一定温度(沸点)才发生,剧烈的,吸热,沸点与气压有关:气压越高,沸点越高。
第五部分:电流和电路
本章从静电现象过渡到电荷的定向移动——电流,是电学的基础。

(图片来源网络,侵删)
核心概念
- 电荷:
- 两种电荷:正电荷、负电荷。
- 相互作用:同种电荷相斥,异种电荷相吸。
- 电荷量:电荷的多少,单位是库仑。
- 摩擦起电:电子的转移,得到电子带负电,失去电子带正电。
- 电路:
- 组成:电源、用电器、开关、导线。
- 三种状态:
- 通路:处处接通的电路,电路中有电流。
- 断路(开路):某处断开的电路,电路中无电流。
- 短路:电源两端或用电器两端被导线直接连接,电流极大,会烧毁电源,绝对禁止!
- 电路图:用规定的符号表示电路连接的图。
- 串联电路:元件逐个顺次连接,电流只有一条路径。
- 并联电路:元件并列连接在电路两点间,电流有多条分支路径。
- 电流:
- 定义:电荷的定向移动形成电流。
- 方向:规定正电荷定向移动的方向为电流方向。(在金属导体中,实际移动的是自由电子,方向与电流方向相反)
- 单位:安培,简称安,符号 A,常用单位还有 mA, μA。
1A = 1000mA,1mA = 1000μA。 - 测量:使用电流表。
- 串联在电路中。
- “+”进“-”出。
- 选择合适的量程(试触法)。
- 不允许不经用电器直接连到电源两极(相当于短路)。
- 电压:
- 作用:使电路中产生电流的原因,是提供电能的装置。
- 单位:伏特,简称伏,符号 V,常用单位 kV, mV。
- 测量:使用电压表。
- 并联在被测用电器两端。
- “+”进“-”出。
- 选择合适的量程(试触法)。
- 电阻:
- 定义:导体对电流的阻碍作用。
- 单位:欧姆,符号 Ω,常用单位 kΩ, MΩ。
- 影响因素:导体的材料、长度(L↑, R↑)、横截面积(S↑, R↓)、温度(大多数导体,T↑, R↑),与电压、电流无关。
重要规律
- 串联电路电流规律:
I = I₁ = I₂ - 并联电路电流规律:
I = I₁ + I₂ - 串联电路电压规律:
U = U₁ + U₂ - 并联电路电压规律:
U = U₁ = U₂
第六部分:欧姆定律
本章是整个初中物理的电学核心,揭示了电流、电压、电阻三者之间的关系。
核心概念与公式
- 欧姆定律:
- 导体中的电流,与导体两端的电压成正比,与导体的电阻成反比。
- 公式:
I = U / RI:电流 (A)U:电压 (V)R:电阻 (Ω)
- 注意:公式中的
I,U,R必须是同一段电路对应的三个物理量。
- 电阻的串联与并联:
| 连接方式 | 电阻关系 | 总电阻特点 | 电压分配 | 电流分配 |
|---|---|---|---|---|
| 串联 | R总 = R₁ + R₂ |
R总 > R₁, R总 > R₂ |
U₁/U₂ = R₁/R₂ (分压) |
I = I₁ = I₂ |
| 并联 | 1/R总 = 1/R₁ + 1/R₂ |
R总 < R₁, R总 < R₂ |
U = U₁ = U₂ |
I₁/I₂ = R₂/R₁ (分流) |
重要应用
- 滑动变阻器:
- 作用:通过改变接入电路中电阻丝的长度来改变电阻,从而改变电路中的电流和部分电路两端的电压。
- 使用:接线柱“一上一下”接入电路,滑片远离下接线柱时,电阻变大;反之变小。
- 伏安法测电阻:
- 原理:
R = U / I - 电路图:电流表串联,电压表并联在待测电阻两端。
- 多次测量求平均值:为了减小误差。
- 原理:
第七部分:电功率
本章从能量角度研究电流做功的快慢。
核心概念与公式
- 电功:
- 定义:电流所做的功,表示消耗电能的多少。
- 单位:焦耳,符号 J,常用单位:千瓦时,俗称“度”,符号 kWh。
1 kWh = 3.6 × 10⁶ J。 - 公式:
W = UIt(普适公式)
- 电功率:
- 定义:电流在单位时间内所做的功,表示电流做功的快慢。
- 单位:瓦特,简称瓦,符号 W,常用单位 kW。
1kW = 1000W。 - 公式:
P = W / t(定义式)P = UI(计算式)
- 额定功率与实际功率:
- 额定电压:用电器正常工作时的电压。
- 额定功率:用电器在额定电压下的功率,是一个固定值。
- 实际功率:用电器在实际电压下的功率,随实际电压变化而变化。
- 焦耳定律:
- 电流通过导体产生的热量与电流的平方成正比,与导体的电阻成正比,与通电时间成正比。
- 公式:
Q = I²Rt(普适公式) - 推导:对于纯电阻电路(电能全部转化为内能),
Q = W = UIt = Pt = I²Rt = U²t/R。
重要应用
- 家庭电路:
- 组成:进户线(火线、零线)、电能表、总开关、保险装置(空气开关)、用电器、插座。
- 连接:各用电器之间并联,开关与用电器串联。
- 安全用电:
- 保险原理:电流过大时,保险丝或空气开关自动切断电路。
- 安全电压:不高于36V。
- 触电原因:人体直接或间接接触火线,并与大地或零线构成通路。
- 安全原则:不接触低压带电体,不靠近高压带电体。
第八部分:电与磁
本章研究电现象和磁现象之间的联系。
核心概念
- 磁场:
- 基本性质:对放入其中的磁体产生磁力的作用。
- 方向:在磁场中的某一点,小磁针静止时N极所指的方向就是该点的磁场方向。
- 磁感线:为了形象描述磁场而画的曲线。外部从N极出发,回到S极;内部从S极到N极,磁感线越密集,磁场越强。
- 电生磁(电流的磁效应):
- 奥斯特实验:通电导线周围存在磁场。
- 通电螺线管:其外部磁场与条形磁体相似,极性可用安培定则(右手螺旋定则)判断:用右手握住螺线管,让四指指向电流方向,则大拇指所指的那一端是螺线管的N极。
- 电磁铁:
- 原理:利用电流的磁效应,通电螺线管插入铁芯磁性大大增强。
- 特点:磁性的有无由电流的通断决定;磁性的强弱由电流大小和线圈匝数决定;极性由电流方向决定。
- 电动机:
- 原理:通电线圈在磁场中受力转动。
- 能量转化:电能转化为机械能。
- 换向器:每当线圈刚转过平衡位置时,自动改变线圈中的电流方向,使线圈持续转动。
- 磁生电(电磁感应):
- 法拉第发现:闭合电路的一部分导体在磁场中做切割磁感线运动时,导体中就会产生电流,这种现象叫电磁感应,产生的电流叫感应电流。
- 感应电流方向:与导体运动方向和磁场方向有关。
- 能量转化:机械能转化为电能。
- 发电机:
- 原理:电磁感应。
- 能量转化:机械能转化为电能。
- 交流电:大小和方向周期性变化的电流,我国电网交流电频率为50Hz。
总结与建议
- 理解重于记忆:物理是一门以实验为基础的学科,很多概念和规律都来源于生活现象和实验,要尝试去理解“为什么”,而不是死记硬背。
- 重视公式和单位:每个公式都有其适用条件和物理意义,要弄清每个符号代表的物理量及其单位,单位的换算也是考试常考点。
- 勤于作图:光学、力学、电学的作图是基本功,光路图、电路图、受力分析图等,要规范、清晰。
- 建立联系:各章节知识不是孤立的,电路知识是学习欧姆定律的基础,而欧姆定律又是学习电功率的基础,要学会将知识串联成网。
- 多练习,善总结:通过做题来检验和巩固所学知识,并注意总结错题,分析错误原因,避免再犯。
希望这份总结能对你有所帮助,祝你物理学习进步!

(图片来源网络,侵删)