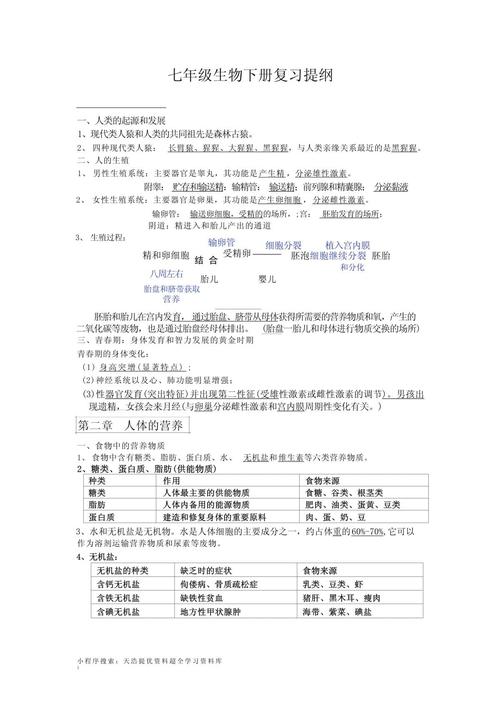
七年级下册生物知识总结
校园之窗 2025年12月23日 01:22:34 99ANYc3cd6
七年级下册生物知识总结
核心主题:人体的生理与健康
七年级下册生物主要围绕人体的结构、生理功能以及健康三大主线展开。
第四单元 生物圈中的人
第一章 人的由来
第一节 人类的起源和发展

(图片来源网络,侵删)
- 进化论观点:现代类人猿(如猩猩、大猩猩)和人类共同的祖先是森林古猿。
- 进化过程:
- 环境驱动:森林古猿以树栖生活为主,由于森林大量消失,一部分古猿不得不下到地面生活。
- 关键特征:
- 直立行走:是进化过程中的里程碑,解放了双手,便于使用和制造工具。
- 使用工具:促进了大脑的发育。
- 产生语言:促进了社会交往和知识的传承。
- 进化证据:化石是最直接、最重要的证据。
第二节 人的生殖
- 生殖系统:
- 男性生殖系统:
- 主要器官:睾丸(产生精子和分泌雄性激素)。
- 输精管道:附睾、输精管。
- 女性生殖系统:
- 主要器官:卵巢(产生卵细胞和分泌雌性激素)。
- 输卵管道:输卵管、子宫(胚胎发育的场所)、阴道。
- 男性生殖系统:
- 生殖过程:
- 受精:精子和卵细胞在输卵管内结合形成受精卵,这是新生命的第一个细胞。
- 怀孕(妊娠):受精卵不断分裂,形成胚胎,并植入子宫内膜(着床),胚胎通过胎盘和脐带从母体获取营养物质和氧气,排出废物。
- 分娩:成熟的胎儿和胎盘从母体的阴道产出。
第三节 青春期
- 定义:是从童年到成年的过渡阶段,是生长发育的关键时期。
- 主要生理变化:
- 外形变化:身高和体重迅速增长(生长高峰期)。
- 性发育:
- 男性:睾丸发育并产生精子,出现遗精。
- 女性:卵巢发育并产生卵细胞,出现月经。
- 第二性征:
- 男性:喉结突出、声音变粗、长胡须。
- 女性:骨盆宽大、乳房发育、声调变高。
- (由性激素分泌引起)
- 心理变化与保健:
- 心理特点:内心世界逐渐复杂,有独立意识,但情绪也可能不稳定。
- 健康心理:
- 正确对待:坦然面对生理和心理的变化。
- 乐于交流:与父母、老师、朋友沟通。
- 集中精力:努力学习,积极参加文体活动。
第二章 人体的营养
第一节 食物中的营养物质
- 六大类营养物质:
- 糖类(碳水化合物):主要能源物质,来源:米、面、薯类等。
- 脂肪:备用能源物质,单位质量释放能量最多,来源:肥肉、油、坚果等。
- 蛋白质:构成人体细胞的基本物质,也是修复组织、生长发育的物质基础,来源:肉、蛋、奶、豆类。
- 水:细胞的主要成分,参与各项生理活动,运输物质。
- 无机盐:含量少,作用大。
- 钙:构成骨骼和牙齿,缺乏时患佝偻病(儿童)、骨质疏松症(成人)。
- 铁:构成血红蛋白,缺乏时患缺铁性贫血。
- 碘:合成甲状腺激素,缺乏时患地方性甲状腺肿(大脖子病)。
- 维生素:不构成细胞,也不提供能量,但调节生命活动。
- 维生素A:维持正常视觉,缺乏时患夜盲症,来源:动物肝脏、胡萝卜。
- 维生素B1:维持正常的新陈代谢,缺乏时患脚气病,来源:粗粮、豆类。
- 维生素C:维持血管壁的弹性,增强抵抗力,缺乏时患坏血病,来源:新鲜蔬菜和水果。
- 维生素D:促进钙和磷的吸收,缺乏时患佝偻病、骨质疏松症,来源:鱼肝油、蛋黄,晒太阳也能促进自身合成。
第二节 消化和吸收

(图片来源网络,侵删)
- 消化系统:
- 消化道:食物的通道,包括口腔 → 咽 → 食道 → 胃 → 小肠 → 大肠 → 肛门。
- 消化腺:分泌消化液。
- 唾液腺:分泌唾液,含唾液淀粉酶。
- 肝脏:最大的消化腺,分泌胆汁(不含消化酶,乳化脂肪)。
- 胰腺:分泌胰液,含多种消化酶。
- 胃腺:分泌胃液,含胃蛋白酶。
- 肠腺:分泌肠液,含多种消化酶。
- 消化过程:
- 口腔:牙齿咀嚼(物理消化),舌搅拌,唾液淀粉酶初步消化淀粉。
- 胃:胃蠕动(物理消化),胃蛋白酶初步消化蛋白质。
- 小肠:消化和吸收的主要场所。
- 消化:胆汁乳化脂肪,胰液和肠液含有消化糖类、蛋白质、脂肪的所有酶。
- 吸收:小肠内表面有环形皱襞和小肠绒毛,大大增加了吸收面积,葡萄糖、氨基酸、甘油、脂肪酸、水、无机盐、维生素等被吸收进入毛细血管和毛细淋巴管。
- 营养物质的吸收:
- 小肠:吸收葡萄糖、氨基酸、大部分水、无机盐、维生素。
- 大肠:吸收少量水、无机盐和部分维生素。
- 胃:吸收少量水和酒精。
第三节 合理营养与食品安全
- 合理营养:按“平衡膳食宝塔”均衡搭配食物,不偏食、不挑食。
- 食品安全:
- 购买:注意保质期、生产厂家、有无变质。
- 保存:低温、干燥、通风。
- 烹饪:彻底加热,杀死细菌。
- 餐具:要清洁卫生。
第三章 人体的呼吸
第一节 呼吸道对空气的处理
- 呼吸系统:呼吸道 + 肺。
- 呼吸道:鼻、咽、喉、气管、支气管,作用:保证气体顺畅通过,温暖、湿润、清洁吸入的空气。
- 肺:呼吸系统的主要器官,是气体交换的场所。
- 肺适于气体交换的特点:
- 肺泡数量多。
- 肺泡壁薄(由一层上皮细胞构成)。
- 肺泡外包绕着丰富的毛细血管和弹性纤维。
第二节 发生在肺内的气体交换
- 呼吸运动:胸廓有节律的扩大和缩小,是肺通气(外界气体进出肺)的动力。
- 吸气:膈肌收缩,胸廓扩大,肺扩张,气压变小,外界空气进入肺。
- 呼气:膈肌舒张,胸廓缩小,肺回缩,气压变大,肺内气体排出。
- 气体交换:
- 肺泡与血液之间的交换(肺泡内的气体交换):
- 原理:扩散作用(气体从浓度高的一侧向浓度低的一侧扩散)。
- 过程:肺泡中氧气浓度高 → 扩散到血液中;血液中二氧化碳浓度高 → 扩散到肺泡中。
- 血液与组织细胞之间的交换(组织里的气体交换):
- 过程:血液中氧气浓度高 → 扩散到组织细胞中;组织细胞中二氧化碳浓度高 → 扩散到血液中。
- 肺泡与血液之间的交换(肺泡内的气体交换):
第四章 人体内物质的运输
第一节 流动的组织——血液

(图片来源网络,侵删)
- 血液的组成:
- 血浆:运载血细胞,运输营养物质和废物(功能)。
- 血细胞:
- 红细胞:富含血红蛋白,在氧含量高的地方与氧结合,在氧含量低的地方与氧分离,功能:运输氧,过少会贫血。
- 白细胞:有细胞核,功能:吞噬病菌,防御和保护,发炎时数量会增多。
- 血小板:无细胞核,功能:促进止血和加速凝血。
- ABO血型系统:A型、B型、AB型、O型。
- 输血原则:以输同型血为原则,紧急情况下,O型血是“万能输血者”,AB型血是“万能受血者”。
第二节 血流的管道——血管
- 三种血管的比较:
| 血管类型 | 管壁特点 | 管腔大小 | 血流速度 | 功能 |
|---|---|---|---|---|
| 动脉 | 管壁厚,弹性大 | 小 | 最快 | 将血液从心脏输送到身体各部分 |
| 静脉 | 管壁薄,弹性小 | 大 | 较慢 | 将血液从身体各部分输送回心脏 |
| 毛细血管 | 管壁极薄(一层上皮细胞) | 最小 | 最慢 | 物质交换的场所 |
第三节 输送血液的泵——心脏
- 心脏的结构:
- 四个腔:左心房、左心室、右心房、右心室。
- 规律:心房连静脉,心室连动脉。
- 左心室壁最厚,因为它要将血液输送到全身。
- 瓣膜:房室瓣(心房和心室之间)和动脉瓣(心室和动脉之间),保证血液单方向流动。
- 四个腔:左心房、左心室、右心房、右心室。
- 血液循环途径:
- 体循环:
- 路径:左心室 → 主动脉 → 全身各级动脉 → 身体各部分毛细血管网 → 各级静脉 → 上下腔静脉 → 右心房
- 物质变化:动脉血(含氧多)→ 静脉血(含氧少)
- 意义:为组织细胞送去氧气和养料,带走二氧化碳等废物。
- 肺循环:
- 路径:右心室 → 肺动脉 → 肺部毛细血管网 → 肺静脉 → 左心房
- 物质变化:静脉血(含氧少)→ 动脉血(含氧多)
- 意义:在肺部进行气体交换,使血液含氧量增加。
- 体循环:
第五章 人体内废物的排出
第一节 尿的形成和排出
- 排泄:人体将代谢废物(如二氧化碳、尿素、多余的水和无机盐)排出体外的过程。
- 泌尿系统:肾脏(形成尿液)、输尿管(输送尿液)、膀胱(暂时储存尿液)、尿道(排出尿液)。
- 尿的形成过程(在肾脏的肾单位中完成):
- 肾单位:肾脏的结构和功能单位,包括肾小球、肾小囊、肾小管。
- 第一步:过滤作用:
- 当血液流经肾小球时,除了血细胞和大分子蛋白质外,血浆中的部分水、葡萄糖、无机盐、尿素等物质,都可以过滤到肾小囊腔中,形成原尿。
- 第二步:重吸收作用:
- 当原尿流经肾小管时,其中对人体有用的物质,如大部分水、全部葡萄糖和部分无机盐,被重新吸收回血液里。
- 剩下的水、尿素、无机盐等形成了尿液。
- 尿的排出:肾脏形成的尿液 → 输尿管 → 膀胱(暂时储存)→ 尿道 → 体外,意义:排出废物,调节水和无机盐的平衡,维持组织细胞的正常生理功能。
第六章 人体生命活动的调节
第一节 人体对外界环境的感知
- 眼与视觉:
- 眼球的结构:
- 折光系统:角膜、房水、晶状体、玻璃体。
- 感光细胞:视网膜(像照相机的底片)。
- 视觉形成过程:光线 → 角膜 → 瞳孔(调节进光量)→ 晶状体(折射光线)→ 玻璃体 → 视网膜(成像)→ 视神经 → 大脑视觉中枢(形成视觉)。
- 近视:晶状体曲度过大或眼球前后径过长,物像落在视网膜前方,矫正:戴凹透镜。
- 眼球的结构:
- 耳与听觉:
- 耳的结构:
- 外耳:耳廓、外耳道(收集声波)。
- 中耳:鼓膜(振动)、听小骨(放大振动)。
- 内耳:耳蜗(内有听觉感受器)、前庭、半规管(平衡位置)。
- 听觉形成过程:声波 → 耳廓 → 外耳道 → 鼓膜(振动)→ 听小骨 → 耳蜗(产生神经冲动)→ 听神经 → 大脑听觉中枢(形成听觉)。
- 耳的结构:
第二节 神经系统的组成
- 神经系统:由脑、脊髓和它们发出的神经组成。
- 中枢神经系统:脑和脊髓,是人体最高级的调节机构。
- 脑:
- 大脑:由左右两个半球组成,表面是大脑皮层,是调节人体生理活动的最高级中枢(语言中枢、视觉中枢、听觉中枢等)。
- 小脑:协调运动,维持身体平衡。
- 脑干:有专门调节心跳、呼吸、血压等基本生命活动的中枢。
- 脊髓:反射和传导的功能。
- 脑:
- 周围神经系统:脑神经和脊神经,把中枢神经与全身各器官系统联系起来。
第三节 神经调节的基本方式
- 反射:人体通过神经系统,对外界或内部的各种刺激所发生的规律性的反应。
- 反射弧:完成反射的结构基础,包括五个部分:
- 感受器 → 传入神经 → 神经中枢 → 传出神经 → 效应器
- 两种反射类型:
- 简单反射(非条件反射):生来就有的,如:缩手反射、眨眼反射、膝跳反射,神经中枢在脊髓或脑干。
- 复杂反射(条件反射):在生活经验中逐渐形成的,如:望梅止渴、谈虎色变,神经中枢在大脑皮层。
第四节 激素调节
- 内分泌系统:由一些没有导管的腺体组成,其分泌物(激素)直接进入腺体内的毛细血管,随血液循环输送到全身。
- 主要内分泌腺及激素:
| 内分泌腺 | 激素 | 主要功能 | 相关疾病 |
|---|---|---|---|
| 垂体 | 生长激素 | 调节生长发育 | 幼年分泌不足:侏儒症;幼年分泌过多:巨人症 |
| 甲状腺 | 甲状腺激素 | 促进新陈代谢和生长发育,提高神经系统的兴奋性 | 幼年分泌不足:呆小症;分泌过多:甲亢 |
| 胰岛 | 胰岛素 | 调节糖的代谢,降低血糖浓度 | 分泌不足:糖尿病 |
| 性腺 | 性激素 | 促进生殖器官的发育,激发并维持第二性征 | - |
- 神经调节与激素调节的关系:相互协调,相互影响,以神经调节为主。
复习建议
- 构建知识网络:不要孤立地记知识点,要理解它们之间的联系,呼吸系统为循环系统提供氧气,循环系统将氧气输送到全身各处的组织细胞,细胞通过呼吸作用利用氧气分解有机物,产生能量,同时产生废物,最后由泌尿系统和呼吸系统排出。
- 图文结合:充分利用课本中的插图,如心脏结构图、肾单位结构图、眼球和耳的结构图等,看图说话,能帮你更好地理解和记忆。
- 对比记忆:对于容易混淆的概念,如三种血管、两种循环、两种反射、两种调节方式等,可以通过列表对比的方式进行记忆,效果更佳。
- 联系生活实际:思考这些知识在生活中的应用,比如为什么我们要均衡饮食?为什么感冒时鼻塞?为什么剧烈运动后心跳会加快?将知识与生活结合,学习会更有趣,也更容易记住。
希望这份总结能对你有所帮助,祝你学习进步,生物成绩优异!