2025语文满分作文如何炼成?
要获取“满分作文”,我们通常需要结合当年的高考作文题目和官方发布的优秀范文,由于满分作文的版权和发布渠道问题,我们无法直接提供完整的“官方”满分卷,但我们可以通过分析2025年各地高考作文题目的特点,并综合网络上流传的、被公认为优秀的范文,来“还原”和“解读”一篇接近满分的作文应该具备哪些特质。 下面,我将分步骤为您呈现:(图片来源网络,侵删) 第一步:回顾2025年高考作文题目(精选) 要
要获取“满分作文”,我们通常需要结合当年的高考作文题目和官方发布的优秀范文,由于满分作文的版权和发布渠道问题,我们无法直接提供完整的“官方”满分卷,但我们可以通过分析2025年各地高考作文题目的特点,并综合网络上流传的、被公认为优秀的范文,来“还原”和“解读”一篇接近满分的作文应该具备哪些特质。 下面,我将分步骤为您呈现:(图片来源网络,侵删) 第一步:回顾2025年高考作文题目(精选) 要
作文题目回顾 阅读下面的文字,根据要求作文。: 古人说“言为心声”、“文如其人”,这意味着作品的高下与品德的优劣是相关的,即“人品决定文品”,也有人觉得“心画心声总失真,文章宁复见为人”,即作品的格调趣味与作者人品未必有紧密的联系。(图片来源网络,侵删) 对此你有什么看法?写一篇文章阐明你的观点。 【要求】自拟,角度自选,立意自定。 2. 除诗歌外,文体不限。 3. 不得少于800字
这里的“模板”不是指死板的八股文,而是高效的思维模型和文章结构,下面我将从审题立意、文章结构、素材运用、语言锤炼四个维度,为你提供一套完整的高考作文“万能”工具箱。 审题立意:抓住核心,精准破题 这是第一步,也是最关键的一步,无论题目怎么变,都可以归入以下几类:(图片来源网络,侵删) 词语/概念类(如“本手、妙手、俗手”、“一花独放不是春”) 审题方法: 定义内涵,拓展外延,建立
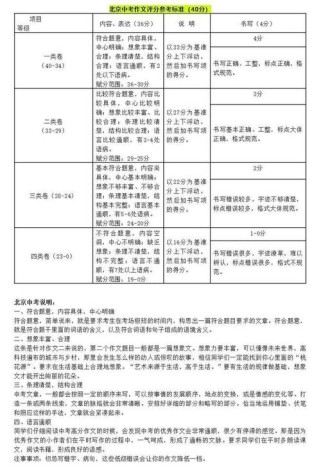
深度解析2025北京中考作文题:从“奇妙的相遇”看考场作文的“情”与“智” 资深教育专家教你如何写出高分北京卷作文) 每年中考,作文总是牵动着无数考生和家长的心,北京作为教育的前沿阵地,其中考作文题目更是备受瞩目,回望2025年北京中考作文题,“奇妙的相遇”这个题目,以其开放性、包容性和人文关怀,给考生留下了广阔的发挥空间,时至今日,回顾这道题目,对于即将面临中考的学子们依然具有重要的
下面我将从“审题”和“立意”两个方面,结合具体方法和实例,为你进行详细拆解。 第一部分:审题 —— 准确是生命线 审题不清,下笔千言,离题万里,审题的目标是全面、准确、不偏不倚地理解题意,高考作文题型主要分为三大类:材料作文、话题作文和命题作文。(图片来源网络,侵删) 审题的“三步走”战略 无论面对哪种题型,都可以遵循以下三个步骤: 第一步:圈画关键词,明确“题眼” 用笔圈出核心
2025年上海高考作文题 根据以下材料,自选角度,自拟题目,写一篇不少于800字的文章(不要写成诗歌)。 你可以选择穿越沙漠的道路和方式,所以你是自由的;你必须穿越这片沙漠,所以你又是不自由的。(图片来源网络,侵删) 题目解析 这道作文题的核心是一对看似矛盾却又辩证统一的概念:自由与不自由。 矛盾的双方: 自由: “你可以选择穿越沙漠的道路和方式”,这代表着个体拥有选择
下面我将为你提供关于2025年高考作文的深度素材,包括题目回顾、核心立意、人物素材、名言警句、结构思路和范文示例,希望能为你提供全面的参考。 2025高考作文题目回顾 全国卷一(最经典) 阅读下面的材料,根据要求写一篇不少于800字的文章。(图片来源网络,侵删) 因在高速路上开车时接打电话,家人屡劝不改,女大学生小陈最终通过微博私信向警方举报了自己的父亲,警方查实后,依法对老陈进行了
范文:Pressure: A Double-Edged Sword In an era of relentless competition and rapid societal development, pressure has become an inescapable companion in our daily lives. It looms over students facing ex
原题呈现 阅读下面的材料,根据要求写作。(60分) 每个人都有自己学习和成长的方式,有些人喜欢在安静的角落里独自钻研,有些人则热衷于在热烈的讨论中碰撞思想,这让我想到,我们常常会听到两种不同的声音:一种是“板凳要坐十年冷”,另一种是“处处留心皆学问”。(图片来源网络,侵删) “板凳要坐十年冷”强调的是专注、沉潜和长期积累的重要性,它鼓励人们抵制浮躁,甘于寂寞,在某个领域深耕细作,最终达到“
以“被需要的渴望”为话题。 这个话题触及了青少年成长的核心心理需求——自我认同、价值感和归属感,非常适合高一学生来探讨。(图片来源网络,侵删) 以“被需要的渴望”为话题 作文范文 于渴望中,找寻生命的坐标 我们每个人,仿佛都是浩瀚宇宙中的一颗星辰,我们渴望被看见,渴望被记住,而最深沉、最持久的渴望,莫过于“被需要”,这股力量,如同暗夜中的灯塔,指引着我们寻找生命的坐标;它又如同一股暖