古诗鉴赏中表达技巧有哪些?
经典古诗 2026年1月15日 17:32:12 99ANYc3cd6
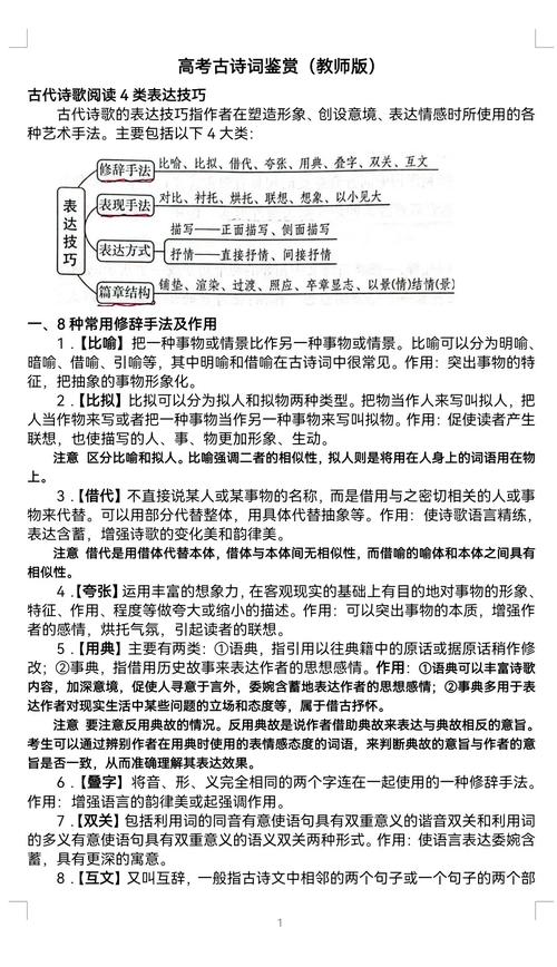
表达技巧,也叫艺术手法、表现手法,是诗人为了塑造形象、营造意境、抒发情感而采用的特定方法和手段,它是古诗鉴赏的核心考点之一,通常可以分为三大类:修辞手法、表达方式、表现手法。
下面我们逐一进行详细解析,并附上例子和鉴赏要点。

修辞手法
修辞手法是诗歌中最基础、最直观的表达技巧,它通过特定的语言格式增强语言的形象性、生动性和感染力。
| 修辞手法 | 定义与特点 | 经典例子 | 鉴赏要点 |
|---|---|---|---|
| 比喻 | 用本质不同但又有相似点的事物来打比方,使事物形象生动,化抽象为具体。 | 李白《望庐山瀑布》:“飞流直下三千尺,疑是银河落九天。” 李煜《虞美人》:“问君能有几多愁?恰似一江春水向东流。” |
找出本体和喻体。 分析比喻的精妙之处,即二者之间的相似点。 体会比喻带来的艺术效果(如生动、形象、化抽象为具体)。 |
| 拟人 | 把事物当人来写,赋予其人的思想、情感或动作,使事物人格化,富有生命力。 | 贺知章《咏柳》:“碧玉妆成一树高,万条垂下绿丝绦。” 杜甫《春夜喜雨》:“好雨知时节,当春乃发生。” |
找出被拟人化的事物。 分析诗人赋予了它怎样的“人性”。 体会拟人手法带来的情感色彩(如喜爱、赞美、讽刺等)。 |
| 夸张 | 故意言过其实,对事物特征加以扩大或缩小,以增强表达效果,突出事物本质。 | 李白《秋浦歌》:“白发三千丈,缘愁似个长。” 毛泽东《七律·长征》:“五岭逶迤腾细浪,乌蒙磅礴走泥丸。” |
找出夸张的词句。 分析其“夸”在何处,以及夸张背后的真实情感或意图。 体会夸张带来的艺术冲击力。 |
| 对偶 | 用结构相同、字数相等、意义相关的两个短语或句子对称地排列在一起。 | 杜甫《登高》:“无边落木萧萧下,不尽长江滚滚来。” 王维《使至塞上》:“大漠孤烟直,长河落日圆。” |
找出对偶句。 分析其对仗的工整性(词性、结构、平仄)。 体会对偶在形式上的美感(音韵和谐、节奏鲜明)和内容上的深化(对比、衬托、概括)。 |
| 借代 | 不直接说出所要表达的人或事物,而是借用与它密切相关的人或事物来代替。 | 李清照《如梦令》:“知否,知否?应是绿肥红瘦。”(“绿”代指叶,“红”代指花) 杜牧《赤壁》:“东风不与周郎便,铜雀春深锁二乔。”(“二乔”代指东吴的命运) |
找出借代的词语。 分析其借代的对象是什么。 体会借代使语言更含蓄、形象,引发联想。 |
| 设问 | 明知故问,自问自答,或提出问题不需回答,以引人注意,启发思考。 | 李煜《虞美人》:“问君能有几多愁?恰似一江春水向东流。” 贾岛《寻隐者不遇》:“松下问童子,言师采药去,只在此山中,云深不知处。” |
找出设问句。 分析问题提出的目的,是引人深思,还是为下文铺垫。 体会设问的强调作用和互动感。 |
| 反问 | 用疑问的形式表达确定的意思,答案暗含在问句中,只问不答,语气更强烈。 | 杜牧《泊秦淮》:“商女不知亡国恨,隔江犹唱后庭花。”(可看作是对当权者的反问) 王安石《桂枝香·金陵怀古》:“千古凭高,对此漫嗟荣辱,六朝旧事随流水,但寒烟衰草凝绿。” |
找出反问句。 分析其表达的肯定意思是什么。 体会反问句强烈的情感色彩和批判力量。 |
| 双关 | 利用词语的多义或同音条件,使语句具有双重意义,言在此而意在彼。 | 刘禹锡《竹枝词》:“东边日出西边雨,道是无晴却有晴。”(“晴”谐音“情”) 李商隐《无题》:“春蚕到死丝方尽,蜡炬成灰泪始干。”(“丝”谐音“思”) |
找出双关词语。 分析其表层义和深层义。 体会双关语的含蓄隽永和趣味性。 |
表达方式
表达方式是诗人叙事、写景、议论、抒情时所采用的具体方法。
| 表达方式 | 定义与特点 | 经典例子 | 鉴赏要点 |
|---|---|---|---|
| 记叙 | 对人物、事件、环境进行交代和描述。 | 杜甫《石壕吏》:全诗通过老妇人的自述,记叙了安史之乱时期官吏抓丁的残酷现实。 | 分析记叙的要素(时间、地点、人物、事件),理解其在诗中的作用,为抒情或议论做铺垫。 |
| 描写 | 用生动形象的语言对人物、事件、环境进行刻画。 | 白居易《钱塘湖春行》:“乱花渐欲迷人眼,浅草才能没马蹄。” (景物描写) 《陌上桑》对罗敷的容貌描写:“行者见罗敷,下担捋髭须,少年见罗敷,脱帽著帩头。” (侧面描写) |
辨别描写的对象(景物、人物、场面)。 分析描写的角度(正面/直接、侧面/间接、感官视觉/听觉/嗅觉/触觉)。 体会描写营造的氛围和烘托的情感。 |
| 议论 | 对事物或道理直接发表看法和评价。 | 杜牧《赤壁》:“东风不与周郎便,铜雀春深锁二乔。” (诗人由一件古物,引发对历史兴亡的议论和感慨。) |
找出议论性的词句。 分析诗人议论的观点是什么。 体会议论在诗中画龙点睛、深化主题的作用。 |
| 抒情 | 表达和抒发主观情感,这是诗歌的灵魂,可分为直接抒情和间接抒情。 | 直接抒情(直抒胸臆): 李白《宣州谢朓楼饯别校书叔云》:“人生在世不称意,明朝散发弄扁舟。” 间接抒情(情景交融): 马致远《天净沙·秋思》:“枯藤老树昏鸦,小桥流水人家,古道西风瘦马,夕阳西下,断肠人在天涯。” |
直接抒情:直接分析抒发了什么情感(喜悦、悲愤、愁绪等)。 间接抒情:重点分析“景”与“情”的关系,即诗人是如何通过景物来含蓄地表达情感的,这是鉴赏的重点和难点。 |
表现手法
表现手法是诗人为了塑造形象、营造意境、抒发情感而采用的一些特殊技巧,比修辞和表达方式更宏观、更具艺术性。
| 表现手法 | 定义与特点 | 经典例子 | 鉴赏要点 |
|---|---|---|---|
| 情景交融 | 情与景水乳交融,无法分割,这是中国古典诗歌最重要的表现手法之一。 | 乐景写乐情: 杜甫《绝句》:“迟日江山丽,春风花草香。” 明媚的春光烘托了诗人愉悦的心情。 哀景写哀情: 杜甫《登高》:“风急天高猿啸哀,渚清沙白鸟飞回。” 萧瑟的秋景烘托了诗人悲凉的心境。 以乐景写哀情: 杜甫《春望》:“感时花溅泪,恨别鸟惊心。” 美好的春花在诗人眼中却“溅泪”,反衬出内心的极度悲伤。 |
诗中写了哪些景物? 这些景物营造了怎样的氛围(意境)? 这种氛围与诗人的情感是一致(正衬)还是相反(反衬)? 分析这种情景关系如何深化了诗歌的主题。 |
| 托物言志 | 诗人通过描摹客观事物(“物”)来表达自己的思想感情、志向节操(“志”)。 | 于谦《石灰吟》:“千磨万击出深山,烈火焚烧若等闲。” 借石灰不畏艰险、甘愿牺牲的精神,表达自己刚正不阿、清正廉洁的志向。 王安石《梅花》:“墙角数枝梅,凌寒独自开。” 借梅花不畏严寒的品格,赞美坚贞不屈的节操。 |
找出诗中所托的“物”。 分析这个“物”具有怎样的特征。 联系诗人的生平背景,解读这个特征象征了诗人怎样的“志向”或“品格”。 |
| 借古讽今 | 借评论古代的人和事来影射、讽刺现实。 | 杜牧《泊秦淮》:“商女不知亡国恨,隔江犹唱后庭花。” 诗人通过批评晚唐歌女唱亡国之音,来讽刺当时统治者的腐朽和享乐,表达对国家命运的深切忧虑。 | 找出诗中提到的“古”事或“古”人。 分析诗人对“古”事的态度(是赞美还是批判)。 联系当时的社会背景,解读诗人“讽今”的具体内容。 |
| 虚实结合 | “虚”指想象、梦境、回忆、未来等;“实”指眼前真实的景物、事件,二者结合,使诗歌内容更丰富,意境更深远。 | 李白《蜀道难》:既有“青泥何盘盘”等对蜀道险峻的实写,又有“但见悲鸟号古木,雄飞雌从绕林间”等想象中的虚写。 柳永《雨霖铃》:“今宵酒醒何处?杨柳岸,晓风残月。” 这是词人设想的离别后的情景(虚),与眼前的离别场景(实)形成对比,倍增伤感。 |
辨别诗中哪些是“实”写,哪些是“虚”写。 分析“虚”与“实”之间的关系(对比、衬托、由实生虚等)。 体会虚实结合如何拓展了诗歌的时空和情感深度。 |
| 动静结合 | 将动态描写与静态描写结合起来,相互映衬,使画面更生动,意境更和谐。 | 王维《山居秋暝》:“明月松间照,清泉石上流。” “明月”是静,“泉流”是动,以动衬静,更显山林的幽静。 李白《望庐山瀑布》:“遥看瀑布挂前川” (静) 与 “飞流直下三千尺” (动),动静结合,气势磅礴。 |
找出诗中动态和静态的意象。 分析诗人是如何处理动静关系的(以静衬动或以动衬静)。 体会这种手法营造出的独特艺术效果。 |
| 对比 | 把不同的事物或同一事物的不同方面进行比较,使特征更鲜明,情感更强烈。 | 梅尧臣《陶者》:“陶尽门前土,屋上无片瓦,十指不沾泥,鳞鳞居大厦。” 通过陶者与富人的鲜明对比,深刻揭示了社会的不公。 李煜《虞美人》:“雕栏玉砌应犹在,只是朱颜改。” 过去的繁华与如今的落寞形成对比,抒发了物是人非的深切悲慨。 |
找出对比的双方。 分析对比双方在哪些方面存在差异。 体会对比手法在突出主题、强化情感上的作用。 |
| 衬托 | 为了突出主要事物,用类似或相反的事物作为陪衬,分为正衬和反衬。 | 正衬(以乐景衬乐情): 白居易《钱塘湖春行》:用早莺、新燕、乱花、浅草等生机勃勃的春景,衬托诗人游春的喜悦。 反衬(以哀景衬哀情,或以乐景衬哀情): 杜甫《春望》:用“花”和“鸟”等美好春景,反衬诗人内心的“溅泪”和“惊心”,悲伤之情更加强烈。 |
找出被衬托的主体(主)和用来衬托的客体(衬)。 分析是正衬还是反衬。 体会衬托手法如何让主体的特征或情感更加突出。 |
鉴赏表达技巧的答题思路与模板
- 准确识别:要能准确判断出诗句中使用了哪种或哪几种表达技巧,这是答题的基础。
- 分析阐释:要结合诗句内容,具体分析这个技巧是如何被运用的,不能只说“用了比喻”,而要说“诗人将……比作……,生动形象地写出了……的……特点”。
- 点明效果:也是最重要的一步,要指出使用这种技巧产生了怎样的艺术效果或表达了诗人怎样的思想感情,这是得分的关键。
答题模板(万能公式):

这首诗(或这句诗)运用了 [表达技巧名称] 的手法,(阐释:具体分析诗句是如何运用该技巧的,如……)。(效果/情感:生动形象地写出了……的景象/特点,/ 营造了……的氛围,/ 突出了……的情感,/ 深化了……的主题,/ 增强了诗歌的感染力/画面感/音韵美等。)
示例: 问:赏析“大漠孤烟直,长河落日圆”的艺术手法。 答: 这句诗运用了 对偶 和 动静结合 的手法。(阐释:“大漠”对“长河”,“孤烟”对“落日”,“直”对“圆”,对仗极其工整。“孤烟”是静景,“长河”是动景,一静一动,相互映衬。) (效果:它不仅形式上整齐匀称,音韵和谐,更描绘出一幅边塞雄浑壮阔的奇景,营造出一种苍凉、肃杀而又宁静的意境,表现了诗人对壮丽山河的赞美和孤寂的边塞情怀。)
掌握了以上这些技巧和思路,你就能在古诗鉴赏题中做到有章可循,言之有物。
