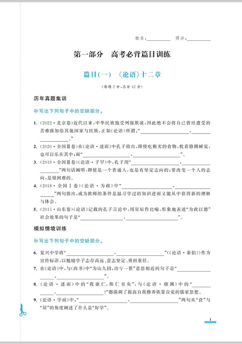
福建高考古诗词默写范围有哪些?
经典古诗 2025年12月28日 22:35:54 99ANYc3cd6
福建省高考古诗词默写是《普通高中语文课程标准(2025年版2025年修订)》和《普通高等学校招生全国统一考试语文科考试说明(福建省使用)》要求考查的内容,它属于“语言文字运用”板块,通常以“情境式默写”的形式出现,分值为6分(一般为3个小题,每小题2分)。
考试形式与特点(情境式默写)
这是近年来全国及各省高考的主流形式,它不再是简单的上下句填空,而是通过创设具体的情境,考查学生对古诗词理解性记忆的能力,常见的设问方式有:

-
主题/情感类:要求默写能表达某种特定情感或主题的句子。
- “在《赤壁赋》中,苏轼用‘__,__’两句,写出了客人被贬谪后的复杂心境。”
- 答案:寄蜉蝣于天地,渺沧海之一粟。
-
手法/技巧类:要求默写运用了特定修辞手法或表现技巧的句子。
- “《蜀道难》中,李白以‘__,__’两句,通过夸张手法,极言山峰之高、山势之险。”
- 答案:连峰去天不盈尺,枯松倒挂倚绝壁。
-
场景/画面类:要求默写描绘了特定场景或画面的句子。
- “《琵琶行》中,白居易用‘__,__’两句,描绘了琵琶声暂歇后,听众沉浸在音乐意境中的情景。”
- 答案:东船西舫悄无言,唯见江心秋月白。
-
作用/效果类:要求默写在文中起到承上启下、点明主旨等作用的句子。
(图片来源网络,侵删)- “《岳阳楼记》中,从时间角度描写洞庭湖景象的句子是‘__,__’。”
- 答案:朝晖夕阴,气象万千。
考查范围(重点篇目)
福建省高考默写篇目以《考试说明》为准,主要涵盖三个部分:义务教育语文课程标准7-9年级推荐背诵篇目和普通高中语文课程标准推荐背诵的古诗文篇目(14篇)。
以下是根据历年考情和福建省《考试说明》整理的核心重点篇目清单,务必重点掌握:
(一) 义务教育阶段重点篇目(初中)
这些篇目是基础,考查频率非常高。
-
《论语》十二章
(图片来源网络,侵删)- 重点名句:学而时习之、温故而知新、学而不思则罔、思而不学则殆、三人行必有我师焉、己所不欲勿施于人等。
-
《孟子》三则(得道多助,失道寡助 / 生于忧患,死于安乐 / 富贵不能淫)
- 重点名句:天时不如地利,地利不如人和 / 然后知生于忧患而死于安乐也 / 富贵不能淫,贫贱不能移,威武不能屈。
-
《庄子》一则(北冥有鱼)
- 重点名句:北冥有鱼,其名为鲲……化而为鸟,其名为鹏……怒而飞,其翼若垂天之云。
-
《曹刿论战》
- 重点名句:一鼓作气,再而衰,三而竭 / 肉食者鄙,未能远谋。
-
《邹忌讽齐王纳谏》
- 重点名句:吾妻之美我者,私我也 / 令初下,群臣进谏,门庭若市 / 期年之后,虽欲言,无可进者。
-
《出师表》(诸葛亮)
- 重点名句:先帝创业未半,而中道崩殂 / 亲贤臣,远小人,此先汉所以兴隆也 / 受任于败军之际,奉命于危难之间 / 苟全性命于乱世,不求闻达于诸侯。
-
桃花源记(陶渊明)
- 重点名句:芳草鲜美,落英缤纷 / 土地平旷,屋舍俨然,有良田美池桑竹之属 / 黄发垂髫,并怡然自乐 / 不足为外人道也。
-
《三峡》(郦道元)
- 重点名句:自三峡七百里中,两岸连山,略无阙处 / 夏水襄陵,沿溯阻绝 / 素湍绿潭,回清倒影 / 每至晴初霜旦,林寒涧肃。
-
《马说》(韩愈)
- 重点名句:世有伯乐,然后有千里马 / 千里马常有,而伯乐不常有 / 食马者不知其能千里而食也 / 祗辱于奴隶人之手,骈死于槽枥之间。
-
《陋室铭》(刘禹锡)
- 重点名句:斯是陋室,惟吾德馨 / 苔痕上阶绿,草色入帘青 / 谈笑有鸿儒,往来无白丁 / 何陋之有?
-
《小石潭记》(柳宗元)
- 重点名句:隔篁竹,闻水声,如鸣珮环 / 全石以为底,近岸,卷石底以出 / 俶尔远逝,往来翕忽 / 凄神寒骨,悄怆幽邃。
-
《岳阳楼记》(范仲淹)
- 重点名句:衔远山,吞长江,浩浩汤汤,横无际涯 / 予观夫巴陵胜状,在洞庭一湖 / 先天下之忧而忧,后天下之乐而乐。
-
《醉翁亭记》(欧阳修)
- 重点名句:醉翁之意不在酒,在乎山水之间也 / 野芳发而幽香,佳木秀而繁阴 / 风霜高洁,水落石出 / 人知从太守游而乐,而不知太守之乐其乐也。
-
《爱莲说》(周敦颐)
- 重点名句:予独爱莲之出淤泥而不染,濯清涟而不妖 / 中通外直,不蔓不枝 / 可远观而不可亵玩焉。
-
《送东阳马生序》(宋濂)
- 重点名句:家贫,无从致书以观,每假借于藏书之家 / 天大寒,砚冰坚,手指不可屈伸,弗之怠 / 以中有足乐者,不知口体之奉不若人也。
(二) 高中阶段重点篇目(课标14篇)
这些是高考默写的“重头戏”,尤其是长篇,考查的句子通常非常经典。
-
《劝学》(荀子)
- 重点名句:君子博学而日参省乎己,则知明而行无过矣 / 假舆马者,非利足也,而致千里 / 假舟楫者,非能水也,而绝江河 / 故不积跬步,无以至千里。
-
《逍遥游》(庄子)
- 重点名句:野马也,尘埃也,生物之以息相吹也 / 朝菌不知晦朔,蟪蛄不知春秋 / 若夫乘天地之正,而御六气之辩,以游无穷者 / 且夫水之积也不厚,则其负大舟也无力。
-
《师说》(韩愈)
- 重点名句:是故无贵无贱,无长无少,道之所存,师之所存也 / 彼童子之师,授之书而习其句读者,非吾所谓传其道解其惑者也 / 是故弟子不必不如师,师不必贤于弟子。
-
《阿房宫赋》(杜牧)
- 重点名句:覆压三百余里,隔离天日 / 长桥卧波,未云何龙?复道行空,不霁何虹 / 独夫之心,日益骄固 / 灭六国者六国也,非秦也,族秦者秦也,非天下也。
-
《赤壁赋》(苏轼)
- 重点名句:白露横江,水光接天 / 纵一苇之所如,凌万顷之茫然 / 寄蜉蝣于天地,渺沧海之一粟 / 哀吾生之须臾,羡长江之无穷 / 盖将自其变者而观之,则天地曾不能以一瞬 / 自其不变者而观之,则物与我皆无尽也。
-
《诗经》两首(氓 / 采薇)
- 重点名句:氓之蚩蚩,抱布贸丝 / 桑之未落,其叶沃若 / 淇则有岸,隰则有泮 / 反是不思,亦已焉哉 / 昔我往矣,杨柳依依,今我来思,雨雪霏霏。
-
《离骚》(屈原)
- 重点名句:长太息以掩涕兮,哀民生之多艰 / 亦余心之所善兮,虽九死其犹未悔 / 民生各有所乐兮,余独好修以为常 / 虽体解吾犹未变兮,岂余心之可惩。
-
蜀道难(李白)
- 重点名句:噫吁嚱,危乎高哉!蜀道之难,难于上青天 / 蚕丛及鱼凫,开国何茫然 / 连峰去天不盈尺,枯松倒挂倚绝壁 / 但见悲鸟号古木,雄飞雌从绕林间 / 其险也如此,嗟尔远道之人胡为乎来哉。
-
登高(杜甫)
- 重点名句:风急天高猿啸哀,渚清沙白鸟飞回 / 无边落木萧萧下,不尽长江滚滚来 / 万里悲秋常作客,百年多病独登台 / 艰难苦恨繁霜鬓,潦倒新停浊酒杯。
-
琵琶行(白居易)
- 重点名句:千呼万唤始出来,犹抱琵琶半遮面 / 转轴拨弦三两声,未成曲调先有情 / 大弦嘈嘈如急雨,小弦切切如私语 / 别有幽愁暗恨生,此时无声胜有声 / 东船西舫悄无言,唯见江心秋月白 / 同是天涯沦落人,相逢何必曾相识。
-
锦瑟(李商隐)
- 重点名句:锦瑟无端五十弦,一弦一柱思华年 / 庄生晓梦迷蝴蝶,望帝春心托杜鹃 / 此情可待成追忆,只是当时已惘然。
-
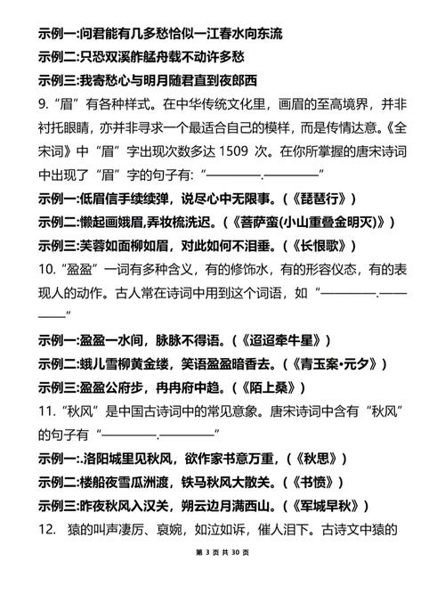
虞美人(李煜)
- 重点名句:春花秋月何时了?往事知多少 / 小楼昨夜又东风,故国不堪回首月明中 / 问君能有几多愁?恰似一江春水向东流。
-
念奴娇·赤壁怀古(苏轼)
- 重点名句:大江东去,浪淘尽,千古风流人物 / 乱石穿空,惊涛拍岸,卷起千堆雪 / 羽扇纶巾,谈笑间,樯橹灰飞烟灭 / 故国神游,多情应笑我,早生华发 / 人生如梦,一尊还酹江月。
-
永遇乐·京口北固亭怀古(辛弃疾)
- 重点名句:千古江山,英雄无觅孙仲谋处 / 斜阳草树,寻常巷陌,人道寄奴曾住 / 元嘉草草,封狼居胥,赢得仓皇北顾 / 四十三年,望中犹记,烽火扬州路 / 凭谁问:廉颇老矣,尚能饭否?
备考策略
-
回归课本,精准记忆:以课本和《考试说明》为准,逐篇过关,不仅要会背,更要会写,注意字形、字音,特别是通假字、易错字。“沧”浪之水清兮,“已”而复为兮,“隰”则有泮,“泮”读pàn。
-
理解记忆,情境联想:摒弃死记硬背,在背诵时,要理解句子的含义、情感和用法,可以尝试自己出题,根据上下文或主题来回忆句子,这能有效应对情境式默写。
-
整理归纳,对比记忆:将主题、情感、手法相似的句子放在一起对比记忆,将所有描写“月亮”的句子(如“举酒属客,诵明月之诗”、“但愿人长久,千里共婵娟”)归纳起来;将所有运用“比喻”手法的句子归纳起来。
-
动手默写,规范书写:好记性不如烂笔头,一定要亲手将重点篇目完整地默写几遍,特别是长篇,书写要工整、清晰,避免因潦草或错别字而失分,高考阅卷非常严格,一个错别字就可能整句不得分。
-
定期复习,滚动前进:记忆会遗忘,遵循艾宾浩斯遗忘曲线,制定一个复习计划,今天背的,明天、三天后、一周后都要复习,这样记忆效果才能最大化。
福建省高考古诗词默写是“背多分”的典型题型,但更是对语文素养的综合考察,只要方法得当,持之以恒,拿下这6分并非难事,祝您备考顺利,金榜题名!