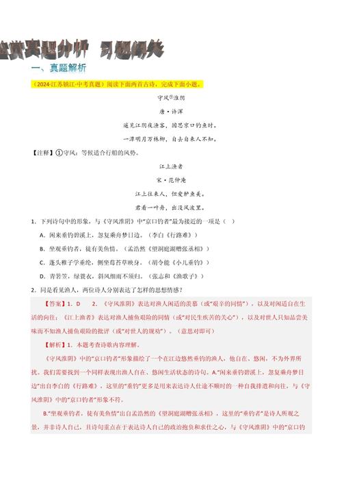
中考古诗意境提问,如何抓住核心?
经典古诗 2025年12月15日 20:58:11 99ANYc3cd6
下面我将为你系统地解析中考中关于古诗意境提问的常见题型、答题思路、技巧和实例。
什么是“意境”?
在答题之前,首先要明白“意境”是什么。

意境 = 意 + 境
- 境 (Scene/Realm):指诗中描绘的具体景物、场景、画面,是诗歌的“形”和“色”。
- 意 (Mood/Emotion/Idea):指诗人通过景物所抒发的思想感情、人生感悟或哲理,是诗歌的“神”和“魂”。
意境就是诗人主观的“情”与客观的“景”相互交融而创造出来的艺术境界。 答题时,必须将这两者结合起来分析。
常见提问方式
的问法灵活多变,但万变不离其宗,核心都是围绕“意境”展开,常见的提问方式有以下几种:
-
直接提问型:
(图片来源网络,侵删)- 这首诗营造了一种怎样的意境?
- 这首诗描绘了一幅怎样的画面?
- 诗歌的首联/颔联/尾联营造了怎样的意境?
-
分析作用型:
- 这首诗的开头两句/结尾两句,在全诗意境的营造上起到了什么作用?
- 诗中某个意象(如“月”、“柳”、“雁”)的运用,对营造意境有何作用?
-
比较异同型:
这首诗与另一首诗(或同一作者的不同作品)在意境上有什么相同/不同之处?
-
赏析型:
(图片来源网络,侵删)- 请赏析这首诗(或某几句诗)的意境之美。
- 诗人是如何通过景物描写来抒发情感的?请结合具体诗句分析。
答题思路与“万能公式”
面对意境题,可以遵循一个清晰的答题步骤,避免遗漏要点。
核心答题公式: 描绘画面 + 概括意境特点 + 分析情感/哲理
第一步:描绘画面
- 任务:用优美、流畅的语言,将诗歌中描绘的景物、场景“翻译”成一幅生动的画面。
- 方法:
- 找出诗中的核心意象(名词、动词、形容词)。
- 发挥想象力,将这些意象串联起来,形成有画面感的描述。
- 注意:描述要忠于原诗,不能凭空捏造,语言要简洁,突出重点。
第二步:概括意境特点
- 任务:用一个或两个精准的词语概括这幅画面的整体氛围和风格。
- 方法:
- 记住一些常见的意境“关键词”,并根据诗歌内容进行选择。
- 常用关键词:
- 雄浑壮阔:气势磅礴,境界宏大。(如:大漠孤烟直,长河落日圆)
- 豪放旷达:气概豪迈,胸襟开阔。(如:会挽雕弓如满月,西北望,射天狼)
- 清新自然:语言朴素,意境优美。(如:采菊东篱下,悠然见南山)
- 恬静优美/闲适恬淡:宁静安详,充满生活气息。(如:茅檐低小,溪上青青草)
- 萧瑟凄凉/孤寂冷清:景物衰败,情感悲凉。(如:枯藤老树昏鸦,小桥流水人家)
- 朦胧迷离:景物模糊,富有神秘感。(如:烟笼寒水月笼沙)
- 缠绵婉约:情感细腻,意境优美。(如:杨柳岸,晓风残月)
第三步:分析情感/哲理
- 任务:点明诗人是通过怎样的景物,抒发了怎样的思想感情或表达了怎样的哲理。
- 方法:
- 将第一步描绘的“画面”和第二步概括的“意境特点”联系起来。
- 分析诗人选择这些景物的目的,这些景物是乐景还是哀景?(以乐景写哀情,以哀景写哀情是常见手法)
- 最终落脚到“情”或“理”上。
实战演练
让我们用这个公式来分析一道中考真题。
【例题】 阅读马致远的《天净沙·秋思》,回答问题。
枯藤老树昏鸦, 小桥流水人家, 古道西风瘦马。 夕阳西下, 断肠人在天涯。
问题: 这首小令营造了怎样的意境?抒发了诗人怎样的情感?
【答题步骤解析】
第一步:描绘画面 这首小令描绘了一幅深秋黄昏的萧瑟景象:枯萎的藤蔓、干枯的老树上,黄昏时归巢的乌鸦在哀鸣;一座小桥下流水潺潺,旁边几户人家升起了袅袅炊烟;荒凉的古道上,萧瑟的西风中,一匹瘦骨嶙峋的马驮着疲惫的旅人,在夕阳的余晖中艰难前行。
第二步:概括意境特点 这幅画面充满了萧瑟凄凉和孤寂冷清的气息,诗人用一系列衰败、孤寂的意象,勾勒出一种沉郁、悲凉的艺术境界。
第三步:分析情感/哲理 诗人通过描绘“枯藤”、“老树”、“昏鸦”、“古道”、“西风”、“瘦马”等一系列衰败、凄凉的景物,渲染出一种悲凉的气氛,这既是景物的萧瑟,更是诗人内心情感的写照,最后一句“断肠人在天涯”直接点明了主旨:在这样凄凉的环境中,远离家乡的游子触景生情,心中涌起了无尽的思乡之情和羁旅之悲,感到极度悲伤(断肠)。
【完整答案示例】
这首小令描绘了一幅深秋黄昏萧瑟凄凉的画面:枯藤、老树、昏鸦、古道、西风、瘦马等意象,共同构成了一幅荒凉、孤寂的景象,营造出一种萧瑟凄凉、孤寂冷清的意境。
诗人通过描绘这些衰败的景物,渲染了悲凉的气氛,从而含蓄而深刻地抒发了自己长期漂泊异乡的羁旅之愁和浓浓的思乡之情,令人读之倍感凄楚。
备考技巧与注意事项
-
积累意象,联想情感:
- 平时要积累常见意象的象征意义,如:“月”(思乡、怀人)、“柳”(送别、留恋)、“雁”(思乡、书信)、“杜鹃”(哀怨、悲啼)、“梧桐”(凄凉、愁苦)等,看到这些词,就能快速联想到相关情感。
-
抓住“诗眼”和关键词:
- 诗眼是全诗最精炼、最传神的词,往往是动词或形容词,抓住诗眼,就能快速把握诗歌的情感基调,如“春风又绿江南岸”的“绿”字。
-
注意情景关系:
辨析诗歌是“以乐景写乐情”,还是“以哀景写哀情”,或是“以乐景写哀情”(反衬),如“感时花溅泪,恨别鸟惊心”,本是乐景(花、鸟),却写哀情(感时、恨别),情感表达更加强烈。
-
语言表达要优美:
在“描绘画面”这一步,尽量使用书面语,运用一些修辞手法(如比喻、拟人),让语言更生动、更有文采,给阅卷老师留下好印象。
-
结构清晰,分点作答:
如果题目分值较高(如4分以上),建议采用“总-分”结构,先用一句话概括意境特点,然后再结合诗句具体分析,这样显得条理清晰,逻辑严谨。
中考古诗意境题,本质上是考察学生“读诗”和“解诗”的能力,只要掌握了“描绘画面 → 概括特点 → 分析情感”这个黄金公式,并辅以平时的意象积累和情景关系分析,就能从容应对,拿到理想的分数。