八年级下历史试卷及答案哪里有?
校园之窗 2025年12月15日 02:14:50 99ANYc3cd6
八年级下册历史期末模拟试卷
考试时间:60分钟 满分:100分
注意事项:

- 本试卷分为第I卷(选择题)和第II卷(非选择题)两部分。
- 请将答案填写在答题卡上,在本试卷上作答无效。
- 考试结束后,请将本试卷和答题卡一并交回。
第I卷(选择题 共40分)
选择题(本大题共20小题,每小题2分,共40分,在每小题列出的四个选项中,只有一项是符合题目要求的。)
-
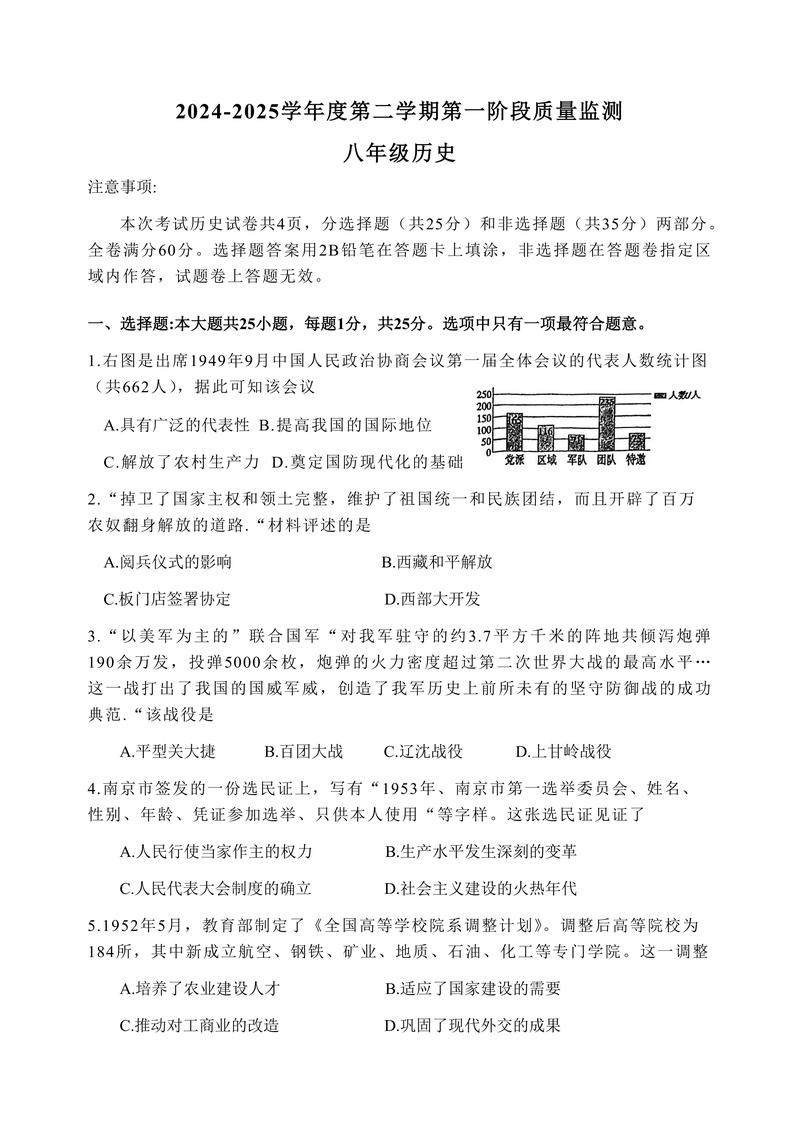
标志着中华人民共和国成立的事件是 A. 中国人民政治协商会议第一届全体会议召开 B. 开国大典 C. 西藏和平解放 D. 《中华人民共和国宪法》颁布
-
1950年,中央人民政府颁布《中华人民共和国土地改革法》,其根本目的是 A. 废除封建土地所有制 B. 解放农村生产力 C. 为国家工业化建设准备条件 D. 满足农民对土地的要求
-
“雄赳赳,气昂昂,跨过鸭绿江!”这首歌曲与哪场历史事件直接相关? A. 北伐战争 B. 抗日战争 C. 解放战争 D. 抗美援朝战争
(图片来源网络,侵删) -
第一个五年计划的基本任务是集中力量发展 A. 重工业 B. 轻工业 C. 农业 D. 商业
-
我国进入社会主义初级阶段的标志是 A. 新中国的成立 B. “一五”计划的完成 C. 三大改造的基本完成 D. “文化大革命”的结束
-
“大跃进”和人民公社化运动是党在探索社会主义建设道路中的一次严重失误,其根本原因是 A. 忽视了客观经济规律 B. 苏联的背信弃义 C. 自然灾害的影响 D. 帝国主义的封锁
-
“文化大革命”结束的标志性事件是 A. “二月抗争” B. “九一三事件” C. 粉碎“四人帮” D. 恢复高考
(图片来源网络,侵删) -
党的十一届三中全会重新确立的思想路线是 A. 以阶级斗争为纲 B. 实事求是 C. 两个凡是 D. “左”倾思想
-
我国农村改革中,农民获得生产经营自主权的标志是 A. 进行土地改革 B. 成立农业生产合作社 C. 实行家庭联产承包责任制 D. 发展乡镇企业
-
我国对外开放的“窗口”和经济特区的“排头兵”是 A. 上海浦东 B. 深圳 C. 珠海 D. 厦门
-
20世纪90年代初,为进一步解放思想,邓小平同志发表了著名的“南方谈话”,其核心思想是 A. 坚持四项基本原则 B. 改革开放胆子要大一些,看准了的,就大胆地试,大胆地闯 C. 建立社会主义市场经济体制 D. 科学技术是第一生产力
-
我国香港、澳门能够顺利回归祖国的根本原因是 A. 综合国力的增强 B. “一国两制”构想的提出 C. 英国、葡萄牙的同意 D. 联合国的斡旋
-
1995年,针对台湾问题,江泽民提出的解决台湾问题的基本方针是 A. 和平统一 . 一国两制 C. 和平统一、一国两制 D. 八项主张
-
新中国成立后,在外交上奉行独立自主的和平外交政策,20世纪70年代,我国外交取得的重大成就不包括 A. 恢复在联合国的合法席位 B. 中日建交 C. 中美建交 D. 加入世界贸易组织
-
我国社会保障制度逐步建立和完善,其核心是 A. 社会保险 B. 社会救济 C. 社会福利 D. 社会优抚
-
20世纪90年代,为促进区域协调发展,我国实施的战略是 A. 西部大开发战略 B. 振兴东北老工业基地战略 C. 中部崛起战略 D. 开放沿海城市战略
-
“科学技术是第一生产力”的论断是由谁提出的? A. 毛泽东 B. 周恩来 C. 邓小平 D. 江泽民
-
我国进入航天大国的标志是 A. 第一颗原子弹爆炸成功 B. 第一颗氢弹爆炸成功 C. “东方红一号”卫星发射成功 D. “神舟五号”载人飞船成功发射
-
“籼型杂交水稻”的培育者是“杂交水稻之父”,他是 A. 邓稼先 B. 钱学森 C. 袁隆平 D. 屠呦呦
-
21世纪以来,我国高举的伟大旗帜是 A. 毛泽东思想 B. 邓小平理论 C. “三个代表”重要思想 D. 中国特色社会主义伟大旗帜
第II卷(非选择题 共60分)
材料解析题(本大题共3小题,每小题15分,共45分。)
-
阅读下列材料,回答问题。
我们唱着东方红,当家作主站起来;我们讲着春天的故事,改革开放富起来;继往开来的领路人,带领我们走进新时代…… ——歌曲《走进新时代》
(1978年)思想理论界展开了一场真理标准问题的大讨论,使人们认识到,只有实践才是检验真理的唯一标准,这场讨论,是一场深刻的思想解放运动。
对外开放是中国的一项基本国策,中国的对外开放,不是权宜之计,而是中国的基本国策,要长期坚持下去。……开放带来进步,封闭必然落后。
请回答: (1)材料一中“当家作主站起来”指的是什么历史事件?(2分)这一事件发生在哪一年?(2分) (2)材料二中“真理标准问题的大讨论”为哪一重要会议的召开奠定了思想基础?(2分)这次会议作出了什么历史性决策?(3分) (3)根据材料三,概括中国对外开放的基本国策是什么?(2分)列举两个我国最早设立的对外开放的经济特区。(4分)
-
阅读下列材料,回答问题。
香港回归祖国,标志着“一国两制”构想获得巨大成功,为解决台湾问题提供了成功的范例,香港回归后,原有的社会制度、经济制度和生活方式长期不变,法律基本不变。 ——人教版《中国历史》八年级下册
1995年1月30日,江泽民发表了题为《为促进祖国统一大业的完成而继续奋斗》的重要讲话,就发展两岸关系、推进祖国和平统一进程提出了八项主张,这八项主张,是“一国两制”构想的具体化,是解决台湾问题的纲领性文件。
习近平指出:“台湾问题因民族弱乱而产生,必将随着民族复兴而解决。……我们有坚定的意志、充分的信心和足够的能力挫败任何形式的‘台独’分裂图谋,捍卫国家主权和领土完整。”
请回答: (1)根据材料一,香港回归后实行什么样的社会制度?(2分)“一国两制”构想的提出者是谁?(2分) (2)根据材料二,解决台湾问题的基本方针是什么?(2分)为实现这一方针,中国政府提出了哪一著名构想?(2分) (3)根据材料三,指出解决台湾问题的基本立场和坚定决心是什么?(3分)结合所学知识,你认为解决台湾问题的根本途径是什么?(4分)
-
阅读下列材料,回答问题。
新中国成立后,国防建设取得了巨大成就,1964年,我国第一颗原子弹爆炸成功;1966年,导弹核试验成功;1967年,第一颗氢弹爆炸成功;1970年,“东方红一号”卫星发射成功,这些成就打破了超级大国的核垄断和核讹诈,奠定了我国在国际上的大国地位。
改革开放以来,我国科技事业蓬勃发展,在航天领域,从“神舟”飞船到“天宫”空间站,从“嫦娥”探月到“祝融”探火,中国航天人用一个个坚实的脚印,把中国人的梦想一步步变为现实,在生物技术领域,袁隆平的杂交水稻解决了数亿人的粮食问题。
科技是国之利器,国家赖之以强,企业赖之以赢,人民生活赖之以好,中国要强,中国人民生活要好,必须有强大科技。……
请回答: (1)根据材料一,列举新中国成立初期在国防和航天领域取得的两项重大成就。(4分) (2)根据材料二,改革开放以来我国在航天和生物技术领域分别取得了哪些标志性成就?(4分) (3)综合以上材料和所学知识,概括新中国成立以来科技发展的特点。(4分)结合材料三,谈谈你对“科技是国之利器”的理解。(3分)
简答题(本大题共1小题,15分。)
-
中国共产党在探索社会主义建设道路的过程中,既取得了辉煌成就,也经历了严重曲折,请结合所学知识,回答以下问题。
(1)探索与成就: 20世纪50年代,为了有计划地发展国民经济,党和政府采取了什么重大举措?(2分)这一举措取得了怎样的成就?(2分)
(2)曲折与教训: 20世纪50年代末至70年代,我国在探索中出现了哪些严重失误?(4分)这些失误给我们留下了什么深刻教训?(2分)
(3)转折与发展: 哪一历史会议的召开,标志着我国改革开放和社会主义现代化建设进入新时期?(2分)此后,我国在农村和城市分别进行了哪些改革?(4分)
(4)感悟与启示: 综合上述探索历程,你得到什么历史启示?(3分)
参考答案及评分标准
第I卷(选择题 共40分)
- B
- C
- D
- A
- C
- A
- C
- B
- C
- B
- B
- A
- C
- D
- A
- A
- C
- C
- C
- D
第II卷(非选择题 共60分)
材料解析题(共45分)
-
(15分) (1)事件:中华人民共和国成立(或新中国的成立)。(2分)年份:1949年。(2分) (2)会议:中共十一届三中全会。(2分)决策:把党和国家的工作中心转移到经济建设上来,实行改革开放。(3分,答出一点得2分,两点得3分) (3)国策:对外开放。(2分)特区:深圳、珠海、汕头、厦门(任意两个即可,4分)
-
(15分) (1)制度:资本主义制度。(2分)提出者:邓小平。(2分) (2)方针:和平统一。(2分)构想:“一国两制”。(2分) (3)立场和决心:有坚定的意志、充分的信心和足够的能力捍卫国家主权和领土完整。(3分)根本途径:实现祖国的完全统一(或“一国两制”)。(4分)
-
(15分) (1)成就:第一颗原子弹爆炸成功;“东方红一号”卫星发射成功。(4分,每项2分) (2)成就:航天:“神舟”飞船、“天宫”空间站、“嫦娥”探月、“祝融”探火等(任意一项即可);生物技术:袁隆平培育出籼型杂交水稻。(4分,每项2分) (3)特点:从国防科技到民用科技,从“两弹一星”到航天、生物等高科技领域全面发展;科技水平不断提高。(4分,答出两点即可) (4)理解:科技是推动国家发展、社会进步、改善人民生活的强大动力,是国家综合国力的核心要素。(3分,言之有理即可)
简答题(共15分)
- (15分) (1)举措:第一个五年计划(或“一五”计划)。(2分)成就:开始改变工业落后的面貌,向社会主义工业化迈进。(2分) (2)失误:“大跃进”运动、人民公社化运动、“文化大革命”。(4分,每项1分)教训:经济建设必须遵循客观经济规律;必须坚持以经济建设为中心,坚持实事求是;必须加强民主法制建设。(2分,答出一点即可) (3)会议:中共十一届三中全会。(2分)改革:农村:实行家庭联产承包责任制;城市:进行国有企业改革(或城市经济体制改革)。(4分,每项2分) (4)启示:坚持中国共产党的领导;坚持走中国特色社会主义道路;坚持实事求是,一切从实际出发;必须把经济建设作为中心;必须不断解放思想,与时俱进。(3分,答出一点即可)