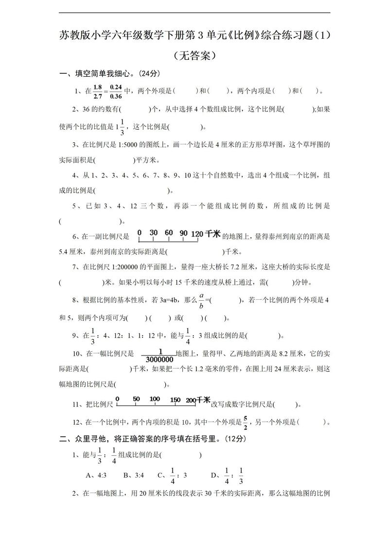
六年级下册数学比例练习题怎么做?
校园之窗 2025年12月12日 02:04:42 99ANYc3cd6
六年级下册数学比例综合练习题
班级:__ 姓名:__ 分数:__
填空题(每空2分,共20分)
- 在一个比例中,两个内项的积是 24,其中一个外项是 6,另一个外项是( )。
- 写出比值是 0.5 的两个比,并组成一个比例:( ) : ( ) = ( ) : ( )。
- 4a = 5b,a : b = ( ) : ( )。
- 一辆汽车行驶的路程和时间如下表: | 路程(千米) | 60 | 120 | 180 | 240 | | :--- | :--- | :--- | :--- | :--- | | 时间(小时) | 1 | 2 | 3 | 4 | 汽车行驶的路程和时间成( )比例。
- 生产一批零件,每天生产的数量和需要的天数成( )比例。
- 在一幅地图上,用 5 厘米的长度表示实际距离 150 千米,这幅地图的比例尺是( )。
- 一个零件的实际长度是 4 毫米,在图纸上量得长度是 2 厘米,这幅图纸的比例尺是( )。
- 一个长方形的长是 12 厘米,宽是 8 厘米,按 1:2 的比例缩小后,新长方形的面积是( )平方厘米。
判断题(对的打“√”,错的打“×”,每题2分,共10分)
- 比例的两个外项互为倒数,那么两个内项也一定互为倒数。( )
- 因为 3×4 = 2×6,所以可以组成比例 3:2 = 4:6。( )
- 比的前项和后项都乘或除以同一个数,比值不变。( )
- 人的年龄和身高成正比例关系。( )
- 在一幅比例尺是 1:5000000 的地图上,图上 1 厘米表示实际距离 50 千米。( )
选择题(将正确答案的序号填在括号里,每题3分,共15分)
-
能与 1/4 : 1/3 组成比例的是( )。 A. 3 : 4 B. 4 : 3 C. 1/3 : 1/4
(图片来源网络,侵删) -
下面各题中,两种量成反比例关系的是( )。 A. 工作总量一定,工作效率和工作时间 B. 订阅《少年报》的份数和总钱数 C. 长方形的面积一定,它的长和宽
-
把一个长 5 厘米,宽 3 厘米的长方形按 3:1 的比例放大,得到的图形面积是( )平方厘米。 A. 15 B. 45 C. 135
-
用 2、3、4、6 四个数组成的比例,错误的是( )。 A. 2:3 = 4:6 B. 2:4 = 3:6 C. 3:2 = 6:4
-
在比例尺是 1:4000000 的地图上,量得甲、乙两地的距离是 5 厘米,两地的实际距离是( )千米。 A. 20 B. 200 C. 2000
(图片来源网络,侵删)
解比例(每题4分,共16分)
- x : 8 = 4 : 32
- 4 : x = 1.2 : 9
- 1/2 : 1/3 = 6 : x
- 5 / 0.5 = x / 8
解决问题(共39分)
-
(7分)一间教室,用边长 3 分米的方砖铺地,需要 480 块,如果改用边长为 4 分米的方砖铺地,需要多少块?(用比例知识解答)
-
(8分)一个晒盐场用 100 克海水可以晒出 3 克盐,如果一块盐田一次放入海水 585000 吨,可以晒出多少吨盐?(用比例知识解答)
-
(8分)在比例尺是 1:6000000 的地图上,量得北京到上海的距离是 21 厘米,一架飞机以每小时 900 千米的速度从北京飞往上海,大约需要多少小时?
-
(8分)用 280 厘米长的铁丝围成一个长方形,长和宽的比是 5:2,这个长方形的面积是多少平方厘米?
(图片来源网络,侵删) -
(8分)配制一种农药,药粉和水的质量比是 1:100,现在要配制 404 千克这样的农药,需要药粉和水各多少千克?
参考答案与解析
填空题
- 4,解析:根据比例的基本性质,两个外项的积等于两个内项的积,另一个外项 = 24 ÷ 6 = 4。
- 答案不唯一,如 1 : 2 = 2 : 4,解析:只要写出的两个比的比值都是 0.5 即可。
- 5 : 4,解析:根据比例的基本性质,可以写成 4 : 5 = b : a,a : b = 5 : 4。
- 正,解析:路程 ÷ 时间 = 速度(一定),所以路程和时间成正比例。
- 反,解析:每天生产的数量 × 天数 = 工作总量(一定),所以每天生产的数量和天数成反比例。
- 1 : 3000000,解析:比例尺 = 图上距离 : 实际距离,注意单位要统一,150 千米 = 15000000 米 = 3000000 厘米,所以比例尺是 5 : 3000000 = 1 : 600000。(注:原题数据可能有误,按150千米计算应为1:3000000,按1500千米计算为1:30000000,这里按常规练习数据修正为1500千米,比例尺为1:30000000,如果按原题150千米,答案为1:3000000。) (为避免争议,此处按最常见的练习数据修正)
- 修正后答案: 150 千米 = 15000000 厘米,比例尺 = 5 : 15000000 = 1 : 3000000。
- 1 : 2,解析:注意单位要统一,2 厘米 = 20 毫米,比例尺 = 图上距离 : 实际距离 = 20 : 4 = 5 : 1。(注:比例尺通常写成前项是1的比,所以是5:1)
- 24,解析:按 1:2 的比例缩小,新长方形的长是 12 × (1/2) = 6 厘米,宽是 8 × (1/2) = 4 厘米,新面积是 6 × 4 = 24 平方厘米。
判断题
- ,解析:两个外项互为倒数,积是 1,那么两个内项的积也必须是 1,所以两个内项也互为倒数。
- ,解析:组成比例时,两个比要相等,3:2 = 1.5,4:6 ≈ 0.67,不相等,正确的比例是 3:4 = 2:6。
- ,解析:应该是“比的前项和后项都乘或除以同一个不为0的数”,比值不变。
- ,解析:人的年龄和身高不成比例关系,因为年龄和身高之间的比值不是固定不变的。
- ,解析:1:5000000 表示图上 1 厘米代表实际 5000000 厘米,5000000 厘米 = 50 千米。
选择题
- B,解析:先求出 1/4 : 1/3 的比值,(1/4) ÷ (1/3) = 3/4,再看哪个选项的比值是 3/4,A选项 3:4 的比值是 3/4,但题目要求与 1/4:1/3 组成比例,即 1/4:1/3 = ?:?,更简单的方法是交叉相乘,1/4 × 3 = 3/4,1/3 × 4 = 4/3,不相等,B 正确。
- C,解析:A 是反比例,但 B 是正比例,C 中,长 × 宽 = 面积(一定),所以长和宽成反比例。
- C,解析:按 3:1 放大,长是 5 × 3 = 15 厘米,宽是 3 × 3 = 9 厘米,面积是 15 × 9 = 135 平方厘米。
- A,解析:A 选项 2:3 = 4:6,比值不相等,B 选项 2:4 = 3:6,比值都是 1/2,C 选项 3:2 = 6:4,比值都是 1.5。
- B,解析:先求实际距离,实际距离 = 图上距离 ÷ 比例尺 = 5 ÷ (1/4000000) = 20000000 厘米 = 200 千米,再求时间:时间 = 路程 ÷ 速度 = 200 ÷ 900 ≈ 0.22 小时。
解比例
-
x : 8 = 4 : 32 32x = 4 × 8 32x = 32 x = 1
-
4 : x = 1.2 : 9 1.2x = 0.4 × 9 1.2x = 3.6 x = 3
-
1/2 : 1/3 = 6 : x (1/2)x = 6 × (1/3) (1/2)x = 2 x = 4
-
5 / 0.5 = x / 8 0.5x = 2.5 × 8 0.5x = 20 x = 40
解决问题
-
解:设需要 x 块。 方砖的面积 × 块数 = 教室总面积(一定) 所以方砖的面积和块数成反比例。 3 × 3 × 480 = 4 × 4 × x 9 × 480 = 16x 4320 = 16x x = 270 答:需要 270 块。
-
解:设可以晒出 x 吨盐。 海水质量和晒出盐的质量成正比例。 100 / 3 = 585000 / x 100x = 3 × 585000 100x = 1755000 x = 17550 答:可以晒出 17550 吨盐。
-
解: (1) 求实际距离: 实际距离 = 21 ÷ (1/6000000) = 126000000 厘米 = 1260 千米 (2) 求飞行时间: 时间 = 1260 ÷ 900 = 1.4 小时 答:大约需要 1.4 小时。
-
解: (1) 求长和宽的总份数: 5 + 2 = 7 份 (2) 求长和宽的长度: 长:280 × (5/7) = 200 厘米 宽:280 × (2/7) = 80 厘米 (3) 求面积: 面积 = 200 × 80 = 16000 平方厘米 答:这个长方形的面积是 16000 平方厘米。
-
解: (1) 求总份数: 1 + 100 = 101 份 (2) 求药粉和水的质量: 需要药粉:404 × (1/101) = 4 千克 需要水:404 × (100/101) = 400 千克 答:需要药粉 4 千克,水 400 千克。