上海二模语文作文题如何立意更出彩?
作文示例 2026年1月26日 20:55:54 99ANYc3cd6
上海二模作文题,尤其是黄浦、徐汇、杨浦等区的题目,历来被看作是“风向标”,其命题风格和思辨深度都非常接近高考,下面我将从命题特点、审题立意、写作结构、范文示例和备考建议五个方面,为你提供一份详尽的攻略。
上海二模作文的命题特点
与全国卷的宏大叙事、家国情怀不同,上海卷作文更侧重于个体生命体验、思辨能力和哲学思考,其特点如下:

- 关键词驱动,概念性强:题目往往围绕一个或一组核心概念展开,如“时间”、“坐标”、“定义”、“捷径”、“磨砺”、“看见”等,这些概念看似简单,但内涵丰富,需要考生进行深入挖掘。
- 思辨性强,注重关系:题目常常不是非黑即白的判断,而是要求考生探讨概念之间的关系,快与慢”、“定义与被定义”、“捷径与弯路”、“磨砺与成长”等,能否辩证地看待问题,是得高分的关键。
- 贴近生活,指向内心:题目虽然抽象,但其根源往往源于我们对日常生活、个人成长、社会现象的观察和反思,它引导考生从外部世界回归内心,思考“我是谁”、“我该如何生活”等根本性问题。
- 文体明确,以议论文为主:虽然不排除记叙文的可能性,但绝大多数情况下,二模和高考都要求写成议论文,这考察的是学生的逻辑思维、论证能力和语言表达能力。
审题立意:如何“破题”?
审题是作文的第一步,也是最关键的一步,一个好的立意,能让你的文章“立”起来。
核心步骤:
- 解读关键词:准确理解题目中核心概念的含义,不能只停留在字典义,要思考它的引申义、比喻义和时代内涵。
- 建立关系:如果题目是关系型(如“A与B”),要理清A和B之间是什么关系?(并列、因果、条件、转化、对立统一等)
- 提出观点:基于对关键词和关系的理解,提出一个明确、深刻、有新意的中心论点,这个论点应该是你对这个问题的“答案”或“看法”。
- 限定范围:思考你的论点适用于哪些情况?不适用于哪些情况?这能让你的论证更严谨,避免以偏概全。
举例说明(以一个典型的二模题为例): 有人说,人生是一场不断被定义的过程;也有人说,人生是一场不断挣脱定义的过程,对此,你有怎样的思考?**
审题立意分析:

- 解读关键词:
- 定义:不仅是贴标签,更是社会规范、他人期望、传统观念、自我认知等对我们身份、行为、价值的设定和规范。
- 挣脱定义:不是简单的叛逆,而是对既有束缚的反思、突破、超越,甚至是重新定义。
- 建立关系:“被定义”与“挣脱定义”不是绝对对立的,而是一个动态的、辩证的、螺旋式上升的过程。
- 提出观点(示例):
- 平庸观点:人生既要接受定义,也要挣脱定义。(太泛,没有深度)
- 较好观点:在“被定义”中寻找坐标,在“挣脱定义”中实现超越。(有层次,但不够新颖)
- 深刻观点:人生的价值,不在于全然接受或彻底挣脱,而在于以“被定义”为基石,以“挣脱定义”为阶梯,在两者间的张力中,完成对自我的不断重塑与超越。(引入“张力”、“重塑”等概念,思辨性强)
- 限定范围:这里的“定义”主要指来自外部(社会、家庭)和内部(自我设限)的合理或不合理的规范,而非基本的是非善恶判断。
写作结构:如何“搭骨架”?
上海高考作文推荐使用“引-议-联-结”的结构,这是一个清晰、有力的论证框架。
-
引(引论):
- 任务:简述材料,亮明观点。
- 技巧:可以用一个比喻、一个现象、一句名言引出话题,然后自然过渡到你的中心论点,开篇要干净利落,观点要鲜明。
-
议(本论):
- 任务:分层论证,深入剖析,这是文章的主体,最见功力的部分。
- 技巧:采用“并列式”或“递进式”结构。
- 并列式:从不同角度(如个人、社会、历史、文化)或不同层面(如是什么、为什么、怎么办)来论证你的观点。
- 递进式:层层深入,如“为什么‘被定义’是必要的?” -> “为什么‘挣脱定义’是必然的?” -> “如何处理两者的关系?”
- 论证方法:例证法和引证法是基础,喻证法和对比法能让文章更生动。最重要的是说理,要对例子进行分析,揭示其与论点的内在联系。
-
联(联系现实):
(图片来源网络,侵删)- 任务:将论述拉回到现实,使文章更具现实意义和针对性。
- 技巧:可以联系当代青年的成长困境、社会热点(如“内卷”、“躺平”)、科技发展带来的新挑战等,这能体现你的时代感和洞察力。
-
结(:
- 任务:总结全文,升华主旨,发出呼吁或展望。
- 技巧:回应开头,重申观点,但要用更凝练、更有力的语言,可以拔高到对生命、对未来的思考,给人以启发和力量,切忌简单重复。
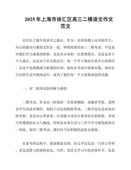
范文示例(以“人生是一场不断被定义与挣脱定义的过程”为例)
在定义与挣脱的张力中,重塑自我**
人生如同一座由无数他人与自我砌成的围城,我们时而身处其中,接受“定义”的庇护与规范;时而奋力攀爬,渴望“挣脱定义”的束缚与桎梏,人生的价值,或许并非在于非此即彼的选择,而在于在“被定义”与“挣脱定义”之间,寻得一种动态的平衡,于这股张力中,不断重塑自我,抵达更高远的境界。
被定义,是成长的基石与航标。 人之初,如白纸一张,对世界的认知、对行为的规范,皆源于外界的“定义”,家庭赋予我们最初的伦理坐标,学校传授我们知识的边界,社会则用法律与习俗为我们划定行为的疆域,正是这些“定义”,构筑了我们安身立命的基本框架,让我们得以在纷繁复杂的世界中找到方向,避免迷失,倘若全然挣脱,人将如断线的风筝,失却根基,最终只能在虚无的狂风中飘零,正如孔子所言“不学礼,无以立”,正是对“礼”这一社会性定义的遵从,才使我们得以成为社会共同体中合格的一员。
挣脱定义,是生命的觉醒与超越。 若一味沉溺于“被定义”,我们便会沦为思想的囚徒,失去个体独特的光芒,当“女子无才便是德”的枷锁禁锢了女性的才华,当“学而优则仕”的单一路径框定了万千学子的梦想,当“标签化”的偏见遮蔽了个体丰富的可能性,挣脱便成为一种必然的、勇敢的呐喊,鲁迅先生毅然弃医从文,便是对“医治身体”这一传统定义的挣脱,转而以笔为刃,去疗救国人沉疴的“精神”,这种挣脱,不是对过去的全盘否定,而是基于清醒认知后的主动求变,是生命主体性的彰显,是推动个人与社会进步的核心动力。
真正的成长,在于驾驭“定义”与“挣脱”的张力。 智慧的人生,并非在“接受”与“反抗”间摇摆,而是在深刻理解“定义”的价值后,有选择地挣脱那些不合理的、束缚性的部分,并在此过程中,完成对自我的重新定义,我们接纳“诚信”作为立身之本的定义,却挣脱“成功等于财富地位”的狭隘定义;我们遵循科学规律的定义,却挣脱“思维定式”的惰性定义,这种在“基石”上“攀爬”的过程,正是自我重塑的历程,我们既不成为规则的奴隶,也不沦为无政府主义的野兽,而是在清醒的思辨中,将外在的规范内化为自觉的修养,将内心的觉醒外化为创造的行动。
反观当下,面对“内卷”的焦虑与“躺平”的消沉,我们更应思考其背后的“定义”困境,与其被动地被社会时钟定义,不如主动挣脱单一的评判标准,去寻找属于自己的生命节奏与价值坐标,人生这场修行,正是在“定义”的锚点与“挣脱”的风帆之间,我们不断调整航向,最终驶向一个更真实、更丰盈、更自由的自我彼岸。
备考建议
- 关注时事,积累素材:平时多读《人民日报评论》、《南方周末》、上海本地新闻等,关注科技、文化、社会等领域的新动态、新概念,为作文储备鲜活的论据。
- 深度思考,建立自己的“思想库”:针对一些高频概念(如时间、空间、信息、技术、规则等),形成自己的一套看法和观点,可以尝试写一些“思想札记”或“微评论”。
- 精读范文,学习其“魂”而非其“形”:不仅要学习优秀范文的结构和语言,更要学习它如何切入问题、如何展开论证、如何进行思辨,尝试用自己的话复述其论证逻辑。
- 勤于练笔,注重修改:每周至少写一篇完整的作文,写完后,可以和同学交换批改,或者请老师点评,修改比初写更重要,要反复打磨自己的观点和语言。
- 书写工整,卷面整洁:这是“印象分”,在紧张的阅卷中,一个干净整洁的卷面能为你赢得先机。
希望这份详尽的攻略能对你有所帮助,上海作文考的不仅是文采,更是思想,愿你笔下有乾坤,心中有丘壑,在考场上写出属于自己的精彩篇章!