考试作文评分标准有何关键点?
作文示例 2026年1月26日 08:29:19 99ANYc3cd6
我们将从宏观原则、具体维度和评分等级三个层面来详细拆解。
宏观原则:评分的指导思想
在具体评分之前,阅卷老师通常会遵循以下几个核心原则:

(图片来源网络,侵删)
- 整体印象原则:阅卷老师首先会对文章有一个整体的感觉和判断,确定其大致的档次(如一类文、二类文等),这个第一印象非常重要,它会引导老师后续的评分。
- 分层评分原则:阅卷老师会根据评分标准,从多个维度(如内容、表达、发展等)分别给分,然后相加得出总分,这保证了评分的客观性和全面性。
- 激励导向原则:评分标准会鼓励学生写出有思想、有文采、有个性的文章,对于在某个方面(如立意深刻、语言优美)有突出表现的文章,通常会给予高分甚至“发展等级分”的奖励。
- 客观公正原则:通常采用“双评制”或“多评制”,即同一篇文章由两位或多位老师独立打分,如果分差超过一定范围,则会由第三位老师或组长进行仲裁,以确保公平。
具体评分维度:评分标准的“解剖”
这是评分的核心,通常被分解为基础等级和发展等级两大部分。
(一)基础等级(占大部分分值,通常为60分左右)
这部分主要考察文章是否“达标”,是写作的基本功,主要包括三个核心要素: 20分左右)**
- 切题与审题:文章是否准确理解了题目的要求?是否紧扣话题、材料或命题?这是“一票否决”项,如果完全跑题,得分会非常低。
- 中心思想:观点是否明确、集中?有没有一个贯穿全文的核心思想?
- 内容充实:论据是否充分?材料是否丰富?是空洞说教还是言之有物?能否用具体的事例、数据、名言等来支撑观点?
- 思想健康:观点是否积极向上,符合主流价值观?有无思想偏差或不当言论?
表达(20分左右)
- 结构:文章结构是否完整、清晰?层次是否分明?段落之间过渡是否自然?开头、主体、结尾是否齐全且布局合理?
- 语言:
- 准确性:用词是否恰当,有无语病、错别字?
- 流畅性:语句是否通顺,读起来是否拗口?
- 生动性:语言是否平实无奇,还是有一定的文采和表现力?
- 文体特征:是否符合所要求文体的特征?(如议论文的论点、论据、论证;记叙文的六要素;散文的形散神不散等)
字数与书写(5-10分)

(图片来源网络,侵删)
- 字数:是否达到规定的字数要求?字数不足通常会酌情扣分。
- 书写:卷面是否整洁?字迹是否清晰、工整?在“电子阅卷”时代,书写的重要性愈发凸显,潦草的字迹可能导致机器识别错误,影响老师阅读体验,从而间接影响分数。
(二)发展等级(占小部分分值,通常为10-20分,但高分作文的关键)
这部分用于区分“优秀”和“平庸”的文章,是拉开分数差距的关键,它鼓励学生在基础之上追求卓越。
深刻
- 透过现象看本质:不满足于对问题的表面描述,能够深入分析其背后的原因、规律和本质。
- 揭示事物内在的因果关系:能清晰地分析事物之间的联系,逻辑严密。
- 观点具有启发性和预见性:文章的观点能引人深思,或对未来发展趋势有独到的洞察。
丰富
- 材料丰富:论据或素材多样,古今中外、个人社会、正面反面,信手拈来,且运用得当。
- 形象丰满:记叙文或散文中,人物形象立体,细节描写生动。
- 意境深远:语言优美,能营造出耐人寻味的艺术氛围和情感境界。
有文采
- 词语生动:用词精准、形象,有表现力,能避免陈词滥调。
- 句式灵活:长句短句结合,整句散句交错,富有节奏感和变化。
- 善于运用修辞手法:比喻、拟人、排比、对偶、引用等修辞运用得自然贴切,增强表达效果。
- 文句有意蕴:句子富有哲理和内涵,言简意赅,余味无穷。
有创新
- 见解新颖:观点独到,不人云亦云,能提出与众不同的看法。
- 材料新鲜:能运用新颖、独特的素材,或对旧材料有新的解读角度。
- 构思精巧:文章结构、叙事方式、表现手法有创意,如倒叙、插叙、设置悬念等。
- 推理想象有独到之处:在议论或想象中,展现出超乎寻常的逻辑或创造力。
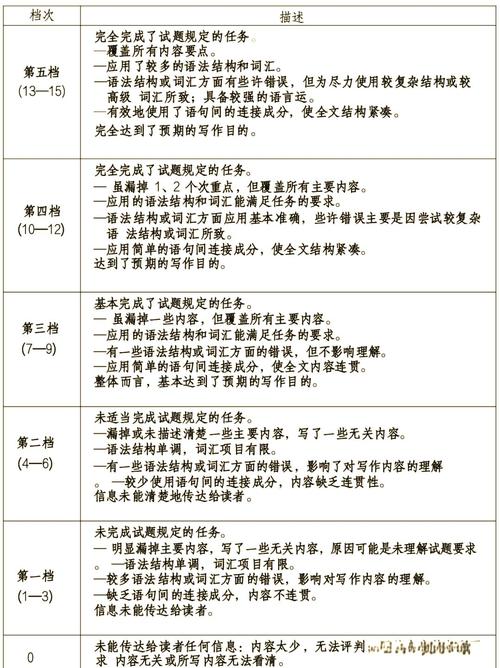
评分等级示例(以60分制为例)
为了更直观地理解,我们可以将分数划分为几个等级,并描述每个等级的典型特征。
| 等级 | 分数段 | 总体特征 | 表达 | 发展等级 | |
|---|---|---|---|---|---|
| 一类文 | 48-60分 | 立意深刻,文采斐然,结构严谨 | 紧扣题意,中心突出,内容充实,思想深刻。 | 结构完整,层次清晰,语言流畅、准确、生动,富有文采。 | 在深刻、丰富、有文采、有创新等方面有突出表现,是“标杆”作文。 |
| 二类文 | 36-47分 | 中心明确,结构完整,表达清楚 | 切合题意,中心明确,内容较充实,说理清楚。 | 结构完整,层次分明,语言通顺,偶有语病,但整体表达清楚。 | 某一方面(如丰富或文采)表现较好,但不够突出。 |
| 三类文 | 24-35分 | 基本切题,结构基本完整,表达基本清楚 | 基本符合题意,中心基本明确,内容单薄,说理不够充分。 | 结构基本完整,但有些混乱,语言基本通顺,但语病较多,表达不够生动。 | 发展等级得分较低,无明显亮点。 |
| 四类文 | 23分以下 | 偏离题意,结构混乱,表达不清 | 完全偏离题意,或立意不明,内容空洞,不知所云。 | 结构残缺,层次混乱,语言不通,病句连篇,字迹潦草。 | 无任何发展等级可言。 |
特别说明:
- 扣分项:每错一个字扣1分,重复的不计;不足字数的,每少50字扣1分;严重抄袭的,判为四类文。
- 加分项:达到发展等级要求,且无硬伤(错别字、语病等)的优秀作文,可以酌情向上靠拢。
给考生的实用建议
- 审题是生命线:花足够的时间仔细阅读题目,圈出关键词,明确写作任务和范围,确保不偏题、不跑题。
- 列提纲,定骨架:动笔前花3-5分钟列一个简单的提纲,确定中心论点、分论点和主要论据,这能保证文章结构清晰,避免写到一半思路混乱。
- 开头结尾要亮眼:好的开头能迅速抓住阅卷老师的眼球(如用名言、故事、设问等),好的结尾要能总结全文、升华主题,给人留下深刻印象。
- 内容要“实”,论据要“新”:用具体的例子代替空洞的口号,平时多积累一些新颖、有代表性的素材,避免总是用屈原、司马迁、爱迪生等“老三样”。
- 语言要“准”,追求“亮”:首先确保语言通顺、没有语病,在此基础上,可以尝试使用一些成语、恰当的修辞手法,或模仿一些作家的语言风格,让文章增色。
- 卷面是“脸面”:务必保持卷面整洁,字迹工整,即使字不好看,也要尽量写得清晰、大方,让老师能轻松阅读。
- 合理分配时间:一定要留出几分钟检查时间,重点检查错别字和明显的语病。
一篇高分作文是思想深度、结构布局、语言表达和卷面呈现的完美结合,希望这份详细的评分标准能帮助你更好地理解考试作文的要求,并在实践中不断提升自己的写作水平。