九年级语文古诗文默写,有哪些易错字?
校园之窗 2026年1月18日 00:36:06 99ANYc3cd6
下面我将按照教材目录的顺序,为你梳理九年级上、下册需要重点掌握的古诗文,并提供原文、易错字提醒、主旨思想和名句赏析,希望能帮助你高效复习。
九年级上册
第一单元
《沁园春·雪》 - 毛泽东

-
原文: 北国风光,千里冰封,万里雪飘。 望长城内外,惟余莽莽;大河上下,顿失滔滔。 山舞银蛇,原驰蜡象,欲与天公试比高。 须晴日,看红装素裹,分外妖娆。 江山如此多娇,引无数英雄竞折腰。 惜秦皇汉武,略输文采;唐宗宋祖,稍逊风骚。 一代天骄,成吉思汗,只识弯弓射大雕。 俱往矣,数风流人物,还看今朝。
-
易错字提醒:
- 沁园春 (qìn)
- 惟余莽莽 (wéi mǎng)
- 顿失滔滔 (tāo)
- 原驰蜡象 (là)
- 妖娆 (ráo)
- 竞折腰 (jìng zhé)
- 略输文采 (shū)
- 稍逊风骚 (sāo)
- 天骄 (jiāo)
- 弯弓射大雕 (diāo)
- 俱往矣 (jù)
- 数风流人物 (shǔ)
-
主旨思想: 这首词描绘了北国雪景的壮丽雄浑,纵论了历史上的英雄人物,最后抒发了作者作为无产阶级革命者的伟大抱负和坚定信念。
-
名句赏析:
(图片来源网络,侵删)- “江山如此多娇,引无数英雄竞折腰。”
赏析:承上启下,将写景与评史巧妙地联系起来。“多娇”二字总括了上文对祖国壮丽河山的赞美,“竞折腰”则引出下文对历代英雄人物的评论。
- “俱往矣,数风流人物,还看今朝。”
赏析:这是全词的点睛之笔,也是主旨的升华,作者认为历史上的英雄人物都已过去,真正的能主宰今天、开创未来的英雄,是今天的无产阶级革命者和人民群众,表现了作者无比的自信和豪迈的气概。
- “江山如此多娇,引无数英雄竞折腰。”
第二单元
《岳阳楼记》 - 范仲淹
-
原文: 庆历四年春,滕子京谪守巴陵郡,越明年,政通人和,百废具兴,乃重修岳阳楼,增其旧制,刻唐贤今人诗赋于其上,属予作文以记之。 (以下为“记”的主体部分) 予观夫巴陵胜状,在洞庭一湖,衔远山,吞长江,浩浩汤汤,横无际涯;朝晖夕阴,气象万千,此则岳阳楼之大观也,前人之述备矣,然则北通巫峡,南极潇湘,迁客骚人,多会于此,览物之情,得无异乎? 若夫霪雨霏霏,连月不开,阴风怒号,浊浪排空;日星隐曜,山岳潜形;商旅不行,樯倾楫摧;薄暮冥冥,虎啸猿啼,登斯楼也,则有去国怀乡,忧谗畏讥,满目萧然,感极而悲者矣。 至若春和景明,波澜不惊,上下天光,一碧万顷;沙鸥翔集,锦鳞游泳;岸芷汀兰,郁郁青青,而或长烟一空,皓月千里,浮光跃金,静影沉璧;渔歌互答,此乐何极!登斯楼也,则有心旷神怡,宠辱偕忘,把酒临风,其喜洋洋者矣。 嗟夫!予尝求古仁人之心,或异二者之为,何哉?不以物喜,不以己悲;居庙堂之高则忧其民;处江湖之远则忧其君,是进亦忧,退亦忧,然则何时而乐耶?其必曰“先天下之忧而忧,后天下之乐而乐”乎,噫!微斯人,吾谁与归? 时六年九月十五日。
-
易错字提醒:
- 谪守 (zhé shǒu)
- 百废具兴 (jù,通“俱”)
- 浩浩汤汤 (shāng)
- 山岳潜形 (qián)
- 樯倾楫摧 (qiáng jí)
- 薄暮冥冥 (bó míng)
- 岸芷汀兰 (zhǐ tīng)
- 郁郁青青 (yù)
- 浮光跃金 (yuè)
- 静影沉璧 (bì)
- 宠辱偕忘 (xié)
- 嗟夫 (jiē fū)
- 庙堂 (miào táng)
- 微斯人 (wēi)
-
主旨思想: 借描写岳阳楼的“悲”与“喜”两种景象,引出“不以物喜,不以己悲”的古仁人之心,并以此为基础,提出了“先天下之忧而忧,后天下之乐而乐”的崇高政治抱负和旷达胸襟。
-
名句赏析:
- “不以物喜,不以己悲。”
赏析:这是古仁人之心的核心,意思是,不因外物的好坏和自己的得失而或喜或悲,表现了一种超然物外、不受个人情感羁绊的旷达胸襟。
- “先天下之忧而忧,后天下之乐而乐。”
赏析:这是全文的主旨句,也是千古名句,它把个人的忧乐与国家的命运、人民的疾苦紧密联系起来,体现了作者博大的胸怀和远大的政治抱负,成为中华民族宝贵的精神财富。
- “不以物喜,不以己悲。”
第三单元
《行路难(其一)》 - 李白
-
原文: 金樽清酒斗十千,玉盘珍羞直万钱。 停杯投箸不能食,拔剑四顾心茫然。 欲渡黄河冰塞川,将登太行雪满山。 闲来垂钓碧溪上,忽复乘舟梦日边。 行路难,行路难,多歧路,今安在? 长风破浪会有时,直挂云帆济沧海。
-
易错字提醒:
- 珍羞 (xiū,通“馐”)
- 直万钱 (zhí,通“值”)
- 投箸 (zhù)
- 冰塞川 (sè)
- 多歧路 (qí)
-
主旨思想: 诗人抒发了怀才不遇的苦闷,但并未消沉,而是从迷惘中奋起,充满了对未来的希望和信念。
-
名句赏析:
- “长风破浪会有时,直挂云帆济沧海。”
赏析:这是全诗最富于激情和力量的句子,诗人相信,总有一天能乘着长风,冲破巨浪,高高挂起云帆,横渡沧海,到达理想的彼岸,表现了诗人坚定的信念和积极乐观的人生态度。
- “长风破浪会有时,直挂云帆济沧海。”
第五单元
《水调歌头·明月几时有》 - 苏轼
-
原文: 明月几时有?把酒问青天,不知天上宫阙,今夕是何年,我欲乘风归去,又恐琼楼玉宇,高处不胜寒,起舞弄清影,何似在人间。 转朱阁,低绮户,照无眠,不应有恨,何事长向别时圆?人有悲欢离合,月有阴晴圆缺,此事古难全,但愿人长久,千里共婵娟。
-
易错字提醒:
- 宫阙 (què)
- 琼楼玉宇 (qióng yǔ)
- 不胜寒 (shēng)
- 绮户 (qǐ)
- 无眠 (mián)
- 婵娟 (chán juān)
-
主旨思想: 这首词由中秋赏月而引发对人生的思考,词人表达了对亲人的思念之情,但最终超越了个人离愁,以豁达的胸襟,表达了对天下所有人的美好祝愿。
-
名句赏析:
- “人有悲欢离合,月有阴晴圆缺,此事古难全。”
赏析:作者将人间的悲欢离合与月亮的阴晴圆缺进行类比,说明人生本就不完美,这是自古以来的自然规律,是一种富有哲理的思考。
- “但愿人长久,千里共婵娟。”
赏析:这是全词的点睛之笔,也是流传最广的名句,它一扫离愁别绪,升华为一种美好的祝愿:只要亲人能健康长寿,即使相隔千里,也能共享这美好的月光,意境开阔,情感真挚。
- “人有悲欢离合,月有阴晴圆缺,此事古难全。”
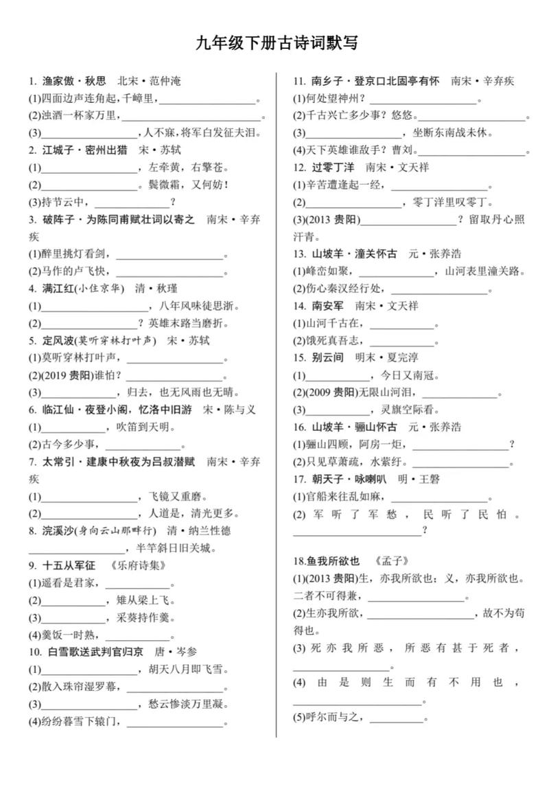
九年级下册
第一单元
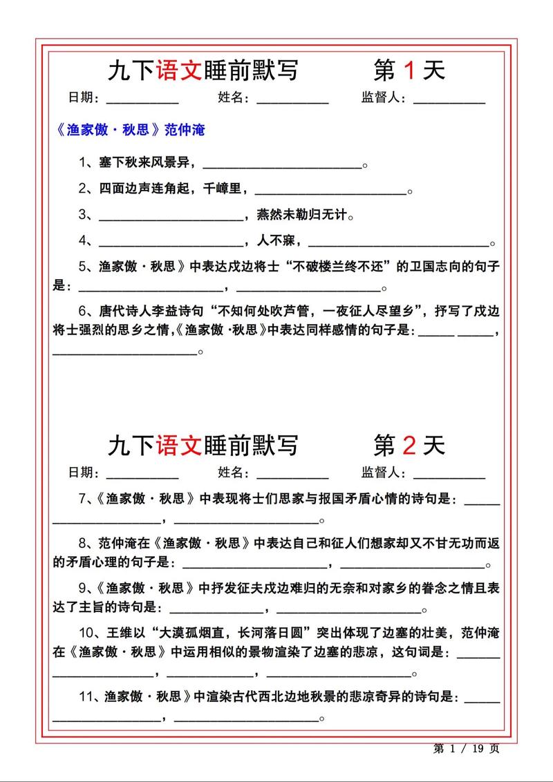
《渔家傲·秋思》 - 范仲淹
-
原文: 塞下秋来风景异,衡阳雁去无留意。 四面边声连角起,千嶂里,长烟落日孤城闭。 浊酒一杯家万里,燕然未勒归无计。 羌管悠悠霜满地,人不寐,将军白发征夫泪。
-
易错字提醒:
- 衡阳雁去 (héng yáng)
- 千嶂 (zhàng)
- 燕然未勒 (yān lè)
- 羌管 (qiāng)
- 不寐 (mèi)
-
主旨思想: 这首词描绘了边塞苍凉雄浑的秋景,抒发了将士们渴望建功立业却又思念家乡的复杂矛盾心情,表现了作者的爱国情怀和思乡之苦。
-
名句赏析:
- “人不寐,将军白发征夫泪。”
赏析:这是词的结尾,也是全词情感的凝聚点,将军因忧国思乡而白发丛生,士兵们更是彻夜难眠,默默流泪,寥寥数语,将将士们的悲壮形象和复杂心境刻画得淋漓尽致,感人至深。
- “人不寐,将军白发征夫泪。”
第二单元
《江城子·密州出猎》 - 苏轼
-
原文: 老夫聊发少年狂,左牵黄,右擎苍,锦帽貂裘,千骑卷平冈。 为报倾城随太守,亲射虎,看孙郎。 酒酣胸胆尚开张,鬓微霜,又何妨!持节云中,何日遣冯唐? 会挽雕弓如满月,西北望,射天狼。
-
易错字提醒:
- 聊发 (liáo fā)
- 锦帽貂裘 (qiú)
- 千骑卷平冈 (jì)
- 酒酣胸胆尚开张 (hān)
- 鬓微霜 (bìn)
- 持节 (jié)
- 雕弓 (diāo)
- 天狼 (táng)
-
主旨思想: 这首词通过描写出猎的壮观场面,抒发了作者渴望为国杀敌、建功立业的豪情壮志,表现了作者“老当益壮”的英雄气概。
-
名句赏析:
- “会挽雕弓如满月,西北望,射天狼。”
赏析:这是全词的结尾,充满了力量和豪情。“天狼”星在古代被认为是入侵者的象征,作者说自己要像拉满的弓一样,对准西北方的敌人,表达了渴望报国、抵御外侮的强烈愿望。
- “会挽雕弓如满月,西北望,射天狼。”
第三单元
《破阵子·为陈同甫赋壮词以寄之》 - 辛弃疾
-
原文: 醉里挑灯看剑,梦回吹角连营,八百里分麾下炙,五十弦翻塞外声,沙场秋点兵。 马作的卢飞快,弓如霹雳弦惊,了却君王天下事,赢得生前身后名,可怜白发生!
-
易错字提醒:
- 挑灯看剑 (tiāo)
- 吹角连营 (jiǎo)
- 八百里分麾下炙 (huī zhì)
- 五十弦翻塞外声 (sè)
- 的卢飞快 (dí lú)
- 霹雳弦惊 (pī lì)
- 了却君王天下事 (liǎo què)
-
主旨思想: 这首词追忆了当年军旅生活的豪迈,抒发了渴望杀敌报国、建功立业的壮志,但结尾一句“可怜白发生”又流露出壮志未酬的悲愤。
-
名句赏析:
- “了却君王天下事,赢得生前身后名。”
赏析:这是词人毕生的追求和理想,他希望能帮助君王完成统一国家的大业,为自己赢得不朽的声名,这两句气势磅礴,豪情万丈。
- “可怜白发生!”
赏析:这是全词的“词眼”,也是情感的陡转,从壮怀激烈到悲凉愤慨,形成巨大的反差,理想与现实的巨大差距,让词人深感悲愤和无奈,极具感染力。
- “了却君王天下事,赢得生前身后名。”
第五单元
《茅屋为秋风所破歌》 - 杜甫
-
原文: 八月秋高风怒号,卷我屋上三重茅,茅飞渡江洒江郊,高者挂罥长林梢,下者飘转沉塘坳。 南村群童欺我老无力,忍能对面为盗贼,公然抱茅入竹去,唇焦口燥呼不得,归来倚杖自叹息。 俄顷风定云墨色,秋天漠漠向昏黑,布衾多年冷似铁,娇儿恶卧踏里裂,床头屋漏无干处,雨脚如麻未断绝,自经丧乱少睡眠,长夜沾湿何由彻! 安得广厦千万间,大庇天下寒士俱欢颜!风雨不动安如山,呜呼!何时眼前突兀见此屋,吾庐独破受冻死亦足!
-
易错字提醒:
- 怒号 (háo)
- 三重茅 (chóng)
- 挂罥 (juàn)
- 塘坳 (ào)
- 忍能 (rěn néng)
- 盗贼 (dào zéi)
- 唇焦口燥 (chún jiāo kǒu zào)
- 俄顷 (é qǐng)
- 漠漠 (mò mò)
- 布衾 (bù qīn)
- 恶卧 (è wò)
- 丧乱 (sāng luàn)
- 何由彻 (hé yóu chè)
- 广厦 (shà)
- 大庇 (dì bì)
- 寒士 (hán shì)
- 突兀 (tū wù)
-
主旨思想: 诗人由自己的茅屋被秋风吹破的痛苦,联想到天下所有受苦受难的人,发出了“安得广厦千万间,大庇天下寒士俱欢颜”的呼喊,表现了诗人推己及人、忧国忧民的博大胸怀和崇高理想。
-
名句赏析:
- “安得广厦千万间,大庇天下寒士俱欢颜!风雨不动安如山。”
赏析:这是全诗的核心,也是杜甫“诗圣”精神的集中体现,诗人由个人的不幸想到了天下人的苦难,希望有千万间宽敞的房屋来庇护天下贫寒的读书人,让他们都笑逐颜开,这种由己及人、由家及国的博大胸怀,感人至深。
- “何时眼前突兀见此屋,吾庐独破受冻死亦足!”
赏析:这是全诗的结尾,也是情感的最高潮,只要天下的贫寒士子都能得到庇护,即使只有我的茅屋破漏,我被冻死,也是心甘情愿的,这是一种“舍己为人”的伟大牺牲精神。
- “安得广厦千万间,大庇天下寒士俱欢颜!风雨不动安如山。”
默写复习建议
- 理解记忆,不要死记硬背: 先理解每首诗文的背景、作者情感和主旨,这样记忆会更深刻,也不容易写错。
- 关注易错字: 上文已经为你标注了易错字,这些是考试的重点,可以专门整理一个“易错字本”,反复练习。
- 理解性默写是重点: 中考越来越倾向于给出情境,让你写出相应的句子,看到“报国无门、壮志未酬”,你应该想到“了却君王天下事,赢得生前身后名,可怜白发生!”。
- 分类整理: 可以按照“爱国思乡”、“豁达乐观”、“怀才不遇”、“忧国忧民”等主题,将名句进行分类,便于系统复习和灵活运用。
- 动手默写,反复检查: 眼过千遍,不如手过一遍,一定要亲手默写,然后对照原文,仔细检查,确保每一个字都正确,特别是那些同音字、形近字。
祝你复习顺利,中考取得好成绩!