九年级下册知识点总结有哪些核心考点?
校园之窗 2026年1月17日 01:14:05 99ANYc3cd6
九年级下册总览
九年级下学期的核心任务是“总复习”和“冲刺中考”,所有课程的学习都是为了巩固整个初中阶段的知识体系,查漏补缺,并提升综合运用能力,本学期的知识点总结将围绕“整合”与“拔高”两大主题展开。
语文
九年级下册语文的重点在于文言文、现代文阅读和作文的深化与拓展。

文言文阅读
- 重点篇目: 《曹刿论战》、《邹忌讽齐王纳谏》、《出师表》、《桃花源记》、《岳阳楼记》、《醉翁亭记》等。
- 核心知识点:
- 实词: 重点掌握一词多义、古今异义、词类活用(名词作动词、形容词作名词、使动用法等)。
- 虚词: 重点掌握“之”、“其”、“而”、“以”、“于”、“焉”、“乎”等常见虚词的用法和意义。
- 特殊句式: 判断句、省略句、倒装句(宾语前置、状语后置)、被动句。
- 内容理解: 理解文章主旨、分析人物形象、体会作者情感、评价历史事件或人物。
现代文阅读
- 文体分类:
- 记叙文: 重点分析叙事线索、人物形象、环境描写的作用、主题思想。
- 说明文: 重点掌握说明对象、说明特征、说明方法(举例子、列数字、打比方、作比较、分类别等)及其作用、说明顺序(时间、空间、逻辑)。
- 议论文: 重点掌握中心论点、分论点、论据(事实论据、道理论据)、论证方法(举例论证、道理论证、对比论证、比喻论证)、论证结构(并列、层进、总分)。
- 能力要求: 筛选信息、概括要点、理解含义、分析作用、探究感悟。
写作
- 文体训练: 重点练习记叙文和议论文。
- 记叙文: 讲究选材新颖、结构清晰、描写生动(细节描写、感官描写)、情感真挚。
- 议论文: 论点明确、论据充分、论证有力、结构严谨。
- 主题方向: 关注社会热点、个人成长、家国情怀、传统文化等。
古诗词

- 背诵与默写: 所有要求背诵的古诗词必须熟练掌握,做到“会背、会写、会用”。
- 鉴赏: 理解诗词的意象、意境、语言风格、表达技巧(抒情、议论、描写)和思想情感。
数学
九年级下册数学的核心是函数与几何的综合应用,难度和综合性都有所提升。
二次函数
- 图像与性质:
- 掌握抛物线的开口方向、顶点坐标、对称轴、最值。
- 理解a, b, c对图像的影响。
- 解析式求法: 待定系数法(已知三点、顶点与另一点、与x轴交点等)。
- 与一元二次方程的关系: 二次函数图像与x轴的交点坐标就是对应一元二次方程的根。
- 实际应用: 解决最大利润、最大高度、最优方案等问题。
圆
- 圆的基本性质: 垂径定理、圆心角、弧、弦之间的关系。
- 与圆有关的位置关系:
- 点和圆、直线和圆(相交、相切、相离)、圆和圆(外离、外切、相交、内切、内含)的位置关系及判定。
- 切线的性质与判定是重中之重。
- 正多边形与圆:
- 弧长和扇形面积的计算:
- 圆锥的侧面展开图:
统计与概率
- 统计: 理解总体、个体、样本、样本容量;掌握平均数、中位数、众数、方差、标准差的计算与意义;会看频数分布表和直方图。
- 概率: 理解概率的意义;会用列举法(列表、画树状图)计算简单事件的概率。
综合复习
- 专题训练: 将代数(方程、不等式、函数)与几何(三角形、四边形、圆)结合起来,进行压轴题的专项突破。
英语
九年级下册英语的重点是语法系统梳理、词汇拓展和阅读写作能力提升。
语法
- 时态语态: 重点复习一般现在时、一般过去时、一般将来时、现在进行时、过去进行时、现在完成时、过去完成时等八大时态的被动语态。
- 非谓语动词: 动词不定式(to do)、动名词(doing)、现在分词和过去分词的用法区别。
- 从句:
- 宾语从句: 连词、语序、时态。
- 状语从句: 时间、条件、原因、让步、结果等从句的引导词。
- 定语从句: 关系代词(that, which, who, whom, whose)和关系副词(when, where, why)的用法。
- 虚拟语气: 主要掌握与现在、过去、将来事实相反的三种基本结构。
- 情态动词: can, may, must, should, need, have to等的用法。
词汇
- 核心词汇: 掌握课本要求的“四会”单词(听、说、读、写)。
- 词汇拓展: 学习词根词缀法,扩大词汇量,掌握同义词、反义词、近义词辨析。
阅读理解
- 技巧训练: 学会通过找主题句、猜测词义、推理判断、理解主旨大意等方法来提高阅读速度和准确率。
- 题材广泛: 涉及故事、科普、广告、文化等。
书面表达
- 常见文体: 应用文(书信、邮件、通知、演讲稿)、记叙文、说明文、议论文。
- 写作要点: 审题清晰、结构完整、语句通顺、语法正确、书写规范。
物理
九年级下册物理的核心是电与磁的综合应用,并开始系统复习。
电与磁
- 磁场: 磁体的基本性质、磁场方向、磁感线。
- 电生磁: 奥斯特实验、电磁铁、安培定则(右手螺旋定则)。
- 电动机: 原理(通电线圈在磁场中受力转动)、能量转化(电能→机械能)。
- 磁生电: 电磁感应现象(法拉第)、产生感应电流的条件、发电机原理、能量转化(机械能→电能)。
信息的传递
- 电磁波: 产生、传播(不需要介质)、波速(c=3×10⁸ m/s)、波长、频率、关系式。
- 广播、电视和移动通信: 简单的工作过程。
- 能源与可持续发展: 能源的分类(一次/二次、可再生/不可再生)、核能、太阳能、能源危机与环保。
初中物理总复习
- 力学: 力、运动和力、压强、浮力、功和机械能。
- 热学: 温度、内能、热量、热机。
- 光学: 光的直线传播、反射、折射、凸透镜成像。
- 实验探究: 回顾所有重要实验,掌握实验目的、原理、器材、步骤、结论和误差分析。
化学
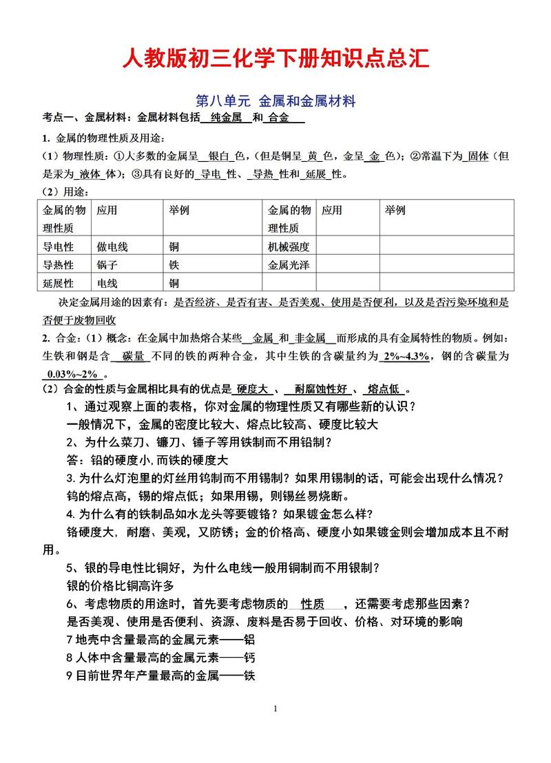
九年级下册化学的重点是酸、碱、盐之间的反应规律,这是初中化学的难点和重点。
酸和碱
- 酸: 定义(电离出的阳离子全部是H⁺)、常见的酸(盐酸HCl、硫酸H₂SO₄)、酸的通性(使指示剂变色、与活泼金属反应、与金属氧化物反应、与碱反应、与碳酸盐反应)。
- 碱: 定义(电离出的阴离子全部是OH⁻)、常见的碱(氢氧化钠NaOH、氢氧化钙Ca(OH)₂)、碱的通性。
- 中和反应: 酸和碱作用生成盐和水的反应,应用(改良土壤、处理废水、医药)。
- 溶液的酸碱度: pH值(0-14),pH<7酸性,pH=7中性,pH>7碱性。
盐和化肥
- 盐的定义和性质: 常见的盐(氯化钠NaCl、碳酸钠Na₂CO₃、硫酸铜CuSO₄)。
- 复分解反应: 两种化合物相互交换成分,生成另外两种新化合物的反应。发生的条件(生成沉淀、气体或水)是核心。
- 粗盐提纯: 溶解、过滤、蒸发。
- 化学肥料: 氮肥、磷肥、钾肥的作用和鉴别。
化学与生活
- 人类重要的营养物质: 蛋白质、糖类、油脂、维生素、无机盐、水。
- 化学元素与人体健康: 钙、铁、锌、碘等元素的作用。
- 有机合成材料: 天然纤维和合成纤维、塑料、合成橡胶。
化学实验与计算
- 实验: 物质的鉴别与推断(重点是酸、碱、盐的鉴别)。
- 计算: 有关化学方程式的综合计算、溶液的质量分数计算。
历史
九年级下册历史主要学习世界现代史和中国现代史,理解二战后的世界格局和中国特色社会主义道路。
世界现代史
- 两次世界大战后的世界格局:
- 凡尔赛—华盛顿体系。
- 冷战与两极格局: 冷战的开始(杜鲁门主义)、北约与华约的对峙、冷战对世界的影响。
- 世界政治格局的多极化趋势: 欧洲联盟的成立、日本的经济崛起、俄罗斯的发展、中国的崛起。
- 战后资本主义的新变化与社会主义国家的发展:
- 西欧、日本经济的恢复与发展。
- 苏联的改革与解体。
- 亚非拉国家的独立与振兴: 印度的独立、非洲民族解放运动浪潮。
- 现代科技文化与经济全球化:
- 第三次科技革命(信息技术、原子能、航天技术)。
- 经济全球化趋势(WTO的作用)。
中国现代史(下册内容)
- 社会主义建设的探索与曲折发展:
- 改革开放: 十一届三中全会(伟大转折)、家庭联产承包责任制、对外开放(经济特区)。
- 中国特色社会主义理论体系: 邓小平理论、“三个代表”重要思想、科学发展观、习近平新时代中国特色社会主义思想。
- 民族团结与祖国统一: 民族区域自治制度、“一国两制”与港澳回归、海峡两岸的交往。
- 国防建设与外交成就: 科技强军、独立自主的和平外交政策、和平共处五项原则、恢复联合国合法席位、中美关系正常化、加入WTO。
道法(道德与法治)
九年级下册道法的核心是“我们与世界”和“拥抱未来”,培养学生的全球视野和责任担当。
我们与世界
- 开放带来进步: 中国的机遇与挑战,坚持对外开放的基本国策。
- 与世界深度互动: 中国对世界的贡献(和平、发展、全球化),中国的影响(文化、经济、全球治理)。
- 与世界紧相连: 青少年应具备怎样的国际视野和素养。
走向未来的少年
- 我的毕业季: 珍惜初中生活,做好人生规划,理性选择未来。
- 拥抱未来: 终身学习,培养创新精神,具备社会责任感。
- 职业准备: 了解不同职业,树立正确的职业观。
初中阶段核心考点回顾
- 国情国策部分: 是中考的重中之重,需要系统复习。
- 基本国情: 我国正处于并将长期处于社会主义初级阶段。
- 基本路线: 一个中心(经济建设),两个基本点(四项基本原则、改革开放)。
- 根本制度/根本政治制度/基本政治制度: 社会主义制度、人民代表大会制度、中国共产党领导的多党合作和政治协商制度、民族区域自治制度、基层群众自治制度。
- 基本经济制度: 公有制为主体、多种所有制经济共同发展;按劳分配为主体、多种分配方式并存;社会主义市场经济体制。
- 指导思想: 马克思主义、毛泽东思想、邓小平理论、“三个代表”重要思想、科学发展观、习近平新时代中国特色社会主义思想。
地理
九年级下册地理主要学习中国区域地理和世界区域地理,并复习世界地理。
中国地理
- 四大地理区域的划分: 北方地区、南方地区、西北地区、青藏地区,掌握每个区域的位置、范围、自然地理特征(地形、气候、河流)和人文地理特征(农业、工业、交通、城市)。
- 认识区域:
- 北京: 政治文化中心、历史古都。
- 台湾: 自然环境与经济发展、“祖国东南海上的明珠”。
- 新疆: 地形特征(三山夹两盆)、气候(干旱)、绿洲农业、能源开发。
- 珠江三角洲: 改革开放的“窗口”、外向型经济。
- 长江三角洲: 水乡文化、鱼米之乡、最大的城市群。
世界地理
- 认识大洲: 亚洲(面积最大、人口最多)、欧洲(发达国家集中)、非洲(“高原大陆”、经济发展)、北美洲(发达国家)、南美洲(“世界人种大熔炉”)、大洋洲(独占一个大陆)、南极洲(冰雪高原、科学考察)。
- 认识国家: 重点掌握几个代表性国家,如日本(岛国经济)、俄罗斯(横跨欧亚)、美国(高度发达的资本主义国家)、澳大利亚(独占大陆、骑在羊背上和坐在矿车上的国家)、巴西(南美洲最大)、埃及(文明古国、苏伊士运河)。
- 国际合作: 国际组织的类型(政治、经济、文化)、联合国的作用。
复习建议
- 制定计划,回归课本: 以课本为纲,制定详细的复习计划,地毯式地梳理知识点,不留死角。
- 建立体系,串联知识: 利用思维导图等方式,将零散的知识点串联成线、汇集成面,形成完整的知识网络。
- 重视错题,查漏补缺: 准备一个错题本,定期回顾,分析错误原因,确保不再犯同类错误。
- 真题演练,模拟实战: 多做历年中考真题和模拟题,熟悉题型、题量和难度,锻炼应试技巧和时间管理能力。
- 劳逸结合,调整心态: 保持充足的睡眠和适当的锻炼,以积极乐观的心态迎接挑战。
祝你中考顺利,金榜题名!