六年级下册数学第二单元测试卷
校园之窗 2025年12月3日 23:51:03 99ANYc3cd6
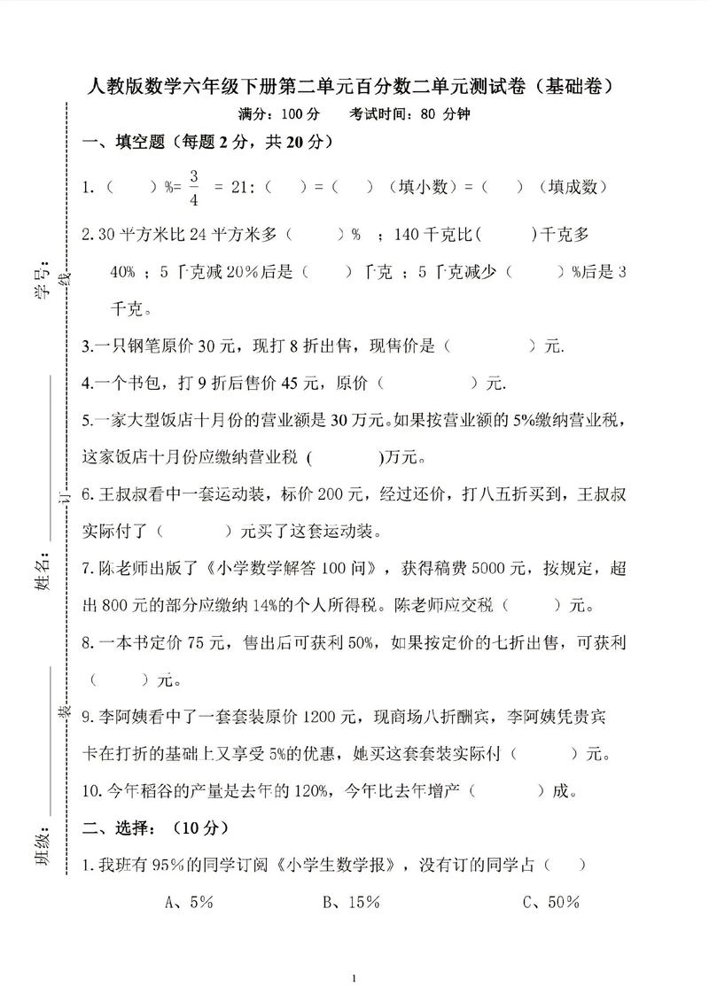
六年级下册数学第二单元《百分数(二)》测试卷
(时间:60分钟 满分:100分)
班级: 姓名: 分数:___

填一填。(每空1分,共20分)
- 六五折表示现价是原价的( 65 )%,也就是比原价( 35 )%。
- 某商品打“八折”出售,就是按原价的( 80 )% 出售,比原价便宜了( 20 )%。
- 今年小麦的产量比去年增产二成五,今年的产量是去年的( 125 )%。
- 缴纳的税款叫( 应纳税额 ),( 总收入 )和( 税率 )的积就是应纳税额。
- 存款到期后,银行除了归还本金外,另外付给的钱叫( 利息 ),利息与本金的比率叫做( 利率 )。
- 李师傅加工一批零件,经检验有95个合格,5个不合格,这批零件的合格率是( 95 )%。
- 一件衣服原价500元,商场促销打七五折出售,买这件衣服需要付( 375 )元。
- 王叔叔月收入8500元,按规定需缴纳3%的个人所得税,他每月应缴税( 255 )元。
- 小华把5000元钱存入银行,定期两年,年利率是2.1%,到期时,他可以获得利息( 210 )元。
- 一台电视机原价4000元,先提价10%,再降价10%,现价是( 3960 )元。
- 某商店对商品实行“满200减30”的促销活动,妈妈买了一件原价350元的商品,实际需要支付( 320 )元。
- 在0.65、66.7%、0.66和六成五中,最大的数是( 7% ),最小的数是( 65 )。
判一判。(对的打“√”,错的打“×”,每题2分,共10分)
- 因为25% = 0.25米,所以25%米就是0.25米。 ( )
- 一件衣服先提价10%,再降价10%,现价和原价相等。 ( )
- 缴纳的税款越多,说明税率越高。 ( )
- 利率一定,本金越多,到期后得到的利息也越多。 ( )
- 一件商品打“六折”出售,就是比原价便宜了40%。 ( )
选一选。(将正确答案的序号填在括号里,每题3分,共15分)
-
下列各数中,最大的是( C )。 A. 0.585 B. 58.6% C. 五成九 D. 58.5%
-
妈妈在商场买了一件标价800元的衣服,商家打七五折优惠,又在此基础上满500减50,妈妈最后付了( B )元。 A. 600 B. 550 C. 650 D. 750
-
王师傅加工一批零件,第一天加工了总数的30%,第二天加工了总数的45%,还剩下100个没有加工,这批零件一共有( C )个。 A. 100 B. 200 C. 500 D. 1000
-
小明把5000元钱存入银行,定期三年,年利率是2.75%,到期时,他一共可以从银行取回( B )元。 A. 137.5 B. 5412.5 C. 5000 D. 412.5
(图片来源网络,侵删) -
某农场今年的水稻产量比去年增产一成二,设去年的产量为x吨,今年的产量是( A )吨。 A. (1 + 12%)x B. 12%x C. x - 12%x D. x ÷ (1 + 12%)
算一算。(共25分)
-
直接写出得数。(每题1分,共5分)
- 50% × 40 = 20
- 1 - 75% = 25%
- 8 ÷ 40% = 2
- 30% + 0.7 = 1
- 1 ÷ 25% = 4
-
解方程。(每题3分,共6分)
- x + 60%x = 64 解: 1.6x = 64 x = 64 ÷ 1.6 x = 40
- (1 - 25%)x = 150 解: 0.75x = 150 x = 150 ÷ 0.75 x = 200
-
列式计算。(每题7分,共14分)
(图片来源网络,侵删)-
一个数的40%比它的25%多30,求这个数。 解: 设这个数为x。 40%x - 25%x = 30 15%x = 30 x = 30 ÷ 0.15 x = 200 答:这个数是200。
-
什么数的50%加上它本身的20%等于140? 解: 设这个数为x。 50%x + 20%x = 140 70%x = 140 x = 140 ÷ 0.7 x = 200 答:这个数是200。
-
解决问题。(共30分)
-
一件商品的原价是600元,商场搞促销活动,降价了15%,现在这件商品卖多少钱? 600 × (1 - 15%) = 600 × 0.85 = 510 (元) 答:现在这件商品卖510元。
-
张叔叔的月工资是8000元,按规定,超过5000元的部分要缴纳3%的个人所得税,张叔叔每月实际能拿到多少工资? 需要缴税的部分:8000 - 5000 = 3000 (元) 应缴税款:3000 × 3% = 90 (元) 实际工资:8000 - 90 = 7910 (元) 答:张叔叔每月实际能拿到7910元工资。
-
王奶奶把20000元钱存入银行,定期两年,年利率是2.1%,到期时,王奶奶一共可以取回多少钱?(利息税已取消) 利息:20000 × 2.1% × 2 = 20000 × 0.021 × 2 = 840 (元) 本息和:20000 + 840 = 20840 (元) 答:到期时,王奶奶一共可以取回20840元钱。
-
某农场计划种水稻120公顷,实际多种了20%,后来因天气原因,有10%的稻田受灾,今年实际收获了多少公顷的稻谷? 实际种植面积:120 × (1 + 20%) = 120 × 1.2 = 144 (公顷) 实际收获面积:144 × (1 - 10%) = 144 × 0.9 = 129.6 (公顷) 答:今年实际收获了129.6公顷的稻谷。
-
某书店为促销,推出两种优惠方案:
- 所有图书打八折。
- 满100元减30元。 小红想买一套标价为180元的《百科全书》,她选择哪种方案更划算?请通过计算说明理由。 180 × 80% = 144 (元) 180 - 30 = 150 (元) 因为 144 < 150,所以选择方案一更划算。 答:选择方案一(所有图书打八折)更划算。
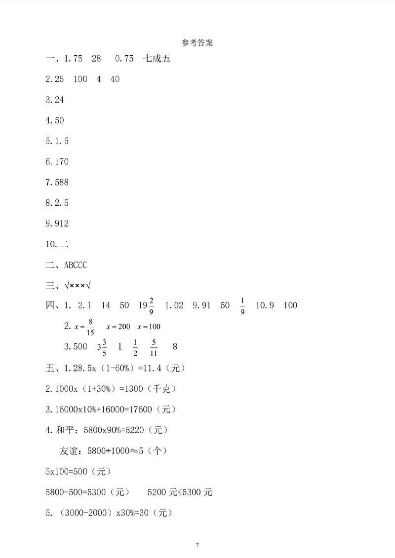
参考答案与评分标准
填一填。(每空1分,共20分)
- 65, 35
- 80, 20
- 125
- 应纳税额, 总收入, 税率
- 利息, 利率
- 95
- 375
- 255
- 210
- 3960
- 320
- 7%, 0.65
判一判。(每题2分,共10分)
- × (百分数是分率,不能直接带单位)
- × (单位“1”在变化,基数不同)
- × (税款=总收入×税率,税款受总收入和税率共同影响)
- √ (1 - 60% = 40%)
选一选。(每题3分,共15分)
- C
- B (800 × 75% = 600,600 - 50 = 550)
- C (100 ÷ (1 - 30% - 45%) = 100 ÷ 25% = 500)
- B (5000 + 5000 × 2.75% × 3 = 5000 + 412.5 = 5412.5)
- A
算一算。(共25分)
- 直接写出得数。(5分)
20, 25%, 2, 1, 4
- 解方程。(每题3分,共6分)
- x = 40
- x = 200
- 列式计算。(每题7分,共14分)
- 设这个数为x,方程列对得3分,计算过程正确得3分,答案正确得1分,最终答案:x = 200。
- 设这个数为x,方程列对得3分,计算过程正确得3分,答案正确得1分,最终答案:x = 200。
解决问题。(共30分)
- 510分 (列式3分,计算过程2分,答案和单位1分,共6分)
- 7910分 (分步列式正确,每步2分,答案和单位1分;综合算式正确,列式3分,计算过程2分,答案和单位1分,共7分)
- 20840分 (利息计算3分,本息和计算2分,答案和单位1分,共6分)
- 6分 (第一步计算3分,第二步计算3分,答案和单位1分,共7分)
- 方案一更划算。(方案一计算2分,方案二计算2分,比较并得出结论1分,共5分)