五四制六年级下册历史有何重点?
校园之窗 2026年1月9日 08:56:14 99ANYc3cd6
“五四制”是指小学五年、初中四年的学制,在这种学制下,六年级下册的历史课程通常承接中国古代史的脉络,重点介绍隋唐时期和宋元时期,并可能简要涉及明清时期(至鸦片战争前)的开端,这部分内容是中国古代史的辉煌篇章,充满了制度创新、文化繁荣和民族融合。
以下是本册历史的核心知识点框架和详细解读:

第一单元:隋唐时期——繁荣与开放的时代
这是本册书的重点,讲述了从公元581年到907年的历史,是中国封建社会的鼎盛时期。
核心主题:大运河、科举制、盛世、开放包容
第1课:隋朝的统一与灭亡
-
隋朝的建立与统一
- 建立者: 杨坚(隋文帝)
- 时间: 581年,杨坚建立隋朝,定都长安。
- 统一: 589年,隋灭陈,重新统一全国,结束了自西晋末年以来近300年的分裂局面。
- 意义: 为隋唐时期的经济文化繁荣奠定了基础。
-
开创大运河
- 目的: 加强南北交通,巩固对全国的统治;为加强政治、经济、文化联系。
- 皇帝: 隋炀帝杨广。
- 概况: 以洛阳为中心,北至涿郡(今北京),南至余杭(今杭州),全长两千多公里,是古代世界上最长的运河。
- 四段: 永济渠、通济渠、邗沟、江南河。
- 评价(一分为二):
- 积极: 大大促进了我国南北地区政治、经济、文化的交流;也加强了中央对地方的统治。
- 消极: 工程浩大,劳民伤财,给人民带来了沉重的徭役和赋税负担,是隋朝速亡的重要原因之一。
-
隋朝的灭亡
(图片来源网络,侵删)- 原因: 隋炀帝的暴政(滥用民力、穷奢极欲、三次大规模征伐高句丽等)。
- 时间: 618年,隋炀帝在江都被部下杀死,隋朝灭亡。
第2课:“贞观之治”与“开元盛世”
-
唐朝的建立
- 建立者: 李渊(唐高祖)
- 时间: 618年,定都长安。
-
唐太宗与“贞观之治”
- 皇帝: 李世民(唐太宗),年号“贞观”。
- 治国思想: 吸取隋亡教训,虚心纳谏;轻徭薄赋,发展生产;合并州县,减轻人民负担。
- 名臣: 魏征(敢于直谏的镜子)、房玄龄、杜如晦。
- 评价: 唐朝政治清明,经济发展,社会安定,国力增强,历史上称为“贞观之治”。
-
武则天
- 地位: 中国历史上唯一的女皇帝。
- 统治措施: 继续推行唐太宗的政策,重视发展农业生产;破格用人,提拔许多有才能的人。
- 评价: 社会经济继续发展,为后来的“开元盛世”奠定了基础,她的统治有功也有过。
-
唐玄宗与“开元盛世”
(图片来源网络,侵删)- 皇帝: 李隆基(唐玄宗),前期年号“开元”。
- 统治措施: 任用贤相(如姚崇、宋璟),整顿吏治,发展生产,使得唐朝进入全盛时期。
- 盛世表现: 政治清明,经济空前繁荣,人口明显增加,唐朝进入鼎盛时期,历史上称为“开元盛世”。
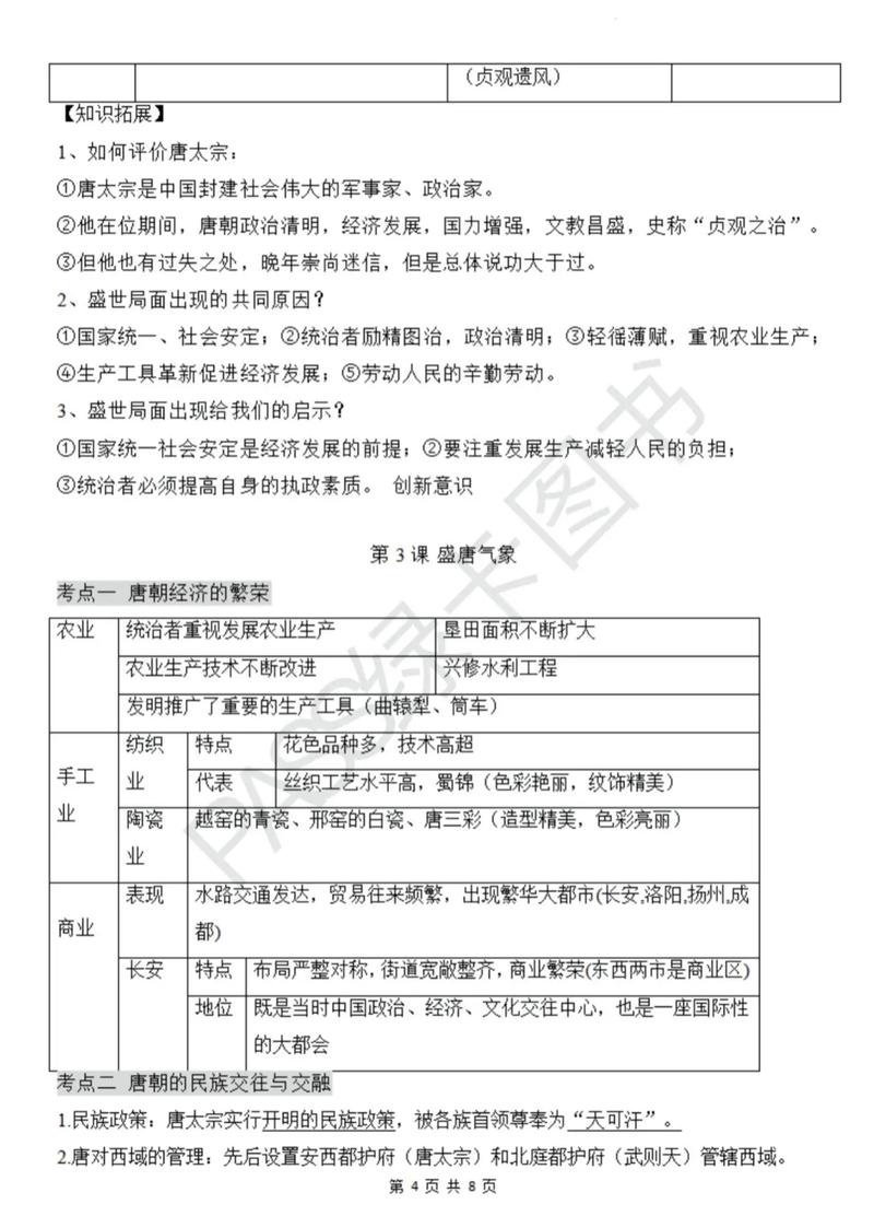
第3课:盛唐气象
本课从多个侧面展现唐朝的繁荣与开放。
-
经济的繁荣
- 农业: 曲辕犁、筒车的发明和推广,提高了耕作效率。
- 手工业:
- 丝织业: 技术高超,色彩艳丽。
- 陶瓷业: 著名的有越窑的青瓷、邢窑的白瓷、唐三彩(色彩斑斓,主要用于陪葬)。
- 商业: 大都市长安、洛阳,长安是当时国际性的大都市。
-
民族交往与交融
- 政策: 唐太宗实行开明的民族政策,被北方和西北各族首领尊称为“天可汗”。
- 与吐蕃:
- 文成公主入藏: 唐太宗时期,文成公主嫁给吐蕃赞普松赞干布,带去了中原的谷物种子、医药、技术、书籍等,促进了汉藏两族的友好关系。
- 金城公主入藏: 唐中宗时期,进一步巩固了汉藏友好关系。
- 交融: 唐朝时期,汉族和一些北方少数民族在血缘、经济、文化上进一步交融,促进了中华民族的发展。
-
开放的社会风气
- 特点: 兼容并包、昂扬进取、积极开放。
- 表现:
- 女性地位: 社会风气相对开放,女性可以骑马、射箭、打马球,甚至参政。
- **衣食住行: 受西北少数民族影响,多穿胡服,流行胡食。
-
多彩的文学艺术
- 诗歌的黄金时代:
- 李白: “诗仙”,风格飘逸豪放,充满想象力和感染力。
- 杜甫: “诗圣”,风格沉郁顿挫,反映社会现实,被称为“诗史”。
- 白居易: 诗歌通俗易懂,反映社会现实。
- 书法:
- 颜真卿: 楷书端正劲美,气势雄浑,代表作《颜勤礼碑》。
- 柳公权: 楷书方折峻丽,骨力劲健,代表作《玄秘塔碑”。“颜筋柳骨”。
- 绘画:
- 阎立本: 擅长人物画,代表作《步辇图》。
- 吴道子: 后世称他为“画圣”,代表作《送子天王图》。
- 诗歌的黄金时代:
第4课:唐朝的中外文化交流
唐朝以其开放的姿态,与世界各国进行了广泛的交流。
-
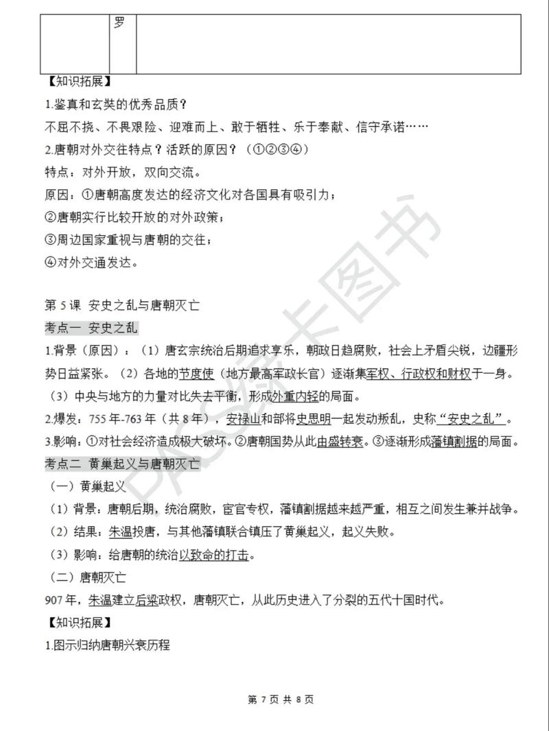
遣唐使与鉴真东渡
- 遣唐使: 日本派遣到唐朝的使节,他们学习唐朝的制度、文化、技术,对日本社会产生了深远影响(如大化改新)。
- 鉴真东渡: 唐朝高僧鉴真,六次东渡,最终到达日本,在日本传播佛教文化,还讲授中国的医药、建筑、书法等知识,为中日文化交流做出了卓越贡献。
-
玄奘西行
- 目的: 前往天竺(今印度)求取佛经。
- 经历: 历时多年,克服重重困难,带回大量佛经。
- 贡献: 根据他的口述,由弟子记录成书的《大唐西域记》,是研究中亚、印度半岛以及我国新疆地区历史和佛学的重要典籍。
第二单元:宋元时期——民族关系发展和社会变化
本单元讲述公元960年到1368年的历史,是一个民族融合加强、经济重心南移、科技文化取得重大成就的时期。
核心主题:经济重心南移、民族融合、科技高峰
第5课:辽、西夏与北宋并立
-
北宋的建立
- 建立者: 赵匡胤(宋太祖)。
- 事件: “陈桥兵变,黄袍加身”。
- 国策: 为防止武将专权,实行“重文轻武”政策,导致军队战斗力下降。
-
辽、西夏与北宋的关系
- 辽(契丹族): 与北宋签订“澶渊之盟”,此后很长时间维持了和平局面,但也加重了北宋人民的负担。
- 西夏(党项族): 与北宋时战时和。
第6课:金与南宋的对峙
-
金的建立与灭辽、北宋
- 建立者: 完颜阿骨打(金太祖)。
- 事件: 1125年,金灭辽;1127年,金攻破东京(开封),俘虏宋徽宗、宋钦宗,史称“靖康之变”,北宋灭亡。
-
南宋的建立与岳飞抗金
- 建立者: 赵构(宋高祖),定都临安(今杭州)。
- 抗金英雄: 岳飞,率领“岳家军”在郾城大败金军,收复许多失地,后被宋高宗和秦桧以“莫须有”的罪名杀害。
- 结果: 南宋与金达成和议,形成南北对峙局面。
第7课:辽、西夏、金的文化与社会
- 辽: 创造了独特的“因俗而治”的统治制度,即“南北面官”制度。
- 西夏: 创制了西夏文字。
- 金: 灭亡北宋后,占有了北方广大地区,女真人逐渐汉化。
第8课:宋元时期的科技与文化
-
科技成就(“三大发明”的成熟与传播)
- 活字印刷术: 北宋毕昇发明,比欧洲早四百多年,大大提高了印刷效率,促进了文化的传播。
- 指南针: 北宋开始用于航海,后经阿拉伯人传到欧洲,为欧洲航海家发现新大陆提供了重要条件。
- 火药: 唐朝已有,宋代开始用于军事,后传到欧洲,改变了世界的战争形态。
-
文学艺术
- 文学: 宋词成为主要文学形式。
- 苏轼: 豪放派,代表作《念奴娇·赤壁怀古》。
- 李清照: 婉约派,前期作品清新明快,后期作品沉郁悲怆。
- 辛弃疾: 豪放派,充满爱国情怀。
- 戏剧: 元杂剧的兴盛,标志着中国古代戏曲的成熟,代表人物是关汉卿,代表作《窦娥冤》。
- 绘画: 宋代风俗画成就突出,如张择端的《清明上河图》,描绘了北宋东京汴梁的繁华景象。
- 文学: 宋词成为主要文学形式。
第9课:元朝的统治与民族融合
-
元朝的建立与统一
- 建立者: 忽必烈(元世祖)。
- 时间: 1271年,定都大都(今北京)。
- 统一: 1279年,元军灭南宋,统一全国,这是中国历史上第一个由少数民族建立的统一的封建王朝。
-
行省制度
- 目的: 对辽阔的疆域进行有效管辖。
- 在中央设“中书省”,作为全国最高行政机构;地方设“行中书省”,简称“行省”,这是我国省级行政制度的开端。
-
民族融合
- 政策: 元朝将全国人分为四等(蒙古人、色目人、汉人、南人),实行民族歧视和压迫政策。
- 融合: 尽管有民族压迫,但长期统一局面促进了民族大融合,回族开始形成。
第三单元:明清时期(前期)——统一多民族国家的巩固与发展
本单元简要介绍明清时期至鸦片战争前的历史,重点在于统一多民族国家的巩固和君主专制的强化。
核心主题:君主专制顶峰、巩固统一、闭关锁国
第10课:明朝的建立与君主专制的加强
-
明朝的建立
- 建立者: 朱元璋(明太祖),年号“洪武”。
- 定都: 应天(今南京),后迁都北京。
-
加强君权的措施
- 政治上:
- 废除丞相制度,权分六部,直接对皇帝负责。
- 设立锦衣卫,兼管侦查、逮捕、审讯。
- 思想上:
实行八股取士,考试内容局限于“四书五经”,形式僵化,束缚了知识分子的思想。
- 政治上:
第11课:郑和下西洋与戚继光抗倭
-
郑和下西洋
- 目的: 为了提高明朝在国外的地位和威望,“示中国富强”。
- 概况: 1405-1433年,郑和率领船队七次下西洋,最远到达非洲东海岸和红海沿岸。
- 意义: 是世界航海史上的壮举,比欧洲新航路开辟早半个多世纪,加强了与亚非各国的友好往来和经济文化交流。
-
戚继光抗倭
- 背景: 元末明初,日本倭寇经常骚扰中国东南沿海。
- 英雄: 明朝将领戚继光,在台州等地九战九捷,基本肃清了东南沿海的倭寇,是民族英雄。
第12课:清朝前期的统治与疆域奠定
-
清朝的建立
- 建立者: 皇太极(清太宗),改国号为“清”。
- 入关: 1644年,清军入关,逐步建立起对全国的统治。
-
君主专制的顶峰——军机处
- 设立者: 雍正帝。
- 作用: 军国大事完全由皇帝裁决,军机大臣只是跪受笔录,标志着君主专制达到顶峰。
-
巩固统一的多民族国家
- 措施: 平定准噶尔叛乱、设置驻藏大臣、设立伊犁将军、收复台湾等。
- 疆域: 西跨葱岭,西北达巴尔喀什湖,北接西伯利亚,东北至黑龙江以北的外兴安岭和库页岛,东临太平洋,东南到台湾及其附属岛屿钓鱼岛、赤尾屿等,南至南海诸岛。
第13课:明清时期的文化与社会
-
科技巨著
- 李时珍:《本草纲目》,药物学巨著,被誉为“东方医药巨典”。
- 宋应星:《天工开物》,总结明代农业和手工业生产技术,被誉为“中国17世纪的工艺百科全书”。
- 徐光启:《农政全书》,农业科学巨著。
-
小说的繁荣
- 罗贯中:《三国演义》,我国最早的一部长篇章回体历史小说。
- 施耐庵:《水浒传》,我国第一部以农民起义为题材的长篇小说。
- 吴承恩:《西游记》,一部充满浪漫主义气息的长篇神话小说。
- 曹雪芹:《红楼梦》,古典小说的高峰,具有高度的思想性和艺术性。
-
闭关锁国政策
- 含义: 严格限制对外贸易,只开放广州一处作为通商口岸,由“广州十三行”统一经营管理对外贸易。
- 影响:
- 消极: 使中国逐渐脱离世界发展的大势,错失了工业革命的机遇,导致中国近代落后于西方。
- 积极(在当时): 在一定程度上抵御了外来侵略,维护了国家主权。
学习建议
- 构建时间轴: 将隋、唐、宋、元、明、清的重大事件(如建立、灭亡、重要改革、战争等)按时间顺序排列,形成清晰的历史脉络。
- 对比学习: 将不同朝代的制度(如科举制、行省制)、政策(如民族政策、对外政策)进行对比,理解其异同和历史演变。
- 理解核心概念: 深刻理解“贞观之治”、“开元盛世”、“经济重心南移”、“行省制度”、“君主专制顶峰”、“闭关锁国”等核心概念的含义和影响。
- 关注人物与作品: 记住重要的历史人物(如唐太宗、武则天、鉴真、玄奘、岳飞、忽必烈、郑和、戚继光等)和他们的贡献,以及重要的文学艺术作品(唐诗、宋词、元曲、《红楼梦》等)。
- 联系现实: 思考历史事件对今天的影响,如大运河对现代交通的意义,科举制对现代考试制度的启示等。
希望这份详细的梳理能帮助你更好地学习“五四制”六年级下册的历史!