八年级上册生物基础训练
校园之窗 2025年12月31日 16:02:07 99ANYc3cd6
八年级上册生物核心知识体系与基础训练
八年级上册生物主要围绕“生物圈中的其他生物”展开,核心内容包括:动物的主要类群、动物的运动和行为、生物圈中的动物、细菌和真菌、病毒。
第一单元 动物的主要类群
本单元是认识动物多样性的基础,重点是各类群的主要特征和代表动物。

核心知识点梳理
| 类群 | 主要特征 | 代表动物 | 与人类关系 |
|---|---|---|---|
| 腔肠动物 | 身体呈辐射对称;体表有刺细胞;有口无肛门。 | 水螅、海葵、珊瑚虫 | 珊瑚礁是海洋生物的“热带雨林”。 |
| 扁形动物 | 身体呈两侧对称;背腹扁平;有口无肛门。 | 涡虫、血吸虫、绦虫 | 多数寄生,危害健康;涡虫是自由生活的代表。 |
| 线形动物 | 身体细长,呈圆柱形;体表有角质层;有口有肛门。 | 蛔虫、蛲虫、钩虫 | 多数寄生,如蛔虫病。 |
| 环节动物 | 身体由许多相似的体节组成;靠刚毛或疣足辅助运动。 | 蚯蚓、沙蚕、水蛭 | 蚯蚓:改良土壤,可作为动物饲料。 |
| 软体动物 | 柔软的身体表面有外套膜,大多具有贝壳。 | 河蚌、蜗牛、乌贼、扇贝 | 食用、药用、装饰;乌贼是软体动物中的“活火箭”。 |
| 节肢动物 | 种类最多、数量最大、分布最广的动物类群,身体分部,有外骨骼,足和触角分节。 | 昆虫纲(蝗虫、蝴蝶、蜜蜂)、甲壳纲(虾、蟹)、蛛形纲(蜘蛛、蝎子)、多足纲(蜈蚣、马陆) | 传粉、食用、药用、提供工业原料;但有的也是害虫或传播疾病。 |
| 鱼类 | 生活在水中;用鳃呼吸;用鳍游泳;体表常有鳞片覆盖。 | 鲫鱼、带鱼、鲨鱼 | 食用、观赏、科研。 |
| 两栖动物 | 幼体生活在水中,用鳃呼吸;成体大多生活在陆地上,也可在水中游泳,用肺呼吸,皮肤辅助呼吸。 | 青蛙、蟾蜍、大鲵(娃娃鱼) | 捕食农林害虫;是环境监测的指示动物。 |
| 爬行动物 | 体表覆盖角质的鳞片或甲;用肺呼吸;在陆地上产卵,卵表面有坚韧的卵壳。 | 蜥蜴、乌龟、蛇、扬子鳄 | 食用、药用、科研;部分有毒或危害人类。 |
| 鸟类 | 体表被覆羽毛;前肢变成翼;有喙无齿;有气囊辅助肺呼吸;体温高而恒定。 | 家鸽、鸡、鸵鸟、企鹅 | 食用、观赏、维持生态平衡(如猛禽捕食鼠类)。 |
| 哺乳动物 | 最高等的类群,体表被毛;胎生、哺乳;牙齿有门齿、犬齿、臼齿的分化;大脑发达;体温恒定。 | 家兔、狼、鲸、蝙蝠 | 人类最亲密的伙伴;提供肉、奶、毛皮等;导盲犬、警犬等。 |
基础训练题
选择题
-
下列动物中,属于环节动物的是 ( ) A. 蚯蚓 B. 蛔虫 C. 蜘蛛 D. 蜈蚣
-
鲫鱼在水中游泳时,主要靠什么来保持身体平衡 ( ) A. 胸鳍和腹鳍 B. 背鳍和尾鳍 C. 尾鳍和臀鳍 D. 所有鳍
-
“身体分为头、胸、腹三部分,一般有三对足,两对翅”,这是描述哪类动物的特征 ( ) A. 鱼类 B. 鸟类 C. 昆虫 D. 哺乳动物
(图片来源网络,侵删) -
下列关于哺乳动物特征的叙述,错误的是 ( ) A. 大脑发达 B. 体温恒定 C. 用鳃呼吸 D. 胎生、哺乳
-
青蛙的幼体和成体呼吸器官不同,体现了生物的 ( ) A. 适应性 B. 遗传性 C. 变异性 D. 共同性
填空题
- 动物根据体内有无脊柱,可以分为两大类:一类是__动物,如鱼类、鸟类、哺乳动物;另一类是__动物,如腔肠动物、环节动物。
- 鸟类的身体呈__型,可以减少飞行时的阻力。
- 蚯蚓的__刚毛和__疣足在运动中起着重要作用。
- 哺乳动物的牙齿分化为__、__和__,这与它们的食性相适应。
第二单元 动物的运动和行为
本单元重点理解动物是如何运动的,以及它们的行为如何适应环境。

核心知识点梳理
-
运动系统
- 组成: 骨、关节、肌肉。
- 关节: 是骨连接的主要形式,关节的基本结构包括:关节面(关节软骨)、关节囊、关节腔,关节既灵活又牢固。
- 运动的产生: 骨骼肌受神经传来的刺激收缩时,就会牵动骨绕着关节活动,于是躯体就产生了运动。骨骼肌是动力,骨是杠杆,关节是支点。
-
行为
- 先天性行为(本能): 生来就有的,由动物体内的遗传物质所决定的行为,如:蜘蛛结网、蜜蜂采蜜、鸟类迁徙。
- 学习行为(后天性行为): 在遗传因素的基础上,通过环境因素的作用,由生活经验和学习而获得的行为,如:小狗算算术、鹦鹉学舌。
- 社会行为: 营群体生活的动物,群体内部不同成员之间分工合作,共同维持群体生活,如:蚂蚁、蜜蜂、狼群。
- 特征: 有明确的分工(如蜂后、工蜂、雄蜂);有的群体中还形成等级(如领头狼)。
基础训练题
选择题
-
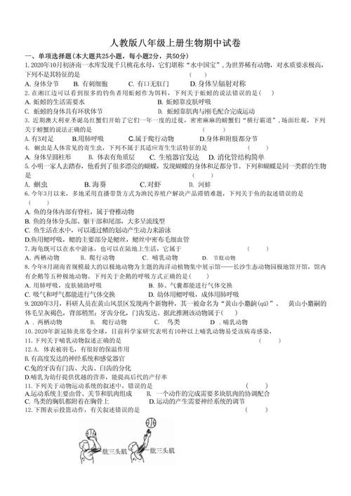
在做屈肘动作时,肱二头肌和肱三头肌的状态分别是 ( ) A. 收缩、舒张 B. 舒张、收缩 C. 都收缩 D. 都舒张
-
下列行为中,属于先天性行为的是 ( ) A. 小狗算算术 B. 蚂蚁搬家 C. 海豚顶球表演 D. 鹦鹉学舌
-
下列动物中,具有社会行为的是 ( ) A. 蝗虫 B. 蜈蚣 C. 蜜蜂 D. 蚯蚓
-
关节既牢固又灵活的原因是 ( ) A. 关节囊外有韧带,关节腔内有滑液 B. 关节囊内有滑液,关节面有关节软骨 C. 关节面有关节软骨,关节囊外有韧带 D. 关节囊内有关节软骨,关节腔内有滑液
连线题 请将下列行为与其所属的类型连线。 先天性行为 A. 驯兽员教海豚顶球 学习行为 B. 鸟类筑巢 社会行为 C. 蜜蜂群体分工合作
第三单元 生物圈中的动物
本单元从宏观层面探讨动物在生态系统中的作用。
核心知识点梳理
-
动物在自然界中的作用
- 维持生态平衡: 在生态系统中,各种生物的数量和所占比例是相对稳定的,这种现象叫做生态平衡,动物在维持生态平衡中起着重要作用。
- 促进生态系统的物质循环: 动物作为消费者,直接或间接地以植物为食,将有机物转化为自身物质,同时产生的粪便和遗体被分解者分解,将有机物中的碳、氮等元素归还到无机环境中,促进了物质的循环。
- 帮助植物传粉、传播种子: 许多动物(如蜜蜂、蝴蝶)帮助植物传粉;有些动物(如鸟类、哺乳动物)能帮助植物传播种子,扩大了植物的分布范围。
-
动物与人类生活的关系
- 食用、药用、工业原料。
- 仿生学: 模仿生物的某些结构和功能来发明创造,模仿蝙蝠的回声定位发明了雷达,模仿萤火虫发明了冷光灯。
- 生物防治: 利用生物来防治病虫害,用瓢虫防治蚜虫,用苏云金杆菌防治农林害虫。
基础训练题
选择题
-
在生态系统中,下列哪种生物是消费者 ( ) A. 绿色植物 B. 细菌 C. 真菌 D. 兔子
-
“螳螂捕蝉,黄雀在后”描述的是 ( ) A. 食物链 B. 食物网 C. 生态平衡 D. 生物防治
-
下列关于动物在生态系统中作用的叙述,错误的是 ( ) A. 所有的动物都是消费者 B. 动物能促进生态系统的物质循环 C. 动物能帮助植物传粉和传播种子 D. 动物在维持生态平衡中起重要作用
简答题 请举例说明什么是仿生学,并列举一个例子。
第四单元 细菌和真菌
本单元认识与我们生活息息相关的两类微生物。
核心知识点梳理
| 特征 | 细菌 | 真菌 |
|---|---|---|
| 细胞结构 | 单细胞,没有成形的细胞核(属于原核生物) | 单细胞(如酵母菌)或多细胞(如霉菌、蘑菇),有真正的细胞核(属于真核生物) |
| 营养方式 | 异养(寄生或腐生) | 异养(寄生或腐生) |
| 繁殖方式 | 主要通过分裂生殖 | 主要通过孢子生殖,酵母菌还可以出芽生殖 |
| 形态 | 杆菌、球菌、螺旋菌 | 酵母菌(单细胞)、霉菌(多丝状)、蘑菇(大型真菌) |
| 人类关系 | 有益:制作酸奶、泡菜,生产药品,分解者。 有害:引起疾病(如肺结核)。 |
有益:制作面包、酱油、酒,食用(蘑菇),药用(青霉素),分解者。 有害:使食物、木材等发霉腐烂,引起疾病(如足癣)。 |
病毒
- 结构: 没有细胞结构,由蛋白质外壳和内部的遗传物质组成。
- 生活方式: 寄生,必须生活在活的宿主细胞内。
- 繁殖: 自身不能独立生活,靠自己的遗传物质,利用宿主细胞内的物质,制造出新的病毒。
- 与人类关系: 有害,引起多种疾病,如流感、艾滋病、新冠肺炎,也可用于基因治疗等。
基础训练题
选择题
-
下列生物中,没有成形细胞核的是 ( ) A. 大肠杆菌 B. 酵母菌 C. 青霉 D. 蘑菇
-
制作馒头时,利用的微生物是 ( ) A. 醋酸菌 B. 乳酸菌 C. 酵母菌 D. 霉菌
-
下列关于病毒的说法,正确的是 ( ) A. 病毒没有细胞结构,能独立生活 B. 病毒的繁殖方式是分裂生殖 C. 病毒的营养方式是自养 D. 病毒必须寄生在活细胞内
填空题
- 根据细菌的形态,可以分为__、__和__三种。
- 真菌通过产生大量的__来繁殖后代。
- 细菌和真菌在生态系统中扮演着__的角色,它们能将动植物的遗体分解成__、__和__,回归大自然,供植物重新利用。
第五单元 病毒
较少但非常重要,是单独的一个章节。
核心知识点梳理
- 结构: 极其简单,由蛋白质外壳和内部的遗传物质组成。
- 生活方式: 寄生,病毒不能独立生活,必须生活在其他生物的活细胞内。
- 繁殖方式: 自我复制(或称增殖),病毒侵入活细胞后,会利用细胞内的物质,按照自己的遗传信息,制造出新的病毒。
- 与人类的关系:
- 有害: 引起动植物和人患病,如流感病毒、烟草花叶病毒、艾滋病病毒、新型冠状病毒等。
- 有利: 利用病毒的特性,可以制成疫苗,预防疾病;在基因工程中,病毒可以作为运载体,将基因导入到生物体内。
基础训练题
选择题
-
下列哪一项是病毒与其他生物最显著的区别 ( ) A. 没有细胞结构 B. 个体十分微小 C. 能引起疾病 D. 营养方式为寄生
-
病毒的繁殖方式是 ( ) A. 分裂生殖 B. 孢子生殖 C. 出芽生殖 D. 自我复制
总结与建议
- 理解记忆,死记硬背不可取: 生物学的很多知识需要理解其内在逻辑,理解了“关节的结构”,才能明白为什么关节既灵活又牢固。
- 图文结合,构建知识网络: 教材中的插图非常重要,可以帮助你直观地理解动物的结构和行为,尝试自己画一画,比如关节的结构图、细菌和真菌的形态图。
- 联系生活,学以致用: 生物源于生活,也用于生活,想想你吃的酸奶、面包,看到的蜘蛛网,身边的宠物,这些都是生物知识的体现,将知识与生活联系起来,学习会更有趣。
- 多做练习,巩固提升: 基础训练题是检验你是否掌握知识的最好方式,做完题后,一定要认真订正,搞懂每一个错误的原因。
希望这份基础训练能为你提供一个清晰的框架,祝你学习进步,生物成绩节节高!加油!