八年级期末语文试卷,失分点在哪?如何提升?
校园之窗 2025年12月31日 09:59:55 99ANYc3cd6
八年级期末语文试卷分析报告
试卷整体评价
本次八年级期末语文试卷,紧扣《义务教育语文课程标准》要求,紧密围绕本学期教学重点,全面考察了学生的语文基础知识、阅读理解能力、写作表达能力和综合素养。
- 结构稳定,题型全面:试卷结构通常分为“积累与运用”、“阅读理解”(含古诗文阅读与现代文阅读)、“写作”三大板块,题型设置多样,包括选择题、填空题、简答题、名著阅读题等,符合常规考试模式。
- 立足教材,适度延伸既注重对课本基础知识的直接考察(如字音、字形、古诗文默写),也适当延伸至课外,体现了“课内打基础,课外求发展”的导向。
- 注重能力,联系生活:试题设计越来越注重对学生实际运用能力的考查,阅读理解材料多选择富有哲理、贴近生活的文本,作文题也倾向于引导学生关注生活、表达真情实感,避免了死记硬背。
- 难度适中,区分度良好:试卷整体难度适中,既有面向全体学生的基础题,也有少量能拉开分差的拔高题,能够有效区分不同层次学生的学业水平。
各题型具体分析
(一)积累与运用

(图片来源网络,侵删)
此部分是试卷的“基石”,主要考察学生的语文基本功。
-
字音、字形、词语运用
- :常见多音字、形近字、易错字的辨析;成语(包括四字短语)的理解与运用。
- 学生表现:
- 失分点:形近字混淆(如“燥”与“躁”、“辩”与“辨”);成语使用不当,望文生义(如“首当其冲”、“万人空巷”);语境中词语搭配不当。
- 原因分析:基础知识掌握不牢固,缺乏在具体语境中辨析词义的能力;课外阅读量不足,语感不强。
-
病句修改与语言连贯
- :辨析并修改常见的病句(成分残缺、搭配不当、语序不当、重复累赘等);将打乱的句子重新排序,使其语意连贯。
- 学生表现:
- 失分点:对病句类型判断不准,修改时“顾此失彼”,产生新病句;句子排序逻辑混乱,未能抓住中心句或关联词。
- 原因分析:缺乏系统的语法知识;逻辑思维训练不足,对句群内部的逻辑关系把握不清。
-
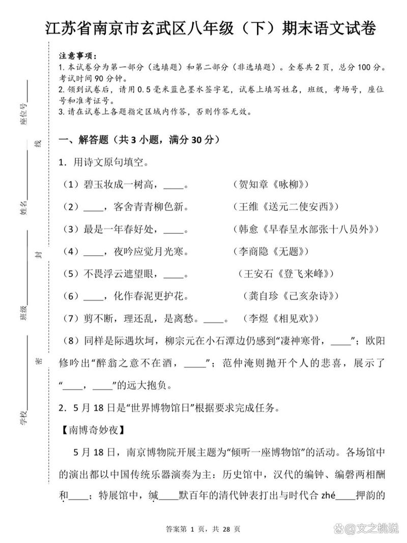
古诗文默写
(图片来源网络,侵删)- :课标要求背诵的古诗文名篇名句,形式包括直接默写、理解性默写、情境默写。
- 学生表现:
- 失分点:直接默写中错别字、漏字、添字是“重灾区”(如“己所不欲,勿施于人”写成“己所不欲,误施于人”);理解性默写和情境默写失分率更高,学生无法将诗句与题目所给的意境、主旨准确对应。
- 原因分析:背诵不熟练,存在“口到眼不到”的情况;对诗句含义理解肤浅,未能深入体会其情感与哲理。
-
名著阅读与综合性学习
- :《昆虫记》《红星照耀中国》等指定名著的主要情节、人物形象、主题思想;围绕某个主题(如“传统文化”“环保”)开展的综合性实践活动。
- 学生表现:
- 失分点:名著题混淆人物与情节(如将《红星照耀中国》中不同人物的事迹张冠李戴);对人物形象的分析片面、浅显,综合性学习题,信息提取不全,活动设计不合理,语言表达不规范。
- 原因分析:名著阅读多为“快餐式”阅读,缺乏深度思考;未真正参与综合性学习活动,纸上谈兵。
(二)阅读理解
此部分是试卷的“核心”,重点考察学生的信息筛选、分析概括、鉴赏评价和探究思辨能力。
-
古诗文阅读
(图片来源网络,侵删)- :课内外对比阅读或课外文言文阅读,通常包括实词解释、句子翻译、内容理解、主旨探究等。
- 学生表现:
- 失分点:实词解释脱离语境,翻译时关键词语遗漏或语序混乱;对诗歌的意象、情感把握不准;文言文内容理解停留在表面,无法挖掘深层含义。
- 原因分析:文言词汇积累不足,语法知识薄弱;缺乏“知人论世”的意识,不了解作者生平和写作背景。
-
现代文阅读(一)——说明文/议论文
- :说明方法及其作用;中心论点的提炼;论证思路的分析;论据的补充与作用分析。
- 学生表现:
- 失分点:对说明方法/论证方法的判断不准;作用分析只会套用“举例子、列数字”等模板,不能结合具体内容分析其效果;梳理论证思路时,逻辑混乱,表述不清。
- 原因分析:文体知识混淆,对文体特征认识不清;缺乏文本细读的习惯,思维惰性,满足于寻找“标准答案”。
-
现代文阅读(二)——记叙文/散文
- 的含义与作用;关键句子的含义与表达效果;人物形象分析;情节作用分析;作者情感与主旨探究。
- 学生表现:
- 失分点分析只答表层含义,忽略深层含义;句子赏析只答修辞手法,不分析其表达的情感或揭示的主旨;人物形象分析标签化,缺乏具体事例支撑;主旨概括不准确、不全面。
- 原因分析:感性思维有余,理性分析不足;答题不规范,缺乏“考点意识”,答案要点不全;情感体验不深,与文本产生共鸣的能力较弱。
(三)写作
此部分是试卷的“半壁江山”,是学生综合语文素养的集中体现。
- 考查形式:多为全命题作文或半命题作文,题意明确,贴近学生生活。
- 学生表现:
- 亮点:部分学生立意新颖,选材独特,语言生动,情感真挚,能写出有深度、有温度的文章。
- 失分点:
- 审题不清:对关键词理解偏差,导致文章偏离题意。
- 内容空洞:选材陈旧(如“扶老奶奶过马路”),或编造虚假故事,缺乏真情实感;叙事平铺直叙,缺少细节描写。
- 结构混乱:开头结尾不点题,中间段落过渡生硬,详略不当。
- 语言平庸:词汇贫乏,句式单一,缺乏文采,甚至出现病句和错别字。
- 原因分析:生活观察不细致,素材积累不足;缺乏系统的写作训练和构思指导;写作态度不端正,有应付心理。
教学反思与改进建议
基于以上分析,对今后的语文教学提出以下建议:
(一)教师层面
- 夯实基础,常抓不懈:字词、古诗文默写等基础知识点要贯穿整个教学过程,采用多样化方式(如听写、竞赛、情境应用)进行巩固,避免突击和遗忘。
- 深化阅读,授之以渔:
- 课内精读:不仅要让学生“读懂”,更要引导他们“读透”,深入分析文本的章法、技法、情感和思想,培养学生的文本细读能力。
- 课外拓展:推荐优质阅读书目,开展读书分享会,引导学生从“被动接受”转向“主动探究”,学会提问、分析、评价。
- 方法指导:系统讲解各类文体的阅读方法(如如何找中心论点、如何赏析句子),并进行专项训练,让学生掌握答题的“钥匙”。
- 强化写作,回归生活:
- 激发兴趣:创设宽松的写作氛围,鼓励学生写真话、诉真情。
- 指导技巧:加强审题立意、选材构思、结构安排、细节描写等方面的专项指导,并进行升格训练。
- 联系生活:引导学生做生活的有心人,积累写作素材,将写作与观察生活、思考生活紧密结合。
- 名著阅读,落到实处:制定详细的阅读计划,通过任务驱动、戏剧表演、专题探究等形式,让学生真正走进名著,与文本对话,避免“只考不读”或“浅尝辄止”。
(二)学生层面
- 端正态度,重视积累:认识到语文学习是一个长期积累的过程,不能有急功近利的思想,用好错题本,定期复习。
- 勤于思考,学会提问:在阅读和听讲中,多问“为什么”,培养批判性思维,不满足于现成答案。
- 多读多写,提升素养:坚持课外阅读,广泛涉猎各类书籍,勤动笔写日记、随笔,锻炼表达能力。
- 规范答题,注重细节:掌握各类题型的答题模式,注意书写工整,卷面整洁,在审题和表达上力求精准、完整。