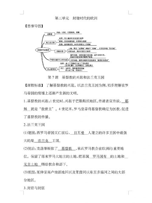
九年级历史上册第三单元的核心内容是什么?
校园之窗 2025年12月18日 08:05:45 99ANYc3cd6
九年级历史上册第三单元核心知识梳理
单元主题:步入近代 / 资本主义的产生与发展
本单元围绕“人”的发现(文艺复兴)、“世界”的发现(新航路开辟)和“制度”的发现(早期资产阶级革命)三条主线展开,讲述了资本主义在欧洲的萌芽、发展和确立的历程。
第一课:文艺复兴运动
核心概念
- 性质:一场资产阶级性质的思想文化运动(不是一场政治革命)。
- 核心思想:人文主义,主张以人为中心,而不是以神为中心;提倡发扬人的个性,追求人在现实生活中的幸福。
- 精神实质:是新兴资产阶级反对封建教会和神学思想束缚的思想解放运动。
兴起与发展
- 时间:14世纪-17世纪。
- 发源地:意大利(最早出现资本主义萌芽)。
- 扩展:15世纪后期,扩展到欧洲其他国家。
代表人物及其成就
- 但丁:
- 地位:意大利文艺复兴的先驱,被誉为“中世纪的最后一位诗人,同时又是新时代的最初一位诗人”。
- 作品:《神曲》,抨击了教会的贪婪腐化,表达了市民阶层的情感和理想。
- 达·芬奇:
- 地位:意大利艺术巨匠,多才多艺。
- 作品:《蒙娜丽莎》、《最后的晚餐》,将艺术与科学完美结合,体现了人文主义精神。
- 莎士比亚:
- 地位:英国文学巨匠。
- 作品:《哈姆雷特》、《罗密欧与朱丽叶》等,深刻反映了他的人文主义思想。
历史意义
- 积极:
- 思想解放:打破了中世纪以来封建神学的束缚,是一场伟大的思想解放运动。
- 文化繁荣:推动了欧洲文化领域的繁荣,为欧洲资本主义的产生奠定了思想文化基础。
- 局限:对教会和贵族的批判主要停留在思想文化层面,并未触及封建制度。
第二课:新航路的开辟
根本原因
- 经济根源:14-15世纪,欧洲商品经济发展和资本主义萌芽的出现,渴求开拓新的市场,特别是渴望东方的黄金和香料。
客观条件
- 客观条件:欧洲航海技术的进步(多桅帆船、罗盘的应用);地理知识的提高(地圆学说流行);奥斯曼帝国控制了传统商路。
主要航海家及其成就
- 迪亚士:到达非洲最南端的好望角。
- 达·伽马:绕过好望角,到达印度,开辟了欧洲到亚洲的新航路。
- 哥伦布:在西班牙王室的支持下,横渡大西洋,到达了今天美洲的古巴、海地等地,并误以为到达了印度,称当地居民为“印第安人”。
- 麦哲伦船队:其船队完成了环球航行,证明了地圆学说的正确性。
历史影响
- 对欧洲(积极):
- 商业革命:欧洲贸易中心从地中海转移到大西洋沿岸(如意大利衰落,葡萄牙、西班牙、荷兰、英国崛起)。
- 价格革命:大量黄金、白银流入欧洲,导致物价上涨,加速了封建制度的瓦解和资本主义的发展。
- 对亚非拉(消极):
- 殖民掠夺:欧洲殖民者开始对亚非拉地区进行残酷的殖民掠夺和屠杀。
- 灾难深重:给亚非拉人民带来了深重的灾难。
- 对世界:
- 世界市场雏形出现:打破了世界各大洲之间相对孤立的状态,世界开始连为一个整体。
- 整体世界开端:真正意义上的“世界历史”从此开始。
第三课:早期殖民掠夺
殖民国家
- 最早:葡萄牙和西班牙。
- 后来:荷兰、法国、英国。
殖民掠夺方式
- 西班牙:在美洲建立殖民地,开采金银矿,屠杀印第安人,并从事罪恶的三角贸易(欧洲→非洲→美洲→欧洲)。
- 葡萄牙:在非洲、亚洲、巴西建立殖民据点,垄断了欧洲与东方之间的贸易。
- 英国:以“海盗”活动著称,进行商业战争,最终成为“日不落帝国”。
三角贸易
- 路线:欧洲的枪支、商品 → 非洲的黑奴 → 美洲的蔗糖、烟草、棉花 → 欧洲。
- 影响:
- 对欧洲:为欧洲资本主义发展积累了巨额资本(“资本原始积累”)。
- 对非洲:丧失了大量劳动力,社会经济发展遭到严重破坏。
荷兰的兴衰
- “海上马车夫”:17世纪,凭借发达的航运业,成为世界商业霸主。
- 衰落:后因三次英荷战争而衰落。
第四、五课:资本主义制度的初步确立
本部分讲述了英、美、法三国通过革命或战争,推翻旧制度,确立资本主义制度的重大事件。

(图片来源网络,侵删)
英国资产阶级革命
- 根本原因:斯图亚特王朝的封建专制统治严重阻碍了英国资本主义的发展。
- 领导阶级:资产阶级和新贵族。
- 革命过程:
- 开始标志:1640年,议会重新召开。
- 高潮:克伦威尔领导议会军打败王军,处死国王查理一世。
- 结束标志:1688年,“光荣革命”(不流血的政变)。
- 成果:1689年,议会颁布《权利法案》。
- 《权利法案》内容:
- 确定议会为国家最高权力机关。
- 限制国王的立法权、征税权等。
- 意义:
- 国内:推翻了封建君主专制,确立了君主立宪制的资产阶级统治。
- 国际:推动了欧洲资产阶级革命的发展,对世界近代历史产生了重要影响。
美国独立战争
- 根本原因:英国的殖民统治严重阻碍了北美资本主义经济的发展。
- 领导阶级:资产阶级和种植园主。
- 领导人物:华盛顿。
- 过程:
- 开始标志:1775年,来克星顿的枪声。
- 转折点:1777年,萨拉托加大捷。
- 结束标志:1783年,英国承认美国独立。
- 重要文件:
- 《独立宣言》(1776年):
- 内容:宣告人人生而平等,享有生命权、自由权和追求幸福的权利,宣告北美13个殖民地脱离英国独立。
- 意义:是世界上第一个以国家名义明确表述资产阶级政治要求的纲领性文件,被称为“第一个人权宣言”。
- 1787年美国宪法:
- 内容:依据三权分立原则(立法、行政、司法)构建联邦共和政体。
- 意义:是世界上第一部成文的资产阶级共和国宪法,对许多国家的政治变革产生了深远影响。
- 《独立宣言》(1776年):
- 意义:
- 国内:结束了英国的殖民统治,建立了美洲第一个独立的国家。
- 国际:推动了欧洲和拉丁美洲的革命。
法国大革命与拿破仑帝国
- 根本原因:封建专制制度和等级制度(教士、贵族是特权等级)严重阻碍了法国资本主义的发展。
- 领导阶级:资产阶级。
- 过程:
- 开始标志:1789年7月14日,巴黎人民攻占巴士底狱。
- 纲领性文件:《人权宣言》(1789年)。
- 内容:宣告人生来就是而且始终是自由平等的,私有财产神圣不可侵犯。
- 意义:体现了反对君主专制和封建等级制度的思想,是法国大革命的纲领性文件。
- 高潮:罗伯斯庇尔为首的雅各宾派派掌权。
- 结束标志:1794年,罗伯斯庇尔等人在政变中被送上断头台,革命高潮结束。
- 拿破仑帝国:
- 上台:1799年,拿破仑发动政变,建立执政府。
- 统治措施:对内颁布《拿破仑法典》,巩固了资产阶级革命成果;对外多次打败反法同盟,但也给被征服地区人民带来灾难。
- 覆灭:1812年远征俄国失败,1814年帝国覆灭。
- 意义:
- 法国大革命:摧毁了法国的封建统治,传播了资产阶级自由民主的进步思想,对世界历史的发展有很大影响。
- 拿破仑战争:既有捍卫大革命的成果、打击欧洲封建势力的一面,也有侵略和奴役欧洲其他国家人民的一面。
单元总结与线索
- 思想解放:文艺复兴(发现“人”)为新航路开辟和资产阶级革命提供了思想武器。
- 经济基础:新航路开辟和早期殖民掠夺,为欧洲资本主义发展积累了原始资本,促进了资本主义萌芽的成长。
- 政治保障:英、美、法三国的资产阶级革命,推翻了旧制度,确立了资本主义制度,为资本主义的发展扫清了道路。
- 整体世界:这一系列事件共同推动了世界从分散走向整体,标志着世界近代史的开端。
希望这份梳理能帮助你更好地掌握第三单元的内容!祝你学习进步!

(图片来源网络,侵删)