高中64篇必背古诗文
经典古诗 2026年1月22日 12:23:56 99ANYc3cd6
高中64篇必背古诗文通关秘籍:从“苦背”到“乐记”,学霸都在用的记忆方法与考点解析!**
(引言/开篇 - 抓住用户痛点,引发共鸣)

“高中64篇必背古诗文”,这几乎是每一位高中生心中沉甸甸的“必修课”,从《论语》的谆谆教诲到《赤壁赋》的豁达哲思,从《蜀道难》的雄奇险峻到《雨霖铃》的婉约情深,这些千古名篇不仅是语文考试的“必争之地”,更是中华优秀传统文化的瑰宝,面对浩如烟海的诗文,许多同学常常陷入“背了忘、忘了背”的恶性循环,死记硬背效率低下,考场上一紧张更是“大脑一片空白”,别担心!本文作为您的专属“通关秘籍”,将深度剖析高中64篇必背古诗文的学习痛点,提供科学高效的记忆方法,并串联核心考点,助您从“苦背”的泥潭中跳脱,真正实现“乐记”“活用”,轻松征服古诗文,提升语文核心素养!
(第一部分:为什么“高中64篇必背古诗文”如此重要?—— 权威解读,提升认知)
在探讨方法之前,我们首先要明确:这64篇古诗文为何如此受重视?
- 考试“硬通货”,分值占比高:无论是全国卷还是地方卷,古诗文默写都是语文试卷中的“固定嘉宾”,分值通常在10-20分之间,看似分值不大,却是“送分题”与“失分题”并存的板块,精准默写,一分不丢,是冲击高分的基础。
- 提升文学素养,涵养人文底蕴:古诗文是中华文化的精粹,背诵这些篇目,不仅能让我们领略古人的智慧、情感与审美,更能潜移默化地提升我们的语言表达能力、思维能力和审美情趣,这是终身受益的财富。
- 为阅读与写作奠基:熟悉古诗文,有助于理解文言文实词、虚词、句式等语法现象,提升文言文阅读理解能力,名句佳句的积累,能为作文增添文采与深度,提升文章的文化底蕴。
- 传承文化基因,增强文化自信:在全球化背景下,学习和传承中华优秀传统文化是我们义不容辞的责任,背诵古诗文,正是与先贤对话、传承文化根脉的直接方式。
(第二部分:告别“死记硬背”!学霸都在用的古诗文高效记忆法)

“工欲善其事,必先利其器”,记忆古诗文并非死记硬背,掌握科学方法,才能事半功倍。
-
理解记忆法——根基之策
- 释义先行:在背诵前,务必扫清字词障碍,理解每一句、每一段乃至全篇的意思,明白作者写了什么、为什么写、表达了什么情感,记忆才能牢固。
- 梳理脉络:对于叙事诗、散文,要梳理清楚文章的叙事线索、论证结构或情感变化脉络。《赤壁赋》可以按照“乐—悲—悟”的情感线索来记忆。
- 情境想象:发挥想象力,将诗文的意境在脑海中“演”成电影,如读《蜀道难》,可想象蜀道的险峻、行路的艰难;读《念奴娇·赤壁怀古》,可想象赤壁的壮阔景象和周瑜的英姿勃发。
-
分层突破法——化整为零
- 化整为零:将长篇诗文分解为若干小段或句子,逐个击破,背诵《长恨歌》,可以先背熟前几句,再逐步扩展。
- 各个击破:对于每一小段,可采用“读—译—背—默”的循环:朗读几遍,尝试翻译,背诵下来,再默写检验,及时纠正错误。
- 整体串联:将分解背诵的小段串联起来,反复朗读,形成整体记忆。
-
关键词串联法——提纲挈领
- 提取关键词:在理解的基础上,提取每句或每段的关键词或核心意象,背诵《登高》,可提取“风、天、猿、渚、沙、鸟”等意象,以及“悲、秋、多病、独登台”等情感词。
- 串联成线:将关键词按顺序串联起来,作为记忆的“线索”,帮助回忆整段内容。
-
多感官协同法——强化记忆
- 大声朗读:“书读百遍,其义自见”,朗读不仅能调动视觉,还能刺激听觉和发音器官,加深记忆,注意停顿、重音、语气,感受语言的韵律美。
- 手写默写:“好记性不如烂笔头”,默写是检验记忆效果的最佳方式,也是应对默写题的直接训练,可以准备专门的默写本,反复练习。
- 聆听音频:听名家朗诵或配套音频,感受诗歌的节奏和情感,帮助理解和记忆。
-
艾宾浩斯遗忘曲线——科学复习
- 及时复习:根据遗忘曲线,在学习后的短时间内(如1天、2天、4天、7天、15天)及时进行复习,对抗遗忘。
- 分散复习:将背诵任务分散到每天,而不是集中“突击”,每天背诵10-20分钟,长期坚持效果显著。
(第三部分:高中64篇必背古诗文核心考点与易错点解析—— 考场无忧)
背诵的最终目的是为了运用,尤其是在考试中准确作答,以下是64篇古诗文的核心考点及易错点提示:
-
重点字词解释:
- 通假字:如《劝学》“輮以为轮”中的“輮”通“煣”;《岳阳楼记》“百废具兴”中的“具”通“俱”。
- 一词多义:如“道”(《师说》“师者,所以传道受业解惑也”中的“道理”/《游褒禅山记》“有穴窈然”中的“路”)、“故”(《师说》“故不传也欤”中的“/《六国论》“故曰弊在赂秦也”中的“)。
- 词类活用:如名词作动词(《烛之武退秦师》“晋军函陵”中的“军”)、形容词作动词(《过秦论》“会盟而谋弱秦”中的“弱”)、使动用法(《廉颇蔺相如列传》“完璧归赵”中的“完”)等。
- 古今异义:如《逍遥游》“虽然,犹有未树也”中的“虽然”(古义:即使如此;今义:表转折)。
- 特殊句式:判断句、被动句、倒装句(宾语前置、定语后置、状语后置)、省略句等。
-
名句名篇默写:
- 易错字:这是默写题的“重灾区”,如“别有幽愁暗恨生,此时无声胜有声”中的“幽愁”;《念奴娇·赤壁怀古》“一尊还酹江月”中的“酹”。
- 易错句:一些句子较长或结构复杂,容易漏字、添字、语序颠倒,如《阿房宫赋》“嗟乎!一人之心,千万人之心也,秦爱纷奢,人亦念其家,奈何取之尽锱铢,用之如泥沙?”
- 情境式默写:给出特定情境,要求填写相应的诗句,这要求考生不仅要会背,还要理解诗句的含义和适用情境,表达“时光飞逝,时不我待”的诗句(如“逝者如斯夫,不舍昼夜”)。
-
文学常识与内容理解:
- 作者与作品:了解作者生平、朝代、字号、主要成就、作品集等,如杜甫(唐代,诗圣,《杜工部集》)、苏轼(宋代,苏东坡,《东坡七集》)。
- 主旨情感:理解作品所表达的中心思想、作者的情感态度,如《琵琶行》中“同是天涯沦落人,相逢何必曾相识”的共鸣与感伤。
- 艺术特色:了解作品的表达方式、修辞手法、语言风格等,如《诗经》的赋比兴手法、《离骚》的浪漫主义色彩。
(第四部分:64篇古诗文清单速览与学习建议 —— 资源汇总)
由于篇幅限制,此处无法一一列出64篇全文,但为您提供一份清晰的清单速览,并附上学习建议:
(建议在此处以表格形式列出64篇古诗文篇目,包括作者、朝代、文体等关键信息,方便用户查阅)
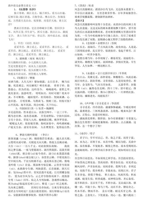
- 示例表格片段: | 序号 | 篇目 | 作者 | 朝代 | 文体 | | :--- | :----------------------- | :----- | :--- | :------- | | 1 | 《论语》十则 | 孔子及弟子 | 春秋 | 诸子散文 | | 2 | 《劝学》 | 荀子 | 战国 | 诸子散文 | | 3 | 《逍遥游》 | 庄子 | 战国 | 诸子散文 | | ... | ... | ... | ... | ... | | 64 | 《春江花月夜》 | 张若虚 | 唐 | 七言歌行 |
学习建议:
- 分阶段学习:将64篇按照难易程度、学期进度或个人掌握情况,分阶段制定背诵计划。
- 利用碎片时间:晨读、课间、睡前等碎片时间是背诵的黄金时段。
- 组建学习小组:与同学互相抽查、讨论,共同进步。
- 善用工具书与资源:如《古汉语常用字字典》、学习强国APP中的古诗文模块、名师讲解视频等。
- 定期总结回顾:每周、每月进行一次总结回顾,将易错点整理成笔记。
(总结与展望 —— 鼓励行动)
高中64篇必背古诗文,看似是一座难以逾越的高山,但只要我们掌握正确的方法,付出持之以恒的努力,定能领略山顶的无限风光,它不仅是我们应对考试的工具,更是滋养我们心灵、提升我们素养的源泉,希望本文提供的“通关秘籍”能为您点亮前行的灯塔,从今天开始,告别焦虑,拥抱古诗文,让那些千古流传的佳句成为您生命中最美的遇见!愿您在诗文的海洋中乘风破浪,最终在考场上挥洒自如,取得优异成绩!
(文末互动与SEO优化)
您有哪些独家的高效古诗文记忆方法?或者对哪一篇诗文的默写总是“屡战屡败”?欢迎在评论区留言分享,我们一起交流探讨,共同进步!
#高中64篇必背古诗文 #古诗文背诵技巧 #高考语文 #古诗文默写 #学习方法 #语文素养 #学霸秘籍 #文言文阅读
策划与SEO要点回顾:**
- 精准定位用户需求:围绕“高中64篇必背古诗文”的核心关键词,针对学生“背不会、记不牢、考不好”的痛点提供解决方案。
- 高质量原创内容:结合教育专业知识,提供科学、实用、可操作的记忆方法和考点解析,确保内容价值。
- 结构清晰,逻辑严谨:采用“引言-重要性-方法-考点-清单建议-的结构,层层递进,符合用户阅读习惯。
- SEO优化:
- 包含核心关键词,并突出“秘籍”、“方法”、“考点”等吸引眼球的词汇。
- 关键词布局、引言、各级标题、正文段落、结尾处自然融入核心关键词及长尾关键词(如“高中64篇必背古诗文记忆方法”、“古诗文默写易错点”等)。
- 和列表:提升文章可读性,利于搜索引擎抓取重点。
- 内链/外链建议:(实际发布时可考虑)链接到权威的古诗文全文网站、教育部门的考纲文件、相关的名师课程等,增加内容可信度和用户体验。
- 图片/表格建议:文中建议加入64篇清单表格,实际发布时可配上意境优美的古诗文配图,增加图文并茂的效果。
- 互动引导:文末设置留言互动,增加用户粘性,也有利于内容传播。
- 标签(Hashtag):使用相关热门标签,增加曝光度。
- 语言风格:作为“教育家专家”,语言需兼具专业性与亲和力,既有理论高度,又不失实用指导意义,能够激励学生。
这篇文章旨在成为一篇真正能帮助到学生、能在百度搜索中脱颖而出的优质内容。