初一至初三古诗有哪些?
经典古诗 2026年1月19日 02:14:34 99ANYc3cd6
这份清单是根据中国大陆地区(以人教版教材为主,兼顾其他主流版本)的教学大纲和教材内容整理的,基本涵盖了初中阶段需要掌握的所有古诗词,清单按照年级划分,并包含了作者、朝代、诗词原文以及简要的赏析/主旨,方便您学习和复习。
七年级(初一)古诗词
七年级的古诗词多以写景、抒情和咏物为主,语言清新自然,意境优美,旨在培养学生对古典诗歌的初步感受力。

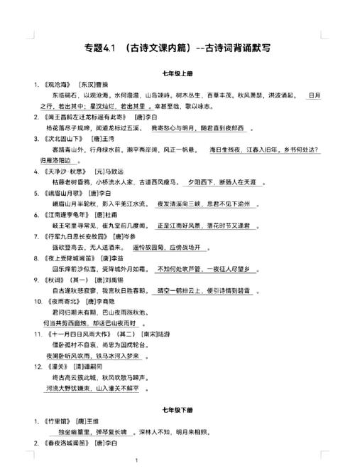
(图片来源网络,侵删)
| 序号 | 诗词名称 | 作者(朝代) | 原文 | 简要赏析/主旨 |
|---|---|---|---|---|
| 1 | 《观沧海》 | 曹操(汉) | 东临碣石,以观沧海。 水何澹澹,山岛竦峙。 树木丛生,百草丰茂。 秋风萧瑟,洪波涌起。 日月之行,若出其中; 星汉灿烂,若出其里。 幸甚至哉,歌以咏志。 |
这是中国文学史上第一首完整的山水诗,通过描绘大海吞吐日月、包蕴星辰的壮阔景象,表现了作者博大的胸襟和统一天下的雄心壮志。 |
| 2 | 《次北固山下》 | 王湾(唐) | 客路青山外,行舟绿水前。 潮平两岸阔,风正一帆悬。 海日生残夜,江春入旧年。 乡书何处达?归雁洛阳边。 |
这是一首羁旅思乡诗,诗中“潮平两岸阔,风正一帆悬”描绘了平野开阔、大江直流、波平浪静的壮丽景象。“海日生残夜,江春入旧年”一句,将日夜更替、新春旧年交替的景象写得富有哲理,被誉为“唐人哲理诗的翘楚”。 |
| 3 | 《钱塘湖春行》 | 白居易(唐) | 孤山寺北贾亭西,水面初平云脚低。 几处早莺争暖树,谁家新燕啄春泥。 乱花渐欲迷人眼,浅草才能没马蹄。 最爱湖东行不足,绿杨阴里白沙堤。 |
这是一首描绘西湖早春景色的七言律诗,诗人以“行”的线索,选取了早莺、新燕、乱花、浅草等典型景物,生动地展现了西湖蓬勃的生机和无限的美景,表达了诗人对大自然的热爱和喜悦之情。 |
| 4 | 《西江月·夜行黄沙道中》 | 辛弃疾(宋) | 明月别枝惊鹊,清风半夜鸣蝉。 稻花香里说丰年,听取蛙声一片。 七八个星天外,两三点雨山前。 旧时茅店社林边,路转溪桥忽见。 |
这是一首词,描绘了夏夜乡村的宁静与生机,上片写月、鹊、蝉、蛙、稻花,有声有色,充满了丰收在望的喜悦;下片写雨、星、茅店,意境清新,表达了作者对田园生活的热爱和闲适自得的心境。 |
| 5 | 《天净沙·秋思》 | 马致远(元) | 枯藤老树昏鸦,小桥流水人家,古道西风瘦马。 夕阳西下,断肠人在天涯。 |
这是元曲中的小令,被誉为“秋思之祖”,作者用极其凝练的笔墨,并列九种景物,构成了一幅萧瑟凄凉的深秋晚景图,烘托出一个漂泊天涯、愁肠百断的游子形象,情景交融,意境深远。 |
| 6 | 《龟虽寿》 | 曹操(汉) | 神龟虽寿,犹有竟时; 螣蛇乘雾,终为土灰。 老骥伏枥,志在千里; 烈士暮年,壮心不已。 盈缩之期,不但在天; 养怡之福,可得永年。 幸甚至哉,歌以咏志。 |
这是一首充满哲理的乐府诗,作者以“老骥伏枥,志在千里”自比,表达了人虽年老,但雄心壮志永不消减的积极进取精神,体现了诗人不信天命、自强不息的豪迈气概。 |
| 7 | 《过故人庄》 | 孟浩然(唐) | 故人具鸡黍,邀我至田家。 绿树村边合,青山郭外斜。 开轩面场圃,把酒话桑麻。 待到重阳日,还来就菊花。 |
这是一首田园诗,描写了诗人到老友家做客的情景,诗中描绘了农村恬静优美的自然风光和主宾之间真挚淳朴的友情,充满了对田园生活的向往和赞美。 |
| 8 | 《题破山寺后禅院》 | 常建(唐) | 清晨入古寺,初日照高林。 曲径通幽处,禅房花木深。 山光悦鸟性,潭影空人心。 万籁此俱寂,但余钟磬音。 |
这是一首题壁诗,描绘了破山寺后禅院的幽深寂静,诗人通过“曲径”、“禅房”、“山光”、“潭影”等意象,营造出一种远离尘世、宁静祥和的禅意境界,表达了诗人对宁静生活的向往。 |
| 9 | 《闻王昌龄左迁龙标遥有此寄》 | 李白(唐) | 杨花落尽子规啼,闻道龙标过五溪。 我寄愁心与明月,随君直到夜郎西。 |
这是一首抒发对友人同情和关怀的七言绝句,首句点明暮春时节和友人被贬的地点,渲染了悲凉的氛围,后两句将“愁心”托付给明月,伴随友人直到天涯海角,想象奇特,情感真挚,是千古传诵的名句。 |
| 10 | 《夜雨寄北》 | 李商隐(唐) | 君问归期未有期,巴山夜雨涨秋池。 何当共剪西窗烛,却话巴山夜雨时。 |
这是一首思念妻子(或友人)的抒情诗,诗人通过“巴山夜雨”这一意象,将眼前之景与未来之景、此地之情与彼地之情巧妙地交织在一起,表达了诗人对远方亲人的深切思念和对团聚的渴望。 |
| 11 | 《泊秦淮》 | 杜牧(唐) | 烟笼寒水月笼沙,夜泊秦淮近酒家。 商女不知亡国恨,隔江犹唱后庭花。 |
这是一首借古讽今的七言绝句,诗人通过对秦淮河夜景的描绘,引出“商女唱《后庭花》”这一历史典故,含蓄而深刻地讽刺了晚唐统治者的腐朽生活,表达了诗人对国家命运的深切忧虑。 |
| 12 | 《浣溪沙》 | 晏殊(宋) | 一曲新词酒一杯,去年天气旧亭台。 夕阳西下几时回? 无可奈何花落去,似曾相识燕归来。 小园香径独徘徊。 |
这是一首感叹时光流逝、人生易老的词,上片写对景伤时,下片“无可奈何花落去,似曾相识燕归来”是千古名句,将对自然景物的感悟升华为对人生哲理的思考,充满了淡淡的哀愁和惆怅。 |
| 13 | 《过零丁洋》 | 文天祥(宋) | 辛苦遭逢起一经,干戈寥落四周星。 山河破碎风飘絮,身世浮沉雨打萍。 惶恐滩头说惶恐,零丁洋里叹零丁。 人生自古谁无死?留取丹心照汗青。 |
这是文天祥被俘后写下的明志诗,前六句回顾了自己一生的坎坷遭遇和国家的危亡,后两句笔锋一转,发出了慷慨激昂的誓言,表达了诗人以死明志、视死如归的民族气节和爱国精神。 |
| 14 | 《水调歌头·明月几时有》 | 苏轼(宋) | (词牌较长,此处不全文列出,为必背名篇) | 这是苏轼在中秋之夜,怀念弟弟苏辙而作,词中既有对宇宙人生的哲理思考(“人有悲欢离合,月有阴晴圆缺,此事古难全”),又有对亲人美好的祝愿(“但愿人长久,千里共婵娟”),意境开阔,情感旷达,是中秋词的巅峰之作。 |
| 15 | 《山坡羊·潼关怀古》 | 张养浩(元) | 峰峦如聚,波涛如怒,山河表里潼关路。 望西都,意踌躇。 伤心秦汉经行处,宫阙万间都做了土。 兴,百姓苦;亡,百姓苦。 |
这是一首散曲,通过对潼关险要地势的描绘和历史兴亡的感叹,最后点明“兴,百姓苦;亡,百姓苦”的主题,深刻揭示了封建时代无论朝代如何更迭,受苦受难的始终是百姓的残酷现实,充满了对人民的同情。 |
八年级(初二)古诗词
八年级的古诗词题材更加广泛,除了写景抒情,还增加了战争题材、民生疾苦、边塞风光等,情感也更加深沉。
| 序号 | 诗词名称 | 作者(朝代) | 原文 | 简要赏析/主旨 |
|---|---|---|---|---|
| 1 | 《赠从弟(其二)》 | 刘桢(汉) | 亭亭山上松,瑟瑟谷中风。 风声一何盛,松枝一何劲! 冰霜正惨凄,终岁常端正。 岂不罹凝寒?松柏有本性。 |
这是一首咏物诗,通过赞美松树在狂风、冰霜中傲然挺立、坚贞不屈的形象,来勉励自己的堂弟要保持高尚的品格和坚定的节操。 |
| 2 | 《送杜少府之任蜀州》 | 王勃(唐) | 城阙辅三秦,风烟望五津。 与君离别意,同是宦游人。 海内存知己,天涯若比邻。 无为在歧路,儿女共沾巾。 |
这是一首送别诗,一改古代送别诗的悲戚之情,意境开阔,气势豪迈。“海内存知己,天涯若比邻”是全诗的警句,表达了诗人对友人的宽慰和真挚的友情,是千古传诵的送别名句。 |
| 3 | 《登幽州台歌》 | 陈子昂(唐) | 前不见古人,后不见来者。 念天地之悠悠,独怆然而涕下! |
这是一首登楼怀古的感遇诗,诗人登上幽州台,联想到燕昭王求贤的故事,对比自己的怀才不遇,发出了深沉的感慨,诗歌意境苍凉悲壮,抒发了诗人怀才不遇、孤独苦闷的情怀。 |
| 4 | 《送元二使安西》 | 王维(唐) | 渭城朝雨浥轻尘,客舍青青柳色新。 劝君更尽一杯酒,西出阳关无故人。 |
这是一首著名的送别诗,又称《渭城曲》,前两句描绘了清新明朗的送别环境,后两句通过“一杯酒”和“无故人”的对比,表达了诗人对友人依依不舍的深情,语言质朴,情感真挚,后被谱曲传唱,成为“阳关三叠”。 |
| 5 | 《宣州谢朓楼饯别校书叔云》 | 李白(唐) | 弃我去者,昨日之日不可留; 乱我心者,今日之日多烦忧。 长风万里送秋雁,对此可以酣高楼。 蓬莱文章建安骨,中间小谢又清发。 俱怀逸兴壮思飞,欲上青天览明月。 抽刀断水水更流,举杯消愁愁更愁。 人生在世不称意,明朝散发弄扁舟。 |
这是一首饯别诗,但情感跌宕起伏,变化多端,诗中既有对友人的赞美,又有对自己怀才不遇的愤懑,更有“抽刀断水水更流,举杯消愁愁更愁”这样深刻揭示人生苦闷的哲理名句,最后以“散发弄扁舟”的消极避世作结,展现了诗人复杂的内心世界。 |
| 6 | 《早春呈水部张十八员外》 | 韩愈(唐) | 天街小雨润如酥,草色遥看近却无。 最是一年春好处,绝胜烟柳满皇都。 |
这是一首描写早春景色的七言绝句,诗人用“润如酥”形容春雨的细腻,用“草色遥看近却无”描绘早春小草初生时朦胧的景象,观察细致入微,充满生活情趣,表达了诗人对早春美景的喜爱和赞美。 |
| 7 | 《无题》 | 李商隐(唐) | 相见时难别亦难,东风无力百花残。 春蚕到死丝方尽,蜡炬成灰泪始干。 晓镜但愁云鬓改,夜吟应觉月光寒。 蓬山此去无多路,青鸟殷勤为探看。 |
这是一首著名的爱情诗,诗中“春蚕到死丝方尽,蜡炬成灰泪始干”是千古名句,用春蚕吐丝、蜡烛燃烧的比喻,表达了至死不渝的忠贞爱情,全诗意境凄美,情感缠绵悱恻。 |
| 8 | 《相见欢》 | 李煜(南唐) | 无言独上西楼,月如钩,寂寞梧桐深院锁清秋。 剪不断,理还乱,是离愁,别是一般滋味在心头。 |
这是南唐后主李煜被囚禁在汴京时所作的词,上片写景,渲染了孤寂凄凉的气氛;下片直抒胸臆,将抽象的“离愁”比作“剪不断,理还乱”的丝线,形象生动地写出了亡国之君内心的愁苦和复杂滋味。 |
| 9 | 《渔家傲·秋思》 | 范仲淹(宋) | 塞下秋来风景异,衡阳雁去无留意。 四面边声连角起,千嶂里,长烟落日孤城闭。 浊酒一杯家万里,燕然未勒归无计。 羌管悠悠霜满地,人不寐,将军白发征夫泪。 |
这是一首边塞词,反映了戍边将士的艰苦生活和思乡之情,词中描绘了边塞的苍凉景色和紧张的军事氛围,表达了将士们渴望建功立业但又思念家乡的矛盾心情,充满了悲壮的英雄气概。 |
| 10 | 《浣溪沙》 | 苏轼(宋) | 蔌蔌衣巾落枣花,村南村北响缫车,牛衣古柳卖黄瓜。 酒困路长惟欲睡,日高人渴漫思茶,敲门试问野人家。 |
这是一首描写农村生活的词,充满了生活气息,词人行走于乡间小路,所见所闻皆是田园风光和农事活动,表现了他对农村生活的喜爱和与民同乐的情怀,风格清新自然,语言朴实无华。 |
| 11 | 《饮酒(其五)》 | 陶渊明(晋) | 结庐在人境,而无车马喧。 问君何能尔?心远地自偏。 采菊东篱下,悠然见南山。 山气日夕佳,飞鸟相与还。 此中有真意,欲辨已忘言。 |
这是一首田园诗的代表作,诗人通过描写自己在田园生活中的悠然自得,表达了超然物外、安贫乐道的人生态度和对自然与人生的深刻感悟。“采菊东篱下,悠然见南山”是描绘人与自然和谐相处的千古名句。 |
| 12 | 《行路难(其一)》 | 李白(唐) | 金樽清酒斗十千,玉盘珍羞直万钱。 停杯投箸不能食,拔剑四顾心茫然。 欲渡黄河冰塞川,将登太行雪满山。 闲来垂钓碧溪上,忽复乘舟梦日边。 行路难!行路难!多歧路,今安在? 长风破浪会有时,直挂云帆济沧海。 |
这是一首抒发怀才不遇感慨的乐府诗,诗中写出了仕途的艰难和内心的苦闷,但结尾并未消沉,而是以“长风破浪会有时,直挂云帆济沧海”的豪迈誓言,表达了自己坚信理想终会实现的坚定信念。 |
| 13 | 《茅屋为秋风所破歌》 | 杜甫(唐) | (诗篇较长,为必背名篇) | 这是杜甫现实主义诗歌的代表作,诗人由自己茅屋被秋风吹破的遭遇,联想到天下所有贫寒的读书人和受苦的百姓,发出了“安得广厦千万间,大庇天下寒士俱欢颜”的呐喊,表现了诗人推己及人、忧国忧民的博大胸怀和崇高理想。 |
| 14 | 《白雪歌送武判官归京》 | 岑参(唐) | 北风卷地白草折,胡天八月即飞雪。 忽如一夜春风来,千树万树梨花开。 散入珠帘湿罗幕,狐裘不暖锦衾薄。 将军角弓不得控,都护铁衣冷难着。 瀚海阑干百丈冰,愁云惨淡万里凝。 中军置酒饮归客,胡琴琵琶与羌笛。 纷纷暮雪下辕门,风掣红旗冻不翻。 轮台东门送君去,去时雪满天山路。 山回路转不见君,雪上空留马行处。 |
这是唐代边塞诗的杰作,全诗以“雪”为线索,描绘了边塞壮丽而又苦寒的雪景,并在这背景下,渲染了送别友人的依依不舍之情,想象奇特,比喻新颖(“千树万树梨花开”),气势磅礴,充满了浪漫主义色彩。 |
九年级(初三)古诗词
九年级的古诗词以宋词和文言文为主,思想内涵更加深刻,艺术手法更加成熟,多涉及人生哲理、家国情怀和怀古伤今等宏大主题。
| 序号 | 诗词名称 | 作者(朝代) | 原文 | 简要赏析/主旨 |
|---|---|---|---|---|
| 1 | 《江城子·密州出猎》 | 苏轼(宋) | 老夫聊发少年狂,左牵黄,右擎苍,锦帽貂裘,千骑卷平冈。 为报倾城随太守,亲射虎,看孙郎。 酒酣胸胆尚开张,鬓微霜,又何妨! 持节云中,何日遣冯唐? 会挽雕弓如满月,西北望,射天狼。 |
这是苏轼豪放词的代表作,词中塑造了一个“少年狂”的老者形象,表达了作者渴望为国效力、建功立业的壮志豪情。“会挽雕弓如满月,西北望,射天狼”一句,气势恢宏,充满了英雄气概。 |
| 2 | 《破阵子·为陈同甫赋壮词以寄之》 | 辛弃疾(宋) | 醉里挑灯看剑,梦回吹角连营。 八百里分麾下炙,五十弦翻塞外声。 沙场秋点兵。 马作的卢飞快,弓如霹雳弦惊。 了却君王天下事,赢得生前身后名。 可怜白发生! |
这是一首“壮词”,即充满豪情壮志的词,词人通过回忆自己年轻时驰骋沙场的梦境,抒发了渴望杀敌报国、收复失地的雄心壮志,但结尾一句“可怜白发生!”陡然一转,从梦境回到现实,表达了壮志未酬的悲愤和无奈,情感跌宕,极具感染力。 |
| 3 | 《关雎》 | 《诗经》(周) | (诗篇较长,为必背名篇) | 这是《诗经》的第一篇,是一首爱情诗,诗中通过一个男子对“淑女”的思念、追求和想象,生动地表现了古代青年男女纯真健康的爱情,诗歌运用了“兴、观、群、怨”的手法,语言质朴,意境优美,是后世爱情诗的典范。 |
| 4 | 《蒹葭》 | 《诗经》(周) | 蒹葭苍苍,白露为霜。 所谓伊人,在水一方。 溯洄从之,道阻且长。 溯游从之,宛在水中央。 (以下章节略) |
这是一首追寻意中人的诗,诗中通过描绘深秋时节,水边芦苇苍茫、白露成霜的凄清景象,烘托出主人公对“伊人”可望而不可即的惆怅和执着追求的心情,意境空灵朦胧,情景交融,是“秋思”的名篇。 |
| 5 | 《雁门太守行》 | 李贺(唐) | 黑云压城城欲摧,甲光向日金鳞开。 角声满天秋色里,塞上燕脂凝夜紫。 半卷红旗临易水,霜重鼓寒声不起。 报君黄金台上意,提携玉龙为君死。 |
这是一首描绘战争场面的七言律诗,诗人以浓艳的色彩、奇特的想象和夸张的手法,描绘了敌军压境、将士们浴血奋战的悲壮场面,表达了将士们誓死报国的决心,全诗风格奇崛,气势磅礴。 |
| 6 | 《赤壁》 | 杜牧(唐) | 折戟沉沙铁未销,自将磨洗认前朝。 东风不与周郎便,铜雀春深锁二乔。 |
这是一首咏史诗,诗人由一支折断的戟,引发了赤壁之战的历史联想,他认为,如果不是东风给了周瑜方便,战争的结局可能改写,连东吴的美女大乔、小乔也可能被曹操掳走,诗中蕴含着对历史机遇的深刻思考。 |
| 7 | 《过零丁洋》 | 文天祥(宋) | (已在七年级列出,但九年级常作为重点复习和拔高理解) | (同上) |
| 8 | 《山坡羊·潼关怀古》 | 张养浩(元) | (已在七年级列出,但九年级常作为重点复习和拔高理解) | (同上) |
| 9 | 《己亥杂诗》 | 龚自珍(清) | 浩荡离愁白日斜,吟鞭东指即天涯。 落红不是无情物,化作春泥更护花。 |
这是一首抒发离别之情的诗,诗人虽然辞官离京,但并不消沉,后两句“落红不是无情物,化作春泥更护花”是全诗的点睛之笔,将“落红”比作自己,表达了诗人虽然离开了官场,但仍然要为社会、为国家贡献力量的积极人生态度和无私奉献的精神。 |
| 10 | 《南乡子·登京口北固亭有怀》 | 辛弃疾(宋) | 何处望神州?满眼风光北固楼。 千古兴亡多少事?悠悠。 不尽长江滚滚流。 年少万兜鍪,坐断东南战未休。 天下英雄谁敌手?曹刘。 生子当如孙仲谋。 |
这是一首怀古伤今的词,词人登上北固亭,触景生情,想起了三国时期的英雄孙权,通过对孙权的赞美,含蓄地批评了南宋朝廷的懦弱无能,表达了作者渴望收复失地、为国效力的爱国情怀。 |
| 11 | 《渔家傲·天接云涛连晓雾》 | 李清照(宋) | 天接云涛连晓雾,星河欲转千帆舞。 仿佛梦魂归帝所,闻天语,殷勤问我归何处。 我报路长嗟日暮,学诗谩有惊人句。 九万里风鹏正举,风休住,蓬舟吹取三山去! |
这是李清照南渡后的一首豪放词,词中描绘了一个奇幻瑰丽的梦境,梦见自己与天帝对话,表达了词人在现实苦闷中寻求精神出路、渴望摆脱困境的愿望,全词想象奇特,气势磅礴,一改其婉约词风。 |
文言文
除了诗词,初中阶段还会学习一些重要的文言文篇目,它们同样是传统文化的重要组成部分。
| 年级 | 文言文题目 | 作者(出处) | /主旨 |
|---|---|---|---|
| 七年级 | 《论语》十二章 | 孔子及其弟子 | 记录了孔子及其弟子的言行,集中体现了孔子的政治主张、伦理思想、道德观念及教育原则等,如“学而时习之,不亦说乎?”、“温故而知新,可以为师矣”等。 |
| 《世说新语》两则 | 刘义庆(南朝宋) | 《咏雪》和《陈太丘与友期》,通过记言记事,展现了魏晋时期士族阶层的生活风貌和儿童的聪慧。 | |
| 《古代诗歌四首》 | (见上文七年级诗词) | 包括《观沧海》、《次北固山下》、《钱塘湖春行》、《天净沙·秋思》。 | |
| 八年级 | 《桃花源记》 | 陶渊明(晋) | 描写了武陵人偶然发现的一个与世隔绝、和平安宁的理想社会,寄托了作者对美好社会的向往和对现实社会的不满。 |
| 《陋室铭》 | 刘禹锡(唐) | 通过描写“陋室”的清幽环境,表达了作者安贫乐道、不慕荣华的高洁品格和旷达的胸襟。 | |
| 《爱莲说》 | 周敦颐(宋) | 以莲为喻,赞美了君子“出淤泥而不染,濯清涟而不妖”的高尚品格,表达了作者对君子品格的追求和洁身自好的生活态度。 | |
| 《三峡》 | 郦道元(北魏) | 描绘了三峡四季不同的壮丽景色,语言精练,意境优美,是山水散文的典范。 | |
| 《记承天寺夜游》 | 苏轼(宋) | 记叙了作者与好友张怀民在承天寺赏月的情景,表达了作者旷达乐观的心境和对自然美景的热爱。 | |
| 九年级 | 《岳阳楼记》 | 范仲淹(宋) | 借描写岳阳楼的景色,抒发了“不以物喜,不以己悲”的旷达胸襟和“先天下之忧而忧,后天下之乐而乐”的远大政治抱负。 |
| 《醉翁亭记》 | 欧阳修(宋) | 描写了醉翁亭的秀丽风光和作者与民同乐的情景,表达了作者寄情山水、与民同乐的旷达情怀。 | |
| 《湖心亭看雪》 | 张岱(明末清初) | 描绘了西湖雪后空灵、寂静的景象,表现了作者清高自赏、超然物外的情趣和淡淡的孤寂情怀。 | |
| 《诗词三首》 | (见上文九年级诗词) | 包括《行路难》、《酬乐天扬州初逢席上见赠》、《水调歌头·明月几时有》。 |
希望这份详尽的清单能对您的学习和复习有所帮助!祝您学业进步!

(图片来源网络,侵删)

(图片来源网络,侵删)