初中全一册的语文古诗
经典古诗 2026年1月4日 22:58:58 99ANYc3cd6
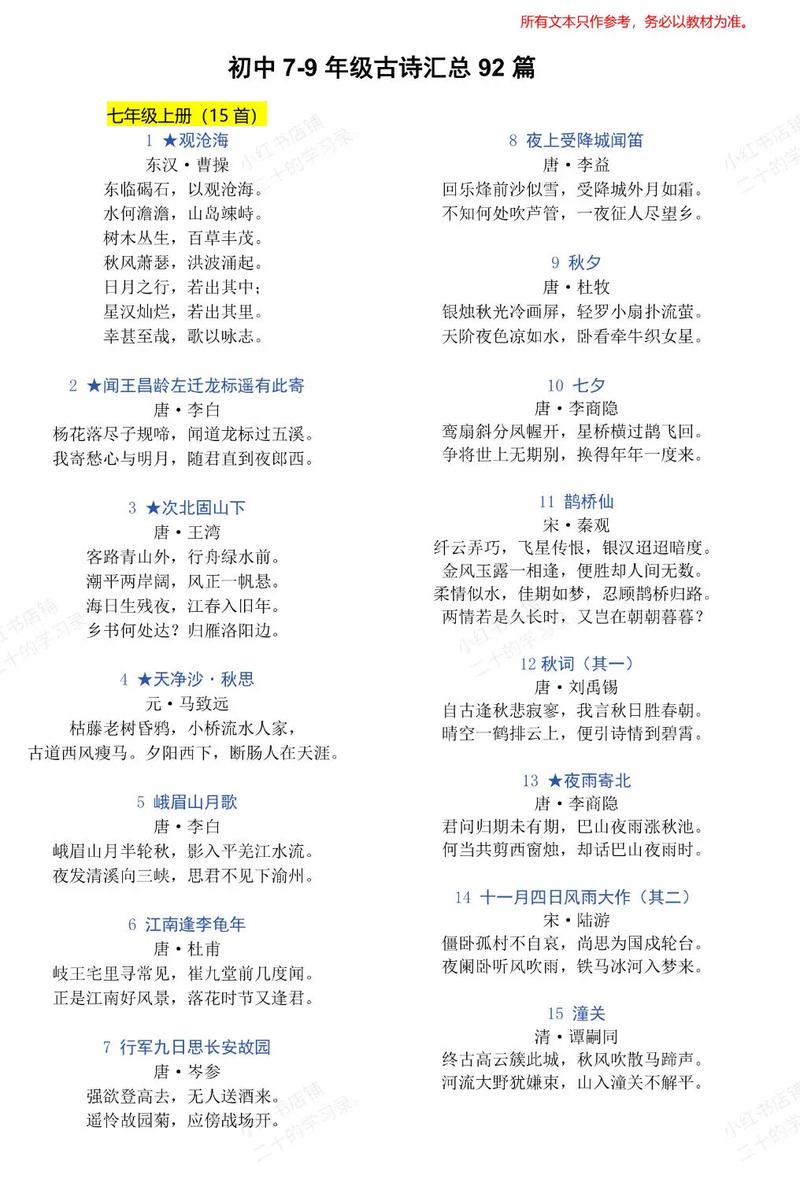
七年级上册
-
《观沧海》 - 曹操 (汉末)
- 名句: 东临碣石,以观沧海,水何澹澹,山岛竦峙,树木丛生,百草丰茂,秋风萧瑟,洪波涌起,日月之行,若出其中;星汉灿烂,若出其里。
- 主题: 描绘了大海吞吐日月、包容星汉的壮丽景象,抒发了作者博大的胸襟和统一天下的雄心壮志。
-
《次北固山下》 - 王湾 (唐)
(图片来源网络,侵删)- 名句: 潮平两岸阔,风正一帆悬,海日生残夜,江春入旧年。
- 主题: 描写了旅途中的壮丽景色,海日生残夜,江春入旧年”一句蕴含着新旧交替、时光流逝的理趣,被誉为“唐人写景的妙笔”。
-
《钱塘湖春行》 - 白居易 (唐)
- 名句: 乱花渐欲迷人眼,浅草才能没马蹄,最爱湖东行不足,绿杨阴里白沙堤。
- 主题: 生动地描绘了西湖早春的明媚风光,抒发了作者对自然美景的喜爱和赞美之情。
-
《天净沙·秋思》 - 马致远 (元)
- 名句: 枯藤老树昏鸦,小桥流水人家,古道西风瘦马,夕阳西下,断肠人在天涯。
- 主题: 用一系列意象组合,勾勒出一幅深秋黄昏的萧瑟景象,表达了天涯游子的孤寂与思乡之情。
-
《夜雨寄北》 - 李商隐 (唐)
- 名句: 何当共剪西窗烛,却话巴山夜雨时。
- 主题: 诗人在巴山夜雨中对妻子(友人)深切的思念,并想象未来重逢时共剪烛花、诉说此刻思念的情景,情感真挚而含蓄。
-
《十一月四日风雨大作》 - 陆游 (宋)
(图片来源网络,侵删)- 名句: 僵卧孤村不自哀,尚思为国戍轮台,夜阑卧听风吹雨,铁马冰河入梦来。
- 主题: 表达了诗人虽年老体衰、身处困境,但依然渴望为国戍边的爱国情怀和梦中驰骋沙场的壮志。
七年级下册
-
《木兰诗》 - 北朝民歌
- 名句: 万里赴戎机,关山度若飞,朔气传金柝,寒光照铁衣,将军百战死,壮士十年归,雄兔脚扑朔,雌兔眼迷离;双兔傍地走,安能辨我是雄雌?
- 主题: 叙述了木兰女扮男装、代父从军、建功立业、辞官归乡的传奇故事,赞美了木兰勤劳、善良、勇敢、淳朴的优秀品质和爱国精神。
-
《登幽州台歌》 - 陈子昂 (唐)
- 名句: 前不见古人,后不见来者,念天地之悠悠,独怆然而涕下!
- 主题: 抒发了诗人怀才不遇、壮志难酬的苦闷以及对宇宙人生的深沉感慨,意境雄浑苍凉。
-
《望岳》 - 杜甫 (唐)
- 名句: 会当凌绝顶,一览众山小。
- 主题: 描绘了泰山雄伟磅礴的气象,表达了诗人不怕困难、敢于攀登绝顶、俯视一切的雄心和气概。
-
《春望》 - 杜甫 (唐)
- 名句: 国破山河在,城春草木深,感时花溅泪,恨别鸟惊心。
- 主题: 通过描写长安沦陷后的残破景象,抒发了诗人忧国伤时、念家悲己的情感。
-
《泊秦淮》 - 杜牧 (唐)
- 名句: 商女不知亡国恨,隔江犹唱后庭花。
- 主题: 借陈后主亡国的历史教训,讽刺了晚唐统治者醉生梦死、不顾国家安危的腐朽生活。
-
《贾生》 - 李商隐 (唐)
- 名句: 可怜夜半虚前席,不问苍生问鬼神。
- 主题: 借汉文帝宣召贾谊的史实,讽刺了封建统治者表面上求贤若渴,实际上并不真正重视人才,只关心鬼神之事的昏庸。
八年级上册
-
《野望》 - 王绩 (唐)
- 名句: 树树皆秋色,山山唯落晖,牧人驱犊返,猎马带禽归。
- 主题: 描绘了秋日黄昏的田园景色,流露出诗人孤独、苦闷的心情和对隐逸生活的向往。
-
《黄鹤楼》 - 崔颢 (唐)
- 名句: 昔人已乘黄鹤去,此地空余黄鹤楼,黄鹤一去不复返,白云千载空悠悠,晴川历历汉阳树,芳草萋萋鹦鹉洲,日暮乡关何处是?烟波江上使人愁。
- 主题: 传说与景致交融,抒发了诗人登楼望远时产生的对时光流逝、乡愁难遣的感慨。
-
《使至塞上》 - 王维 (唐)
- 名句: 大漠孤烟直,长河落日圆。
- 主题: 记述了出使塞上的所见所感,描绘了边塞壮丽的风光,表达了孤寂的情怀。
-
《渡荆门送别》 - 李白 (唐)
- 名句: 山随平野尽,江入大荒流,月下飞天镜,云生结海楼。
- 主题: 描写了出蜀过楚地时的壮丽景色,抒发了诗人对祖国山河的热爱和青年时期远大抱负的豪迈情怀。
-
《钱塘湖春行》 - 白居易 (唐)
- (注:此诗在七年级上册也出现过,八年级上册作为复习巩固。)
- 名句: 乱花渐欲迷人眼,浅草才能没马蹄。
- 主题: 描绘西湖早春美景,抒发喜爱之情。
-
《饮酒·其五》 - 陶渊明 (东晋)
- 名句: 采菊东篱下,悠然见南山,山气日夕佳,飞鸟相与还,此中有真意,欲辨已忘言。
- 主题: 表现了诗人远离世俗、悠然自得的田园生活和超脱物外的人生境界。
-
《春望》 - 杜甫 (唐)
- (注:此诗在七年级下册也出现过,八年级上册作为复习巩固。)
- 名句: 国破山河在,城春草木深,感时花溅泪,恨别鸟惊心。
- 主题: 忧国伤时,念家悲己。
八年级下册
-
《关雎》 - 《诗经》
- 名句: 关关雎鸠,在河之洲,窈窕淑女,君子好逑,求之不得,寤寐思服,悠哉悠哉,辗转反侧。
- 主题: 这是一首爱情诗,写了一位君子对一位“窈窕淑女”的思念和追求过程,情感真挚、健康、美好。
-
《蒹葭》 - 《诗经》
- 名句: 蒹葭苍苍,白露为霜,所谓伊人,在水一方,溯洄从之,道阻且长,溯游从之,宛在水中央。
- 主题: 描写了追求“伊人”而不得的惆怅心情,意境朦胧,情景交融,是中国诗歌中“追寻”主题的源头。
-
《送杜少府之任蜀州》 - 王勃 (唐)
- 名句: 海内存知己,天涯若比邻。
- 主题: 一送别诗,一扫离别的伤感,以开阔的胸襟和豪迈的气概,表达了真挚的友情和乐观的精神。
-
《茅屋为秋风所破歌》 - 杜甫 (唐)
- 名句: 安得广厦千万间,大庇天下寒士俱欢颜!风雨不动安如山,呜呼!何时眼前突兀见此屋,吾庐独破受冻死亦足!
- 主题: 由个人茅屋被毁的痛苦,联想到天下寒士的苦难,表达了诗人忧国忧民、舍己为人的博大胸怀和崇高理想。
-
《卖炭翁》 - 白居易 (唐)
- 名句: 可怜身上衣正单,心忧炭贱愿天寒,翩翩两骑来是谁?黄衣使者白衫儿,一车炭,千余斤,宫使驱将惜不得,半匹红绡一绫绫,系向牛头充炭直。
- 主题: 描写了卖炭翁辛苦劳动却宫使掠夺的不幸遭遇,深刻揭露了“宫市”的掠夺本质,表达了诗人对底层人民的深切同情。
-
《题破山寺后禅院》 - 常建 (唐)
- 名句: 曲径通幽处,禅房花木深,山光悦鸟性,潭影空人心。
- 主题: 描写了破山寺后禅院的幽静环境,抒发了诗人寄情山水、忘却尘俗的愉悦心情。
九年级上册
-
《行路难·其一》 - 李白 (唐)
- 名句: 欲渡黄河冰塞川,将登太行雪满山,长风破浪会有时,直挂云帆济沧海。
- 主题: 抒发了诗人仕途失意后的苦闷和不平,但最终以“长风破浪”的豪情表达了积极进取、乐观自信的信念。
-
《酬乐天扬州初逢席上见赠》 - 刘禹锡 (唐)
- 名句: 沉舟侧畔千帆过,病树前头万木春。
- 主题: 诗人被贬二十多年后回扬州,感慨世事变迁,但“沉舟侧畔千帆过”一句又蕴含着新陈代谢、新事物必将取代旧事物的哲理。
-
《水调歌头·明月几时有》 - 苏轼 (宋)
- 名句: 但愿人长久,千里共婵娟。
- 主题: 这是一首中秋词,由对月亮的想象和感慨,转为对人生的哲理思考,最终表达了豁达的胸襟和对亲人美好的祝愿。
-
《无题》 - 李商隐 (唐)
- 名句: 春蚕到死丝方尽,蜡炬成灰泪始干,晓镜但愁云鬓改,夜吟应觉月光寒。
- 主题: 表达了深沉执着的爱情和无尽的思念,春蚕到死丝方尽”已成为奉献精神的千古名句。
-
《渔家傲·秋思》 - 范仲淹 (宋)
- 名句: 浊酒一杯家万里,燕然未勒归无计,人不寐,将军白发征夫泪。
- 主题: 描写了边塞的萧瑟风光和将士们思乡又渴望建功立业的复杂矛盾心情,格调苍凉悲壮。
-
《江城子·密州出猎》 - 苏轼 (宋)
- 名句: 会挽雕弓如满月,西北望,射天狼。
- 主题: 描写了出猎时的壮阔场面,抒发了作者渴望为国杀敌、建功立业的豪迈气概。
九年级下册
-
《咸阳城东楼》 - 许浑 (唐)
- 名句: 溪云初起日沉阁,山雨欲来风满楼。
- 主题: 描写了傍晚时分山雨欲来的景象,后用“山雨欲来风满楼”比喻重大事变发生前的紧张气氛。
-
《无题》 - 李商隐 (唐)
- 名句: 相见时难别亦难,东风无力百花残,春蚕到死丝方尽,蜡炬成灰泪始干。
- 主题: 抒发了相见不易、离别更难的爱情苦闷,以及至死不渝的坚贞情感。(与九年级上册另一首《无题》不同)
-
《渔家傲·天接云涛连晓雾》 - 李清照 (宋)
- 名句: 九万里风鹏正举,风休住,蓬舟吹取三山去!
- 主题: 这是一首风格豪放的记梦词,描绘了梦中雄奇壮阔的海天景象,表达了作者对理想境界的追求和对现实的不满。
-
《满江红·小住京华》 - 秋瑾 (清)
- 名句: 四面歌残终破楚,八年风味徒思浙,苦将侬强派作蛾眉,殊未屑!身不得,男儿列;心却比,男儿烈!
- 主题: 抒发了作者身为女子的苦闷和不被重用的愤懑,表达了决心冲破束缚、投身革命、为国效力的远大志向。
-
《定风波·莫听穿林打叶声》 - 苏轼 (宋)
- 名句: 竹杖芒鞋轻胜马,谁怕?一蓑烟雨任平生,回首向来萧瑟处,归去,也无风雨也无晴。
- 主题: 通过途中遇雨这件小事,展现了词人在人生困境中豁达、乐观、超然物外的人生态度。
-
《破阵子·为陈同甫赋壮词以寄之》 - 辛弃疾 (宋)
- 名句: 了却君王天下事,赢得生前身后名,可怜白发生!
- 主题: 追忆了当年抗金的壮烈场面,抒发了渴望杀敌报国、建功立业的雄心壮志,但结尾一句“可怜白发生”又流露出壮志未酬的悲愤。
文言文(部分常考名句)
除了古诗词,初中课本中的文言文也要求背诵其中的重点段落和名句。
- 《论语》十二章
- 名句: 学而时习之,不亦说乎?有朋自远方来,不亦乐乎?人不知而不愠,不亦君子乎?温故而知新,可以为师矣,学而不思则罔,思而不学则殆,知之者不如好之者,好之者不如乐之者。
- 《岳阳楼记》 - 范仲淹 (宋)
- 名句: 先天下之忧而忧,后天下之乐而乐,不以物喜,不以己悲。
- 《醉翁亭记》 - 欧阳修 (宋)
- 名句: 醉翁之意不在酒,在乎山水之间也,人知从太守游而乐,而不知太守之乐其乐也。
- 《桃花源记》 - 陶渊明 (东晋)
- 名句: 芳草鲜美,落英缤纷,土地平旷,屋舍俨然,有良田、美池、桑竹之属,黄发垂髫,并怡然自乐。
- 《出师表》 - 诸葛亮 (三国)
- 名句: 受任于败军之际,奉命于危难之间,亲贤臣,远小人,此先汉所以兴隆也;亲小人,远贤臣,此后汉所以倾颓也,鞠躬尽瘁,死而后已。
希望这份详细的清单对您的学习有所帮助!祝您学业进步!