七年级上册地理练习题怎么学才有效?
校园之窗 2026年1月31日 18:53:53 99ANYc3cd6
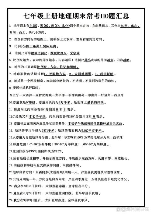
七年级上册地理综合练习题
考试时间: 60分钟 满分: 100分
单项选择题(每小题2分,共40分)
-
下列关于地球形状的描述,最准确的是 A. 正球体 B. 不规则球体 C. 纺锤形 D. 天圆地方
(图片来源网络,侵删) -
下列关于经线和纬线的说法,正确的是 A. 所有经线长度相等 B. 所有纬线长度相等 C. 纬线指示南北方向 D. 经线指示东西方向
-
本初子午线是指 A. 0°经线 B. 180°经线 C. 东西半球的分界线 D. 国际日期变更线
-
一个人站在地球上,其东西方向和南北方向的分界线是 A. 本初子午线和赤道 B. 20°W和160°E经线圈 C. 0°经线和180°经线圈 D. 他的脚下
-
地球自转产生的地理现象是 A. 四季变化 B. 昼夜长短变化 C. 太阳东升西落 D. 五带的形成
(图片来源网络,侵删) -
当北京时间为6月1日12点时,伦敦(0时区)的时间是 A. 6月1日4时 B. 6月1日20时 C. 5月31日20时 D. 5月31日4时
-
在分层设色地形图上,通常用绿色表示 A. 高原 B. 山地 C. 平原 D. 海洋
-
下列地图中,内容最详细的是 A. 世界政区图 B. 中国政区图 C. 学校平面图 D. 北京市交通图
-
在等高线地形图上,等高线密集的地方表示 A. 坡度缓 B. 坡度陡 C. 海拔高 D. 海拔低
(图片来源网络,侵删) -
世界上面积最大的大洲是 A. 亚洲 B. 非洲 C. 北美洲 D. 南极洲
-
被亚洲、欧洲、北美洲包围的大洋是 A. 太平洋 B. 大西洋 C. 印度洋 D. 北冰洋
-
下列大洲中,全部位于北半球的是 A. 亚洲 B. 欧洲 C. 非洲 D. 南极洲
-
世界上面积最大的岛屿是 A. 台湾岛 B. 马达加斯加岛 C. 格陵兰岛 D. 大不列颠岛
-
下列海峡中,既是两大洲分界线,又是两大洋分界线的是 A. 台湾海峡 B. 马六甲海峡 C. 白令海峡 D. 直布罗陀海峡
-
地球表面约71%被 A. 陆地覆盖 B. 海洋覆盖 C. 冰川覆盖 D. 森林覆盖
-
下列关于板块构造学说的说法,错误的是 A. 全球岩石圈由六大板块组成 B. 板块内部地壳比较稳定 C. 板块交界地带地壳活跃,多火山地震 D. 板块张裂地带常形成高大的山脉
-
下列哪个大洲是同时被南北极穿过的大洲? A. 亚洲 B. 欧洲 C. 北美洲 D. 南极洲
-
苏伊士运河是哪两个大洲的分界线? A. 亚洲和非洲 B. 亚洲和欧洲 C. 非洲和欧洲 D. 北美洲和南美洲
-
世界上面积最大的大洋是 A. 太平洋 B. 大西洋 C. 印度洋 D. 北冰洋
-
在等高线地形图上,如果几条等高线重合在一起,则该地形可能是 A. 山顶 B. 鞍部 C. 陡崖 D. 山谷
填空题(每空1分,共20分)
- 地球绕太阳的运动叫做__,它产生了四季变化和昼夜长短变化。
- 人们规定,通过英国格林尼治天文台旧址的经线叫做__,也叫0°经线。
- 在经纬网地图上,经度向东增大为__经,向西增大为__经。
- 地球表面有五大洲,分别是亚洲、欧洲、非洲、北美洲、__和__。
- 世界最大的平原是__平原,位于南美洲。
- 世界上面积最大的高原是__高原,被称为“世界屋脊”。
- 亚洲和欧洲的分界线是__山脉、乌拉尔河、里海、大高加索山脉、__海峡和黑海。
- 世界上面积最大的半岛是__半岛。
- 人们根据各地获得太阳光热的多少,将地球表面划分为五带,即热带、北温带、南温带、北寒带和__。
- 地图的三个基本要素是__、方向和图例。
- 板块构造学说认为,板块的__和__是引起地壳变动的主要原因。
- 世界上跨经度最广的大洋是__,世界上跨经度最广的大洲是__。
读图分析题(共30分)
读下图,回答问题:
(这是一张简单的经纬网示意图,包含赤道、本初子午线、20°W、160°E等线,并标注了A、B、C、D四个点)
(北极)
↑
D ←───┼───→ C
│
160°E ←─┼─→ 20°W
│
B ←───┼───→ A
↓
(南极)
─
(赤道)
-
(4分)写出A、B两点的经纬度坐标。 A点:纬度__,经度__。 B点:纬度__,经度__。
-
(6分)判断A、B、C、D四点分别位于哪个半球(东半球/西半球,南半球/北半球)。 A点:__半球,__半球。 B点:__半球,__半球。 C点:__半球,__半球。 D点:__半球,__半球。
-
(4分)A点位于B点的__方向,C点位于D点的__方向。
-
(4分)位于中纬度地区的是__点,有极昼极夜现象的是__点。
读“等高线地形图”,回答问题:
(这是一张简单的等高线地形图,包含山顶、鞍部、山谷、山脊、陡崖等地形)
(山顶)
●
/|\
/ | \
/ | \
----鞍部----(山脊线)
/ | \
/ | \
(山谷) (陡崖) (缓坡)
-
(6分)写出图中字母代表的地形名称。 A:__ B:__ C:__
-
(6分)如果要从甲地爬到山顶,沿哪条线路更省力?为什么?(甲地位于图的左下角)
简答题(共10分)
- (5分)请简述地球公转的地理意义。
- (5分)请举例说明板块构造学说对解释火山、地震分布规律的作用。
参考答案与解析
单项选择题
- B (解析:地球是一个两极稍扁、赤道略鼓的不规则球体。)
- A (解析:所有经线都连接南北两极,长度相等,纬线是圆圈,赤道最长,向两极逐渐缩短,经线指示南北方向,纬线指示东西方向。)
- A (解析:本初子午线是0°经线,是经度的起始线。)
- A (解析:一个人站在赤道上,其南北方向分界线是赤道;站在本初子午线上,其东西方向分界线是本初子午线,综合来看,这两条线是全球性的基本分界线。)
- C (解析:地球自转产生了昼夜交替和时间差异(太阳东升西落),四季变化和五带形成是地球公转的结果。)
- D (解析:北京位于东八区(UTC+8),伦敦位于0时区(UTC),北京时间比伦敦早8小时,12点 - 8小时 = 4点,所以是5月31日4时。)
- C (解析:在分层设色地形图上,绿色通常表示平原,黄色表示高原,褐色表示山地,蓝色表示海洋。)
- C (解析:地图的比例尺越大,表示的范围越小,内容越详细,学校平面图的比例尺最大,内容最详细。)
- B (解析:等高线密集的地方,坡度陡峭;等高线稀疏的地方,坡度平缓。)
- A (解析:亚洲面积约4400万平方千米,是世界第一大洲。)
- D (解析:北冰洋被亚洲、欧洲、北美洲三大洲包围。)
- B (解析:欧洲全部位于北半球,亚洲和北美洲大部分在北半球,非洲跨南北半球。)
- C (解析:格陵兰岛面积约217万平方千米,是世界第一大岛。)
- C (解析:白令海峡是亚洲(俄罗斯)和北美洲(美国)的分界线,也是北冰洋和太平洋的分界线。)
- B (解析:海洋面积约占地球总面积的71%,陆地约占29%。)
- D (解析:板块张裂地带常形成裂谷或海洋,板块碰撞挤压地带常形成高大的山脉。)
- D (解析:南极洲是唯一一个全部位于南极圈内,同时被南极穿过的大洲。)
- A (解析:苏伊士运河是亚洲和非洲的陆上分界线。)
- A (解析:太平洋面积约1.8亿平方千米,是世界第一大洋。)
- C (解析:陡崖是坡度极大的地方,等高线在此处会非常密集甚至重合。)
填空题
- 公转
- 本初子午线
- 东;西
- 南美洲;大洋洲
- 亚马孙
- 青藏
- 乌拉尔;土耳其
- 阿拉伯
- 南寒带
- 比例尺
- 张裂;碰撞挤压
- 北冰洋;南极洲
读图分析题
-
A点: 0°纬度(赤道),20°W经度。 B点: 0°纬度(赤道),160°E经度。 (解析:根据图例,横线为赤道(0°纬线),竖线为经线,A在20°W,B在160°E。)
-
A点: 西半球,南北半球(或赤道)。 B点: 东半球,南北半球(或赤道)。 C点: 东半球,北半球。 D点: 西半球,北半球。 (解析:东西半球分界线是20°W和160°E,东经度从20°E到160°E为东半球,其余为西半球,南北半球分界线是赤道,赤道以北为北半球,以南为南半球,A、B在赤道上,C、D在赤道以北。)
-
正东;正西。 (解析:A和B都在赤道上,经度不同,所以A在B的正西,B在A的正东,同理,C在D的正东,D在C的正西。)
-
B、C;D。 (解析:中纬度是指30°-60°之间,B、C符合,极昼极夜现象出现在南北极圈(66.5°)以内,D点靠近北极,符合。)
-
A:山顶; B:鞍部; C:陡崖。 (解析:等高线数值中间高四周低的是山顶;两个山顶之间的低洼部分是鞍部;等高线重合处是陡崖。)
-
沿缓坡线路更省力。 原因: 缓坡的等高线稀疏,表示坡度平缓,攀登时费力较小;而陡崖或陡坡的等高线密集,表示坡度陡峭,攀登时非常费力且危险。
简答题
-
答: 地球公转的地理意义主要有三点:
- 四季的形成: 地球公转时,地轴是倾斜的,并且倾斜的方向保持不变,这就导致太阳直射点在南北回归线之间来回移动,使得各地接收到的太阳光热随时间发生有规律的变化,从而形成了四季。
- 五带的划分: 根据各地获得太阳光热的多少,将地球划分为热带、北温带、南温带、北寒带和南寒带五个热量带。
- 昼夜长短的变化: 除了赤道,地球上其他地区在一年中昼夜长短会发生变化,夏至日北半球昼最长夜最短,冬至日北半球昼最短夜最长,春分和秋分日全球昼夜平分。
-
答: 板块构造学说认为,全球岩石圈由六大板块拼合而成,板块内部比较稳定,板块与板块的交界地带地壳比较活跃。
- 板块的碰撞挤压地带常常形成高大的山脉,并伴有火山和地震,像亚欧板块和印度洋板块碰撞,形成了喜马拉雅山脉,这一带也是世界火山地震最活跃的地带之一(如汶川地震)。
- 再如: 板块的张裂地带常常形成裂谷或海洋,像亚欧板块和非洲板块的张裂,形成了红海,并且红海在不断扩张。
- 全球火山、地震的分布规律基本上集中在板块交界地带,这可以用板块构造学说很好地解释,环太平洋火山地震带就是太平洋板块与周边板块交界处。