8年级物理上册核心知识点有哪些?
校园之窗 2026年1月28日 23:23:39 99ANYc3cd6
八年级物理上册核心知识点总结
八年级物理上册主要围绕“物质的基本运动”和“光的现象”两大主题展开,是整个物理学大厦的基石。
第一章 机械运动
本章是物理学的入门,主要学习描述物体运动的基本方法。

(图片来源网络,侵删)
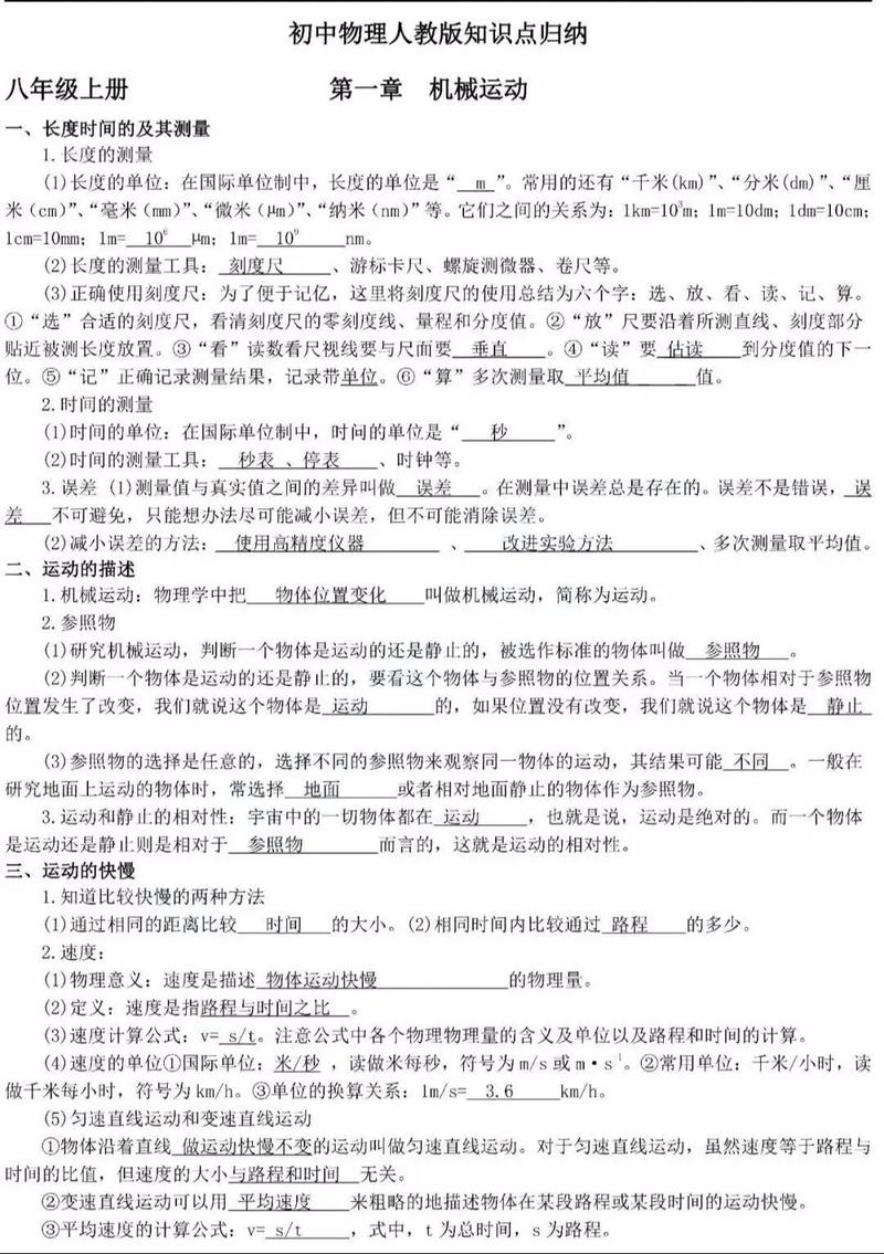
长度和时间的测量
-
单位
- 长度单位:国际单位是 米。
- 常用单位:千米、分米、厘米、毫米、微米。
- 换算关系:
1km = 1000m,1m = 10dm = 100cm = 1000mm。
- 时间单位:国际单位是 秒。
- 常用单位:小时、分钟。
- 换算关系:
1h = 60min,1min = 60s。
- 长度单位:国际单位是 米。
-
测量工具
- 长度:刻度尺(最基本)、卷尺、游标卡尺、螺旋测微器。
- 时间:秒表(停表)、时钟。
-
测量方法与误差
- 正确使用刻度尺:
- 选:根据测量要求选择合适的刻度尺。
- 放:刻度尺的刻度线要紧贴被测物体,零刻度线对准被测物体的一端。
- 看:读数时,视线要与尺面垂直。
- 读:要估读到分度值的下一位。
- 记:记录结果由 数字 和 单位 组成。
- 误差:
- 定义:测量值与真实值之间的差异。
- 产生原因:① 测量工具的精密程度;② 测量者的估读;③ 环境影响。
- 减小误差的方法:
- 多次测量求 平均值(最常用)。
- 选用更精密的测量工具。
- 改进测量方法。
- 误差与错误的区别:错误可以避免,误差不能避免,只能减小。
- 正确使用刻度尺:
运动的描述
-
机械运动
(图片来源网络,侵删)- 定义:物理学中,把物体 位置随时间 的变化叫做机械运动。
-
参照物
- 定义:在研究物体运动时,选作标准的物体叫做参照物。
- 关键点:
- 任意性:参照物的选择是任意的,但不能选被研究的物体本身。
- 相对性:物体的运动和静止是相对的,取决于所选的参照物。
- 常见参照物:地面、地面上的固定物、地心等。
运动的快慢
-
速度
- 定义:表示物体运动快慢的物理量。
- 公式:
v = s / tv:速度,单位是 米/秒。s:路程,单位是 米。t:时间,单位是 秒。
- 单位换算:
1m/s = 3.6km/h。
-
匀速直线运动
- 定义:物体沿着直线快慢不变的运动。
- 特点:在任意相等的时间内,通过的路程相等;速度是一个恒定不变的值。
-
平均速度
(图片来源网络,侵删)- 定义:描述物体在某一段路程或某一段时间内运动的平均快慢程度。
- 公式:
v̄ = s / t(注意:s是总路程,t是总时间)。 - 测量:用 刻度尺 测路程,用 秒表 测时间,计算平均速度。
第二章 声现象
本章主要学习声音的产生、传播和利用。
声音的产生与传播
-
声音的产生
- 条件:物体 振动。
- 声源:正在发声的物体。
- 停止发声:振动停止,发声也停止。(但声音可能已传出)
-
声音的传播
- 介质:声音的传播需要物质,这些物质叫做介质。
- 固体、液体、气体都能传声,真空不能传声。
- 形式:以 声波 的形式传播。
- 声速:
- 影响因素:介质的种类和温度。
- 一般规律:
v(固体) > v(液体) > v(气体)。 - 常温下(15℃),空气中的声速约为 340m/s。
- 介质:声音的传播需要物质,这些物质叫做介质。
-
回声
- 定义:声音遇到障碍物反射回来的现象。
- 应用:利用回声测距
s = (v × t) / 2。(t是从发声到听到回声的时间)
声音的特性
-
音调
- 定义:声音的高低。
- 决定因素:发声体振动的 频率。
- 频率:物体每秒振动的次数,单位是 赫兹。
- 关系:频率越高,音调越高。(如:女人的音调比男人高)
-
响度
- 定义:声音的强弱(大小)。
- 决定因素:
- 振幅:物体振动幅度越大,响度越大。
- 距离:离声源越近,响度越大。
-
音色
- 定义:声音的特色。
- 决定因素:发声体的材料、结构。
- 应用:区分不同的声音(“闻其声知其人”)。
声的利用与噪声的危害和控制
-
声的利用
- 传递信息:B超、声呐、回声定位、交谈。
- 传递能量:超声波清洗、碎石、加湿器。
-
噪声的危害和控制
- 定义:从物理学角度,发声体做无规则振动时发出的声音;从环保角度,凡是妨碍人们正常休息、学习和工作的声音,以及对人们要听的声音产生干扰的声音。
- 控制途径:
- 声源处:防止噪声产生(如:消声器)。
- 传播过程中:阻断噪声传播(如:隔音墙、植树)。
- 人耳处:防止噪声进入耳朵(如:耳塞)。
第三章 物态变化
本章主要学习温度的概念以及六种物态变化。
温度
- 定义:表示物体的冷热程度。
- 单位:
- 摄氏度:常用单位,符号为 。
- 规定:标准大气压下,冰水混合物的温度为0℃,沸水的温度为100℃。
- 测量工具:温度计。
- 原理:利用液体热胀冷缩的规律。
- 使用方法:
- 估:估计被测温度,选择合适的温度计。
- 放:玻璃泡完全浸入被测液体中,不要碰到容器底或壁。
- 等:温度计的示数稳定后再读数。
- 读:读数时,玻璃泡要继续留在液体中,视线与液柱上表面相平。
物态变化的六种形式
| 变化名称 | 定义 | 吸热/放热 | 例子 |
|---|---|---|---|
| 熔化 | 固 → 液 | 吸热 | 冰化成水 |
| 凝固 | 液 → 固 | 放热 | 水结成冰 |
| 汽化 | 液 → 气 | 吸热 | 水烧开、湿衣服变干 |
| 液化 | 气 → 液 | 放热 | 雾、露的形成 |
| 升华 | 固 → 气 | 吸热 | 冰冻的衣服变干、干冰升华 |
| 凝华 | 气 → 固 | 放热 | 霜、雪的形成、灯丝变黑 |
关键点:
- 晶体与非晶体
- 晶体:有固定熔点和凝固点。(如:冰、海波、各种金属)
- 非晶体:没有固定熔点和凝固点。(如:蜡、松香、玻璃)
- 汽化的两种方式
- 蒸发:
- 特点:在任何温度下发生,只在液体表面进行,缓慢的汽化现象。
- 影响因素:温度、表面积、液体表面空气流动速度。
- �热现象:蒸发有致冷作用。
- 沸腾:
- 特点:在特定温度(沸点)下发生,在液体表面和内部同时进行,剧烈的汽化现象。
- 条件:达到沸点,继续吸热。
- 沸点与气压关系:气压越高,沸点越高。
- 蒸发:
第四章 光现象
本章是几何光学的基础,研究光的直线传播、反射和折射。
光的直线传播
- 条件:在同种均匀介质中。
- 应用:
- 解释现象:影子、日食、月食。
- 应用:激光准直、小孔成像。
- 光速:
- 真空中光速最快,约为
c = 3×10⁸ m/s。 - 空气中光速约等于真空光速。
- 真空中光速最快,约为
光的反射
- 定义:光射到两种介质的交界面上时,传播方向发生改变,返回原介质的现象。
- 定律:反射光线、入射光线和法线在同一平面内;反射光线和入射光线分居法线两侧;反射角等于入射角。
- 两种反射
- 镜面反射:反射面光滑,平行光入射,反射后仍平行。(如:平静的水面、镜子)
- 漫反射:反射面凹凸不平,平行光入射,反射后向各个方向射出。(如:黑板、墙壁)我们能从不同方向看到本身不发光的物体,是因为漫反射。
平面镜成像
- 特点:
- 等大:像与物大小相等。
- 等距:像与物到镜面的距离相等。
- 垂直:像与物的连线与镜面垂直。
- 虚像:像是反射光线反向延长线的交点,不能用光屏承接。
- 应用:镜子、潜望镜。
光的折射
- 定义:光从一种介质斜射入另一种介质时,传播方向发生偏折的现象。
- 规律:
- 折射光线、入射光线和法线在同一平面内。
- 折射光线和入射光线分居法线两侧。
- 空气角 > 其他介质角:即光从空气斜射入水(或玻璃)中时,折射角小于入射角。
- 光垂直射入时,传播方向不改变。
- 应用现象:筷子“折断”、池水变浅、海市蜃楼。
光的色散与看不见的光
- 色散:白光分解成红、橙、黄、绿、蓝、靛、紫的现象。
- 色光的混合:光的三原色是 红、绿、蓝。
- 颜料的混合:颜料的三原色是 红、黄、蓝。
- 看不见的光
- 红外线:在红光之外,热效应显著,用于遥控、夜视仪等。
- 紫外线:在紫光之外,化学效应(使荧光物质发光),用于消毒、验钞等。
第五章 透镜及其应用
本章主要学习两种透镜的成像规律和应用。
透镜
- 凸透镜:中间厚,边缘薄。
- 光学性质:对光线有 会聚 作用。
- 焦点:平行于主光轴的光线经凸透镜折射后会聚于一点,即焦点,是实焦点。
- 凹透镜:中间薄,边缘厚。
- 光学性质:对光线有 发散 作用。
- 焦点:平行于主光轴的光线经凹透镜折射后,其反向延长线会聚于一点,即焦点,是虚焦点。
凸透镜成像规律
(u:物距;f:焦距;v:像距)
物距 (u) |
像距 (v) |
像的性质 | 应用 |
|---|---|---|---|
u > 2f |
f < v < 2f |
倒立、缩小、实像 | 照相机 |
u = 2f |
v = 2f |
倒立、等大、实像 | (成像大小的分界点) |
f < u < 2f |
v > 2f |
倒立、放大、实像 | 投影仪、幻灯机 |
u = f |
v = ∞ |
不成像 (像距无穷大) | (实像/虚像的分界点) |
u < f |
v > u |
正立、放大、虚像 | 放大镜 |
记忆口诀:“一倍焦距分虚实,二倍焦距分大小;物远像变小,物近像变大。”
生活中的透镜
- 照相机:利用
u > 2f时,成倒立、缩小实像的原理,镜头是凸透镜,胶片/传感器是光屏。 - 投影仪/幻灯机:利用
f < u < 2f时,成倒立、放大实像的原理,镜头是凸透镜,屏幕是光屏,要 正立放置 幻灯片。 - 放大镜:利用
u < f时,成正立、放大虚像的原理。
眼睛和眼镜
- 眼睛:像一架照相机。
- 晶状体和角膜:相当于凸透镜。
- 视网膜:相当于光屏。
- 调节:通过睫状体改变晶状体的形状(焦距)来看清远近不同的物体。
- 近视眼与远视眼
- 近视眼:晶状体太厚或眼球前后方向太长,像成在视网膜 前方,用 凹透镜(近视镜)矫正。
- 远视眼:晶状体太薄或眼球前后方向太短,像成在视网膜 后方,用 凸透镜(远视镜)矫正。
第六章 质量与密度
本章从物质的属性入手,学习两个基本物理量:质量和密度。
质量
- 定义:物体所含物质的多少。
- 属性:质量是物体的一种属性,不随物体的形状、状态、位置、温度的改变而改变。
- 单位:国际单位是 千克。
- 常用单位:吨、克、毫克。
- 换算关系:
1t = 1000kg,1kg = 1000g,1g = 1000mg。
- 测量工具:
- 天平(实验室):使用前需调节平衡(游码归零,调螺母)。
- 秤(生活中):杆秤、台秤、电子秤等。
密度
- 定义:某种物质组成的物体的质量与它的体积之比。
- 物理意义:密度是物质的一种特性,每种物质都有一定的密度(与物质的种类、状态有关,与质量和体积无关)。
- 公式:
ρ = m / V- 密度,国际单位是 千克/立方米 (
kg/m³)。 - 常用单位:
g/cm³,换算关系:1g/cm³ = 1000 kg/m³。
- 密度,国际单位是 千克/立方米 (
- 密度知识的应用
- 鉴别物质:通过测量密度,判断物体是由什么材料制成的。
- 求质量:
m = ρV。(如:计算一大块铁的质量) - 求体积:
V = m / ρ。(如:计算形状不规则的铁块体积) - 判断物体是空心还是实心。
测量物质的密度
- 原理:
ρ = m / V - 测量固体(如小石块)的密度
- 用 天平 测质量
m。 - 用 量筒 测体积:
- 在量筒中倒入适量水,读出体积
V₁。 - 将石块用细线拴好,浸没在水中,读出总体积
V₂。 - 石块体积
V = V₂ - V₁。
- 在量筒中倒入适量水,读出体积
- 用 天平 测质量
- 测量液体(如盐水)的密度
- 用 天平 测出烧杯和盐水的总质量
m₁。 - 将一部分盐水倒入量筒中,读出体积
V。 - 用天平测出剩余盐水和烧杯的质量
m₂。 - 盐水质量
m = m₁ - m₂。 - 计算密度
ρ = m / V。
- 用 天平 测出烧杯和盐水的总质量
总结与建议
- 概念是基础:物理学习重在理解每个物理概念的定义、物理意义和适用条件。
- 公式是工具:理解公式的来源、每个符号的含义以及单位,并学会灵活运用。
- 实验是关键:牢记重要实验的原理、步骤、现象和结论,这是出题的热点。
- 联系生活:多观察生活中的物理现象,尝试用所学知识去解释它,这会让你对物理产生更浓厚的兴趣。
- 多做练习:通过做题来巩固知识点,查漏补缺,提高解题能力。
希望这份总结对你有帮助!祝你学习进步!