七年级论语十二章注释有哪些重点难点?
校园之窗 2026年1月24日 16:53:40 99ANYc3cd6
《论语》十二章总览
这十二章《论语》是七年级上册的重点篇目,主要围绕学习方法、学习态度和个人修养展开,体现了孔子及其弟子重要的思想。
第一章:学而时习之
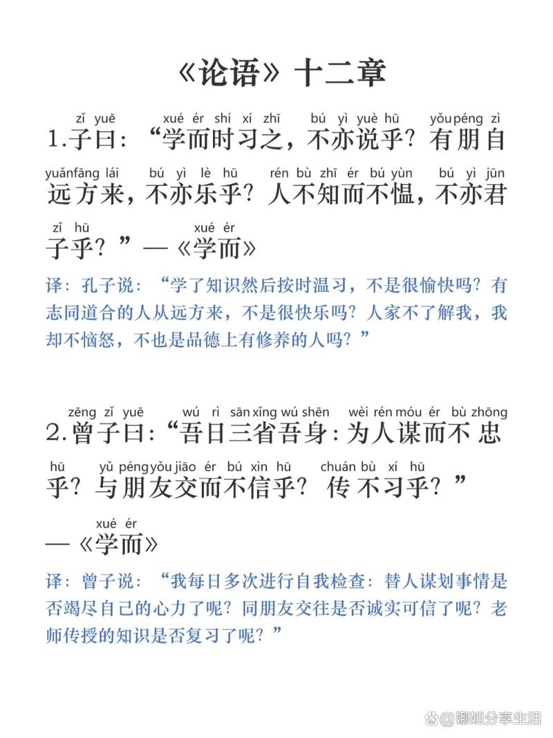
【原文】 子曰:“学而时习之,不亦说乎?有朋自远方来,不亦乐乎?人不知而不愠,不亦君子乎?”

【注释】
- 子:古代对男子的尊称,这里指孔子。
- 学:学习,不仅指学习知识,也指学习做人、做事的道理。
- 而:连词,表顺承,可译为“、“。
- 时习:“时”是名词作状语,意为“按时”、“经常”。“习”是“复习”、“温习”的意思。
- 之:代词,指代学到的知识、道理。
- 说:通“悦”,yuè,愉快、高兴。
- 朋:朋友,这里指志同道合的人。
- 乐:lè,快乐。
- 人不知:别人不了解自己(的才德)。
- 愠:yùn,恼怒、怨恨。
- 君子:指品德高尚的人。
【白话译文】 孔子说:“学习知识并且经常去温习它,不也是很愉快吗?有志同道合的朋友从远方来,不也是很快乐吗?别人不了解自己却不恼怒,不也是品德高尚的人吗?”
【主旨】 本章谈了个人修养的三个层次:学习的乐趣、交友的乐趣和处世的胸怀,孔子认为,一个有道德修养的人,其快乐源于内在的提升,而非外界的评价。
第二章:吾日三省吾身
【原文】 曾子曰:“吾日三省吾身:为人谋而不忠乎?与朋友交而不信乎?传不习乎?”

【注释】
- 曾子:即曾参(shēn),孔子的弟子。
- 吾:我。
- 日:每天。
- 三省:“三”是虚指,表示多次。“省”是xǐng,反省、检查。
- 为:wèi,替、给。
- 谋:谋划、办事。
- 忠:尽心竭力。
- 信:诚信,真诚。
- 传:chuán,老师传授的知识。
- 习:复习、实践。
【白话译文】 曾子说:“我每天多次反省自己:替别人办事是不是尽心竭力了呢?跟朋友交往是不是真诚守信了呢?老师传授的知识是不是复习了呢?”
【主旨】 本章强调自我反省的重要性,曾子提出了三个具体的反省角度:对工作、对朋友、对学业,体现了儒家严于律己、不断追求进步的修身方法。
第三章:吾十有五而志于学
【原文】 子曰:“吾十有五而志于学,三十而立,四十而不惑,五十而知天命,六十而耳顺,七十而从心所欲,不逾矩。”

【注释】
- 有:通“又”,用在整数和零数之间。
- 志于学:立志于学习(做学问)。
- 立:立身,指学问、品行有所成就,能够独立处世。
- 不惑:不被外界事物所迷惑,能明辨是非。
- 天命:指上天的旨意,也指事物发展的规律。
- 耳顺:指能听得进各种不同的意见,并能辨别是非真伪。
- 从心所欲:心里想怎么做就怎么做。
- 逾:yú,超越、超过。
- 矩:jǔ,木工用来取直的工具,引申为规矩、法度。
【白话译文】 孔子说:“我十五岁时立志于学习,三十岁时能独立处世,四十岁时能不被迷惑,五十岁时能懂得天命,六十岁时能听得进各种意见,七十岁时能随心所欲地做事,又不超出规矩。”
【主旨】 本章是孔子对自己一生不同阶段修养境界的描述,展现了一个循序渐进、不断完善的人生成长过程,强调了学习和修养是一个持续一生的课题。
第四章:温故而知新
【原文】 子曰:“温故而知新,可以为师矣。”
【注释】
- 温:温习。
- 故:旧的知识、学过的东西。
- 新:新的理解、新的发现。
- 可以为师矣:“可以”是“可以凭借(这点)成为……”。“为师”是“做老师”。“矣”是语气助词,表肯定。
【白话译文】 孔子说:“温习学过的知识,能有新的体会和发现,就可以凭借这一点做老师了。”
【主旨】 本章阐述了温故知新的学习方法,它强调学习不应是简单的重复,而应在复习旧知识的基础上,获得新的领悟和收获,这是一种创造性的学习。
第五章:学而不思则罔
【原文】 子曰:“学而不思则罔,思而不学则殆。”
【注释】
- 而:连词,表转折,可译为“却”。
- 罔:wǎng,迷惑,感到没有收获。
- 殆:dài,有害,精神疲倦而无所得。
【白话译文】 孔子说:“只学习却不思考,就会感到迷惑而无所得;只空想却不学习,就会精神疲倦而没有收获。”
【主旨】 本章论述了学与思的辩证关系,孔子强调,学习和思考必须紧密结合,二者不可偏废,只学不思,知识是死的;只思不学,是空想,容易走入歧途。
第六章:贤哉回也
【原文】 子曰:“贤哉,回也!一箪食,一瓢饮,在陋巷,人不堪其忧,回也不改其乐,贤哉,回也!”
【注释】
- 贤:贤德,有才能。
- 回:颜回,字子渊,孔子的得意弟子,以品德好、安贫乐道著称。
- 哉:语气助词,表示感叹。
- 箪:dān,古代盛饭用的圆形竹器。
- 食:sì,饭,食物。
- 饮:yǐn,喝的东西,这里指水。
- 陋巷:简陋的巷子。
- 堪:kān,忍受。
- 其:指代颜回的清贫生活。
- 乐:乐趣,指安贫乐道的精神快乐。
【白话译文】 孔子说:“颜回是多么贤德啊!一筐饭,一瓢水,住在简陋的小巷子里,别人都忍受不了这种清苦,颜回却不改变他求道的乐趣,颜回是多么贤德啊!”
【主旨】 本章赞扬了颜回安贫乐道的高尚品德,它告诉我们,一个人的快乐不应取决于物质条件,而应源于内心的精神追求和道德修养。
第七章:知之者不如好之者
【原文】 子曰:“知之者不如好之者,好之者不如乐之者。”
【注释】
- 之:代词,它,这里指学问或某种事业。
- 知之者:了解它的人(指知道应该学)。
- 好之者:喜爱它的人(指有学习的兴趣)。
- 乐之者:以它为乐的人(指把学习当作乐趣)。
【白话译文】 孔子说:“知道它的人不如喜爱它的人,喜爱它的人不如以它为乐的人。”
【主旨】 本章阐述了学习态度的三个层次:知、好、乐,孔子强调,兴趣是最好的老师,只有将对知识的喜爱内化为一种乐趣,才能取得最高的成就。
第八章:饭疏食饮水
【原文】 子曰:“饭疏食,饮水,曲肱而枕之,乐亦在其中矣,不义而富且贵,于我如浮云。”
【注释】
- 饭:fàn,这里是“吃”的意思。
- 疏食:粗粮。
- 饮水:喝白水。
- 曲肱:gōng,弯曲胳膊。
- 枕之:枕着它(胳膊)。
- 乐亦在其中矣:乐趣也就在这里面了。
- 义:道义,正当的手段。
- 于我如浮云:对我来说就像天上的浮云一样(比喻不值得一提,不值得追求)。
【白话译文】 孔子说:“吃粗粮,喝白水,弯着胳膊当枕头,乐趣也就在这里面了,用不正当的手段得来的富贵,对我来说就像天上的浮云一样。”
【主旨】 本章再次强调了孔子安于贫困、追求道义的人生观,他认为,精神的富足远比物质的享受重要,不合道义的富贵是毫无价值的。
第九章:三人行必有我师焉
【原文】 子曰:“三人行,必有我师焉,择其善者而从之,其不善者而改之。”
【注释】
- 行:xíng,走路,引申为一起相处。
- 三:虚指,表示几个人。
- 师:老师,这里指值得学习的地方。
- 焉:于此,在其中。
- 其:他们,指同行的人。
- 善者:好的方面,优点。
- 从:跟从,学习。
- 不善者:不好的方面,缺点。
- 改:改正(自己的缺点)。
【白话译文】 孔子说:“几个人一起走路,其中一定有值得我学习的人,我选择他的优点向他学习,看到他的缺点就反省自己并加以改正。”
【主旨】 本章提出了虚心向他人学习的观点,孔子认为,无论他人是优点还是缺点,都可以成为我们学习的对象,体现了“见贤思齐焉,见不贤而内自省也”的智慧。
第十章:子在川上曰
【原文】 子在川上曰:“逝者如斯夫,不舍昼夜。”
【注释】
- 川:河流。
- 逝者:流逝的时光。
- 斯:这,指代河水。
- 夫:fú,语气助词,表感叹。
- 舍:舍弃,停止。
【白话译文】 孔子站在河边感叹道:“流逝的时光就像这河水一样啊,日夜不停地流去。”
【主旨】 本章借奔流不息的河水,感叹时光的宝贵和流逝的迅速,它提醒人们要珍惜时间,努力学习,不可虚度光阴。
第十一章:三军可夺帅也
【原文】 子曰:“三军可夺帅也,匹夫不可夺志也。”
【注释】
- 三军:古代大国军队的编制,指整个军队。
- 夺:改变,强行夺取。
- 帅:将帅,军队的最高统帅。
- 匹夫:平民百姓,指普通人。
- 志:志向,意志。
【白话译文】 孔子说:“一支军队,可以夺去它的主帅;但一个普通人,却不可以强迫他改变自己的志向。”
【主旨】 本章强调了坚定意志的重要性,孔子认为,一个人的精神力量(意志)是极其强大的,任何外在的力量都无法强迫他放弃内心的信念和追求。
第十二章:博学而笃志
【原文】 子夏曰:“博学而笃志,切问而近思,仁在其中矣。”
【注释】
- 子夏:姓卜,名商,孔子的弟子。
- 博学:广泛地学习。
- 笃志:坚定自己的志向。“笃”是坚定、忠实。
- 切问:恳切地提问。“切”是恳切、切实。
- 近思:思考当前、切近的问题。
- 仁:儒家的核心思想,指仁德、仁爱。
【白话译文】 子夏说:“广泛地学习,并且坚定自己的志向,恳切地向人提问,多思考当前的事情,仁德就在这里面了。”
【主旨】 本章指出了实现“仁德”的具体途径,子夏认为,博学、笃志、切问、近思这四个方面是修养仁德的重要方法,强调了理论与实践相结合的重要性。