八年级历史期中试卷重点难点是什么?
校园之窗 2026年1月24日 06:02:27 99ANYc3cd6
这份试卷严格依据中国大多数地区八年级(初二)上学期的历史教学进度,内容主要围绕中国近代史的开端与探索(通常从鸦片战争到新文化运动),旨在考察学生对基础知识的掌握、材料分析能力和历史思辨能力。
八年级历史上学期期中考试卷
考试时间: 60分钟 满分: 100分 班级:__ 姓名:__ 分数:__

选择题(每题2分,共40分,请将正确答案的序号填入括号内)
-
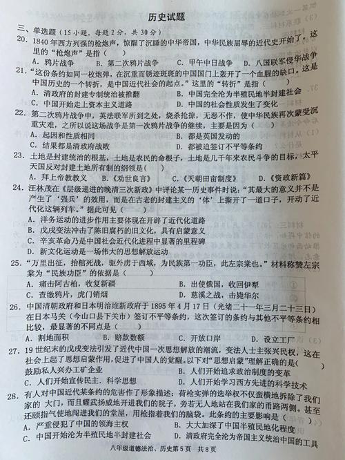
鸦片战争是中国近代史的开端,其主要依据是( ) A. 中国社会性质开始发生变化 B. 中国开始沦为半殖民地半封建社会 C. 中国开始卷入资本主义世界市场 D. 中国的民族资本主义开始产生
-
“此日漫挥天下泪,有公足壮海军威。”这副挽联哀悼的是甲午中日战争中牺牲的爱国将领( ) A. 邓世昌 B. 左宝贵 C. 丁汝昌 D. 关天培
-
1900年,义和团运动发展到京津地区,抗击的“洋人”是指( ) A. 英法联军 B. 八国联军 C. 侵华日军 D. 侵华美军
-
洋务运动是中国近代化的开端,洋务派创办的近代军事工业是( ) A. 轮船招商局 B. 汉阳铁厂 C. 福州船政局 D. 江南制造总局
(图片来源网络,侵删) -
中国历史上第一个全国性的、统一的资产阶级革命政党是( ) A. 兴中会 B. 中国同盟会 C. 国民党 D. 中华革命党
-
“驱除鞑虏,恢复中华,创立民国,平均地权”是中国同盟会的政治纲领。“创立民国”的核心思想是( ) A. 民族主义 B. 民权主义 C. 民生主义 D. 民主主义
-
辛亥革命是中国近代史上一次伟大的资产阶级民主革命,其最大的历史功绩是( ) A. 推翻了清王朝的统治 B. 结束了中国两千多年的封建帝制 C. 使民主共和的观念深入人心 D. 促进了中国民族资本主义的发展
-
新文化运动高举“民主”与“科学”两面大旗,民主”是指( ) A. 资产阶级民主政治 B. 社会主义民主政治 C. 无产阶级专政 D. 皇权至上
(图片来源网络,侵删) -
五四运动是中国新民主主义革命的开端,其最主要的依据是( ) A. 斗争目标是反帝反封建 B. 具有彻底的反帝反封建的性质 C. 无产阶级开始登上政治舞台,并发挥了主力军作用 D. 发生在俄国十月革命之后
-
中国共产党诞生的标志是( ) A. 新文化运动的兴起 B. 五四运动的爆发 C. 中共一大的召开 D. 国共第一次合作的实现
-
第一次国共合作正式形成的标志是( ) A. 中共三大召开 B. 国民党一大召开 C. 黄埔军校的建立 D. 北伐战争开始
-
北伐战争的主要目的是( ) A. 推翻北洋军阀的统治,统一全国 B. 消灭帝国主义在华势力 C. 建立国共合作的统一战线 D. 推翻清王朝的统治
-
打响了武装反抗国民党反动派第一枪的历史事件是( ) A. 南昌起义 B. 秋收起义 C. 广州起义 D. 井冈山会师
-
毛泽东创建的第一个农村革命根据地是( ) A. 中央革命根据地 B. 井冈山革命根据地 C. 鄂豫皖革命根据地 D. 左右江革命根据地
-
红军长征途中,标志着中国共产党历史上一个生死攸关的转折点的会议是( ) A. 遵义会议 B. 中共一大 C. 八七会议 D. 瓦窑堡会议
-
下列哪一事件标志着日本开始了局部侵华战争,中国开始了局部抗战?( ) A. 九一八事变 B. 七七事变(卢沟桥事变) C. 八一三事变 D. 南京大屠杀
-
第二次国共合作正式形成的标志是( ) A. 国民党公布中共中央提交的国共合作宣言 B. 西安事变的和平解决 C. 红军改编为八路军、新四军 D. 国民党召开五届五中全会
-
在抗日战争中,中国军队主动出击日军的一次最大规模的战役是( ) A. 台儿庄战役 B. 平型关大捷 C. 百团大战 D. 淞沪会战
-
标志着中国近代史结束的历史事件是( ) A. 辛亥革命 B. 新文化运动 C. 抗日战争的胜利 D. 中华人民共和国的成立
-
被誉为“中国近代睁眼看世界的第一人”的是( ) A. 林则徐 B. 魏源 C. 严复 D. 梁启超
材料分析题(共30分)
阅读下列材料,回答问题。(14分)
“师夷长技以制夷。” ——魏源《海国图志》
“变者,天下之公理也。” ——梁启超
“驱除鞑虏,恢复中华,创立民国,平均地权。” ——中国同盟会纲领
“德先生”和“赛先生”……我们现在认定,只有这两位先生,可以救治中国政治上、道德上、学术上、思想上一切的黑暗。 ——陈独秀
请回答: (1)材料一反映了哪一派别的主张?这一派别在19世纪60年代掀起了一场什么运动?(4分) (2)材料二的主张推动了哪一历史事件的爆发?这一事件有何历史意义?(4分) (3)材料三的主张最终在哪一历史事件中得以实践?该事件最重要的成果是什么?(4分) (4)材料四中的“德先生”和“赛先生”分别指什么?由此掀起了什么运动?(2分)
阅读下列材料,回答问题。(16分)
“外争主权,内除国贼”“废除二十一条”“誓死力争,还我青岛” ——五四运动口号
中国的土地可以征服而不可以断送!中国的人民可以杀戮而不可以低头! ——五四运动传单
五四运动……促进了马克思主义在中国的传播,为中国共产党成立做了思想上干部上的准备。 ——人教版八年级上册历史教材
请回答: (1)根据材料一和材料二,概括五四运动的性质和斗争目标。(6分) (2)结合所学知识,指出五四运动的导火索是什么?(4分) (3)根据材料三,说明五四运动在中国近代史上的重要地位。(4分) (4)五四运动体现了怎样的时代精神?(2分)
简答题(共30分)
简述洋务运动的主要内容,并评价其历史作用。(14分)
简述红军长征的起止时间、主要过程和历史意义。(16分)
参考答案及评分标准
选择题(每题2分,共40分)
- B 2. A 3. B 4. D 5. B 6. B 7. B 8. A 9. C 10. C
- B 12. A 13. A 14. B 15. A 16. A 17. A 18. C 19. C 20. A
材料分析题(共30分)
(14分) (1)派别:地主阶级洋务派(或洋务派)。(2分) 运动:洋务运动。(2分) (2)事件:戊戌变法(或百日维新)。(2分) 意义:是一场救亡图存的爱国运动,也是一次资产阶级性质的改良运动,在思想文化方面产生了广泛而持久的影响。(2分,答出任意两点即可) (3)事件:辛亥革命。(2分) 成果:推翻了清王朝的反动统治,结束了中国两千多年的封建帝制,使民主共和的观念深入人心。(2分,答出任意两点即可) (4)“德先生”指民主,“赛先生”指科学。(2分) 运动:新文化运动。(2分)
(16分) (1)性质:一场彻底地反帝反封建的爱国运动(或爱国、民主、科学、进步的运动)。(3分) 斗争目标:对外争取国家主权(反对帝国主义),对内铲除国贼(反对封建军阀)。(3分) (2)导火索:巴黎和会上中国外交的失败(或中国外交在巴黎和会上遭受的屈辱)。(4分) (3)地位:是中国新民主主义革命的开端。(4分) (4)时代精神:爱国主义精神、民主与科学精神、勇于探索和敢于斗争的精神等。(2分,言之有理即可)
简答题(共30分)
(14分) (1)前期以“自强”为口号,创办了一批近代军事工业,如安庆内军械所、江南制造总局、福州船政局等。(3分) (2)后期以“求富”为口号,创办了一批近代民用工业,如轮船招商局、汉阳铁厂、湖北织布局等。(3分) (3)筹建了南洋、北洋、福建三支海军。(2分) (4)兴办新式学堂,派遣留学生,培养人才。(2分)
历史作用: (1)积极作用:洋务运动是中国历史上第一次近代化运动,它引进了西方先进的科学技术,使中国出现了第一批近代企业;在客观上促进了中国民族资本主义的产生,对西方列强的经济侵略也起到了一定的抵制作用,是中国近代化的开端。(4分,答出“近代化开端”和“促进民族资本主义产生”即可得满分) (2)局限性:洋务运动根本目的是维护和巩固清政府的统治,它只学习西方技术,没有触动封建制度的根基,没有使中国富强起来。(2分)
(16分) 起止时间:1934年10月—1936年10月。(2分)
主要过程: (1)中央红军(红一方面军)于1934年10月从中央革命根据地出发开始长征。(2分) (2)突破湘江封锁线后,召开遵义会议,确立了以毛泽东为核心的党中央的正确领导。(2分) (3)四渡赤水,打乱了敌人的追剿计划。(2分) (4)巧渡金沙江,跳出了敌人的包围圈。(2分) (5)强渡大渡河,飞夺泸定桥,爬雪山,过草地。(2分) (6)1935年10月,中央红军到达吴起镇,与陕北红军会师。(2分) (7)1936年10月,红二、红四方面军到达甘肃会宁,与红一方面军会师,长征胜利结束。(2分)
历史意义: (1)红军长征的胜利,粉碎了国民党反动派消灭红军的企图,保存了党和红军的基干力量,使中国革命转危为安。(2分) (2)播下了革命的种子,铸就了伟大的长征精神,成为激励党和人民继续前进的巨大动力。(2分)