人教版历史八年级下册知识点
校园之窗 2025年12月5日 18:59:43 99ANYc3cd6
人教版历史八年级下册知识点总结
核心主题: 中国共产党领导中国人民探索社会主义道路的艰辛历程和取得的伟大成就,全书围绕“什么是中国社会主义、怎样建设社会主义”这一核心问题展开。
第一单元:中华人民共和国的成立和巩固
第1课:中华人民共和国成立
-
中国人民政治协商会议第一届全体会议 (1949年9月)
(图片来源网络,侵删)- 性质: 代行全国人民代表大会职权,为新中国的成立做了充分准备。
- 通过《中国人民政治协商会议共同纲领》: 被誉为临时宪法,规定了新中国的国家性质(人民民主专政)和基本政策。
- 选举中央人民政府委员会: 毛泽东为主席。
- 决定新中国的名称为“中华人民共和国”,定都北京,采用五星红旗为国旗,以《义勇军进行曲》为代国歌。
- 建立人民英雄纪念碑。
-
开国大典 (1949年10月1日)
- 标志: 中华人民共和国成立,标志着新民主主义革命取得了基本胜利。
- 历史意义:
- 国内意义: 中国结束了一百多年来被侵略被奴役的屈辱历史,真正成为独立自主的国家,中国人民从此站起来了,成为国家的主人。
- 国际意义: 壮大了世界和平、民主和社会主义的力量,鼓舞了世界被压迫民族和人民争取解放的斗争。
-
西藏和平解放 (1951年)
- 标志: 西部大陆获得解放,实现了全国大陆的基本统一。
- 意义: 为西藏的民主改革和繁荣发展奠定了基础。
第2课:抗美援朝 保家卫国
-
背景:
- 美国派兵侵略朝鲜,轰炸中国东北边境,派遣第七舰队侵入台湾海峡,严重威胁中国安全。
- 朝鲜请求中国政府出兵援助。
-
目的: 抗美援朝,保家卫国。
(图片来源网络,侵删) -
过程与英雄人物:
- 总司令: 彭德怀。
- 英雄事迹: 黄继光(用胸膛堵住枪眼)、邱少云(严守潜伏纪律,被火烧身)。
- 结果: 1953年7月,美国被迫在《朝鲜停战协定》上签字,中朝人民取得胜利。
-
历史意义:
- 国内: 保卫了新生的人民共和国,为中国的经济建设赢得了相对稳定的和平环境。
- 国际: 大大提高了中国的国际地位,打出了国威和军威,为世界和平作出了贡献。
第二单元:社会主义建设的探索
第3课:土地改革
-
背景: 封建土地制度严重阻碍农村经济发展,新解放区尚未进行土地改革。
-
法律依据: 1950年,中央人民政府颁布《中华人民共和国土地改革法》。
(图片来源网络,侵删) -
废除地主阶级封建剥削的土地所有制,实行农民的土地所有制。
-
结果: 到1952年底,除部分少数民族地区外,全国大陆基本完成了土地改革。
-
历史意义:
- 政治上: 彻底摧毁了我国存在两千多年的封建土地制度。
- 经济上: 大大解放了农村生产力**,为国家的工业化建设准备了条件。
- 农民生活上: 使广大农民在政治上、经济上翻了身,成为土地的主人。
第4课:工业化的起步和人民代表大会制度的确立
-
第一个五年计划 (1953-1957年)
- 背景: 工业基础,特别是重工业基础非常薄弱。
- 任务: 集中主要力量发展重工业,建立国家工业化的初步基础;有步骤地对农业、手工业和资本主义工商业进行社会主义改造。
- 成就: 以鞍山钢铁公司为中心的东北工业基地形成;长春第一汽车制造厂(解放牌汽车)、沈阳飞机制造厂、鞍山无缝钢管厂等建成。武汉长江大桥建成通车。
- 意义: 我国开始改变工业落后的面貌,向社会主义工业化迈进。
-
人民代表大会制度的确立
- 宪法颁布: 1954年,第一届全国人民代表大会在北京召开,制定了《中华人民共和国宪法》。
- 宪法性质: 我国第一部社会主义类型的宪法,真正反映了人民利益。
- 制度确立: 宪法规定,我国坚持人民民主专政,坚持社会主义道路,规定人民代表大会制度为我国的根本政治制度。
第5课:三大改造
- 对象: 农业、手工业和资本主义工商业。
- 方式:
- 农业: 农业生产合作社(走集体化道路)。
- 手工业: 手工业生产合作社。
- 资本主义工商业: 公私合营(国家对资本家占有的生产资料实行赎买政策)。
- 完成: 1956年底,三大改造基本完成。
- 历史意义:
- 性质: 实现了把生产资料私有制转变为社会主义公有制的任务。
- 标志: 标志着社会主义基本制度在我国建立起来,我国进入社会主义初级阶段。
第6课:探索建设社会主义的道路
-
中共八大 (1956年)
- 正确分析了国内的主要矛盾(人民对于建立先进的工业国的要求同落后的农业国的现实之间的矛盾,人民对于经济文化迅速发展的需要同当前经济文化不能满足人民需要的状况之间的矛盾)。
- 任务: 集中力量发展社会生产力,实现国家工业化,逐步满足人民日益增长的物质和文化需要。
- 意义: 是探索建设社会主义道路的良好开端。
-
探索中的失误:
- “大跃进”运动: 违背客观经济规律,片面追求工农业生产和建设的高速度,不断提出高指标。
- 人民公社化运动: 超越了生产力发展水平,挫伤了农民的生产积极性。
- 后果: 1959-1961年,我国国民经济发生严重困难。
-
调整与成就:
- 调整: 1961年,开始实行“调整、巩固、充实、提高”的八字方针。
- 成就: 1964年,我国第一颗原子弹爆炸成功;1967年,第一颗氢弹爆炸成功;1970年,第一颗人造地球卫星“东方红一号”发射成功。
第7课:“文化大革命”的十年 (1966-1976年)
- 原因: 毛泽东对国内阶级斗争形势作出了错误判断。
- 导火索: 《评新编历史剧〈海瑞罢官〉》的文章发表。
- 两个反革命集团: 林彪反革命集团和江青反革命集团。
- 严重危害:
- 民主法制被践踏:国家主席刘少奇被诬陷为“叛徒、内奸、工贼”,含冤去世。
- 国民经济严重损失:社会和生产秩序遭到严重破坏。
- 文化教育摧残严重。
- 结束: 1976年10月,粉碎江青反革命集团,“文化大革命”结束。
- 教训: 必须加强民主与法制建设,坚持实事求是,一切从实际出发。
第三单元:中国特色社会主义道路
第8课:伟大的历史转折
- 十一届三中全会 (1978年底)
- 背景: “两个凡是”的方针(凡是毛主席作出的决策,我们都坚决维护;凡是毛主席的指示,我们都始终不渝地遵循)导致思想僵化。
- 思想基础: 真理标准问题大讨论,解放了人们的思想。
- 思想上: 否定了“两个凡是”的方针,重新确立了解放思想、实事求是的思想路线。
- 政治上: 作出把党和国家工作中心转移到经济建设上来、实行改革开放的历史性决策。
- 组织上: 形成了以邓小平为核心的党中央领导集体。
- 历史意义: 是党的历史上具有深远意义的伟大转折,开启了我国改革开放和社会主义现代化建设的新时期。
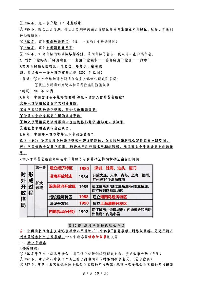
第9课:改革开放
-
对内改革
- 农村改革:
- 起点: 1978年,安徽凤阳小岗村家庭联产承包责任制(“包产到户”)。
- 作用: 极大地调动了农民的生产积极性,促进了农业发展。
- 城市改革:
- 时间: 1985年起。
- 中心环节: 增强企业活力。
- 把原来单一的公有制经济发展为以公有制经济为主体、多种所有制经济共同发展;实行政企分开,扩大企业自主权。
- 农村改革:
-
对外开放
- 格局: 经济特区 → 沿海开放城市 → 沿海经济开放区 → 内地。
- “窗口”和“试验田”: 深圳等经济特区成为对外开放的“窗口”,为全国改革开放提供了宝贵经验。
- 2001年: 中国加入世界贸易组织(WTO),标志着对外开放进入新阶段。
第10课:建设有中国特色的社会主义
-
邓小平理论的形成与发展:
- 十二大 (1982年): 提出建设有中国特色的社会主义。
- 十三大 (1987年): 阐述了社会主义初级阶段理论,提出了党在社会主义初级阶段的基本路线(“一个中心,两个基本点”:以经济建设为中心,坚持四项基本原则,坚持改革开放)。
- 南方谈话 (1992年): 解放了思想,深化了改革开放,被称为改革开放和现代化建设的“第二次宣言”。
- 十四大 (1992年): 提出建立社会主义市场经济体制。
- 十五大 (1997年): 将邓小平理论写入党章,确立为党的指导思想。
-
“三个代表”重要思想 (2000年):
- 中国共产党要始终代表中国先进生产力的发展要求,代表中国先进文化的前进方向,代表中国最广大人民的根本利益。
- 确立: 写入十六大(2002年)党章。
-
科学发展观 (2003年):
- 核心: 以人为本。
- 基本要求: 全面、协调、可持续发展。
- 确立: 写入十八大(2012年)党章。
第四单元:民族团结与祖国统一
第11课:民族团结
-
民族区域自治制度
- 确立: 《共同纲领》和宪法规定。
- 含义: 在国家统一领导下,各少数民族聚居的地方实行区域自治,设立自治机关,行使自治权。
- 意义: 是我国的一项基本政治制度,是尊重历史、合乎国情、顺应民心的必然选择,对维护民族团结、促进地区发展、巩固国家统一具有重大意义。
-
各民族共同发展
- 政策: 国家在人力、物力、财力等方面大力支持少数民族地区的发展。
- 成就: 西部大开发、青藏铁路的修建、对口支援等,促进了民族地区经济文化的发展。
第12课:香港和澳门的回归
-
“一国两制”构想
- 提出者: 邓小平。
- 含义: 在一个中国的前提下,国家的主体坚持社会主义制度,香港、澳门、台湾保持原有的资本主义制度长期不变。
- 意义: 是一个伟大的创举,为解决历史遗留问题提供了新思路。
-
香港回归 (1997年7月1日)
- 依据: 中英两国政府签署《中英联合声明》。
- 意义: 标志着中国人民洗雪了百年国耻,在完成祖国统一大业的道路上迈出了重要一步。
-
澳门回归 (1999年12月20日)
- 依据: 中葡两国政府签署《中葡联合声明》。
第13课:海峡两岸的交往
- 基本方针: 和平统一、一国两制。
- 重要事件:
- 1979年: 停止炮击金门等岛屿,倡议两岸“三通”(通邮、通航、通商)。
- 1987年: 台湾当局调整“三不”政策,海峡两岸同胞近38年的隔绝状态被打破。
- 1992年: 海峡两岸达成“九二共识”(一个中国原则)。
- 1993年: “汪辜会谈”(两岸关系发展进程中的一次重要里程碑)。
- 2005年: 通过《反分裂国家法》。
- 2025年: 两岸领导人习近平、马英九在新加坡会面,实现1949年以来两岸领导人的首次会晤。
- 阻碍因素: “台独”分裂势力和外部干涉势力。
- 前景: 和统一是历史发展的必然趋势。
第五单元:国防建设与外交成就
第14课:钢铁长城
- 海军: 建立了东海、南海、北海舰队,1971年,我国自行研制建造的核潜艇成功下水,近年来,辽宁舰、山东舰等航母入列。
- 空军: 从最初引进仿制到自主研发,拥有了歼-20等先进战机。
- 火箭军: 前身是“第二炮兵”,是大国地位的战略支撑,是国家安全的重要基石。
- 人民军队建设目标: 建设一支听党指挥、能打胜仗、作风优良的人民军队。
第15课:独立自主的和平外交
- 新中国成立初期的外交政策: 奉行独立自主的和平外交政策。
- 外交成就:
- 建交高潮: 建国第一年,就与苏联等17个国家正式建立外交关系。
- 和平共处五项原则 (1953年):
- 互相尊重主权和领土完整、互不侵犯、互不干涉内政、平等互利、和平共处。
- 意义: 成为处理国与国之间关系的基本准则,在国际上产生深远影响。
- 万隆会议 (1955年):
- 主题: 讨论保卫和平、争取民族独立和发展民族经济问题。
- 贡献: 周恩来提出“求同存异”的方针,促进了会议的圆满成功,加强了中国与亚非各国的团结与合作。
第16课:外交事业的发展
-
中美关系正常化
- 关键事件: 1972年,美国总统尼克松访华,双方签署《中美联合公报》(上海公报),美国承认只有一个中国,台湾是中国的一部分。
- 正式建交: 1979年,中美正式建立外交关系。
-
中国恢复在联合国的合法席位 (1971年)
- 会议: 第26届联合国大会。
- 意义: 这是中国外交的重大胜利,大大提高了中国的国际地位。
-
中日建交 (1972年)
- 背景: 受中美关系改善的推动。
- 意义: 打开了中日两国关系的新篇章。
-
全方位外交
- 特点: 中国形成了全方位、多层次、立体化的外交布局。
- 成就:
- 积极参与全球治理,举办APEC会议、G20峰会等。
- 提出“一带一路”倡议,促进国际合作。
- 积极构建人类命运共同体,日益走近世界舞台中央。
第六单元:科技文化与社会生活
第17课:科学技术的成就
- 国防科技:
- 两弹一星: 原子弹、氢弹、人造地球卫星(“东方红一号”)。
- 载人航天: 2003年,杨利伟乘坐“神舟五号”飞船成功升空,中国成为世界上第三个独立掌握载人航天技术的国家。
- 深海探测: “蛟龙号”载人潜水器、“奋斗者号”全海深载人潜水器。
- 农业科技:
- 袁隆平: 培育出籼型杂交水稻,被誉为“杂交水稻之父”。
- 信息技术:
- 王选: 研制出汉字激光照排系统,被誉为“当代毕昇”。
第18课:社会生活的变迁
- 衣食住行的变化:
- 衣: 从色彩单调、款式单一到丰富多彩、时尚个性。
- 食: 从粮食不足到讲究营养均衡、绿色健康。
- 住: 从设施简陋的平房到宽敞舒适的楼房。
- 行: 从自行车王国到高铁、飞机、私家车成为重要交通工具。
- 就业制度与社会保障:
- 就业: 从“铁饭碗”(统包统配)到市场导向的就业机制。
- 保障: 养老保险、医疗保险等社会保障体系逐步建立和完善。
复习建议
- 构建时间轴: 将重大事件按照时间顺序排列,理清历史发展的脉络。
- 对比记忆: 将不同时期的政策(如土地改革、家庭联产承包责任制)、不同时期的外交成就进行对比,理解其继承与发展关系。
- 理解核心概念: 如“社会主义初级阶段”、“一国两制”、“改革开放”等,要深刻理解其内涵和意义。
- 关注人物与事件的关系: 如邓小平与改革开放、周恩来与外交等,理解历史人物在关键时刻的作用。
- 联系现实: 思考历史事件对今天中国的发展有何启示,如“真理标准问题大讨论”对今天解放思想的意义。
希望这份总结能对你的学习有所帮助!祝你取得好成绩!