七年级人教版历史下册有哪些重点内容?
校园之窗 2026年1月21日 15:20:23 99ANYc3cd6
这本教材主要讲述的是中国隋唐时期至清朝中前期的历史,时间跨度大约从公元581年到1840年鸦片战争前,这一时期是中国古代历史的又一个高峰,充满了辉煌的成就、深刻的变革和复杂的民族关系。
以下是教材的主要内容和知识框架,分为七个单元进行讲解:

(图片来源网络,侵删)
第一单元 隋唐时期:繁荣与开放的时代
这一单元是全书的重点,讲述了隋朝的短暂统一与唐朝的盛世景象,体现了“繁荣与开放”的时代特征。
-
第1课 隋朝的统一与灭亡
- 核心知识点:
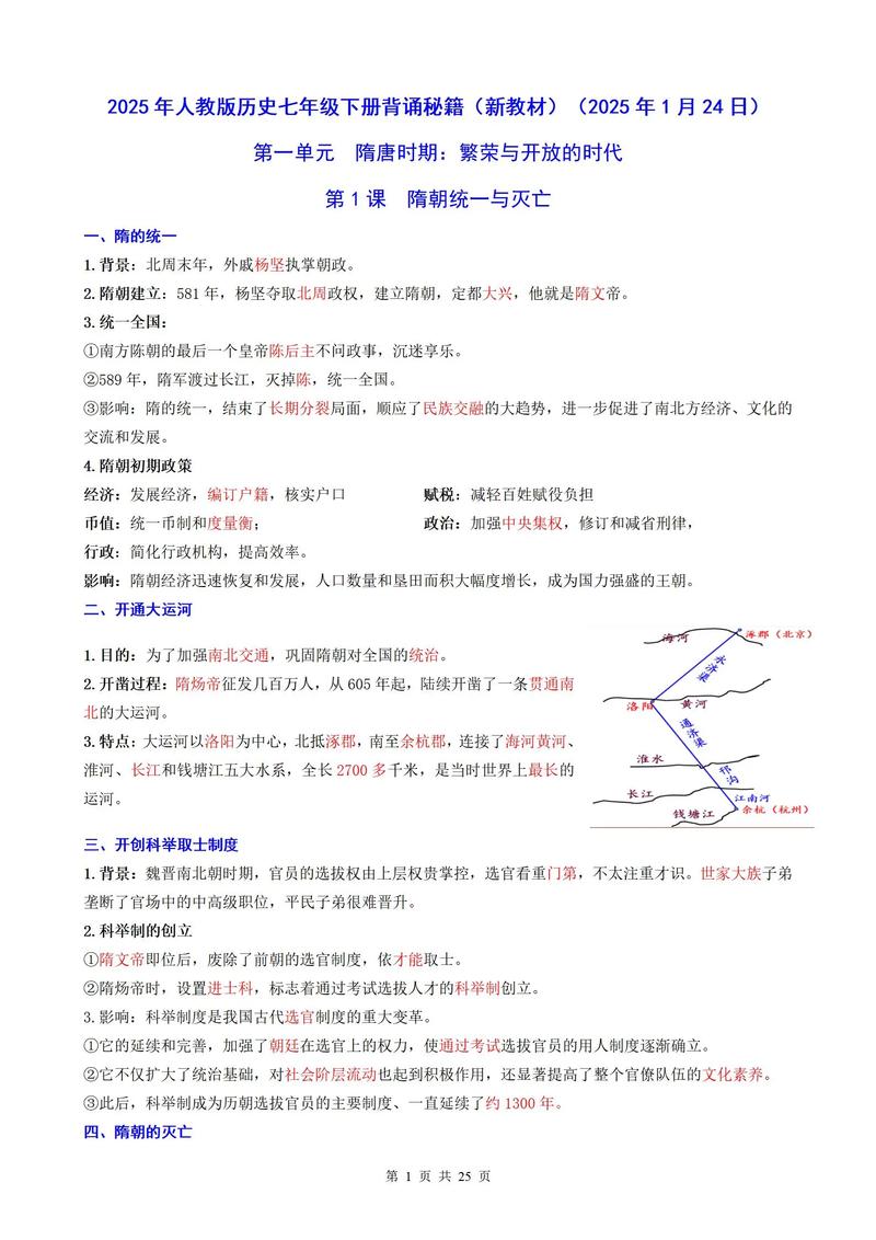
- 隋的建立与统一: 581年,杨坚(隋文帝)建立隋朝,结束了长期分裂的局面,589年,隋灭陈,统一全国。
- 大运河: 隋炀帝时期开凿,以洛阳为中心,北达涿郡(今北京),南至余杭(今杭州),它的开通,大大促进了我国南北地区政治、经济、文化的交流。
- 隋的灭亡: 隋炀帝的暴政(如滥用民力、三征高句丽等)导致大规模起义,618年,隋朝灭亡。
- 核心知识点:
-
第2课 从“贞观之治”到“开元盛世”
- 核心知识点:
- 唐朝的建立: 618年,李渊(唐高祖)建立唐朝,定都长安。
- 唐太宗与“贞观之治”:
- 政治: 善于纳谏(魏征),虚心听取意见;完善三省六部制。
- 经济: 减轻农民赋税徭役,鼓励发展农业生产。
- 民族关系: 实行开明的民族政策,被北方和西北各族首领尊称为“天可汗”。
- 武则天: 中国历史上唯一的女皇帝,她继承和发展了唐太宗的治国政策,为后来的“开元盛世”奠定了基础。
- 唐玄宗与“开元盛世”: 唐朝前期,在唐玄宗统治的前期,政治稳定,经济繁荣,国力强盛,唐朝进入全盛时期,史称“开元盛世”。
- 核心知识点:
-
第3课 盛唐气象
(图片来源网络,侵删)- 核心知识点:
- 经济的繁荣:
- 农业: 出现了新的农业工具(曲辕犁、筒车)。
- 手工业: 丝织业、陶瓷业(越窑青瓷、邢窑白瓷、唐三彩)非常发达。
- 商业: 大都市长安、洛阳、扬州、成都繁华,长安是当时国际性的大都会。
- 民族交往与交融:
- 唐蕃关系: 文成公主、金城公主入藏,促进了汉藏两族的友好关系,唐蕃会盟碑是汉藏友好交往的见证。
- 开放的政策: 唐朝实行开明的民族政策,各民族之间交融加深。
- 开放的社会风气: 社会风气兼容并包,妇女可以骑马、打猎,尚武之风盛行。
- 多彩的文学艺术:
- 诗歌: 黄金时代,代表人物有“诗仙”李白(浪漫主义)、“诗圣”杜甫(现实主义,他的诗被称为“诗史”)。
- 书法: 颜真卿(雄浑敦厚)、柳公权(骨力遒劲),后人称“颜筋柳骨”。
- 绘画: 阎立本(《步辇图》)、吴道子(“画圣”,《送子天王图》)。
- 经济的繁荣:
- 核心知识点:
-
第4课 唐朝的中外文化交流
- 核心知识点:
- 遣唐使: 日本派到唐朝的使节,他们把唐朝的制度、文化、技术等带回日本,对日本社会产生了深远影响。
- 鉴真东渡: 唐朝高僧鉴真应日本僧人邀请,六次东渡,最终成功,他为中日文化交流作出了卓越贡献。
- 玄奘西行: 唐朝高僧玄奘西行前往天竺(今印度)取经,口述成书《大唐西域记》,是研究中亚、印度半岛等地历史和佛学的重要典籍。
- 启示: 唐朝的对外交流特点是开放、包容、双向的。
- 核心知识点:
第二单元 辽宋夏金元时期:民族关系发展和社会变化
这一时期,多个民族政权并立,民族关系错综复杂,同时社会经济和科技文化也取得了巨大成就。
-
第6课 北宋的政治
- 核心知识点:
- 陈桥兵变: 960年,赵匡胤(宋太祖)发动陈桥兵变,建立宋朝,史称北宋。
- 重文轻国策: 为防止唐末以来武将专权的弊端,宋太祖采取了一系列措施:
- 中央: 解除禁军将领的兵权,分割宰相的权力。
- 地方: 派文臣担任地方长官,设通判监督;将地方财权收归中央。
- 影响: 加强了中央集权,但也导致了官僚机构臃肿、军队战斗力下降的积贫积弱局面。
- 核心知识点:
-
第7课 辽、西夏与北宋的并立
(图片来源网络,侵删)- 核心知识点:
- 民族政权: 北宋与辽(契丹族)、西夏(党项族)长期并立。
- 澶渊之盟: 1005年,北宋与辽签订盟约,内容是:辽撤兵,宋给辽岁币,此后,宋辽之间保持了长久的和平局面。
- 核心知识点:
-
第9课 宋代经济的发展
- 核心知识点:
- 农业: 从越南引进占城稻;苏州、湖州成为重要的粮仓(“苏湖熟,天下足”)。
- 手工业: 丝织业、棉纺织业兴起;江西景德镇成为著名的瓷都;造船业居世界首位。
- 商业: 交子(世界上最早的纸币)出现;都市商业繁荣,出现了夜市和早市;海外贸易发达,广州、泉州是闻名世界的大商港。
- 经济重心南移: 到南宋时,南方的经济发展水平超过了北方,完成了经济重心的南移。
- 核心知识点:
-
第10课 蒙古族的兴起与元朝的建立
- 核心知识点:
- 成吉思汗统一蒙古: 1206年,铁木真统一蒙古各部,被尊称为“成吉思汗”,建立蒙古国。
- 元朝的建立与统一: 1271年,忽必烈(元世祖)定国号为“元”;1279年,元灭南宋,统一全国,这是中国历史上第一次由少数民族完成的大一统。
- 行省制度: 元朝在地方实行行省制度,这是我国省级行政区划的开端。
- 核心知识点:
-
第11课 元朝的统治
- 核心知识点:
- 中央机构: 掌握全国最高政务的机构是中书省。
- 地方管理: 除河北、山西、山东等地由中书省直接管辖(“腹里”)外,其他地区设行中书省,简称“行省”或“省”。
- 对边疆的管辖:
- 台湾: 设立澎湖巡检司,负责管辖澎湖和琉球(今台湾),这是中央政府首次在台湾地区正式建立的行政机构。
- 西藏: 宣政院直接管辖西藏,西藏正式成为中央政府直接管辖下的一个地方行政区域。
- 核心知识点:
-
第12课 宋元时期的都市和文化
- 核心知识点:
- 繁华的都市: 北宋的开封、南宋的临安、元朝的大都都是闻名世界的大都市。
- 市民文化: 随着城市的繁荣,市民文化生活也丰富起来,出现了瓦舍(娱乐兼营商业的场所)和勾栏(固定的演出场所)。
- 文学:
- 宋词: 代表人物有豪放派的苏轼、辛弃疾,婉约派的李清照。
- 元曲: 关汉卿是元曲最杰出的代表,其作品《窦娥冤》鞭挞了黑暗势力。
- 科技:
- 活字印刷术: 北宋毕昇发明,比欧洲早四百多年。
- 指南针: 北宋开始用于航海,后经阿拉伯人传到欧洲,为新航路的开辟提供了条件。
- 火药: 唐朝已有记载,宋元时期广泛应用于军事,13世纪传入阿拉伯和欧洲。
- 核心知识点:
第三单元 明清时期(一):统一多民族国家的巩固与发展
这一单元讲述明朝的建立与巩固,以及清朝前期对边疆的管辖,奠定了今天中国版图的基础。
-
第14课 明朝的统治
- 核心知识点:
- 明朝建立: 1368年,朱元璋(明太祖)在应天(今南京)称帝,建立明朝。
- 加强皇权:
- 政治: 废除丞相制度,权分六部;设立锦衣卫,由皇帝直接指挥。
- 思想文化: 实行八股取士,束缚了知识分子的思想,阻碍了科技文化的发展。
- 迁都北京: 明成祖朱棣迁都北京,并大规模营建北京城。
- 核心知识点:
-
第15课 明朝的对外关系
- 核心知识点:
- 郑和下西洋:
- 目的: 宣扬国威,加强与海外各国的联系。
- 概况: 1405-1433年,郑和七次下西洋,最远到达非洲东海岸和红海沿岸。
- 意义: 是世界航海史上的壮举,比欧洲的远洋航行早半个多世纪,增进了中国与亚非国家和地区的相互了解和友好往来。
- 戚继光抗倭: 明朝中期,倭寇(日本海盗)侵扰中国东南沿海,戚继光率领“戚家军”在台州九战九捷,基本扫平了倭寇。
- 郑和下西洋:
- 核心知识点:
-
第16课 明清的科技与文化
- 核心知识点:
- 科技巨著:
- 李时珍《本草纲目》:是一部具有总结性的药物学巨著,被译成多种文字,成为世界医药学的重要文献。
- 宋应星《天工开物》:总结明代农业和手工业生产技术,被誉为“中国17世纪的工艺百科全书”。
- 徐光启《农政全书》:是一部农业百科全书,介绍了欧洲的水利技术。
- 古典小说的高峰:
- 罗贯中《三国演义》:我国最早的一部长篇历史小说。
- 施耐庵《水浒传》:我国第一部以农民起义为题材的长篇小说。
- 吴承恩《西游记》:一部充满浪漫主义气息的长篇神话小说。
- 曹雪芹《红楼梦》:我国古代小说的巅峰之作,具有高度的思想性和艺术性。
- 科技巨著:
- 核心知识点:
第四单元 明清时期(二):统一多民族国家的巩固与发展与社会危机
这一单元讲述清朝前期的鼎盛、巩固以及中后期的封闭与危机。
-
第17课 明清的专制统治
- 核心知识点:
- 军机处的设立: 雍正帝设立,标志着君主专制达到顶峰。
- 文字狱: 从康熙、雍正到乾隆三朝,大兴文字狱,造成了社会恐怖,摧残了人才,禁锢了思想,严重阻碍了中国社会的发展和进步。
- 核心知识点:
-
第18课 收复台湾与巩固西北边疆
- 核心知识点:
- 郑成功收复台湾: 1662年,郑成功成功从荷兰殖民者手中收复台湾,他是我国历史上的民族英雄。
- 清朝管辖台湾: 1684年,清政府设置台湾府,隶属福建省,这加强了台湾同内地的联系,巩固了祖国的东南海防。
- 平定准噶尔与回部叛乱: 康熙、乾隆时期,平定了蒙古族准噶尔部和回部(维吾尔族)贵族的叛乱,重新统一了新疆地区。
- 设立伊犁将军: 清朝在新疆设立伊犁将军,管辖整个新疆地区。
- 核心知识点:
-
第19课 清朝前期社会经济的发展
- 核心知识点:
- 农业的恢复和发展: 耕地面积扩大,粮食产量大幅提高。
- 手工业和商业的发展: 手工业品种繁多,商业贸易也极为繁荣。
- “闭关锁国”政策:
- 含义: 严格限制对外贸易。
- 原因: 根本原因是自给自足的封建经济;统治者担心西方势力威胁其统治。
- 影响: 对西方殖民者的侵略活动起到一定的自卫作用,但使中国错失了向西方学习先进的科学技术和机会,中国逐渐落伍于世界历史的发展进程。
- 核心知识点:
学习建议
- 构建时间轴: 将重要的事件、人物、朝代更迭按时间顺序排列,形成清晰的历史脉络。
- 理解核心概念: 如“贞观之治”、“开元盛世”、“经济重心南移”、“行省制度”、“闭关锁国”等,要理解其内涵和影响。
- 比较分析: 将不同朝代的政治制度(如三省六部制与军机处)、经济政策、对外关系等进行比较,加深理解。
- 关注人物与事件: 历史是由人物和事件构成的,记住关键人物(如唐太宗、成吉思汗、郑成功、康熙帝)和关键事件(如安史之乱、靖康之变、郑和下西洋、清军入关)是学好历史的基础。
- 联系现实: 思考历史事件对今天中国的影响,如台湾问题、西藏问题、民族关系等,可以更好地理解历史的延续性。
希望这份详细的梳理能帮助你更好地学习和掌握七年级人教版历史下册的知识!