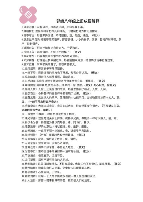
八年级上册的语文词语
校园之窗 2026年1月16日 21:20:11 99ANYc3cd6
为了方便你学习和复习,我将人教版八年级上册语文课本中的重点词语进行了分类整理,并附上字音、词义、例句以及易错点提醒。
第一单元:战争与和平
本单元课文多为新闻、回忆录等,词语风格庄重、严谨,富有表现力。

(图片来源网络,侵删)
| 词语 | 拼音 | 词义 | 例句 | 易错点 |
|---|---|---|---|---|
| 绥靖 | suí jìng | 用让步、妥协等手段求得暂时的和平安定。 | 绥靖政策非但不能带来和平,反而会助长侵略者的野心。 | 注意“绥”的读音是suí,不是ruí或suí。 |
| 阻遏 | zǔ è | 阻止;遏止。 | 洪水来势汹汹,但英勇的解放军战士用血肉之躯阻遏了它前进的脚步。 | “遏”读è,不是jiè或yì。 |
| 锐不可当 | ruì bù kě dāng | 形容来势凶猛,不可阻挡。 | 解放军渡江战役的攻势锐不可当,国民党军队节节败退。 | “当”在这里读dāng,不是dàng。 |
| 寒噤 | hán jìn | 因寒冷或害怕而身体颤动。 | 在漆黑的夜里,听到远处传来奇怪的声响,他不禁打了个寒噤。 | “噤”读jìn,不读qín或jīn。 |
| 张皇失措 | zhāng huáng shī cuò | 惊慌得不知怎么办才好。 | 面对突发状况,他显得有些张皇失措。 | “皇”不能写成“惶”。 |
| 转弯抹角 | zhuān wān mò jiǎo | 比喻说话、做事不直截了当。 | 他说话总是转弯抹角,让人听不明白他的真实意图。 | “抹”在这里读mò,不读mā或mǒ。 |
| 月明风清 | yuè míng fēng qīng | 月光明亮,微风凉爽。 | 在一个月明风清的夜晚,我们漫步在乡间小路上。 | 形容宁静美好的夜晚。 |
| 荡然无存 | dàng rán wú cún | 形容东西完全失去,一点没有留下。 | 战争过后,昔日繁华的城市已荡然无存。 | “荡”不能写成“荡”。 |
| 箱箧 | xiāng qiè | 箱子。 | 侵略者抢走了故宫里无数珍奇的箱箧。 | “箧”读qiè,指小箱子。 |
| 制裁 | zhì cái | 用强力管束并惩处。 | 国际社会对这种行为进行了严厉的制裁。 | 注意“裁”的写法。 |
第二单元:爱与责任
本单元课文多为记叙文和散文,词语多用于描写人物情感、心理和品格。
| 词语 | 拼音 | 词义 | 例句 | 易错点 |
|---|---|---|---|---|
| 狼藉 | láng jí | 乱七八糟;杂乱不堪。 | 房间里被他弄得一片狼藉。 | “藉”读jí,不读jiè或jiē。 |
| 簌簌 | sù sù | 纷纷落下的样子。 | 听到这个噩耗,眼泪簌簌地往下掉。 | 拟声词,形容落泪或落叶声。 |
| 迂腐 | yū fǔ | 言行拘泥于陈旧的、不合时宜的准则。 | 他的想法有些迂腐,不适应现代社会的发展。 | “迂”读yū,不读yú。 |
| 尴尬 | gān gà | 处境困难,不好处理。 | 说错了话,他站在那里显得十分尴尬。 | 常用词,注意字形。 |
| 烦躁 | fán zào | 烦闷急躁。 | 连续的加班让他变得异常烦躁。 | “躁”是足字旁,与“干燥”的“燥”区分。 |
| 颠沛流离 | diān pèi liú lí | 生活困苦,到处流浪。 | 战争年代,无数百姓过着颠沛流离的生活。 | 形容生活极其困苦。 |
| 触目伤怀 | chù mù shāng huái | 看到某种情况而内心悲伤。 | 看到墙上斑驳的旧照片,他触目伤怀。 | “怀”指心怀。 |
| 情郁于中 | qíng yù yú zhōng | 感情积聚在心里不得发泄。 | 长期的压抑让他情郁于中,最终病倒了。 | “郁”指忧郁、积聚。 |
| 琐屑 | suǒ xiè | 细小而繁多(含轻视或厌恶意味)。 | 他从不计较生活中的那些琐屑小事。 | “琐”和“屑”都是常用字。 |
| 交卸 | jiāo xiè | 旧时官吏卸职,向后任交代。 | 父亲把公司的管理权交卸给了他。 | “卸”是卸下、推脱的意思。 |
第三单元:建筑与园林
本单元课文多为说明文,词语多用于介绍事物的特征、功能和结构,语言准确、简明。
| 词语 | 拼音 | 词义 | 例句 | 易错点 |
|---|---|---|---|---|
| 轩榭 | xuān xiè | 指敞亮的亭台楼阁。 | 苏州园林里的轩榭设计精巧,别具一格。 | “榭”读xiè,指建在水上或高台上的房子。 |
| 嶙峋 | lín xún | 形容山石等突兀、重叠。 | 黄山的怪石嶙峋,形态各异。 | 也可形容人消瘦。 |
| 丘壑 | qiū hè | 山谷和山沟,比喻深远的意境。 | 这幅山水画意境深远,颇有丘壑之美。 | “壑”读hè,指山沟或深谷。 |
| 雷同 | léi tóng | 指不该相同而相同。 | 两篇作文的观点雷同,缺乏新意。 | 注意与“相同”的细微差别。 |
| 因地制宜 | yīn dì zhì yí | 根据当地的具体情况,制定或采取适当的措施。 | 城市规划要因地制宜,不能盲目模仿。 | 常用成语。 |
| 重峦叠嶂 | chóng luán dié zhàng | 形容山岭重重叠叠,连绵不断。 | 远处是重峦叠嶂的群山,景色十分壮观。 | “峦”和“嶂”都指山。 |
| 因地制宜 | yīn dì zhì yí | 见上。 | 见上。 | 见上。 |
| 自出心裁 | zì chū xīn cái | 出于自己的创造。 | 他的设计别出心裁,深受大家喜爱。 | “裁”指构思、设计。 |
| 俯仰生姿 | fǔ yǎng shēng zī | 高低错落,富有情趣。 | 园林里的花木俯仰生姿,充满生机。 | 形容姿态优美。 |
| 惟妙惟肖 | wéi miào wéi xiào | 形容描写或模仿得非常好,非常逼真。 | 这位老艺术家模仿起各种人物来真是惟妙惟肖。 | “肖”读xiào,不读xiāo。 |
第四单元:科学探索
本单元课文多为事理说明文和科普小品文,词语多与科学、自然现象相关。
| 词语 | 拼音 | 词义 | 例句 | 易错点 |
|---|---|---|---|---|
| 翩然 | piān rán | 动作轻快地飞舞的样子。 | 春天来了,燕子们翩然归来。 | “翩”是羽字旁,形容飞舞。 |
| 销声匿迹 | xiāo shēng nì jì | 不再公开讲话,不再出头露面,形容隐藏起来或不公开出现。 | 冬天来临,蛇类等动物都销声匿迹了。 | 常用成语。 |
| 周而复始 | zhōu ér fù shǐ | 一次又一次地循环。 | 四季的更替,周而复始,永不停息。 | 常用成语。 |
| 天衣无缝 | tiān yī wú fèng | 比喻事物(多指诗文、话语、行动等)周密完美,没有破绽。 | 这个计划安排得天衣无缝,无懈可击。 | 常用成语。 |
| 囊 | náng | 用袋子装;袋子。 | 他把所有的工具都囊括其中。 | “囊括”一词常用。 |
| 悬殊 | xuán shū | (程度、数量、实力等)相差很远。 | 双方实力悬殊,比赛结果毫无悬念。 | 注意“悬”的读音和写法。 |
| 追溯 | zhuī sù | 逆着水流的方向走,比喻探索事物的由来。 | 我们追溯历史,是为了更好地展望未来。 | “溯”读sù,不读shuò。 |
| 屏障 | píng zhàng | 像屏风那样起遮挡、护卫作用的东西。 | 茂密的森林是天然的绿色屏障。 | “障”读zhàng。 |
| 劫难 | jié nàn | 灾难;灾祸。 | 这场地震给当地人民带来了巨大的劫难。 | “劫”读jié。 |
| 致密 | zhì mì | 细密而精致。 | 这种岩石的结构非常致密。 | “致”是细致、精密的意思。 |
第五单元:古代生活
本单元为文言文单元,重点在于实词、虚词和特殊句式的理解,这里列出一些重要的古今异义词和关键实词。

(图片来源网络,侵删)
| 词语 | 古义 | 今义 | 例句(课文内) |
|---|---|---|---|
| 鲜美 | 鲜艳美丽 | (食物)味道好 | 芳草鲜美,落英缤纷 |
| 交通 | 交错相通 | 运输和邮电事业 | 阡陌交通,鸡犬相闻 |
| 妻子 | 妻子和儿女 | 丈夫的配偶 | 率妻子邑人来此绝境 |
| 无论 | 不要说,更不必说 | 表示条件关系的关联词 | 问今是何世,乃不知有汉,无论魏晋 |
| 卑鄙 | 身份低微,见识浅陋 | (语言、行为)恶劣,不道德 | 先帝不以臣卑鄙 |
| 感激 | 感动奋发 | 深刻的感谢 | 由是感激,遂许先帝以驱驰 |
| 痛恨 | 痛心遗憾 | 极其憎恨 | 叹息痛恨于桓、灵也 |
| 所以 | ……的原因/用来……的方法 | 表示因果关系的关联词 | 此臣所以报先帝而忠陛下之职分也 |
| 可以 | 可以用来 | 能够 | 可以一战 |
| 牺牲 | 祭祀用的猪、牛、羊等 | 为正义事业舍弃生命 | 牺牲玉帛,弗敢加也 |
| 狱 | 案件 | 监狱 | 小大之狱,虽不能察,必以情 |
第六单元:山水情怀
本单元为文言文单元,多为游记和抒情散文,词语多用于描绘景物和抒发情感。
| 词语 | 拼音/古义 | 词义/今义 | 例句(课文内) |
|---|---|---|---|
| 重岩叠嶂 | chóng luán dié zhàng | 山峰重重叠叠,遮住了天日 | 重岩叠嶂,隐天蔽日 |
| 襄陵 | xiāng líng | 指水漫上山陵 | 夏水襄陵,沿溯阻绝 |
| 素湍 | sù tuān | 洁白的急流 | 素湍绿潭,回清倒影 |
| 清荣峻茂 | qīng róng jùn mào | 水清、树荣、山高、草盛 | 清荣峻茂,良多趣味 |
| 古义:极 | 今义:美好 | 未复有能与其奇者 | |
| 五色交辉 | wǔ sè jiāo huī | 这里形容石壁色彩斑斓 | 夕日欲颓,沉鳞竞跃,实是欲界之仙都,自康乐以来,未复有能与其奇者。 |
| 夕日欲颓 | xī rì yù tuí | 太阳快要落山了 | 夕日欲颓,沉鳞竞跃 |
| 沉鳞竞跃 | chén lín jìng yuè | 潜游在水中的鱼儿争相跃出水面 | 夕日欲颓,沉鳞竞跃 |
| 与 | yù | 参与,这里有“欣赏”之意 | 未复有能与其奇者 |
学习建议
- 分类记忆:按照单元或词性(名词、动词、形容词等)进行分类,有助于构建知识网络。
- 结合语境:不要孤立地背词语,一定要回到课文中,理解它在具体句子里的含义和用法。
- 勤查字典:遇到不认识的字或不确定的词义,立刻查字典,养成好习惯。
- 多运用:尝试用这些词语造句,或者在写作中有意识地使用它们,才能真正掌握。
- 整理错题本:将容易写错的字、读错的音、用错的词记录下来,反复复习。
希望这份整理对你的学习有帮助!加油!

(图片来源网络,侵删)